为什么成年人的心脏不能再生?科学家:主动拒绝

2022 年 10 月 25 日 学术头条


在人体器官中,肝脏具有最大的再生能力——即使切除 70% 后仍能再生,这使得活体移植成为可能。

然而,作为人体的动力泵,心脏在成年期后却无法再生,这是为什么呢?

近日,来自匹兹堡大学和匹兹堡大学医学中心的科学家们给出了令人意想不到的答案—— 为了自保,主动拒绝再生。

图|人类心脏示意图(来源:维基百科)


他们发现,随着小鼠心脏细胞的成熟,一种被称为核孔(nuclear pores)的交流通道的数量急剧减少,虽然这可能会保护器官免受与压力相关(比如高血压)的有害信号的伤害,但代价是阻止心脏细胞接收促进再生的信号,即阻止成年心脏细胞的再生。

相关研究论文以“Changes in nuclear pore numbers control nuclear import and stress response of mouse hearts”为题,已发表在科学期刊 Developmental Cell 上。

(来源:Developmental Cell)


“我们的研究解释了为什么成年心脏不能自我再生,而新生小鼠和新生儿的心脏却可以,” 该论文的通讯作者、匹兹堡大学医学院儿科副教授 Bernhard Kühn 说,“这些发现是对心脏如何随着年龄的增长而发展,以及如何应对压力的基本理解的重要进展。”

心脏是动物循环系统中推动血管内血液的肌造器官,为机体提供氧气以及养分,同时也协助身体移除代谢废弃物,是动物体最为重要的器官之一。

一旦人类或动物的心脏出现问题,便会对整个机体产生不可逆的影响

因此,理解心脏的发育机制对于预防和治疗心脏相关的疾病至关重要。

虽然人类皮肤和许多其他组织在受伤后仍能保持自我修复的能力,但心脏却不能。

在人类胚胎期和胎儿发育过程中,心脏细胞经过细胞分裂形成心肌。但当心脏细胞在成年后成熟时,它们会进入一种无法再分裂的终点状态。

图|人类心脏各部分名称。(来源:维基百科)


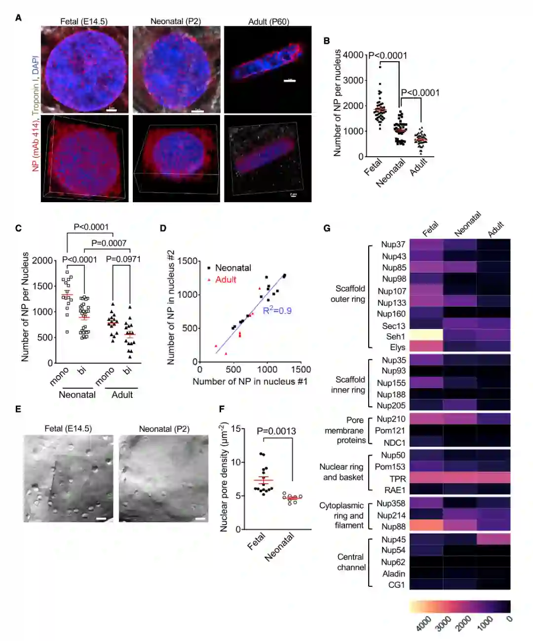
为了进一步了解心脏细胞如何以及为什么会随着年龄的增长而发生变化,研究团队对小鼠的核孔进行了观察。核孔是镶嵌在真核细胞细胞核核膜中的一种复合物,是细胞核与细胞质间物质交流的通道。

就像高速公路上的沥青一样,核膜是一层不渗透的保护层,具有保护细胞核的作用,而核孔就像公路上的检修孔一样,是信息通过屏障并进入细胞核的通道。

为此,研究团队使用超分辨率显微镜观察并统计了小鼠心脏细胞或心肌细胞的核孔数量。

结果显示,在整个发育过程中,从胎儿期细胞的平均 1856 个到婴儿期细胞的平均 1040 个,再到成人细胞的平均仅 678 个,核孔的数量减少了 63%。

图|心肌细胞在成熟过程中核孔数量减少。(来源:该论文)


在之前的研究中,研究团队验证了一种名为 Lamin b2 的基因对心肌细胞再生的重要性, 这种基因在新生小鼠中表达量很高,但会随着年龄的增长而下降。

在此次研究工作中,他们发现阻断小鼠的 Lamin b2 表达会导致核孔数量减少。核孔较少的小鼠减少了信号蛋白向细胞核的运输,并降低了基因表达,表明随着年龄增长而减少的交流可能会使得心肌细胞再生能力下降。

“这些发现表明,核孔的数量控制着进入细胞核的信息通量。随着心脏细胞的成熟和核孔的减少,到达细胞核的信息越来越少,”Kühn 解释道。

在应对高血压等压力时,心肌细胞的细胞核会接收到修改基因通路的信号,重构心脏的结构。这种重构是心力衰竭的主要原因。

为此,研究团队试图使用高血压小鼠模型来理解核孔是如何促进这种重塑过程的。

他们发现, 小鼠被改造成表达更少核孔后,参与有害心脏重塑的基因通路的调节也变得更少。而且,这些小鼠的心脏功能和存活率也比核孔更多的小鼠表现得更好。

正是因为这种原因,成年心脏便不能再生了。

参考链接:
https://www.cell.com/developmental-cell/fulltext/S1534-5807(22)00719-5

学术头条



新版微信更改了公众号推荐规则,不再以时间排序,而是以每位用户的阅读习惯为准进行算法推荐。在此情况下,学术头条和“学术菌”们的见面有如鹊桥相会一样难得(泪目)

那么,如果在不得不屈服于大数据的当下,你还想保留自己的阅读热忱,和学术头条建立长期的暧昧交流关系, 将学术头条纳入【星标】,茫茫人海中也定能相遇~

|点这里关注我👇 记得标星|

登录查看更多
0

相关内容

匹兹堡大学(University of Pittsburgh)成立于1787年,主校区位于匹兹堡市,全美第一高的教学楼Cathedral of Learning是其标志性建筑;另有四个分校分布于宾州的:班德福、葛林斯堡、文森郡与特立兹法叶地区。经过二百余年的发展,匹兹堡大学已成为涵盖医学院、商学院、法学院、工学院、文理学院、公共与国际事务学院、信息学院等学院与科系的综合性大学。
深度学习简史:从感知机到Transformer
专知会员服务
103+阅读 · 2022年6月1日
美国陆军未来司令部《医疗2028概念》2022.3最新报告
专知会员服务
44+阅读 · 2022年5月12日
《深度学习中神经注意力模型》综述论文
专知会员服务
114+阅读 · 2021年12月15日
Nature:猪死亡1小时后,器官再次运转
量子位
0+阅读 · 2022年8月4日
国家自然科学基金
0+阅读 · 2016年12月31日
国家自然科学基金
0+阅读 · 2014年12月31日
国家自然科学基金
0+阅读 · 2013年12月31日
国家自然科学基金
0+阅读 · 2012年12月31日
国家自然科学基金
0+阅读 · 2012年12月31日
国家自然科学基金
0+阅读 · 2012年12月31日
国家自然科学基金
0+阅读 · 2011年12月31日
国家自然科学基金
0+阅读 · 2011年12月31日
Arxiv
0+阅读 · 2022年12月14日
Arxiv
11+阅读 · 2020年12月2日
Domain Representation for Knowledge Graph Embedding
Arxiv
14+阅读 · 2019年9月11日
Arxiv
12+阅读 · 2019年3月14日
VIP会员
最新内容
战略前沿人工智能的再思考(中文)
专知会员服务
5+阅读 · 5月29日
《量化地基防空系统间接效应的博弈论方法》
专知会员服务
5+阅读 · 5月29日
“史诗怒火行动”中美军损失的作战飞机
专知会员服务
5+阅读 · 5月29日
ICML 2026 | 理解上下文持续学习中的泛化与遗忘
专知会员服务
5+阅读 · 5月28日
Agent Harness综述:大模型智能体执行器工程全景
专知会员服务
15+阅读 · 5月28日
《基于理论的威慑效能评估》
专知会员服务
8+阅读 · 5月28日
相关基金
国家自然科学基金
0+阅读 · 2016年12月31日
国家自然科学基金
0+阅读 · 2014年12月31日
国家自然科学基金
0+阅读 · 2013年12月31日
国家自然科学基金
0+阅读 · 2012年12月31日
国家自然科学基金
0+阅读 · 2012年12月31日
国家自然科学基金
0+阅读 · 2012年12月31日
国家自然科学基金
0+阅读 · 2011年12月31日
国家自然科学基金
0+阅读 · 2011年12月31日
Top
微信扫码咨询专知VIP会员