Vuex框架原理与源码分析

2017 年 4 月 27 日 美团技术团队

Vuex是一个专为Vue服务,用于管理页面数据状态、提供统一数据操作的生态系统。它集中于MVC模式中的Model层,规定所有的数据操作必须通过 action - mutation - state change 的流程来进行,再结合Vue的数据视图双向绑定特性来实现页面的展示更新。统一的页面状态管理以及操作处理,可以让复杂的组件交互变得简单清晰,同时可在调试模式下进行时光机般的倒退前进操作,查看数据改变过程,使code debug更加方便。


最近在开发的项目中用到了Vuex来管理整体页面状态,遇到了很多问题。决定研究下源码,在答疑解惑之外,能深入学习其实现原理。


先将问题抛出来,使学习和研究更有针对性:

  1. 使用Vuex只需执行 Vue.use(Vuex),并在Vue的配置中传入一个store对象的示例,store是如何实现注入的?

  2. state内部是如何实现支持模块配置和模块嵌套的?

  3. 在执行dispatch触发action(commit同理)的时候,只需传入(type, payload),action执行函数中第一个参数store从哪里获取的?

  4. 如何区分state是外部直接修改,还是通过mutation方法修改的?

  5. 调试时的“时空穿梭”功能是如何实现的?


注:本文对有Vuex有实际使用经验的同学帮助更大,能更清晰理解Vuex的工作流程和原理,使用起来更得心应手。初次接触的同学,可以先参考Vuex官方文档进行基础概念的学习。


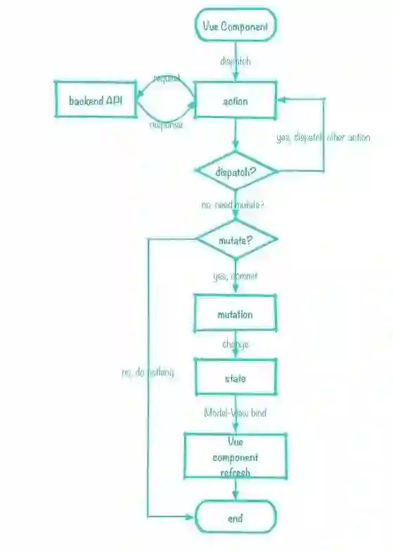
框架核心流程


进行源码分析之前,先了解一下官方文档中提供的核心思想图,它也代表着整个Vuex框架的运行流程。



如图示,Vuex为Vue Components建立起了一个完整的生态圈,包括开发中的API调用一环。围绕这个生态圈,简要介绍一下各模块在核心流程中的主要功能:

  • Vue Components:Vue组件。HTML页面上,负责接收用户操作等交互行为,执行dispatch方法触发对应action进行回应。

  • dispatch:操作行为触发方法,是唯一能执行action的方法。

  • actions:操作行为处理模块。负责处理Vue Components接收到的所有交互行为。包含同步/异步操作,支持多个同名方法,按照注册的顺序依次触发。向后台API请求的操作就在这个模块中进行,包括触发其他action以及提交mutation的操作。该模块提供了Promise的封装,以支持action的链式触发。

  • commit:状态改变提交操作方法。对mutation进行提交,是唯一能执行mutation的方法。

  • mutations:状态改变操作方法。是Vuex修改state的唯一推荐方法,其他修改方式在严格模式下将会报错。该方法只能进行同步操作,且方法名只能全局唯一。操作之中会有一些hook暴露出来,以进行state的监控等。

  • state:页面状态管理容器对象。集中存储Vue components中data对象的零散数据,全局唯一,以进行统一的状态管理。页面显示所需的数据从该对象中进行读取,利用Vue的细粒度数据响应机制来进行高效的状态更新。

  • getters:state对象读取方法。图中没有单独列出该模块,应该被包含在了render中,Vue Components通过该方法读取全局state对象。


Vue组件接收交互行为,调用dispatch方法触发action相关处理,若页面状态需要改变,则调用commit方法提交mutation修改state,通过getters获取到state新值,重新渲染Vue Components,界面随之更新。


目录结构介绍


打开Vuex项目,看下源码目录结构。



Vuex提供了非常强大的状态管理功能,源码代码量却不多,目录结构划分也很清晰。先大体介绍下各个目录文件的功能:

  • module:提供module对象与module对象树的创建功能;

  • plugins:提供开发辅助插件,如“时光穿梭”功能,state修改的日志记录功能等;

  • helpers.js:提供action、mutations以及getters的查找API;

  • index.js:是源码主入口文件,提供store的各module构建安装;

  • mixin.js:提供了store在Vue实例上的装载注入;

  • util.js:提供了工具方法如find、deepCopy、forEachValue以及assert等方法。


初始化装载与注入


了解大概的目录及对应功能后,下面开始进行源码分析。index.js中包含了所有的核心代码,从该文件入手进行分析。


装载实例


先看个简单的例子:

/**
 *  store.js文件
 *  创建store对象,配置state、action、mutation以及getter
 *   
 **/import Vue from 'vue'import Vuex from 'vuex'// install Vuex框架
Vue.use(Vuex)

// 创建并导出store对象。为了方便,不配置任何参数
export default new Vuex.Store()


store.js文件中,加载Vuex框架,创建并导出一个空配置的store对象实例。

/**
 *  vue-index.js文件
 *  
 *
 **/import Vue from 'vue'import App from './../pages/app.vue'import store from './store.js'new Vue({
  el: '#root',
  router,
  store, 
  render: h => h(App)
})


然后在index.js中,正常初始化一个页面根级别的Vue组件,传入这个自定义的store对象。


如问题1所述,以上实例除了Vue的初始化代码,只是多了一个store对象的传入。一起看下源码中的实现方式。


装载分析


index.js文件代码执行开头,定义局部 Vue 变量,用于判断是否已经装载和减少全局作用域查找。

let Vue


然后判断若处于浏览器环境下且加载过Vue,则执行install方法。

// auto install in dist mode  if (typeof window !== 'undefined' && window.Vue) {
  install(window.Vue)  
}


install方法将Vuex装载到Vue对象上,Vue.use(Vuex) 也是通过它执行,先看下Vue.use方法实现:

function (plugin: Function | Object) {  /* istanbul ignore if */
  if (plugin.installed) {    return
  }  // additional parameters
  const args = toArray(arguments, 1)
  args.unshift(this)  if (typeof plugin.install === 'function') {    // 实际执行插件的install方法
    plugin.install.apply(plugin, args)
  } else {
    plugin.apply(null, args)
  }
  plugin.installed = true
  return this}


若是首次加载,将局部Vue变量赋值为全局的Vue对象,并执行applyMixin方法,install实现如下:

function install (_Vue) {  if (Vue) {    console.error(      '[vuex] already installed. Vue.use(Vuex) should be called only once.'
    )    return
  }
  Vue = _Vue
  applyMixin(Vue)
}


来看下applyMixin方法内部代码。如果是2.x.x以上版本,可以使用 hook 的形式进行注入,或使用封装并替换Vue对象原型的_init方法,实现注入。

export default function (Vue) {  const version = Number(Vue.version.split('.')[0])  if (version >= 2) {    const usesInit = Vue.config._lifecycleHooks.indexOf('init') > -1
    Vue.mixin(usesInit ? { init: vuexInit } : { beforeCreate: vuexInit })
  } else {    // override init and inject vuex init procedure
    // for 1.x backwards compatibility.
    const _init = Vue.prototype._init
    Vue.prototype._init = function (options = {}) {
      options.init = options.init
        ? [vuexInit].concat(options.init)
        : vuexInit
      _init.call(this, options)
    }
  }


具体实现:将初始化Vue根组件时传入的store设置到this对象的$store属性上,子组件从其父组件引用$store属性,层层嵌套进行设置。在任意组件中执行 this.$store 都能找到装载的那个store对象,vuexInit方法实现如下:

function vuexInit () {  const options = this.$options  // store injection
  if (options.store) {    this.$store = options.store
  } else if (options.parent && options.parent.$store) {    this.$store = options.parent.$store
  }
}


看个图例理解下store的传递。


页面Vue结构图:



对应store流向:



store对象构造


上面对Vuex框架的装载以及注入自定义store对象进行分析,解决了问题1。接下来详细分析store对象的内部功能和具体实现,来解答 为什么actions、getters、mutations中能从arguments[0]中拿到store的相关数据? 等问题。


store对象实现逻辑比较复杂,先看下构造方法的整体逻辑流程来帮助后面的理解:



环境判断


开始分析store的构造函数,分小节逐函数逐行的分析其功能。

constructor (options = {}) {
  assert(Vue, `must call Vue.use(Vuex) before creating a store instance.`)
  assert(typeof Promise !== 'undefined', `vuex requires a Promise polyfill in this browser.`)


在store构造函数中执行环境判断,以下都是Vuex工作的必要条件:

  1. 已经执行安装函数进行装载;

  2. 支持Promise语法。


assert函数是一个简单的断言函数的实现,一行代码即可实现。

function assert (condition, msg) {  if (!condition) throw new Error(`[vuex] ${msg}`)
}


数据初始化、module树构造


环境判断后,根据new构造传入的options或默认值,初始化内部数据。

const {
    state = {},
    plugins = [],
    strict = false} = options// store internal statethis._committing = false // 是否在进行提交状态标识this._actions = Object.create(null) // acitons操作对象this._mutations = Object.create(null) // mutations操作对象this._wrappedGetters = Object.create(null) // 封装后的getters集合对象this._modules = new ModuleCollection(options) // Vuex支持store分模块传入,存储分析后的modulesthis._modulesNamespaceMap = Object.create(null) // 模块命名空间mapthis._subscribers = [] // 订阅函数集合,Vuex提供了subscribe功能this._watcherVM = new Vue() // Vue组件用于watch监视变化


调用 new Vuex.store(options) 时传入的options对象,用于构造ModuleCollection类,下面看看其功能。

constructor (rawRootModule) {  // register root module (Vuex.Store options)
  this.root = new Module(rawRootModule, false)  // register all nested modules
  if (rawRootModule.modules) {
    forEachValue(rawRootModule.modules, (rawModule, key) => {      this.register([key], rawModule, false)
    })
  }


ModuleCollection主要将传入的options对象整个构造为一个module对象,并循环调用 this.register([key], rawModule, false) 为其中的modules属性进行模块注册,使其都成为module对象,最后options对象被构造成一个完整的组件树。ModuleCollection类还提供了modules的更替功能,详细实现可以查看源文件module-collection.js


dispatch与commit设置


继续回到store的构造函数代码。

// bind commit and dispatch to selfconst store = thisconst { dispatch, commit } = thisthis.dispatch = function boundDispatch (type, payload) {  return dispatch.call(store, type, payload)
}this.commit = function boundCommit (type, payload, options) {  return commit.call(store, type, payload, options)
}


封装替换原型中的dispatch和commit方法,将this指向当前store对象。


dispatch和commit方法具体实现如下:

dispatch (_type, _payload) {  // check object-style dispatch
  const {
      type,
      payload
  } = unifyObjectStyle(_type, _payload) // 配置参数处理

  // 当前type下所有action处理函数集合
  const entry = this._actions[type]  if (!entry) {    console.error(`[vuex] unknown action type: ${type}`)    return
  }  return entry.length > 1
      ? Promise.all(entry.map(handler => handler(payload)))
      : entry[0](payload)
}


前面提到,dispatch的功能是触发并传递一些参数(payload)给对应type的action。因为其支持2种调用方法,所以在dispatch中,先进行参数的适配处理,然后判断action type是否存在,若存在就逐个执行(注:上面代码中的this._actions[type] 以及 下面的 this._mutations[type] 均是处理过的函数集合,具体内容留到后面进行分析)。


commit方法和dispatch相比虽然都是触发type,但是对应的处理却相对复杂,代码如下。

commit (_type, _payload, _options) {  // check object-style commit
  const {
      type,
      payload,
      options
  } = unifyObjectStyle(_type, _payload, _options)  const mutation = { type, payload }  const entry = this._mutations[type]  if (!entry) {    console.error(`[vuex] unknown mutation type: ${type}`)    return
  }  // 专用修改state方法,其他修改state方法均是非法修改
  this._withCommit(() => {
    entry.forEach(function commitIterator (handler) {
      handler(payload)
    })
  })  // 订阅者函数遍历执行,传入当前的mutation对象和当前的state
  this._subscribers.forEach(sub => sub(mutation, this.state))  if (options && options.silent) {    console.warn(        `[vuex] mutation type: ${type}. Silent option has been removed. ` +        'Use the filter functionality in the vue-devtools'
    )
  }
}


该方法同样支持2种调用方法。先进行参数适配,判断触发mutation type,利用_withCommit方法执行本次批量触发mutation处理函数,并传入payload参数。执行完成后,通知所有_subscribers(订阅函数)本次操作的mutation对象以及当前的state状态,如果传入了已经移除的silent选项则进行提示警告。


state修改方法


_withCommit是一个代理方法,所有触发mutation的进行state修改的操作都经过它,由此来统一管理监控state状态的修改。实现代码如下。

_withCommit (fn) {  // 保存之前的提交状态
  const committing = this._committing  // 进行本次提交,若不设置为true,直接修改state,strict模式下,Vuex将会产生非法修改state的警告
  this._committing = true

  // 执行state的修改操作
  fn()  // 修改完成,还原本次修改之前的状态
  this._committing = committing
}


缓存执行时的committing状态将当前状态设置为true后进行本次提交操作,待操作完毕后,将committing状态还原为之前的状态。


module安装


绑定dispatch和commit方法之后,进行严格模式的设置,以及模块的安装(installModule)。由于占用资源较多影响页面性能,严格模式建议只在开发模式开启,上线后需要关闭。

// strict modethis.strict = strict// init root module.// this also recursively registers all sub-modules// and collects all module getters inside this._wrappedGettersinstallModule(this, state, [], this._modules.root)


初始化rootState


上述代码的备注中,提到installModule方法初始化组件树根组件、注册所有子组件,并将其中所有的getters存储到this._wrappedGetters属性中,让我们看看其中的代码实现。

function installModule (store, rootState, path, module, hot) {  const isRoot = !path.length  const namespace = store._modules.getNamespace(path)  // register in namespace map
  if (namespace) {
    store._modulesNamespaceMap[namespace] = module
  }  // 非根组件设置 state 方法
  if (!isRoot && !hot) {    const parentState = getNestedState(rootState, path.slice(0, -1))    const moduleName = path[path.length - 1]
    store._withCommit(() => {
      Vue.set(parentState, moduleName, module.state)
    })
  }

  ······


判断是否是根目录,以及是否设置了命名空间,若存在则在namespace中进行module的存储,在不是根组件且不是 hot 条件的情况下,通过getNestedState方法拿到该module父级的state,拿到其所在的 moduleName ,调用 Vue.set(parentState, moduleName, module.state) 方法将其state设置到父级state对象的moduleName属性中,由此实现该模块的state注册(首次执行这里,因为是根目录注册,所以并不会执行该条件中的方法)。


getNestedState方法代码很简单,分析path拿到state,如下。

function getNestedState (state, path) {  return path.length
    ? path.reduce((state, key) => state[key], state)
    : state
}


module上下文环境设置


const local = module.context = makeLocalContext(store, namespace, path)


命名空间和根目录条件判断完毕后,接下来定义local变量和module.context的值,执行makeLocalContext方法,为该module设置局部的 dispatch、commit方法以及getters和state(由于namespace的存在需要做兼容处理)。


mutations、actions以及getters注册


定义local环境后,循环注册我们在options中配置的action以及mutation等。逐个分析各注册函数之前,先看下模块间的逻辑关系流程图:



下面分析代码逻辑:

// 注册对应模块的mutation,供state修改使用module.forEachMutation((mutation, key) => {  const namespacedType = namespace + key
  registerMutation(store, namespacedType, mutation, local)
})// 注册对应模块的action,供数据操作、提交mutation等异步操作使用module.forEachAction((action, key) => {  const namespacedType = namespace + key
  registerAction(store, namespacedType, action, local)
})// 注册对应模块的getters,供state读取使用module.forEachGetter((getter, key) => {  const namespacedType = namespace + key
  registerGetter(store, namespacedType, getter, local)
})


registerMutation方法中,获取store中的对应mutation type的处理函数集合,将新的处理函数push进去。这里将我们设置在mutations type上对应的 handler 进行了封装,给原函数传入了state。在执行 commit('xxx', payload) 的时候,type为 xxx 的mutation的所有handler都会接收到state以及payload,这就是在handler里面拿到state的原因。

function registerMutation (store, type, handler, local) {  // 取出对应type的mutations-handler集合
  const entry = store._mutations[type] || (store._mutations[type] = [])  // commit实际调用的不是我们传入的handler,而是经过封装的
  entry.push(function wrappedMutationHandler (payload) {    // 调用handler并将state传入
    handler(local.state, payload)
  })
}


action和getter的注册也是同理的,看一下代码(注:前面提到的 this.actions 以及 this.mutations在此处进行设置)。

function registerAction (store, type, handler, local) {  // 取出对应type的actions-handler集合
  const entry = store._actions[type] || (store._actions[type] = [])  // 存储新的封装过的action-handler
  entry.push(function wrappedActionHandler (payload, cb) {    // 传入 state 等对象供我们原action-handler使用
    let res = handler({
      dispatch: local.dispatch,
      commit: local.commit,
      getters: local.getters,
      state: local.state,
      rootGetters: store.getters,
      rootState: store.state
    }, payload, cb)    // action需要支持promise进行链式调用,这里进行兼容处理
    if (!isPromise(res)) {
      res = Promise.resolve(res)
    }    if (store._devtoolHook) {      return res.catch(err => {
        store._devtoolHook.emit('vuex:error', err)        throw err
      })
    } else {      return res
    }
  })
}function registerGetter (store, type, rawGetter, local) {  // getters只允许存在一个处理函数,若重复需要报错
  if (store._wrappedGetters[type]) {    console.error(`[vuex] duplicate getter key: ${type}`)    return
  }  // 存储封装过的getters处理函数
  store._wrappedGetters[type] = function wrappedGetter (store) {    // 为原getters传入对应状态
    return rawGetter(
      local.state, // local state
      local.getters, // local getters
      store.state, // root state
      store.getters // root getters
    )
  }
}


action handler比mutation handler以及getter wrapper多拿到dispatch和commit操作方法,因此action可以进行dispatch action和commit mutation操作。


子module安装


注册完了根组件的actions、mutations以及getters后,递归调用自身,为子组件注册其state,actions、mutations以及getters等。

module.forEachChild((child, key) => {
  installModule(store, rootState, path.concat(key), child, hot)
})


实例结合


前面介绍了dispatch和commit方法以及actions等的实现,下面结合一个官方的购物车实例中的部分代码来加深理解。


Vuex配置代码:

/
 *  store-index.js store配置文件
 *
 /

import Vue from 'vue'
import Vuex from 'vuex'
import * as actions from './actions'
import * as getters from './getters'
import cart from './modules/cart'
import products from './modules/products'
import createLogger from '../../../src/plugins/logger'

Vue.use(Vuex)

const debug = process.env.NODE_ENV !== 'production'

export default new Vuex.Store({
  actions,
  getters,
  modules: {
    cart,
    products
  },
  strict: debug,
  plugins: debug ? [createLogger()] : []
})


Vuex组件module中各模块state配置代码部分:

/**
 *  cart.js
 *
 **/const state = {
  added: [],
  checkoutStatus: null}/**
 *  products.js
 *
 **/const state = {
  all: []
}


加载上述配置后,页面state结构如下图:



state中的属性配置都是按照option配置中module path的规则来进行的,下面看action的操作实例。


Vuecart组件代码部分:

/**
 *  Cart.vue 省略template代码,只看script部分
 *
 **/export default {
  methods: {    // 购物车中的购买按钮,点击后会触发结算。源码中会调用 dispatch方法
    checkout (products) {      this.$store.dispatch('checkout', products)
    }
  }
}


Vuexcart.js组件action配置代码部分:

const actions = {
  checkout ({ commit, state }, products) {    const savedCartItems = [...state.added] // 存储添加到购物车的商品
    commit(types.CHECKOUT_REQUEST) // 设置提交结算状态
    shop.buyProducts( // 提交api请求,并传入成功与失败的cb-func
      products,
      () => commit(types.CHECKOUT_SUCCESS), // 请求返回成功则设置提交成功状态
      () => commit(types.CHECKOUT_FAILURE, { savedCartItems }) // 请求返回失败则设置提交失败状态
    )
  }
}


Vue组件中点击购买执行当前module的dispatch方法,传入type值为 'checkout',payload值为 'products',在源码中dispatch方法在所有注册过的actions中查找'checkout'的对应执行数组,取出循环执行。执行的是被封装过的被命名为wrappedActionHandler的方法,真正传入的checkout的执行函数在wrappedActionHandler这个方法中被执行,源码如下(注:前面贴过,这里再看一次):

function wrappedActionHandler (payload, cb) {    let res = handler({
      dispatch: local.dispatch,
      commit: local.commit,
      getters: local.getters,
      state: local.state,
      rootGetters: store.getters,
      rootState: store.state
    }, payload, cb)    if (!isPromise(res)) {
      res = Promise.resolve(res)
    }    if (store._devtoolHook) {      return res.catch(err => {
        store._devtoolHook.emit('vuex:error', err)        throw err
      })
    } else {      return res
    }
  }


handler在这里就是传入的checkout函数,其执行需要的commit以及state就是在这里被传入,payload也传入了,在实例中对应接收的参数名为products。commit的执行也是同理的,实例中checkout还进行了一次commit操作,提交一次type值为types.CHECKOUT_REQUEST的修改,因为mutation名字是唯一的,这里进行了常量形式的调用,防止命名重复,执行跟源码分析中一致,调用 function wrappedMutationHandler (payload) { handler(local.state, payload) } 封装函数来实际调用配置的mutation方法。


看到完源码分析和上面的小实例,应该能理解dispatch action和commit mutation的工作原理了。接着看源码,看看getters是如何实现state实时访问的。


store._vm组件设置


执行完各module的install后,执行resetStoreVM方法,进行store组件的初始化。

// initialize the store vm, which is responsible for the reactivity// (also registers _wrappedGetters as computed properties)resetStoreVM(this, state)


综合前面的分析可以了解到,Vuex其实构建的就是一个名为store的vm组件,所有配置的state、actions、mutations以及getters都是其组件的属性,所有的操作都是对这个vm组件进行的。


一起看下resetStoreVM方法的内部实现。

function resetStoreVM (store, state) {  const oldVm = store._vm // 缓存前vm组件

  // bind store public getters
  store.getters = {}  const wrappedGetters = store._wrappedGetters  const computed = {}  // 循环所有处理过的getters,并新建computed对象进行存储,通过Object.defineProperty方法为getters对象建立属性,使得我们通过this.$store.getters.xxxgetter能够访问到该getters
  forEachValue(wrappedGetters, (fn, key) => {    // use computed to leverage its lazy-caching mechanism
    computed[key] = () => fn(store)    Object.defineProperty(store.getters, key, {
      get: () => store._vm[key],
      enumerable: true // for local getters
    })
  })  // use a Vue instance to store the state tree
  // suppress warnings just in case the user has added
  // some funky global mixins
  const silent = Vue.config.silent  // 暂时将Vue设为静默模式,避免报出用户加载的某些插件触发的警告
  Vue.config.silent = true   
  // 设置新的storeVm,将当前初始化的state以及getters作为computed属性(刚刚遍历生成的)
  store._vm = new Vue({
    data: { state },
    computed
  })  // 恢复Vue的模式
  Vue.config.silent = silent  // enable strict mode for new vm
  if (store.strict) {    // 该方法对state执行$watch以禁止从mutation外部修改state
    enableStrictMode(store)
  }  // 若不是初始化过程执行的该方法,将旧的组件state设置为null,强制更新所有监听者(watchers),待更新生效,DOM更新完成后,执行vm组件的destroy方法进行销毁,减少内存的占用
  if (oldVm) {    // dispatch changes in all subscribed watchers
    // to force getter re-evaluation.
    store._withCommit(() => {
      oldVm.state = null
    })
    Vue.nextTick(() => oldVm.$destroy())
  }
}


resetStoreVm方法创建了当前store实例的_vm组件,至此store就创建完毕了。上面代码涉及到了严格模式的判断,看一下严格模式如何实现的。

function enableStrictMode (store) {
  store._vm.$watch('state', () => {
    assert(store._committing, `Do not mutate vuex store state outside mutation handlers.`)
  }, { deep: true, sync: true })
}


很简单的应用,监视state的变化,如果没有通过 this._withCommit() 方法进行state修改,则报错。


plugin注入


最后执行plugin的植入。

plugins.concat(devtoolPlugin).forEach(plugin => plugin(this))


devtoolPlugin提供的功能有3个:

// 1. 触发Vuex组件初始化的hookdevtoolHook.emit('vuex:init', store)// 2. 提供“时空穿梭”功能,即state操作的前进和倒退devtoolHook.on('vuex:travel-to-state', targetState => {
  store.replaceState(targetState)
})// 3. mutation被执行时,触发hook,并提供被触发的mutation函数和当前的state状态store.subscribe((mutation, state) => {
  devtoolHook.emit('vuex:mutation', mutation, state)
})


源码分析到这里,Vuex框架的实现原理基本都已经分析完毕。


总结


最后我们回过来看文章开始提出的5个问题。


  1.   问:使用Vuex只需执行 Vue.use(Vuex)并在Vue的配置中传入一个store对象的示例,store是如何实现注入的?


答:Vue.use(Vuex) 方法执行的是install方法,它实现了Vue实例对象的init方法封装和注入,使传入的store对象被设置到Vue上下文环境的$store中。因此在Vue Component任意地方都能够通过this.$store访问到该store。


2.  问:state内部支持模块配置和模块嵌套,如何实现的?


答:在store构造方法中有makeLocalContext方法,所有module都会有一个local context,根据配置时的path进行匹配。所以执行如dispatch('submitOrder', payload)这类action时,默认的拿到都是module的local state,如果要访问最外层或者是其他module的state,只能从rootState按照path路径逐步进行访问。


3.  问:在执行dispatch触发action(commit同理)的时候,只需传入(type, payload),action执行函数中第一个参数store从哪里获取的?


答:store初始化时,所有配置的action和mutation以及getters均被封装过。在执行如dispatch('submitOrder', payload)的时候,actions中type为submitOrder的所有处理方法都是被封装后的,其第一个参数为当前的store对象,所以能够获取到 { dispatch, commit, state, rootState } 等数据。


4.  问:Vuex如何区分state是外部直接修改,还是通过mutation方法修改的?


答:Vuex中修改state的唯一渠道就是执行 commit('xx', payload) 方法,其底层通过执行 this._withCommit(fn) 设置_committing标志变量为true,然后才能修改state,修改完毕还需要还原_committing变量。外部修改虽然能够直接修改state,但是并没有修改_committing标志位,所以只要watch一下state,state change时判断是否_committing值为true,即可判断修改的合法性。


5.  问:调试时的"时空穿梭"功能是如何实现的?


答:devtoolPlugin中提供了此功能。因为dev模式下所有的state change都会被记录下来,'时空穿梭' 功能其实就是将当前的state替换为记录中某个时刻的state状态,利用 store.replaceState(targetState)方法将执行this._vm.state = state 实现。


源码中还有一些工具函数类似registerModule、unregisterModule、hotUpdate、watch以及subscribe等,如有兴趣可以打开源码看看,这里不再细述。


作者简介


明裔,美团外卖高级前端研发工程师,2014年加入美团外卖,负责Web主站开发。先后参与了外卖B端、C端、配送等全业务线系统开发后,目前主要负责商家券活动系统。


最后,附上一条硬广,美团外卖长期诚聘高级前端工程师/前端技术专家,欢迎发送简历至:mabingbing02#meituan.com。

热门博客

前端

Android自定义Lint实践2

Android热更新方案Robust开源

前端可视化界面组装平台 —— 乐高


美团点评

技术团队

http://tech.meituan.com

长按二维码关注我们


登录查看更多
0

相关内容

Best of 2016:VUE 获评 App Store 2016 年十佳应用。 被全球超过 120 个国家和地区 App Store 首页推荐,获得中国区 App Store 7 月最佳新应用称号。
【2020新书】实战R语言4,323页pdf
专知会员服务
103+阅读 · 2020年7月1日
Python导论,476页pdf,现代Python计算
专知会员服务
266+阅读 · 2020年5月17日
干净的数据:数据清洗入门与实践,204页pdf
专知会员服务
164+阅读 · 2020年5月14日
【实用书】Python爬虫Web抓取数据,第二版,306页pdf
专知会员服务
122+阅读 · 2020年5月10日
TensorFlow Lite指南实战《TensorFlow Lite A primer》,附48页PPT
专知会员服务
70+阅读 · 2020年1月17日
【新书】Python数据科学食谱(Python Data Science Cookbook)
专知会员服务
118+阅读 · 2020年1月1日
【干货】大数据入门指南:Hadoop、Hive、Spark、 Storm等
专知会员服务
98+阅读 · 2019年12月4日
【电子书】C++ Primer Plus 第6版,附PDF
专知会员服务
88+阅读 · 2019年11月25日
【电子书】Flutter实战305页PDF免费下载
专知会员服务
23+阅读 · 2019年11月7日
听说你还没读过 Bert 源码?
AINLP
7+阅读 · 2019年8月7日
实战 | 源码入门之Faster RCNN
计算机视觉life
19+阅读 · 2019年4月16日
从webview到flutter:详解iOS中的Web开发
前端之巅
5+阅读 · 2019年3月24日
34个最优秀好用的Python开源框架
专知
9+阅读 · 2019年3月1日
文本分析与可视化
Python程序员
9+阅读 · 2019年2月28日
React Native 分包哪家强?看这文就够了!
程序人生
13+阅读 · 2019年1月16日
WebAssembly在QQ邮箱中的一次实践
IMWeb前端社区
13+阅读 · 2018年12月19日
【机器学习】推荐13个机器学习框架
产业智能官
8+阅读 · 2017年9月10日
A Comprehensive Survey on Graph Neural Networks
Arxiv
13+阅读 · 2019年3月10日
Arxiv
6+阅读 · 2018年4月23日
Arxiv
3+阅读 · 2018年4月11日
Arxiv
6+阅读 · 2018年4月4日
Arxiv
3+阅读 · 2018年3月21日
VIP会员
最新内容
人工智能在战场行动中的演进及伊朗案例
专知会员服务
6+阅读 · 4月18日
美AI公司Anthropic推出网络安全模型“Mythos”
专知会员服务
4+阅读 · 4月18日
【博士论文】面向城市环境的可解释计算机视觉
大语言模型的自改进机制:技术综述与未来展望
《第四代军事特种作战部队选拔与评估》
专知会员服务
3+阅读 · 4月18日
相关VIP内容
【2020新书】实战R语言4,323页pdf
专知会员服务
103+阅读 · 2020年7月1日
Python导论,476页pdf,现代Python计算
专知会员服务
266+阅读 · 2020年5月17日
干净的数据:数据清洗入门与实践,204页pdf
专知会员服务
164+阅读 · 2020年5月14日
【实用书】Python爬虫Web抓取数据,第二版,306页pdf
专知会员服务
122+阅读 · 2020年5月10日
TensorFlow Lite指南实战《TensorFlow Lite A primer》,附48页PPT
专知会员服务
70+阅读 · 2020年1月17日
【新书】Python数据科学食谱(Python Data Science Cookbook)
专知会员服务
118+阅读 · 2020年1月1日
【干货】大数据入门指南:Hadoop、Hive、Spark、 Storm等
专知会员服务
98+阅读 · 2019年12月4日
【电子书】C++ Primer Plus 第6版,附PDF
专知会员服务
88+阅读 · 2019年11月25日
【电子书】Flutter实战305页PDF免费下载
专知会员服务
23+阅读 · 2019年11月7日
相关资讯
听说你还没读过 Bert 源码?
AINLP
7+阅读 · 2019年8月7日
实战 | 源码入门之Faster RCNN
计算机视觉life
19+阅读 · 2019年4月16日
从webview到flutter:详解iOS中的Web开发
前端之巅
5+阅读 · 2019年3月24日
34个最优秀好用的Python开源框架
专知
9+阅读 · 2019年3月1日
文本分析与可视化
Python程序员
9+阅读 · 2019年2月28日
React Native 分包哪家强?看这文就够了!
程序人生
13+阅读 · 2019年1月16日
WebAssembly在QQ邮箱中的一次实践
IMWeb前端社区
13+阅读 · 2018年12月19日
【机器学习】推荐13个机器学习框架
产业智能官
8+阅读 · 2017年9月10日
Top
微信扫码咨询专知VIP会员