快手类推荐系统实践

2018 年 2 月 7 日 机器学习算法与Python学习

微信公众号

关键字全网搜索最新排名

【机器学习算法】:排名第一

【机器学习】:排名第二

【Python】:排名第三

【算法】:排名第四


1. 什么是推荐系统

推荐系统是一种信息过滤系统,近年来非常流行,应用于各行各业。 比如大家耳熟能详的快手、头条、手机百度、淘宝、京东、应用宝...几乎各个平台都有一个智能推荐的功能。

2. 推荐的主要方法

推荐系统产生推荐列表的方式通常有两种:

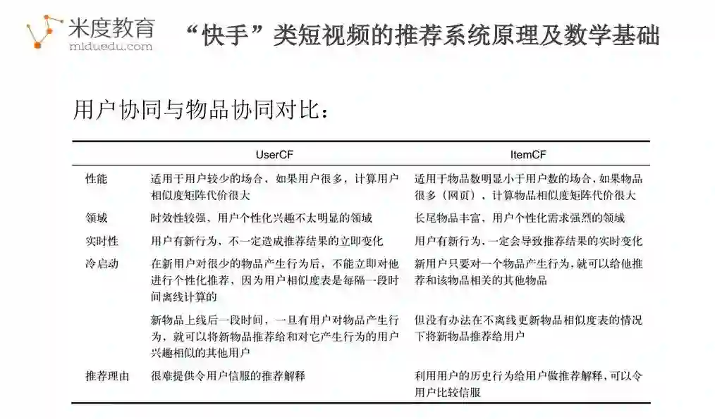
  • 基于算法的推荐:协同过滤,逻辑回归、决策树

  • 基于内容推荐

协同过滤方法根据用户历史行为(例如其购买的、选择的、评价过的物品等)结合其他用户的相似决策建立模型。这种模型可用于预测用户对哪些物品可能感兴趣(或用户对物品的感兴趣程度)。

基于内容推荐利用一些列有关物品的离散特征,推荐出具有类似性质的相似物品。两种方法经常互相结合。

3. 推荐的两大特征

推荐主要有两大特征:

  • 1、推荐存在两个主体,用户(USER)和物品(ITEM)

  • 2、推荐是个性化的,每个用户得到推荐的物品是不同的,是极大程度上符合个人喜好的

个性化推荐最常出现且大家都很熟悉的场景就是电商(淘宝、京东)了,大家经常会有这样的感觉,经常看和点击甚至购买的物品及其类别,甚至相关物品和品类,总是会经常出现,这里面就是多种推荐算法打分组合后输出的结果。

4. 推荐系统架构

4 如何进行个性化推荐?

  1. 先明确地点、人物、时间、事件以及数据

  2. 搭建特征

    1. 首先你需要选取3大类数据指标。

    2. 组合上一步中的特征,分为用户特征和物品特征,分别组合为两部分(两个表)。

    3. 在导入LR模型进行训练之前还需要做一些特征工程的工作:

  3. 选择样本及模型训练预测

    1. 通过具体场景和人物选择好正负样本

    2. 模型训练

    3. 模型评估

    4. 预测

为了让大家更好的了解如何搭建推荐系统以及深度剖析内部原理,我准备了一节公开课,通过视频讲解、动画演示、应用场景等多方面来跟大家补充完善。

智能推荐系统剖析 (2月8号20:00-22:00):

  1. 推荐 & 搜索

  2. 淘宝京东『猜你喜欢』剖析

  3. 快手推荐系统原理与数学模型

  4. 优酷推荐系统实战

如果没赶上,会有录像回放的全部免费噢

我姓钱,大家可以叫我钱老师,前阿里巴巴算法专家。研究领域:自然语言处理、数据挖掘、大数据架构、图像处理。 先后参与过阿里彩票、淘宝推荐、一淘、阿里云、数据魔方等多个项目的算法平台研发,并受邀为超过100家IT企业提供机器学习与大数据顶层设计咨询服务

大家可以加我助理微信:midu26长按识别下面二维码来报名听课, 注明: 听课

资料下载

1. 推荐系统PPT截图及下载:

2. 视频下载:

除了推荐系统的公开课,还有以上这些可供大家参考学习。以上所有资料、视频、代码扫下面二维码全免费获取,请注明听课,帮到大家就好!

登录查看更多
17

相关内容

推荐系统,是指根据用户的习惯、偏好或兴趣,从不断到来的大规模信息中识别满足用户兴趣的信息的过程。推荐推荐任务中的信息往往称为物品(Item)。根据具体应用背景的不同,这些物品可以是新闻、电影、音乐、广告、商品等各种对象。推荐系统利用电子商务网站向客户提供商品信息和建议,帮助用户决定应该购买什么产品,模拟销售人员帮助客户完成购买过程。个性化推荐是根据用户的兴趣特点和购买行为,向用户推荐用户感兴趣的信息和商品。随着电子商务规模的不断扩大,商品个数和种类快速增长,顾客需要花费大量的时间才能找到自己想买的商品。这种浏览大量无关的信息和产品过程无疑会使淹没在信息过载问题中的消费者不断流失。为了解决这些问题,个性化推荐系统应运而生。个性化推荐系统是建立在海量数据挖掘基础上的一种高级商务智能平台,以帮助电子商务网站为其顾客购物提供完全个性化的决策支持和信息服务。

知识荟萃

精品入门和进阶教程、论文和代码整理等

更多

查看相关VIP内容、论文、资讯等
《可解释的机器学习-interpretable-ml》238页pdf
专知会员服务
210+阅读 · 2020年2月24日
专知会员服务
88+阅读 · 2020年1月20日
【推荐系统/计算广告/机器学习/CTR预估资料汇总】
专知会员服务
88+阅读 · 2019年10月21日
我的推荐系统入门经验~
大数据技术
39+阅读 · 2019年9月19日
推荐系统产品与算法概述 | 深度
AI100
11+阅读 · 2019年6月13日
【实战分享】电影推荐系统项目实战应用
七月在线实验室
35+阅读 · 2019年3月7日
推荐系统BAT面试题:说说协同过滤的原理
七月在线实验室
50+阅读 · 2019年1月30日
推荐系统
炼数成金订阅号
28+阅读 · 2019年1月17日
推荐系统算法合集,满满都是干货(建议收藏)
七月在线实验室
17+阅读 · 2018年7月23日
深度学习在推荐系统上的应用
架构文摘
13+阅读 · 2018年2月22日
【推荐系统】详解基于内容的推荐算法
产业智能官
23+阅读 · 2018年1月11日
Arxiv
10+阅读 · 2019年2月19日
Arxiv
13+阅读 · 2019年1月26日
Next Item Recommendation with Self-Attention
Arxiv
5+阅读 · 2018年8月25日
Arxiv
14+阅读 · 2018年4月18日
Arxiv
9+阅读 · 2018年3月23日
Arxiv
9+阅读 · 2018年1月30日
VIP会员
最新内容
战略前沿人工智能的再思考(中文)
专知会员服务
4+阅读 · 5月29日
《量化地基防空系统间接效应的博弈论方法》
专知会员服务
4+阅读 · 5月29日
“史诗怒火行动”中美军损失的作战飞机
专知会员服务
4+阅读 · 5月29日
ICML 2026 | 理解上下文持续学习中的泛化与遗忘
专知会员服务
5+阅读 · 5月28日
Agent Harness综述:大模型智能体执行器工程全景
专知会员服务
14+阅读 · 5月28日
《基于理论的威慑效能评估》
专知会员服务
8+阅读 · 5月28日
相关资讯
我的推荐系统入门经验~
大数据技术
39+阅读 · 2019年9月19日
推荐系统产品与算法概述 | 深度
AI100
11+阅读 · 2019年6月13日
【实战分享】电影推荐系统项目实战应用
七月在线实验室
35+阅读 · 2019年3月7日
推荐系统BAT面试题:说说协同过滤的原理
七月在线实验室
50+阅读 · 2019年1月30日
推荐系统
炼数成金订阅号
28+阅读 · 2019年1月17日
推荐系统算法合集,满满都是干货(建议收藏)
七月在线实验室
17+阅读 · 2018年7月23日
深度学习在推荐系统上的应用
架构文摘
13+阅读 · 2018年2月22日
【推荐系统】详解基于内容的推荐算法
产业智能官
23+阅读 · 2018年1月11日
Top
微信扫码咨询专知VIP会员