成为VIP会员查看完整内容
VIP会员码认证
首页
主题
会员
服务
注册
·
登录
0
「满帮集团」获投17亿美元,「图森未来」超额完成3.5亿美元E轮融资丨全球投融资周报丨睿兽分析
专知AI搜索
2020 年 11 月 29 日
创业邦杂志
本周投融资亮点:
◆本周国内融资事件101起;海外融资事件65起,其中国内机构参与6起
◆「满帮集团」完成
17
亿美元新一轮融资,同城货运市场再起波澜
◆
「图森未来(
TuSimple
)」超额完成
3.5
亿美元
E
轮融资
◆
在线编程教育持续发力,「编程猫」完成
13
亿元
D
轮融资
◆
美国银行卡监控移动应用「
Current
」完成
1.31
亿美元
C
轮融资
◆
以色列
3D
成像半导体公司「
Inuitive
」进军中国市场,获无锡银牛微电子
1.06
亿美元
E
轮融资
Part.1
本周
国内外热门融资事件
国内
「
满帮集团
」
完成
17
亿美元新一轮融资,同城货运市场再起波澜
智能运力平台「满帮集团」
宣布完成约
17
亿美元新一轮融资,由软银愿景基金、红杉、璞米和富达(
Fidelity
)联合领投,包括高瓴、纪源、光速、云锋、襄禾、
Baillie Gifford
、全明星、
CMC
、腾讯等在内的现有股东也参与了本轮融资。
本轮融资是满帮集团继
2018
年
19
亿美元后的又一轮融资,资金将重点投入到科技创新、服务创新和模式创新,一方面加大研发投入,夯实和提升智能匹配系统的技术壁垒;另一方面,进一步延展公路干线市场的服务范围,为用户提供门到门、一站式的货运服务。
满帮集团
CEO
张晖表示:感谢资本市场对我们的认可和新老投资人的信任。
”
让公路物流更美好
”
是我们始终秉承的使命。满帮通过赋能广大物流从业者,持续推动行业降本增效,打造用户信赖的货运生态综合服务平台,为促进交通运输业高质量发展,形成以国内大循环为主体、国内国际双循环相互促进的新发展格局,提供数字化、网络化、智能化的运输保障。
满帮集团定位于公路物流领域的智能运力平台,连接货车司机及货主双端用户,由运满满、货车帮两家货运平台合并而来。截至目前,满帮平台认证司机超过
1000
万,认证货主超过
500
万,服务覆盖超
339
个城市。此轮融资后,满帮将全面进军同城货运市场,为用户提供门到门、一站式的货运服务。
「图森未来(
TuSimple
)」超额完成
3.5
亿美元
E
轮融资
自动驾驶货运初创企业
「
图森未来(
TuSimple
)
」
在本月实现了约
3.5
亿美元的
E
轮融资,超出原定目标至少
5000
万美元。本轮融资是由
SPAC
公司
(
特殊目的收购公司
)VectoIQ
的
CEO Steve Girsky
领投,美国卡车企业
Navistar
、大众旗下商用车集团
Traton
也参与了本轮投资。
图森未来成立于
2015
年,专注商用车自动驾驶技术研发,致力于打造高速场景下的
L4
级别自动驾驶卡车。
2017
年,图森未来获准在加州开展路测。
来源:图森未来官网
全球疫情期间,自动驾驶货运迎来了新的机遇。此前据外媒报道,今年
7
月,图森未来已瞄准风口,与美国联合包裹
UPS
、物流服务商
Penske
、运输巨头
U.S.Xpress
和供应链服务企业
McLane
合作,在美国推出全球首个自动驾驶货运网络(
Autonomous FreightNetwork
,
AFN
),该运输网络由无人驾驶卡车、物流枢纽中心和运营监控系统构成,旨在以安全高效的方式将无人驾驶卡车推向市场。
在线编程教育持续发力,
「编程猫」完成
13
亿元
D
轮融资
少儿编程企业
「编程猫」
宣布完成
13
亿元
D
轮融资,本轮融资由霸菱亚洲旗下基金领投,中信证券投资、金石投资、优山资本、温氏资本、远洋资本、大湾区基金、中银国际等跟投,高瓴资本、招银国际、中银集团旗下渤海中盛、粤科鑫泰等老股东持续跟投。
2019
年
3
月编程猫已经实现了经营性现金流为正,
2020
年
3
月单月营收破
1.27
亿元,较去年同期增长近
3
倍。
在疫情黑天鹅影响下,在线教育行业渗透率不断提升。编程猫方面透露,目前其单月营收已突破
2
亿元,其中三四线城市用户占比接近
50%
。
编程猫成立于
2015
年,主要面向
4-16
岁少儿提供编程工具矩阵,涵盖图形化编程、
Python
等多种主流编程语言,覆盖
PC
端、移动端等多个使用场景,包括小火箭编程
Kids
、海龟编辑器
Turtle
,服务于移动场景的图形化编程工具
Nemo
,以及自主知识产权图形化编程工具
Kitten
。
抗肿瘤小分子化学药物开发商「华昊中天」完成
8.9
亿元
E
轮(
Pre-IPO
轮)融资
「华昊中天」已于近日完成
8.9
亿元
E
轮(
Pre-IPO
轮)融资。本轮融资由倚锋资本和经纬中国共同领投,建银国际、国药中金、天创资本、成都生物城等跟投,所募集资金将用于公司产品管线的持续开发、关键技术平台的深度建设、即将上市的先导产品优替德隆的市场推广、产业化基地的二期建设、国际多中心临床研究、新品种的引进及全球化的战略合作。
来源:华昊中天官网
华昊中天研发的国家
1
类新药优替德隆(优替帝
®
)是通过基因工程合成的埃博霉素类似物,在前期研究结果中显示对乳腺癌、肺癌、肝癌、肠癌和前列腺癌等常发肿瘤的抗肿瘤活性优于紫杉醇,对紫杉醇和其他多种化疗药的多耐药的肿瘤也具有很好的疗效。
优替德隆治疗晚期乳腺癌的
III
期临床研究表明与标准方案相比不但显著提高缓解率(
ORR
)和无进展生存期(
PFS
),且能显著提高晚期乳腺癌患者总生存期(
OS
),该研究结果被评为
2016
年
ASCO
重大研究进展。优替德隆预计近期将获批上市。
本轮投资方倚锋资本董事长朱晋桥表示,埃坡霉素类化合物作为新型的微管蛋白稳定剂,一直是国外大药企关注的化疗药物研发热点。华昊中天的埃坡霉素类新药优替德隆在肺癌,肠癌等其他实体瘤患者身上显示了临床获益,未来有望取代紫杉醇,成为新型的主流化疗药物,市场潜力可观。
「智加科技」正在完成
1
亿美元融资,加快部署自动驾驶重卡
重卡自动驾驶初创公司
「
智加科技
」
正在完成新一轮
1
亿美元的融资,目前已经到账
6000
万美元,投资方包括国泰君安国际、
Hedosophia
等,老股东也进行了新一轮跟投。这是继嬴彻科技宣布获得宁德时代领投的
1.2
亿美元融资后,重卡自动驾驶领域又一笔过亿美元级别的融资。
来源:智加科技官网
智加科技集合了人工智能
/
深度学习领域的顶尖人才,专注于
L4
级干线物流的自动驾驶技术的开发应用,自主开发了端到端的全栈无人驾驶技术。公司于
2017
年初开始公共路段测试,是少数几家早期获得美国和中国自动驾驶测试牌照的企业之一。
智加科技已经与产业链上下游的领军企业
——
一汽解放、满帮集团和英伟达组建了产业联盟,为技术落地,大规模部署自动驾驶卡车车队构建了坚实的产业链生态系统。
基于良好的发展空间,智加科技也在积极探索上市路。根据
The Information
的报道,智加科技已经聘请了全球顶级投行之一的高盛,在寻找一家可以合并的特殊目的收购公司(
SPAC
),计划在
2021
年初完成,从而实现
IPO
。
海外
美国银行卡监控移动应用「
Current
」完成
1.31
亿美元
C
轮融资,不到半年用户数量翻番
美国银行卡监控移动应用
「Current」
完成
1.31
亿美元
C
轮融资,投资方为
Tiger GlobalManagement
(领投)、
WellingtonManagement
、
QED Investors
、
Sapphire Ventures
、
Foundation Capital
、
Avenir GrowthCapital
。本轮融资后,
Current
估值达到
7.5
亿美元。迄今,
Current
的融资总额超过了
1.8
亿美元。
据了解,
Current
是一个银行卡监控移动应用,和银行卡公司合作,专门为孩子推出一个
“Kid
借记卡
”
,之后父母可以向这张卡转账,虽然这张卡片让孩子拥有了支付自主权,但是家长可以通过移动端开设置每日支出限额,同时还能限制在某些特定商户交易。
2020
年
8
月,
Current
推出了积分奖励计划,以便更好地将其服务与竞争对手区分开来。到这个月,这项服务已经将
Google Pay
纳入进来。
Current
在不到六个月的时间里实现了会员人数翻番,并表示,最新融资将用于进一步开发和增加其移动银行产品。
以色列
3D
成像半导体公司「
Inuitive
」
进军中国市场
,获无锡银牛微电子
1.06
亿美元
E
轮融资
以色列
3D
成像半导体公司
「
Inuitive
」
获
1.06
亿美元
E
轮融资,投资方是银牛微电子(无锡)有限责任公司。
Inuitive
是
3D
成像领域一家先进的无晶圆厂半导体公司,由公司
CEO Shlomo Gadot
以及
CTO Dor Zepeniuk
于
2012
年创立,开发了可以优化消费者体验以及增强机器人、无人机、
AR
和
VR
产品竞争力的技术。
Inuitive
的产品结合了算法、专用集成电路(
ASIC
)和系统解决方案,与
AI
技术一同在实际使用时为设备提供更多接近人类的能力。
Inuitive
目前拥有
65
名员工,大部分在以色列中部城市拉阿纳纳市工作。该公司同时在中国深圳也设有办事处,随着中国企业完成新一轮巨额投资,
Inuitive
将把办事处迁往上海,更加靠近主要投资方银牛微电子所在的江苏省无锡市。
Inuitive CEO ShlomoGadot
是一位资深企业家,曾创立一家名为
Modem Art
的公司,于
2005
年以
1.45
亿美元的价格被
Agere System
收购。
Gadot
还曾担任
Percello
的
CEO
,
Percello
于
2010
年以
1
亿美元的价格被美国博通公司收购。
以色列反欺诈企业「
Forter
」完成
E
轮
1.25
亿美元融资,估值超
13
亿美元
电商反欺诈风控领域的领军企业
「
Forter
」
近日完成
E
轮最新融资
1.25
亿美元。本轮融资由
Bessemer VenturePartners
、
Felix Capital
和
Itai Tsiddon
领投
,
红杉资本
(Sequoia Capital)
、
NewView Capital
、
Scale VenturePartners
、
March CapitalPartners
和
Commerce Ventures
参与。
E
轮后
Forter
的整体估值超过了
13
亿美元。
来源:
Forter官网
这笔资金将帮助
Forter
加快其为线上电商品牌、银行和支付服务商之间建立信任生态系统的愿景
,
以阻止各类欺诈行为
,
并为线上消费者提供安全无虞的购物便利。该公司将继续扩大其端到端的电商反欺诈解决方案和全球数据网络。过去
12
个月
,
该数据网络的规模已经扩大了一倍
,
每年在线交易额超过
2000
亿美元
,
保护了超过
8
亿线上消费者。
Forter
的实时、全自动防欺诈平台得到了
Sephora
、
OnePlus
一加手机、苏宁、
ASOS
、
Hugo Boss
、
Adobe
等众多商业垂直领域头部品牌的信赖。该公司的全球网络提供的全景视图可以精准地识别欺诈用户或合法客户
,
从而为电商品牌提供极为精准的反欺诈决策
,
同时增强客户体验。
Part.2
本周睿兽分析监测国内融资事件共计101起,并购事件4起。
国内投融资分析
1. 行业分布
本周披露国内融资事件涉及
19
个
行业领域,其中医疗健康17起,企业服务16起,人工智能和智能制造各10起,汽车交通和文化娱乐各7起。
相比于上周,医疗健康、企业服务持续受到资本青睐,人工智能、智能制造和汽车交通增幅明显;其余文化娱乐、消费和教育等行业均有所回升,但大数据仅3件融资事件,较上周有所回落。
2. 融资轮次
本周
融资事件的融资轮次主要集中在战略投资
,共42起;其次是偏早期(种子轮、天使轮、A轮),其中A轮有22起
;
中后期(B轮、C轮、D轮及以后)有26起
。
3. 融资规模
本周已披露融资金额的融资事件中,融资规模在1亿-5亿元的数量最多,有24起,其次是1,000万-5,000万元,有16起。
4. 地区分布
本周
北上广融资事件共64起,占比63.37%;江苏有12起事件,浙江有10起。
Part.3
本周睿兽分析监测海外融资事件共计65起,其中中国机构参与事件数6起,并购事件20起。
海外投融资分析
1. 行业分布
本周披露海外融资事件涉及
21
个
行业领域,其中企业服务13起,医疗健康8起,区块链6起,金融和人工智能各有5起。
2. 融资轮次
本周海外融资事件的融资轮次分布主要集中在早期(种子轮/天使轮、A轮),共38起;中后期(B轮、C轮、E轮)有15起;战略投资本周有11起。
3. 融资规模
本周海外融资事件的融资规模主要集中在1,000万-5,000万美元,共22起;其次是100万-500万美元,共13起。
4.地区分布
本周美国的事件最多,有38起;以色列有5起事件,韩国、加拿大、瑞典和意大利各有2起。
附:
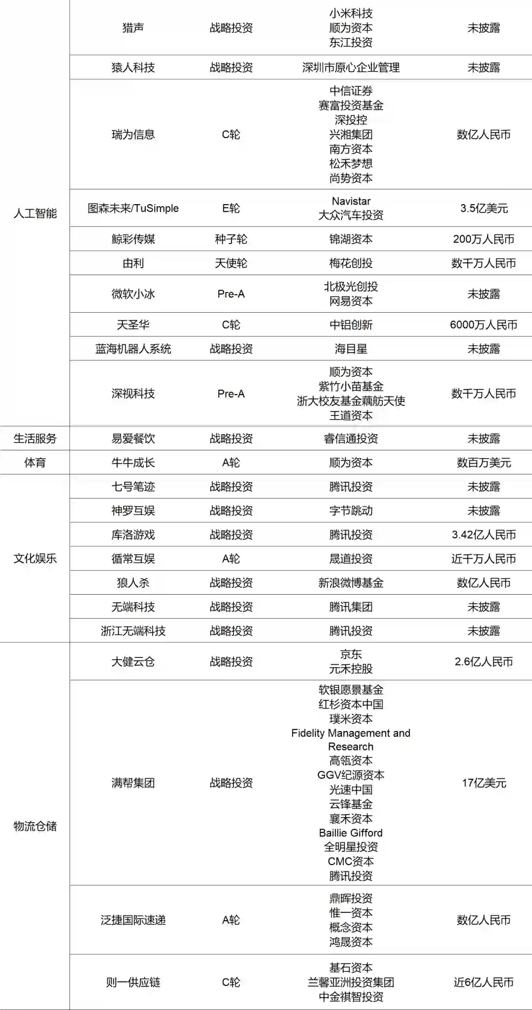
本周国内融资事件汇总
本周国内并购事件汇总
本周海外融资事件汇总
本周海外并购事件汇总
MORE丨更多精彩
2021年,哪几家海外创业公司最有望成为独角兽|海外头条
单季收入722亿,手机份额直逼华为,小米的“春天”能否持续?
华为的车企朋友圈,暴露了它“不造车”的野心 | 撩车
109亿蒸发“前夜”,局内人的一场围炉谈话丨医线
估值百亿美金,美版拼多多Wish冲刺IPO;小米海外收入创新高,第三季度达398亿元丨Going Global 周报
登录查看更多
点赞并收藏
0
暂时没有读者
0
权益说明
本文档仅做收录索引使用,若发现您的权益受到侵害,请立即联系客服(微信: zhuanzhi02,邮箱:
[email protected]
),我们会尽快为您处理
相关内容
图森未来
关注
0
面向人工智能新基建的知识图谱行业白皮书
专知会员服务
81+阅读 · 2021年2月7日
中国信通院联合发布:2020医疗健康物联网技术与应用研究报告白皮书
专知会员服务
73+阅读 · 2021年1月28日
《2021年中国AIoT产业全景图谱》白皮书,244页pdf
专知会员服务
131+阅读 · 2021年1月16日
2021科技、传媒和电信行业预测,124页pdf
专知会员服务
29+阅读 · 2021年1月4日
全球人工智能基础设施战略与政策观察(2020年)
专知会员服务
46+阅读 · 2021年1月3日
重磅!达摩院2021十大科技趋势
专知会员服务
52+阅读 · 2020年12月28日
中国工业机器视觉产业发展白皮书,31页pdf
专知会员服务
105+阅读 · 2020年11月14日
2020年中国《知识图谱》行业研究报告,45页ppt
专知会员服务
241+阅读 · 2020年4月18日
量子信息技术发展与应用研究报告(2019年),57页pdf,中国信息通信研究院
专知会员服务
71+阅读 · 2019年12月29日
【德勤】中国人工智能产业白皮书,68页pdf
专知会员服务
311+阅读 · 2019年12月23日
医药零售行业报告
医谷
9+阅读 · 2019年7月8日
2018年氢燃料电池行业研究报告
行业研究报告
5+阅读 · 2019年5月6日
2018年瑞幸咖啡深度分析报告
行业研究报告
14+阅读 · 2019年2月3日
Aibee完成A轮6000万美元融资 宣布前阿里达摩院朱胜火加盟
雷锋网
4+阅读 · 2018年11月27日
云知声完成1亿美元C轮融资,创下智能语音技术领域最大单笔融资记录 | 热点
镁客网
3+阅读 · 2018年5月11日
智慧停车行业深度研究与分析报告
智能交通技术
4+阅读 · 2018年3月20日
SaaS版今日头条融资3000万 装着6亿用户画像 帮400企业精准推荐
铅笔道
6+阅读 · 2018年1月31日
阿里巴巴千万人民币投资魔点科技;永久出行获1亿元天使轮融资;…
i黑马
3+阅读 · 2018年1月7日
【融资首发】速感科技完成千万美元B轮融资,在计算机视觉赛道加速奔跑丨Xtecher 观察
Xtecher
3+阅读 · 2017年10月26日
共享KTV又一家火了!星糖miniKTV获A+轮融资 | 投融资日报
腾讯创业
4+阅读 · 2017年7月21日
Vertex nomination between graphs via spectral embedding and quadratic programming
Arxiv
0+阅读 · 2021年2月2日
Customizing Graph500 for Tianhe Pre-exacale system
Arxiv
0+阅读 · 2021年2月2日
Advances and Challenges in Conversational Recommender Systems: A Survey
Arxiv
14+阅读 · 2021年1月23日
Collaborative Similarity Embedding for Recommender Systems
Arxiv
8+阅读 · 2019年2月19日
Unifying Knowledge Graph Learning and Recommendation: Towards a Better Understanding of User Preferences
Arxiv
6+阅读 · 2019年2月17日
Music Transformer
Arxiv
5+阅读 · 2018年12月12日
Hypernetwork Knowledge Graph Embeddings
Arxiv
7+阅读 · 2018年8月21日
RippleNet: Propagating User Preferences on the Knowledge Graph for Recommender Systems
Arxiv
7+阅读 · 2018年8月7日
Ripple Network: Propagating User Preferences on the Knowledge Graph for Recommender Systems
Arxiv
12+阅读 · 2018年3月9日
CryptoRec: Secure Recommendations as a Service
Arxiv
6+阅读 · 2018年2月7日
VIP会员
自助开通(推荐)
客服开通
详情
相关主题
图森未来
编程
事件
自动驾驶
移动应用
编程工具
最新内容
《为码头高价值舰艇提供反无人机系统防御方案研究》80页
专知会员服务
1+阅读 · 今天14:59
《认知战作为一个战略域:媒体生态系统、社交网络与社会韧性的侵蚀》
专知会员服务
2+阅读 · 今天14:21
美陆军设想无人系统司令部
专知会员服务
0+阅读 · 今天13:45
【博士论文】已对齐人工智能系统的持久脆弱性
专知会员服务
0+阅读 · 今天13:52
人工智能对指挥控制的加速及其对陆军的影响(中文报告)
专知会员服务
2+阅读 · 今天13:39
扭曲还是编造?视频大语言模型幻觉研究综述
专知会员服务
0+阅读 · 今天13:41
美欧最新(2026)反无人机系统选项、技术与获取一览
专知会员服务
2+阅读 · 今天13:13
《大语言模型作为战术规划支持工具——来自两项应用研究的结论》2026最新100页报告
专知会员服务
2+阅读 · 今天13:11
《采用系统思维应对混合战争》125页
专知会员服务
2+阅读 · 今天12:47
战争机器学习:数据生态系统构建(155页)
专知会员服务
6+阅读 · 今天8:10
乌克兰军事人工智能助手:NeoLens军事装备人工智能辅助维护平台
专知会员服务
2+阅读 · 今天7:40
2026 年 Agentic AI 工程师完全指南:一份系统化的学习路线图
专知会员服务
13+阅读 · 4月14日
内省扩散语言模型
专知会员服务
5+阅读 · 4月14日
美伊停火协议:评估、各方反应及美国会面临的问题
专知会员服务
4+阅读 · 4月14日
国外反无人机系统与技术动态
专知会员服务
4+阅读 · 4月14日
相关VIP内容
面向人工智能新基建的知识图谱行业白皮书
专知会员服务
81+阅读 · 2021年2月7日
中国信通院联合发布:2020医疗健康物联网技术与应用研究报告白皮书
专知会员服务
73+阅读 · 2021年1月28日
《2021年中国AIoT产业全景图谱》白皮书,244页pdf
专知会员服务
131+阅读 · 2021年1月16日
2021科技、传媒和电信行业预测,124页pdf
专知会员服务
29+阅读 · 2021年1月4日
全球人工智能基础设施战略与政策观察(2020年)
专知会员服务
46+阅读 · 2021年1月3日
重磅!达摩院2021十大科技趋势
专知会员服务
52+阅读 · 2020年12月28日
中国工业机器视觉产业发展白皮书,31页pdf
专知会员服务
105+阅读 · 2020年11月14日
2020年中国《知识图谱》行业研究报告,45页ppt
专知会员服务
241+阅读 · 2020年4月18日
量子信息技术发展与应用研究报告(2019年),57页pdf,中国信息通信研究院
专知会员服务
71+阅读 · 2019年12月29日
【德勤】中国人工智能产业白皮书,68页pdf
专知会员服务
311+阅读 · 2019年12月23日
热门VIP内容
开通专知VIP会员 享更多权益服务
《认知战作为一个战略域:媒体生态系统、社交网络与社会韧性的侵蚀》
【博士论文】已对齐人工智能系统的持久脆弱性
《为码头高价值舰艇提供反无人机系统防御方案研究》80页
美陆军设想无人系统司令部
相关资讯
医药零售行业报告
医谷
9+阅读 · 2019年7月8日
2018年氢燃料电池行业研究报告
行业研究报告
5+阅读 · 2019年5月6日
2018年瑞幸咖啡深度分析报告
行业研究报告
14+阅读 · 2019年2月3日
Aibee完成A轮6000万美元融资 宣布前阿里达摩院朱胜火加盟
雷锋网
4+阅读 · 2018年11月27日
云知声完成1亿美元C轮融资,创下智能语音技术领域最大单笔融资记录 | 热点
镁客网
3+阅读 · 2018年5月11日
智慧停车行业深度研究与分析报告
智能交通技术
4+阅读 · 2018年3月20日
SaaS版今日头条融资3000万 装着6亿用户画像 帮400企业精准推荐
铅笔道
6+阅读 · 2018年1月31日
阿里巴巴千万人民币投资魔点科技;永久出行获1亿元天使轮融资;…
i黑马
3+阅读 · 2018年1月7日
【融资首发】速感科技完成千万美元B轮融资,在计算机视觉赛道加速奔跑丨Xtecher 观察
Xtecher
3+阅读 · 2017年10月26日
共享KTV又一家火了!星糖miniKTV获A+轮融资 | 投融资日报
腾讯创业
4+阅读 · 2017年7月21日
相关论文
Vertex nomination between graphs via spectral embedding and quadratic programming
Arxiv
0+阅读 · 2021年2月2日
Customizing Graph500 for Tianhe Pre-exacale system
Arxiv
0+阅读 · 2021年2月2日
Advances and Challenges in Conversational Recommender Systems: A Survey
Arxiv
14+阅读 · 2021年1月23日
Collaborative Similarity Embedding for Recommender Systems
Arxiv
8+阅读 · 2019年2月19日
Unifying Knowledge Graph Learning and Recommendation: Towards a Better Understanding of User Preferences
Arxiv
6+阅读 · 2019年2月17日
Music Transformer
Arxiv
5+阅读 · 2018年12月12日
Hypernetwork Knowledge Graph Embeddings
Arxiv
7+阅读 · 2018年8月21日
RippleNet: Propagating User Preferences on the Knowledge Graph for Recommender Systems
Arxiv
7+阅读 · 2018年8月7日
Ripple Network: Propagating User Preferences on the Knowledge Graph for Recommender Systems
Arxiv
12+阅读 · 2018年3月9日
CryptoRec: Secure Recommendations as a Service
Arxiv
6+阅读 · 2018年2月7日
大家都在搜
maven
palantir
无人机系统
无人机蜂群
时事直通
terraform
SWOT分析套路
对抗特征转移
雷鸟科技
GitHub上已超过
Top
提示
微信扫码
咨询专知VIP会员与技术项目合作
(加微信请备注: "专知")
微信扫码咨询专知VIP会员
Top