2018-2019年5G发展趋势报告

2019 年 6 月 12 日 行业研究报告

提示点击上方"行业研究报告"关注本号。

行研君说

导语

纵观全球,与美国、日本以企业推进5G建设不同,韩国作为一个由政府引领的全域5G商业化的成功范例,通过韩国政府清晰定义5G生态、清晰规划发展路线、明确指引创新方向、大力促进合作共赢,也以布局终端应用的方式促进5G服务的发展落地,其政企合作共赢的经验值得我们充分借鉴。

PS:我们运营的备用号 行研资本(ID:report18)为很多老朋友提供了另一处空间,欢迎大家同时关注!


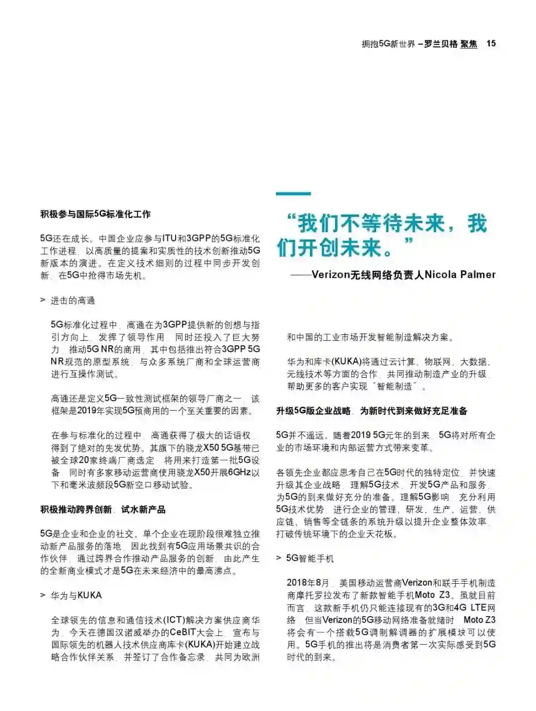
来源:罗兰贝格


受政策、经济、社会及技术等多重共振,“5G”成为近年来最热话题,尤其2019年被誉为“5G元年”,与此同时,各方对5G的定义和理解不一,罗兰贝格基于全球权威数据库、结合丰富的5G项目经验、遍布全球的5G专家网络,首次撰写了5G生态全景图,将5G这一行业跨度极广、影响极其深远的产业生态进行了清晰的定义。

在这个“以标准整合服务,以服务支撑应用,以应用推动颠覆”的5G生态全景图中,5G的本质和基石仍是一套由跨国界、跨行业专家通力协作制定的通信标准。这套标准计既是全球通信及相关行业的“通用语言”,也是通信技术发展的“时代切片”。


伴随5G时代的到来,应用场景也实现“从1到3”的跨越,影响和赋能的行业将呈现指数级的增长。罗兰贝格基于此,以“大带宽、低时延、泛连接”三大5G核心势能作为评估维度,首次构建了“5G行业影响指数” 模型,将5G技术和行业进行了链接,旨在帮助全球及中国企业直观了解5G技术对该行业的影响,并寻找到企业在5G生态中的独特定位和应对策略。


在报告中,我们聚焦“5G引领行业突破”的“工业4.0”,“5G激发行业创新”的“远程医疗”及“5G推进行业增值”的“VR/AR”三大应用领域,针对5G对该行业带来的改变、该领域企业的最新进展进行剖析,同时罗兰贝格也已经积极参与到各行各业中,帮助企业打造5G时代的业务战略,以更好地拥抱变化、为新时代到来做好充分准备。


纵观全球,与美国、日本以企业推进5G建设不同,韩国作为一个由政府引领的全域5G商业化的成功范例,通过韩国政府清晰定义5G生态、清晰规划发展路线、明确指引创新方向、大力促进合作共赢,也以布局终端应用的方式促进5G服务的发展落地,其政企合作共赢的经验值得我们充分借鉴。


着眼中国,我国拥有极大的人口基数和密度、多元完善的产业结构、极强的创新基因,是5G技术研发、落地的最佳试验田。对于中国未来5G的发展蓝图和方向,罗兰贝格建议应遵从“地利人和”原则,在政策制定上应当大力促进5G基础设施的建设,同时大力支持政府购买项目的落地和实施,以开放合作的姿态拥抱全世界的玩家。





报告索要、咨询请加行研君微信:report08,欢迎来撩


——END——

推荐阅读

《雄安新区》

《腾讯报告》

《小龙虾》

登录查看更多
1

相关内容

大韩民国(简称韩国)面积 9.96 万平方公里,人口约 5000 万。

韩国是 OECD 成员国,GDP 总量居世界第 11 位,人均 GDP 超过 2 万美元,世界银行、国际货币基金组织和美国中央情报局《世界概况》均将韩国列为发达国家。

韩国政治实行三权分立。最高司法机构为大法院。韩国国会是韩国的一院制立法机关,通过单一选区制和比例代表制结合的方法选举,每届任期为 4 年。韩国总统由国民直选产生,拥有最高行政权,任期 5 年,不得连任。

德勤:2020技术趋势报告,120页pdf
专知会员服务
194+阅读 · 2020年3月31日
新时期我国信息技术产业的发展
专知会员服务
71+阅读 · 2020年1月18日
报告 | 2020中国5G经济报告,100页pdf
专知会员服务
99+阅读 · 2019年12月29日
【德勤】中国人工智能产业白皮书,68页pdf
专知会员服务
311+阅读 · 2019年12月23日
2019中国硬科技发展白皮书 193页
专知会员服务
86+阅读 · 2019年12月13日
【大数据白皮书 2019】中国信息通信研究院
专知会员服务
138+阅读 · 2019年12月12日
【白皮书】“物联网+区块链”应用与发展白皮书-2019
专知会员服务
94+阅读 · 2019年11月13日
2018-2019年国内化妆品行业研究报告
行业研究报告
15+阅读 · 2019年9月28日
5G全产业链发展分析报告
行业研究报告
12+阅读 · 2019年6月7日
2019中国养老产业发展剖析与发展趋势分析报告
行业研究报告
8+阅读 · 2019年5月18日
2018年物业管理行业深度研究报告
行业研究报告
7+阅读 · 2019年5月17日
艾瑞咨询2019中国智慧城市发展报告,附PPT下载
智能交通技术
25+阅读 · 2019年4月18日
2018年边缘计算行业研究报告
行业研究报告
12+阅读 · 2019年4月15日
云游戏行业发展趋势分析报告
行业研究报告
13+阅读 · 2019年3月24日
【物联网】物联网产业现状与技术发展
产业智能官
15+阅读 · 2018年12月17日
A Comprehensive Survey on Transfer Learning
Arxiv
121+阅读 · 2019年11月7日
A Survey on Deep Learning for Named Entity Recognition
Arxiv
73+阅读 · 2018年12月22日
Arxiv
3+阅读 · 2018年5月28日
VIP会员
最新内容
人工智能在战场行动中的演进及伊朗案例
专知会员服务
2+阅读 · 今天13:08
美AI公司Anthropic推出网络安全模型“Mythos”
专知会员服务
2+阅读 · 今天12:58
【博士论文】面向城市环境的可解释计算机视觉
专知会员服务
0+阅读 · 今天12:57
大语言模型的自改进机制:技术综述与未来展望
专知会员服务
0+阅读 · 今天12:50
《第四代军事特种作战部队选拔与评估》
专知会员服务
1+阅读 · 今天6:23
相关VIP内容
德勤:2020技术趋势报告,120页pdf
专知会员服务
194+阅读 · 2020年3月31日
新时期我国信息技术产业的发展
专知会员服务
71+阅读 · 2020年1月18日
报告 | 2020中国5G经济报告,100页pdf
专知会员服务
99+阅读 · 2019年12月29日
【德勤】中国人工智能产业白皮书,68页pdf
专知会员服务
311+阅读 · 2019年12月23日
2019中国硬科技发展白皮书 193页
专知会员服务
86+阅读 · 2019年12月13日
【大数据白皮书 2019】中国信息通信研究院
专知会员服务
138+阅读 · 2019年12月12日
【白皮书】“物联网+区块链”应用与发展白皮书-2019
专知会员服务
94+阅读 · 2019年11月13日
相关资讯
2018-2019年国内化妆品行业研究报告
行业研究报告
15+阅读 · 2019年9月28日
5G全产业链发展分析报告
行业研究报告
12+阅读 · 2019年6月7日
2019中国养老产业发展剖析与发展趋势分析报告
行业研究报告
8+阅读 · 2019年5月18日
2018年物业管理行业深度研究报告
行业研究报告
7+阅读 · 2019年5月17日
艾瑞咨询2019中国智慧城市发展报告,附PPT下载
智能交通技术
25+阅读 · 2019年4月18日
2018年边缘计算行业研究报告
行业研究报告
12+阅读 · 2019年4月15日
云游戏行业发展趋势分析报告
行业研究报告
13+阅读 · 2019年3月24日
【物联网】物联网产业现状与技术发展
产业智能官
15+阅读 · 2018年12月17日
Top
微信扫码咨询专知VIP会员