成为VIP会员查看完整内容
VIP会员码认证
首页
主题
会员
服务
注册
·
登录
0
一墩难求、黄牛溢价超5倍...冰墩墩爆火后,这些上市公司站上风口
专知AI搜索
2022 年 2 月 8 日
36氪
谁不想拥有一个梦中情墩/
文|
蛋总
来源|
猎云网
(ID:
ilieyun
)
封面来源|
受访者供图
近日,“一墩难求”、“梦中情墩”成为了各大社交平台的热词,冰墩墩热潮就此开启。
自2月4日北京冬奥会开幕后,拥有熊猫形象和冰晶外壳的吉祥物“冰墩墩”持续登上微博、百度、抖音等热搜榜,周边产品亦持续热销,一名日本记者更是在2月2日以买“6个墩墩”徽章C位出圈。
有网友在小红书上表示,为购买冰墩墩,冬奥会开幕之后王府井旗舰店门口的消费者已经排出了千米长队,排队时长甚至高达5小时以上。期间,甚至还有黄牛卖号,前200号报价500元一个。而买不到冰墩墩的消费者,则转战联名产品,凭一己“吃”力前往必胜客、肯德基、711购买相关套餐获取冰墩墩印章、水晶球等产品。
截至2月6日晚,天猫奥林匹克官方旗舰店显示,冰墩墩手办、钥匙扣等衍生品均无现货,需开启预售。虽然北京冬奥组委新闻发言人赵卫东就此表示,正在大力协调,加大对冰墩墩的供应,但线上发售“一秒售空”的现实依然让不少网友含泪表示“感觉好像没有上架过”。
与此同时,随着冰墩墩等周边产品持续卖断,其背后作为冬奥会特许生产商、零售商的企业也因后续补货、独家授权而迎来了高光时刻。
冬奥会疯狂带货“冰墩墩”,发售即秒没、黄牛溢价超5倍
事实上,冬奥会并非冰墩墩的首次亮相。
2年前,冰墩墩就开始对外售卖,但直到2月4日冬奥会开幕式当晚,冰墩墩在微博体育超话排行榜冲到第6,才算真正点燃了冰墩墩之火,从一个不太被注意的“无名小卒”,随着冬奥会的不断预热,逐渐展现在公众视野中。甚至现在打开体育超话,冰墩墩已稳坐“体育明星” NO.1的位置,超越羽生结弦、樊振东、孙颖莎和马龙等奥运冠军选手。
从百度指数可以看出,近一周以来,冰墩墩的搜索热度呈不断增长的态势。在开幕式前后一周内,网络热度从1万出头上涨到45万,其走红和冬奥会高热度互相关联。制造话题、玩梗造梗、发表情包、晒冰墩墩成为人们体验冬奥会最直接的方式。
来源:受访者供图
截至目前,冰墩墩相关盲盒手办、保温杯、玻璃杯、钥匙扣、徽章、印章、水晶球、金项链等周边产品虽层出不穷,然而依然难掩“难买之势”。
据媒体报道,2月4日,在王府井旗舰店,大家要排队两三个小时,才能进店购买到心仪的冬奥特许商品。另据上海热线新闻中心-话匣子,4日下午2点半,北京王府井工美大厦门口已经排起了转弯的长队。不时有工作人员出来用大喇叭维持秩序,说明情况。
上海李女士对猎云网表示,初四晚上去罗森便利店十五瓶可乐就可以换个冰墩墩水晶球,自己也为可爱买了单。“大家都喜欢冰墩墩,我们玩盲盒的群里昨天有说肯德基有套餐送,还让我帮忙能不能去看看,但上海貌似都卖完了。抖音盲盒直播间里面也有好多人在咨询冰墩墩。”
据悉,肯德基价值109元的新春欢聚桶套餐从1月28日开始售卖,送一个冰墩墩印章。印章外形分别为冰墩墩举冬奥会旗帜和冰墩墩举加油横幅,送的印章图案一共15种,分别对应了冬奥会15个项目。
除罗森、KFC之外,在网友显示的冰墩墩购买渠道统计表中,天猫奥林匹克官方旗舰店、必胜客、中国银行、学习强国、联通APP、爱奇艺APP、711便利店等也都是主流获取途径。
CIC灼识咨询合伙人朱悦表示,冰墩墩的出圈走红可以说是国内IP经济的一个现象级代表。以上一个顶流玲娜贝儿为例,作为2021年9月刚刚公布的新IP形象,在没有影视作品加持的背景下,凭借可爱的外观和全方位的营销,迅速捕获一众粉丝,其热度迅速超过许多过往角色,相关周边一件难求。
“冰墩墩的走红同样是产品本身具有十足可爱呆萌的天然优势,叠加人们对冰雪运动和冬奥会的空前热情关注,使得周边纪念品的粉丝群迅速扩大,并持续在各大媒体平台传播发酵,造成一墩难求的抢购场面。”
数据显示,截至2月3日,天猫奥林匹克官方旗舰店访客数已突破百万。2月4日,“冰墩墩”手办上线15分钟,5000个一扫而光。当日,在天猫奥林匹克官方旗舰店线上店铺里,最受欢迎的两个冰墩墩挂饰、摆件已经售罄下架,北京冬季残奥会吉祥物雪容融摆件也显示缺货。销量最高的一款冰墩墩雪容融手办玩具摆件销量已经超过了6万。天猫方面曾透露,北京2022年冬奥会吉祥物冰墩墩造型手办在电商平台的销售十分火爆,1小时卖出1800件。
为了解决当下一墩难求,奥林匹克天猫官方旗舰店更是对冰墩墩网购采取了“同个ID最多发两件”的预售说明。以2月7日的发售情况为例,店铺分别在16:00、18:00和20:00分三批开放预购,每批预购数为2000件,只是付款后并非立即发货,发货周期将在30天内。
但即便如此,冰墩墩爆火之下也依然躲不开高价转卖以及山寨产品等问题。
据猎云网通过搜索淘宝、闲鱼、拼多多等平台发现,虽未有冰墩墩转让、代购、溢价转卖等消息出现,但是在拼多多上,仍有个别商家在出售类似冰墩墩钥匙扣等周边产品,售价在十几元到几十元不等,客服表示“并非官方正品”。
来源:拼多多截图
在部分微信群里,也开始有冰墩墩代购的出现。在李女士展示的群聊天截图中,一个官方售价58元的冰墩墩钥匙扣以88元顺丰到付的价格售卖,依然也有群友愿意为其买单。
此外,在潮玩族小程序上,也可以看见不少用户正在转卖其手中的冰墩墩周边产品及盲盒。据一位卖家表示,官方售价为118元/个的一组盲盒(6个)未拆价格为3500元顺丰包邮,诚心购买可小刀,溢价近5倍。
来源:潮玩族截图
在另一个黄牛显示的朋友圈售价中,售价58元的冰墩墩钥匙扣更是一口价300元。据其介绍,其产品为奥运人员团购,由冬奥村发货。
来源:截图
对比,李女士坦言,虽然自己是盲盒爱好者,但并不认为当下消费者会为这个溢价买单。“官方都说了会加大生产,现在大家都挺理智,并不会一窝蜂急于购买。”此外,不少网友也会通过手绘冰墩墩或者DIY制作冰墩墩来满足拥有同款冰墩墩的小心愿。
特许商品成业绩增长“密匙”,这些上市公司迎来高光时刻
据悉,此次冬奥特许商品的生产与销售必须经过北京冬奥组委认可批准。特许商品采取线上线下相结合,线下渠道主要采取专卖店以及专柜。
线上销售方面,北京冬奥组委在天猫开设奥林匹克官方旗舰店。线下销售方面,北京冬奥组将设立专卖店或专柜销售北京冬奥会特许商品。全国范围内开设特许零售店190余家,在280余对高铁列车上设置覆盖31个省区的销售点,先后开发了16个类别5000余款特许产品。
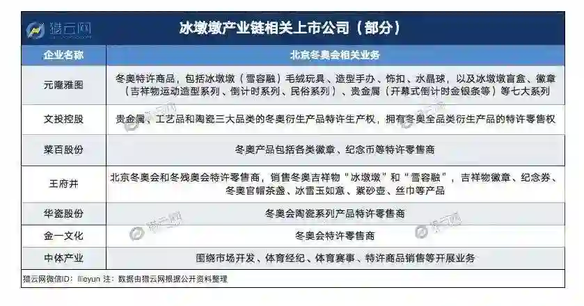
截至2021年底,北京冬奥组委共征集特许生产企业29家、特许零售企业58家,不乏安踏体育、元隆雅图、文投控股、王府井、中体产业、菜百股份等上市公司,其中文投控股与元隆雅图两家公司同时担任特许生产商和零售商,也是当之无愧的“冰墩墩概念股”。
来
源
:猎云网
据元隆雅图在投资者互动平台表示,目前市场上热销的冬奥特许商品,包括冰墩墩(雪容融)毛绒玩具、造型手办、饰扣、水晶球,以及冰墩墩盲盒、徽章(吉祥物运动造型系列、倒计时系列、民俗系列)、贵金属(开幕式倒计时金银条等)等七大系列均为公司设计、生产并销售的产品。其商品主要销售渠道分别为天猫奥林匹克官方旗舰店、中国银行、线下特许商品零售店等。
在当下的冰墩墩抢购潮之前,元隆雅图就在1月中下旬曾表示,已有个别热门产品出现了暂时断货现象。截至2021年底,元隆雅图累计向奥组委提交自主设计的冬奥纪念品达600余款。
据其财报显示,2021上半年,公司北京冬奥会特许纪念品和贵金属实现收入7073.84万元,同比增长35.96%。2021年第三季度,元隆雅图实现营业收入约15亿元,营业收入和毛利同比分别增长7.50%和3.18%,其中,北京冬奥会特许纪念品收入同比增长141.57%。
而文投控股作为北京冬奥组委特许生产商及销售商,具备贵金属、工艺品和陶瓷三大品类的冬奥衍生产品特许生产权,同时拥有冬奥全品类衍生产品的特许零售权。
其此前在投资者互动平台透露,特许生产权方面,公司将授权第三方企业设计、生产相关衍生产品,从中获取产品销售收益分成。特许零售方面,公司将通过自营和授权第三方经营两种方式参与冬奥产品的特许分销,开设特许零售店(点),以此获取特许分销环节的销售收益分成及相关授权费收入。
据悉,中体产业、文投控股分别在线上平台发布冬奥会吉祥物数字藏品和纪念章,上线后均立即售罄。此外,同样在售冬奥各类徽章、纪念币产品的还有菜百股份。
而在销售端,王府井设有目前国内面积最大、品种最全的冬奥会特许商品旗舰店,“千米长队”更是证实了其供货能力之强。其经营冬奥特许商品全部15个品类,包括贵金属制品、徽章、毛绒及其他材质玩具、服装服饰及配饰、陶瓷、文具、工艺品、首饰、箱包、家纺、丝绸制品、邮品、伞具、户外用品、紫砂壶等。
来源:同花顺截图
截至2月7日A股收盘,菜百股份、文投控股、元隆雅图这三家上市公司涨停,除中体产业外特许经营相关概念股集体上扬。
山西证券表示,预计整个冬奥周期,特许商品收入将突破25亿元。在北京冬奥会拉动下,相关的赛事营销、周边衍生品销售等活动将逐步展开,产业链相关公司或进入业绩兑现期。对于特许经营行业,奥运特许权商品将随着奥运会的到来获得超额销售增长,除了弥补奥运特许权费用外,还将获得数量可观的净利润;同时奥运特许权商品销售企业也可借冬奥会的契机,提升企业形象和产品知名度、扩大海外销售市场、提高品牌价值。
朱悦表示,冰墩墩的走红对于相关公司的制作、宣传、销售能力是一大印证,而一墩难求的现象也说明了在IP周边产业中,销量预测、生产排期、弹性产能调配等各个环节的重要性。
“大涨一定程度上反映了投资者对于这个板块业绩的信心,以及国家对冰雪运动的大力支持,希望鼓励发展国内冰雪运动消费的预期。这几个冬奥概念公司股价大涨是短期热点的表现,属于消费板块里找阿尔法。”
来个“分享
、点赞
、在看”👇
谁不想拥有一个梦中情墩?
登录查看更多
点赞并收藏
0
暂时没有读者
0
权益说明
本文档仅做收录索引使用,若发现您的权益受到侵害,请立即联系客服(微信: zhuanzhi02,邮箱:
[email protected]
),我们会尽快为您处理
相关内容
北京冬奥
关注
0
企业如何探索元宇宙,如何驾驭炒作和现实?(附报告)
专知会员服务
26+阅读 · 2022年3月14日
AI换脸、合成语音大爆发!清华《深度合成十大趋势报告(2022)》发布
专知会员服务
45+阅读 · 2022年3月1日
找工作实用书《LeetCode 题解》,262页pdf
专知会员服务
131+阅读 · 2021年12月2日
中国互联网行业发展态势暨景气指数报告,46页pdf
专知会员服务
16+阅读 · 2021年9月29日
《元宇宙Metaverse》报告,53页ppt,中美科技巨头押注
专知会员服务
98+阅读 · 2021年8月16日
【ICML2021】协同对抗鲁棒的迁移学习
专知会员服务
25+阅读 · 2021年6月17日
智能语音赛道:风口已至,全面开花
专知会员服务
38+阅读 · 2021年5月21日
ICLR2021放榜了! 687篇入选34篇得满分! 48篇orals,108篇spotlights,531篇poster
专知会员服务
24+阅读 · 2021年1月13日
AI创新者:破解项目绩效的密码
专知会员服务
35+阅读 · 2020年6月21日
史上机器学习 &深度学习课程大合集,一站搞定,Deep Learning Drizzle
专知会员服务
176+阅读 · 2020年5月10日
曾不被看好的冰墩墩,现在成了香饽饽;美的死磕“造车”;薇娅消失后,直播电商迎来拐点丨本周邦友在看
创业邦杂志
0+阅读 · 2022年2月19日
滑雪带火教练生意:有人时薪2000,单季收入100万
36氪
0+阅读 · 2022年2月18日
曾不被看好的冰墩墩,如今成了谁的“香饽饽”?
创业邦杂志
0+阅读 · 2022年2月17日
冰墩墩的流行密码
人人都是产品经理
0+阅读 · 2022年2月16日
「丑出天际」冰墩墩:一只冰糖熊猫的逆袭丨营销解码
36氪
0+阅读 · 2022年2月13日
冰墩墩火到断货,生产商哪预测错了?
创业邦杂志
0+阅读 · 2022年2月11日
掘金冰墩墩产业链:工厂、二道贩子、微商和山寨货
36氪
0+阅读 · 2022年2月10日
新晋顶流冰墩墩的成名路
创业邦杂志
0+阅读 · 2022年2月7日
顶流冰墩墩
36氪
0+阅读 · 2022年2月7日
冬奥会马上开幕,3亿人带起冰雪热,滑雪市场再度起飞?
创业邦杂志
0+阅读 · 2022年2月3日
考虑价格歧视和广告效应的网络团购销售策略研究
国家自然科学基金
0+阅读 · 2015年12月31日
基于实时路况的乘用车经济环保出行路径规划方法研究
国家自然科学基金
2+阅读 · 2015年12月31日
空间站用大型末端执行器系统优化与柔性抓捕控制研究
国家自然科学基金
0+阅读 · 2013年12月31日
情绪因素对网络搜索预测的影响研究:以旅游市场为例
国家自然科学基金
0+阅读 · 2012年12月31日
经济增长、能源消费与二氧化碳排放的关系研究
国家自然科学基金
3+阅读 · 2012年12月31日
媒体报道与公司治理:监督企业还是被企业捕获?
国家自然科学基金
0+阅读 · 2012年12月31日
用于H2S完全分解制氢的非平衡等离子体-光催化体系构建
国家自然科学基金
0+阅读 · 2011年12月31日
中国美利奴羊、湖羊MHC基因多态性与支原体肺炎抗性关联分析
国家自然科学基金
0+阅读 · 2011年12月31日
熔盐加热和单螺杆膨胀机相结合的气动汽车混合动力系统的基础研究
国家自然科学基金
0+阅读 · 2009年12月31日
利用乳酸杆菌表达系统制备HPV16粘膜疫苗
国家自然科学基金
0+阅读 · 2008年12月31日
Multifidelity Deep Operator Networks
Arxiv
0+阅读 · 2022年4月19日
Interventional Behavior Prediction: Avoiding Overly Confident Anticipation in Interactive Prediction
Arxiv
0+阅读 · 2022年4月19日
Advances in Thunder Sound Synthesis
Arxiv
0+阅读 · 2022年4月17日
Cryptographic Strain-Dependent Light Pattern Generators
Arxiv
0+阅读 · 2022年4月15日
How to Save Lives with Microblogs? Lessons From the Usage of Weibo for Requests for Medical Assistance During COVID-19
Arxiv
0+阅读 · 2022年4月15日
Bayesian Deep Learning for Graphs
Arxiv
23+阅读 · 2022年2月24日
Adversarial and Contrastive Variational Autoencoder for Sequential Recommendation
Arxiv
17+阅读 · 2021年3月19日
Transfer Adaptation Learning: A Decade Survey
Arxiv
37+阅读 · 2019年3月12日
Neural Approaches to Conversational AI
Arxiv
26+阅读 · 2018年9月21日
Variational Knowledge Graph Reasoning
Arxiv
15+阅读 · 2018年4月5日
VIP会员
自助开通(推荐)
客服开通
详情
相关主题
北京冬奥
天猫
体育
产品
小红书
互相关
最新内容
《利用大语言模型增强多域作战兵棋推演》(报告)
专知会员服务
5+阅读 · 4月18日
《增强准备状态与战备水平:态势感知与数据驱动决策》报告
专知会员服务
4+阅读 · 4月18日
中文版《可靠定位、导航与授时 (APNT):美军相关研发项目》报告
专知会员服务
3+阅读 · 4月18日
《自主武器系统人类-AI指挥控制中的动态管理》(2026最新450页)
专知会员服务
7+阅读 · 4月18日
美智库《实现空军战斗出动架次生成能力:对目标、差距、障碍与解决方案的审视》(报告)
专知会员服务
2+阅读 · 4月18日
《大规模作战行动中争夺情报优势:情报与电子战营-下一代角色探析》(报告)
专知会员服务
5+阅读 · 4月18日
人工智能在战场行动中的演进及伊朗案例
专知会员服务
4+阅读 · 4月18日
美AI公司Anthropic推出网络安全模型“Mythos”
专知会员服务
2+阅读 · 4月18日
【博士论文】面向城市环境的可解释计算机视觉
专知会员服务
0+阅读 · 4月18日
【CVPR2026】SEATrack:一种简明、高效且具备自适应能力的多模态跟踪器
专知会员服务
0+阅读 · 4月18日
大语言模型的自改进机制:技术综述与未来展望
专知会员服务
0+阅读 · 4月18日
《面向战术决策的广义智能:大语言模型驱动的动态武器-目标分配》
专知会员服务
8+阅读 · 4月18日
《分布式军事人工智能理论:部分可观测与通信条件下的协调约束多智能体强化学习》
专知会员服务
8+阅读 · 4月18日
《第四代军事特种作战部队选拔与评估》
专知会员服务
1+阅读 · 4月18日
《迈向可解释强化学习及面向战略决策的定制化学习基准》(70页)
专知会员服务
4+阅读 · 4月18日
相关VIP内容
企业如何探索元宇宙,如何驾驭炒作和现实?(附报告)
专知会员服务
26+阅读 · 2022年3月14日
AI换脸、合成语音大爆发!清华《深度合成十大趋势报告(2022)》发布
专知会员服务
45+阅读 · 2022年3月1日
找工作实用书《LeetCode 题解》,262页pdf
专知会员服务
131+阅读 · 2021年12月2日
中国互联网行业发展态势暨景气指数报告,46页pdf
专知会员服务
16+阅读 · 2021年9月29日
《元宇宙Metaverse》报告,53页ppt,中美科技巨头押注
专知会员服务
98+阅读 · 2021年8月16日
【ICML2021】协同对抗鲁棒的迁移学习
专知会员服务
25+阅读 · 2021年6月17日
智能语音赛道:风口已至,全面开花
专知会员服务
38+阅读 · 2021年5月21日
ICLR2021放榜了! 687篇入选34篇得满分! 48篇orals,108篇spotlights,531篇poster
专知会员服务
24+阅读 · 2021年1月13日
AI创新者:破解项目绩效的密码
专知会员服务
35+阅读 · 2020年6月21日
史上机器学习 &深度学习课程大合集,一站搞定,Deep Learning Drizzle
专知会员服务
176+阅读 · 2020年5月10日
热门VIP内容
开通专知VIP会员 享更多权益服务
《增强准备状态与战备水平:态势感知与数据驱动决策》报告
《自主武器系统人类-AI指挥控制中的动态管理》(2026最新450页)
《利用大语言模型增强多域作战兵棋推演》(报告)
中文版《可靠定位、导航与授时 (APNT):美军相关研发项目》报告
相关资讯
曾不被看好的冰墩墩,现在成了香饽饽;美的死磕“造车”;薇娅消失后,直播电商迎来拐点丨本周邦友在看
创业邦杂志
0+阅读 · 2022年2月19日
滑雪带火教练生意:有人时薪2000,单季收入100万
36氪
0+阅读 · 2022年2月18日
曾不被看好的冰墩墩,如今成了谁的“香饽饽”?
创业邦杂志
0+阅读 · 2022年2月17日
冰墩墩的流行密码
人人都是产品经理
0+阅读 · 2022年2月16日
「丑出天际」冰墩墩:一只冰糖熊猫的逆袭丨营销解码
36氪
0+阅读 · 2022年2月13日
冰墩墩火到断货,生产商哪预测错了?
创业邦杂志
0+阅读 · 2022年2月11日
掘金冰墩墩产业链:工厂、二道贩子、微商和山寨货
36氪
0+阅读 · 2022年2月10日
新晋顶流冰墩墩的成名路
创业邦杂志
0+阅读 · 2022年2月7日
顶流冰墩墩
36氪
0+阅读 · 2022年2月7日
冬奥会马上开幕,3亿人带起冰雪热,滑雪市场再度起飞?
创业邦杂志
0+阅读 · 2022年2月3日
相关基金
考虑价格歧视和广告效应的网络团购销售策略研究
国家自然科学基金
0+阅读 · 2015年12月31日
基于实时路况的乘用车经济环保出行路径规划方法研究
国家自然科学基金
2+阅读 · 2015年12月31日
空间站用大型末端执行器系统优化与柔性抓捕控制研究
国家自然科学基金
0+阅读 · 2013年12月31日
情绪因素对网络搜索预测的影响研究:以旅游市场为例
国家自然科学基金
0+阅读 · 2012年12月31日
经济增长、能源消费与二氧化碳排放的关系研究
国家自然科学基金
3+阅读 · 2012年12月31日
媒体报道与公司治理:监督企业还是被企业捕获?
国家自然科学基金
0+阅读 · 2012年12月31日
用于H2S完全分解制氢的非平衡等离子体-光催化体系构建
国家自然科学基金
0+阅读 · 2011年12月31日
中国美利奴羊、湖羊MHC基因多态性与支原体肺炎抗性关联分析
国家自然科学基金
0+阅读 · 2011年12月31日
熔盐加热和单螺杆膨胀机相结合的气动汽车混合动力系统的基础研究
国家自然科学基金
0+阅读 · 2009年12月31日
利用乳酸杆菌表达系统制备HPV16粘膜疫苗
国家自然科学基金
0+阅读 · 2008年12月31日
相关论文
Multifidelity Deep Operator Networks
Arxiv
0+阅读 · 2022年4月19日
Interventional Behavior Prediction: Avoiding Overly Confident Anticipation in Interactive Prediction
Arxiv
0+阅读 · 2022年4月19日
Advances in Thunder Sound Synthesis
Arxiv
0+阅读 · 2022年4月17日
Cryptographic Strain-Dependent Light Pattern Generators
Arxiv
0+阅读 · 2022年4月15日
How to Save Lives with Microblogs? Lessons From the Usage of Weibo for Requests for Medical Assistance During COVID-19
Arxiv
0+阅读 · 2022年4月15日
Bayesian Deep Learning for Graphs
Arxiv
23+阅读 · 2022年2月24日
Adversarial and Contrastive Variational Autoencoder for Sequential Recommendation
Arxiv
17+阅读 · 2021年3月19日
Transfer Adaptation Learning: A Decade Survey
Arxiv
37+阅读 · 2019年3月12日
Neural Approaches to Conversational AI
Arxiv
26+阅读 · 2018年9月21日
Variational Knowledge Graph Reasoning
Arxiv
15+阅读 · 2018年4月5日
大家都在搜
maven
palantir
小型无人机系统
无人机蜂群
伊朗战争
篮球制作
分布式事务
助贷模式
terraform
6 个打造你自己的 VPN 的开源工具
Top
提示
微信扫码
咨询专知VIP会员与技术项目合作
(加微信请备注: "专知")
微信扫码咨询专知VIP会员
Top