86年前的教育部天文数学物理讨论会都谈了啥?

2019 年 5 月 13 日 科学网

作者 | 郑鸳鸳


1933年教育部天文数学物理讨论会是首次由中国官方召集的将数学教育问题作为主要议题之一的学术集会。


它在一定程度上推进了数学课程标准、译名与教科书的统一,成为中国现代数学建制化进程中重要的一环。


作为20世纪中国科学发展史上的一件大事,此次讨论会还是政府与科学家合作发展科学事业的代表性案例。


对其进行研究,有助于了解和认识全面抗战前南京国民政府与科学家在推动自然科学基础学科发展方面的互动情况及效果。


学界迄今对此次讨论会尚无专门的探讨。仅见马祖毅等的著作《中国翻译通史》([1],页 143)、冯绪宁与袁向东的著作《中国近代代数史简编》([2],页 18—30)等。


前者提及会上对物理学名词统一问题的讨论;后者对会上提到的大学数学教学的各种问题和建议稍作分析,以了解20世纪30年代初中国数学界的状况。但现有成果均未对此次讨论会做全面、深入的研究。


鉴于此,本文基于《1933年教育部天文数学物理讨论会专刊》与相关原始文献,打算以数学学科为中心,结合相关背景,从与会人员情况、议程与成果、影响等方面,对此次讨论会进行初步探讨。

 

一、教育部召集讨论会的背景与原因


自清末民初,大学兴起以来,高等科学教育存在课程设置、教科书选用、名词术语译名不统一的问题。


就课程设置方面,高校大都自行设置课程标准,如数学门时期的北京大学数学系,没有严格落实1913年教育部《大学规程》规定的课程,所设专门科目较少([3],页280);就教科书选用方面,民国初期各高校数学系普遍使用国外数学原著,且原著的类型五花八门;就名词术语译名方面,清末已有不少组织和个人为统一科技译名而进行了实践工作,如益智书会、博医会、编订名词馆,以及英国人傅兰雅(John Fryer,1839—1928)等。


但这些工作成效都不大,甚至可以说是失败的,民国初年科技译名出现分歧的情况更是常见,教材、词典中的译名各不相同([4],页 3—8)。


在北洋政府时期,中国的高等教育事业有所改观,但长期军阀混战,国家政 局动荡,发展并不显著。1927年4月,南京国民政府的建立改变了军阀混战的动荡局面,为教育事业的发展创造了良好的环境。


在南京国民政府成立的第二年,中华民国大学院主持召开第一次全国教育会议,确立了三民主义教育宗旨,旨在实现教育行政统一。


到了1930年,处于训政建国时期的中央认为应以教育为重。


于是由教育部召开第二次全国教育会议,以继续推进各类教育改革。


两次会议皆提出各类教育方案,在一定程度上推进了初等教育、高等教育、社会教育等。其中,第二次会议提出的方案更为系统、完整([5],页 57—71)。


而且,在这次讨论会召开之前,针对教育事业的法令、法规、政策等,也相继颁布、实施,如《教育部组织法》[6]《大学组织法》[7]《大学规程》[8] 等。


但高等科学教育仍存在问题,即全国部分高校数学系课程设置参差不齐、无最低限度之必修课程标准。


以北京大学、武汉大学、交通大学、岭南大学四所大学数学系为例,除党义、外文、普通物理等通习科目外,当时各系开设数学课程门数差距较大,如1932—1933年度北京大学数学系开设16门,1932年度武汉大学数学系开设25门,1932年度交通大学10门,1932—1933年度岭南大学开设8门。


而且各系开设数学课程种类五花八门,如1932—1933年度北京大学数学系开设的基本科目有初等微积分、立体解析几何、高等微积分、微分方程式、近世代数、无穷级数、函数通论等,专门科目有方程式论、微分几何、函数各论、 微分方程式论、积分方程式论、群论、数论等 [9],1932年度武汉大学虽然开设的基本科目与其相差不多,但专门科目多有不同,所开设的确率学及最小自乘、绝对微分学、圆球坐标几何学、级数论、分学、高等平面曲线论等在上述北京大学数学系课程中均付阙如 [10]。


相较北京大学数学系和武汉大学数学系,交通大学数学系和岭南大学数学系数学课程层次较低。


1932年度交通大学数学系仅开设微积分、高等微积分、近代高等代数、近代几何、解析算学等基本科目,专门科目也仅有圆形几何、精密计算术及圆形算术、微分几何、群论、不变式论、函数论等 [11]。


1932—1933年度岭南大学数学系则只开设数学原理分析概论、高等数学原理分析概论、高等微积分、微分方程、级数、最小自乘力、方程等课程 [12]。


同时,国内科学仪器不论复杂精细与否皆依赖他国,如浙江大学物理系副教 授兼主任张邵忠(1896—1947)所说:“国内学术机关所用仪器向均仰给于外国。实则除精细之仪器外,多可自行制造。国内仪器公司类皆购舶来品,而加以某公司监制字样。间有确系自制者,以乏专家指导,不无谬误。”([13],页 209)


一般学子,除沿用科学名词审查会所定名词外,大都各自为政,以致数学译名多而杂,“义同名异”者颇多,如“质数”与“素数”,“方程式”与“方程”,“方程组”与 “联立方程式”等 [14];国内重要高校就同一门课程常采用不同标准的参考书,如1930年度中山大学数学系近世代数课程采用博歇(Maxime Bôcher,1867—1918) 的《高等代数引论》(Introduction to Higher Algebra)和迪克森(Leonard Eugene Dickson,1874—1954)的《有限群论》(Theory of Finite Groups)[15],武汉大学数学系则采用迪克森的《近世代数论》(Modern Algebraic Theories)[16],又如1932年度清华大学数学系群论课程采用迪克森的《近世代数论》和伯恩塞德(William Burnside,1852—1927)的《有限群论》[17],武汉大学数学系则采用内托(Eugen Otto Erwin Netto,1848—1919)的《代换论》(Theory of Substitution)[10] 等。 


而且,中国的处境仍然很艰难。


日本加紧了对中国的侵略,先后发动了 “九一八”事变与“一·二八”事变。为实现救亡图存和富国强兵的目标,实用性科学得到提倡。


早在1929年 , 教育部颁布的《大学规程》中就规定“大学教育注重实用科学”([8],页239)。 


1932年,国民党中央委员陈果夫曾在《改革教育初步方案》中强调:“在全国各大学中,如设有农、工、医等科,即将其文、法各科之经费,移作扩充农、工、医科之用;其无农、工、医科者,则斟酌地方需要, 分别改设农、工、医等科,就原有经费,尽量划拨应用。”([18],页 85)此提议因过于极端而遭到教育界有识之士的反对。


但在同年,教育部仍明令提倡实科教育,“使现有文、法诸科教育不事扩张,而于现有工、农、医诸实科则力求充实” ([19],164)。


在这种情况下,化学、数学、天文、物理等自然科学基础学科,成为南京国民政府的关注对象。


在此次讨论会召开的前一年,教育部在华侨招待所召集了化学讨论会 [20]。


那次讨论会召开的主要原因是国家对国防化学的需要,也兼顾了化学课程标准和化学译名。


会上提出许多切实可行的方案,还成立了中国化学会, 推动了中国现代化学的建制化过程 [21]。


鉴于这次化学讨论会富有成效,教育部计划再召开天文数学物理讨论会。


正如筹备经过纪略中写道:“教育部因去年八月召集之化学讨论会讨论国防化学、修订化学课程标准及整理化学名词各问题结果至为圆满,今岁三月遂有召集天文数学物理讨论会之拟议。”([13],页 1)


这次天文数学物理讨论会的召开还与国防的需要有关。


由于当时中国仍处于内忧未已、外敌侵凌之际,各界人士希望借助教育来加强国防,免遭亡国之苦。


筹备这次讨论会的国立编译馆自然组主任陈可忠就说:“际兹国难时期,国防事项为当前之急务,与其空谈理论,不如实际研究与国防有关之科学为有益也。” ([13],页 2)而天文、数学、物理三科即为与国防有关之学科。


二、数学学科讨论会与会人员、议程及成果


1. 与会人员


1933年3月3日,教育部函聘国立编译馆自然组主任陈可忠主持筹备事宜,并派教育部秘书周淦、科员刘宜廷襄助办理。


3月7日,继聘张钰哲、余青松、倪尚达、徐仁铣、康清桂、魏学仁、余光 、颜任光、周家树为筹备委员。


筹备会共召开两次,商讨会场、会员、记录人选、会议日程、招待程序等事宜,以及推定整理提案负责人等。


自1933年3月4日起,教育部陆续聘请各学科专家及 若干大学代表参会,共计86位。


开会之日,又有东北大学代表张鸿图及物理专家顾毓秀请求加入,筹备会复函欢迎参加。实际与会人员共计68人。其中,数学学科讨论会与会人员24人。


值得注意的是,化学家丁绪贤也参与其中,可能因其为安徽大学理学院院长,在出谋划策的同时,也可为本校数学教学改革积累经验。


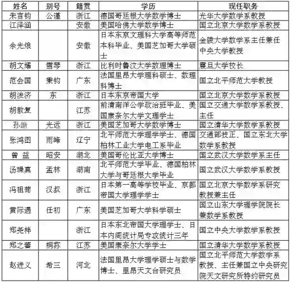
该与会人员情况见表1。 


表 1.  数学学科讨论会与会人员


从留学经历来看,除顾澄外,其余23位学者曾在国外受到良好的教育。


这23位学者中约39%的人在美国留学,约26%的人在日本留学,其余人分布在德、英、法、比四个欧洲国家;而且,大多数人获得了高级学位(除学位不明者,有10人为博士、3人为硕士)。 


从现任职务来看,与会者中校长、院长、主任、教授、副教授的人数分别为 1、3、9、18、1。其中,教授人数最多,高于总人数的一半。


这些人的职务重要,在其任职机构的数学教育改革中具有发言权,甚至是决策权。部分人还身兼数职,甚至在不同机构供职,对国内数学教育现状相当了解。


同时,其中不乏苏步青、江泽涵等数学研究颇有建树的中国数学界的代表人物。


就他们所供职的单位来看,有高校、政府与研究机关。其中,在高校供职的 人数最多,共23个。


这些高校既包括国立学校,也包括私立和教会学校。其中,国立学校基本上为国内重要院校。


另外,这些单位的分布范围较广,包括北京、上海、江苏、浙江、湖北、山东、辽宁、天津、安徽等地。其中,位于北京的单位最多,共10个。


2. 讨论议程


1933年4月1日至6日,会议在南京华侨招待所正式召开。


整个讨论会采用“总分 - 总”的方式:先是主席朱家骅与筹备主任陈可忠发言,并商议分组问题;接着天文组、数学组、物理组各自开会讨论,并在小组内提出本学科的各类问题及其解决方案;最后为大会议决,讨论小组提案是否可行。


其中,数学组一共开了八次分组会议。


涉及数学译名的分组会议最多,即第一、二、四、五、六、七次分组会议;其次为课程标准,即第二、三、四次分组会议;最后为数学教科书及参考书目,即第四、五次分组会议;此外,第三、五、七次分组会议还讨论了审定刊行大学数学系毕业论文或报告、汪联松算稿、设立研究院及特殊讲座、刊行杂志、成立名词审查委员会及地名人名翻译标准等问题 [13]。


具体议程如下:


4月1日:上午11点,第一次分组会议;下午2点,第二次分组会议;

4月3日:上午8点,第三次分组会议;下午2点半,第四次分组会议;

4月4日:下午2点,第五次分组会议;

4月5日:上午8点,第六次分组会议;下午9点,第七次分组会议;

4月6日:下午8点,第八次分组会议。[13]


3. 讨论成果


经过八次小组讨论,数学教育方面的问题及其方案已基本提出。


最后,经大会议决,数学组大部分提案获得通过,特别是有关课程标准、数学译名以及教科书方面的提案。


最后议决如下:


  • 3.1 数学课程标准方面议决案


1933年之前,南京政府教育部已多次颁布中小学数学课程标准,如 《新学制课程标准》《初级中学暂行课程标准》《高级中学普通科暂行课程标准》《中小学课程正式标准》等,中小学课程数学标准已基本定型([22],页50)。


大学数学系课程虽然在 1913 年教育部颁布的《大学规程》中得到规定,但至 1933 年早已过时,并一直未有全国统一的课程标准。


这次讨论会的主要议程之一即讨论大学数学课程标准。


对此,大会通过两个议决案,分别为“全国各大学数学系最低限度之必修课程标准及其内容案”(表 2)和“大学数学课程须注重演习案”。


表 2. 大学课程标准及其内容


该大学数学课程标准较为实际,注重巩固学生的基础。此得益于北京大学数学系教授冯祖荀、胡浚济与江泽涵的提议。


三人联合提出《提议大学数学系课程,不必力求新异,亦不必过于深奥案》,指出:“窃维大学课程,不过为学生日后深造之基础,故无须力求新异,亦不必驰鹜于深远广大之域,惟宜与以普遍智识。因本此旨,故所拟定之必修课程,旨系数学家常识中之不可缺少者。至于近日发明之科目,则列作选修课程。”([13],页 141) 


但是,仍有课程“不甚合群”,即理论力学为物理学专业基本科目,而在此处却被规定为数学专业必修课程。


  • 3.2 数学书籍方面议决案


该部分包括中学与大学数学书籍两方面。


关于中学数学教本,有一个议决案,即“请教育部聘请对于中学数学教学富有经验之专家负责审核中学数学教本案”。


关于大学数学书籍,共有两个议决案,即“大学数学必修科用参考书目案”和“国立编译馆联合各大学各研究所编制数学丛书并鼓励书局尽量刊行数学丛书案”。


其中,大学数学必修课程参考书目见表3。


表 3. 大学数学必修课程参考书目


这些参考书大多出自当时国外著名的数学家之手,为国外经典现代数学著作。


例如,《解析数学讲义》由法国著名数学家古尔萨在巴黎大学理学院的授课讲义修订而成,内容丰富,取材新颖,自20世纪初出版以来多次再版,进入21世纪仍时有重印,且首卷于1902年出版后,旋即在国际数学界获得好评 [23];《微分几何学讲义》是德国著名数学家布拉施克的代表作,书中对保形微分几何学进行了研究,且长期以来是这方面的标准著作([24],页 566)。


对于数学发展水平有限的中国来说,引进欧美或日本的这类数学著作是必要的。


国内许多高校数学系意识到这一点,并在许多课程中采用这类书籍,如1932年度武汉大学数学系射影几何课程采用霍尔盖特的《纯粹射影几何》,复变函数论课程采用汤森的《单复变函数》[10] 等;1932年度山东大学数学系高等微积分课程采用奥斯古德的《高等微积分》,微分几何学课程采用艾森哈特的《曲面和平面微分几何》[25] 等。


  • 3.3 大数记法方面议决案


该部分包括一个议决案,即:个十百千万用十进法,万以上亿、兆、京、垓 等用万进法。


在此之前,大数命名问题已引起学界的关注,并争议不断。


20世纪20年代至30年代初,段抚群和骆邵先、高梦旦、严济慈、曾益、恽震、顾毓 、程瀛章、吴承洛等一批学者以不同形式对大数命名问题发表了见解。


各种大数命名形式应运而生,即段抚群和骆邵先提出一种十进千进混合制,这种混合制在兆以下采用十进制,在兆以上采用千进制,每三位留用一个相当的旧名,删除中间其余各名称;1923年,严济慈亦提出一种与前者相同的命数法;曾益则对此混合制持有异议,并主张采用万进制;恽震、王崇植和陈中熙在中国工程学会提议采用千进制,并创造了两个新字,但遭到程瀛章的反对,认为似可不必创造新字。


其实,此会提案中教育部提出的大数命名分节标准与段抚群和骆邵先的十进千进混合制相同,但在第五次数学组会议中对其进行了修正 [26]。


  • 3.4 数学译名方面议决案


该部分包括中小学和大学数学译名。


一共两个议决案,分别为“请由教育部将科学社起草、科学名词审查会通过之数学名词赶速印就,分发全国各大学、中学作基本参考,尽三个月内将意见通知教育部,由教育部汇集整理。于三个月后,即行公布。


该项印刷本内,并应将下开经由本讨论会通过决定之一部分名词,在附注项内注明‘讨论会通过’字样”和“请国立编译馆成立数学名词审查委员会审查数学名词,并订定地名人名翻译标准案”。


除议决将科学名词审查会所通过的数学名词送交全国各大学及专家征求意见外,第一个议决案还通过122个常用数学名词:包括初高等数学名词,且前者多于后者。


其中有82个原案通过;19个经过原案增订或删定;5个重新厘定过;16个不讨论。


由此,有24个数学译名发生变化(表4)。


表 4. 经大会改变的数学译名


值得注意的是,“Significant figures”一词在数学组的提案中被改译为“主要位,有效数字”,而在大会议决案中又被改译为“有效数字”。


现如今,“Significant figures”一词的译名便为“有效数字”([27],页 622)。 


表中有8个与今译名完全一致的数学译名。其余译名与今译名的差别也不大,如“Difference”在此处被译为“差”,而今译名为“差,差分”;“Cardinal number”在此处被译为“基数”,而今译名为“基数,纯数”[27] 等。


这说明有不少当时的数学译名被当今学界认可,反映出此次讨论会对数学译名统一工作的促进作用。


但因时间、能力等关系,有3 个数学名词经讨论后保留,即 “Mathematics”“ Arithmetic”和“General Arithmetic”;还有112个由选择常用名词各委员提出的数学名词尚未经过讨论。


  • 3.5 其他方面议决案


该部分一共四个议决案,分别为“请教育部就各大学设立数学研究院案”“请教育部在各大学酌设实用数学讲座案”“请教育部奖励刊行中等数学杂志案”以及“请教育部每年汇集各大学数学毕业论文或报告择刊案”。


这些议决案中的内容虽不是这次讨论会的重点,但有利于数学的进一步发展。


  • 3.6 天文数学物理三方面议决案


该部分一共两个议决案,即“全国各大学天文数学物理彼此应实行合作案”和“天文数学物理规定名词须求统一案”。


当时,全国各省区的经济人才均感缺乏,极不利于各种学术及科学教育的平均发展。


因此第一个议决案决定“实行交换教授制”“各大学学生实行借读”以及“于必要时,各研究所及各大学得彼此商借图书仪器”。


这有利于增强各大学之间的交流,进而得以互补。


为便于天文、数学、物理三科之间的交流与发展,它们之间的公用名词需寻求统一。


所以,第二个议决案提出“请国立编译馆汇集整理天文数学物理三科公用之名词,分送中国天文学会、中国物理学会、中国数学会磋商。尚有参差之处,必不得已,可召集三学会会长、委员长或常务委员联合解决”。


三、数学学科讨论会的影响


1933年8月,国立编译馆出版《教育部天文数学物理讨论会专刊》。


随着该书的出版,此次讨论会议决的“全国各大学数学系最低限度之必修课程标准及其内容案”在一些大学数学系得到实施,使得这些数学系朝加强基础课程的方向前进了一步。


例如,1935年度山东大学数学系削减了1932—1934各年度中部分分量较轻的必修与选修课程,同时增设部分此次讨论会规定的必修课程,如高等代数学、无穷级数、微积分(甲)、微积分(乙)等 [25, 28—30];1935年度武汉大学数学系简化了课程体系,取消了1932—1934各年度的全部选修课程,如确率学及最小自乘、生物学实验、电磁学、初等力学、电力学等 [10, 31—33]。


不过,由于当时中国大学教育发展的总体不平衡性,课程标准很难达到真正的统一,该案在有些大学数学系并未实施。


例如,1935年度清华大学数学系仍在沿用1932年度的课程:必修课程、选修课程及其授课内容无差别,大部分课程的学分也没有发生变化 [17, 34];另外,1936年度金陵大学数学系课程体系比1933年度更加繁杂,增加了多元空间几何、高次平面曲线等科目 [35, 36]。


在增设部分此会规定的必修课程的同时,国内一些大学数学系也逐渐开始采用其对应的参考书。


例如,1934—1935各年度武汉大学数学系采用的这些书多于1932—1933 各年度,如增加了博歇的《高等代数引论》、斯奈德和锡萨姆的 《空间解析几何》、赫德里克翻译的古尔萨的《解析数学讲义》第1卷等 [10, 31—33];1935年度山东大学数学系中增设的必修课程亦采用了这些书,如维布伦和杨的 《射影几何学》、克莱布什和林德曼的《几何讲义》第3卷、赫德里克翻译的古尔萨的《解析数学讲义》的第1卷与第2卷第1部分 [30]。


关于数学译名的统一。


会后将全部名词汇印成帙,分送中学、大学征询意见,并分请各专家审查。经多次审查后,不少译名发生变化。


最终通过的数学名词有3426则。1935年10月,教育部公布《数学名词》。


在教育部公布后不久,其就被部分数学教材采用,如1936年出版的余介石与何鲁的《平面几何学》,曾采用国立编译馆所整理的算学名词稿本 [37]。


但是,当时《数学名词》一书经商务印书馆两次印刷后皆被毁。直到1945年12月,才由正中书局正式出版 [38]。


《数学名词》的公布及出版在一定程度上促进了数学译名的规范与统一。 


对于设立研究院的要求,也逐渐得到满足。


如1938年12月,中央大学研究院正式挂牌成立,由校长罗家伦兼任院长,其理科研究所数学部于1934年成立、 1935年8月开始招生,是该校最早开始招生的学部([39],页295—298);1942年7月,浙江大学研究院正式成立,由竺可桢担任院长,其理科研究所数学部于1940年8月成立、1941年9月开始招生,是该校最早开始招生的学部之一[40]。


对此, 教育部还颁布了相应规程要求各大学知照。


例如,1934年5月国民政府教育部颁布《大学研究院暂行组织规程》,并训令北京大学知照([41],页258—267)。


但当时仍有不少大学并无设立研究院的条件,如复旦大学、四川大学等。


四、结语


1933年教育部天文数学物理讨论会召开之际,正值南京国民政府大力发展中国科学事业的年代。


尽管国民政府曾两度召开全国教育会议,并颁布多部法规、法令等,但天文、数学、物理等自然科学基础学科的建设仍未完善,高等科学教育一直存在课程标准、名词术语译名、教科书选用不统一等问题。


1932 年,教育部曾召开化学讨论会,并富有成效。有鉴于此,再加上国防之需,教育部于第二年召开了此次讨论会。


这次讨论会是首次由中国官方召集的将数学教育问题作为主要议题之一的学术集会。会上通过14个有关数学课程标准、译名、教科书等方面的提案。


虽因国内大学教育发展不平衡等因素,使得这些提案很难在短时间内得到全面实施,各高校研究院的建立情况便可说明这一点。


但是,仍有一些大学数学系较好地落实了部分方案,如武汉大学数学系、山东大学数学系等。


所以,此次讨论会在一定程度上推动了中国现代数学的建制化过程,也从侧面映射出全面抗战前南京国民政府与科学家对于推动自然科学基础学科发展的有效互动及良好结果,反映了科学发展的社会性特点。


致  谢

本文承蒙导师郭金海研究员的悉心指导,他在文章的撰写、修改过程中提出许多宝贵的建议,特致谢忱!


作者简介:郑鸳鸳,1992年生,河北省邯郸人,中国科学院自然科学史研究所在读研究生,研究方向为中国数学史。


参考文献

[1] 马祖毅等 . 中国翻译通史 ( 现当代部分 )(3)[M]. 武汉 : 湖北教育出版社 , 2006. 

[2] 冯绪宁 , 袁向东 . 中国近代代数史简编 [M]. 山东 : 山东教育出版社 , 2006. 

[3] 郭金海 . 抗战前北京大学数学系的课程变革 [J]. 中国科技史杂志 , 2015, 36(3): 280—299. 

[4] 温昌斌 . 民国科技译名统一工作实践与理论 [M]. 北京 : 商务印书馆 , 2011. 

[5] 汪懋组 . 第二次全国教育会议始末记 [M]. 上海 : 江东书局 , 1930. 

[6] 国民政府教育部组织法 [A]. 国民政府颁行 法令大全 [M]. 上海:上海法学编译社 . 81—86. 

[7] 大学组织法[A]. 国立武汉大学一览( 民国二十一年度)[M]. 武汉: 武汉大学, 1932. 237—239. 

[8] 大学规程 [A]. 国立武汉大学一览 ( 民国二十一年度 )[M]. 武汉 : 武汉大学 , 1932. 239— 243. 

[9] 国立北京大学二十一年度课程指导书 [A]. 北京大学入学考试简章、入学试题及 1932 年 录取新生姓名及二十一年度课程指导书 [R]. 北京 : 北京大学档案 , BD1932012. 

[10] 各学院概况、学程内容及课程指导书[A]. 国立武汉大学一览( 民国二十一年度)[M]. 武汉 : 武汉大学 , 1932. 85—136.

[11] 课程 [A]. 交通大学概况及课程一览 [M]. 上海 : 交通大学教务处 , 1932. 85—140. 

[12] 概况 [A]. 私立岭南大学一览 ( 民国二十一年至二十二年度章程第四十五卷 )[M]. 广州 : 私立岭南大学 , 1933. 197—198. 

[13] 国立编译馆 . 教育部天文数学物理讨论会专刊 [M]. 南京 : 教育部印行 , 1933. 

[14] 张鹏飞 . 吾对于学术名词进一言 [J]. 科学 , 1931, 15(12): 2070—2072. 

[15] 各科概况 [A]. 国立中山大学一览 ( 民国十九年二月 )[M]. 广州 : 中山大学 , 1930. 61— 86. 

[16] 各学院概况及学程内容 [A]. 国立武汉大学一览 ( 民国十九年度 ) [M]. 武汉 : 武汉大学 , 1930. 37—113.

[17] 理学院各系学程一览 [A]. 国立清华大学一览 ( 民国二十一年度 ) [M]. 北京 : 清华大学 , 1932. 126—135. 

[18] 孟宪承 . 大学教育 [M]. 上海 : 商务印书馆 , 1933. 

[19] 谢长法. 借鉴与融合 留美学生抗战前教育活动研究[M]. 石家庄: 河北教育出版社, 2001. 

[20] 国立编译馆 . 教育部化学讨论会专刊 [M]. 南京 : 国立编译馆 , 1932. 

[21] 袁振东 . 1932 年教育部化学讨论会: 中国现代化学共同体形成的标志[J]. 自然科学史 研究 , 2005, (3): 236—248. 

[22] 杨庆余 . 小学数学课程与教学 [M]. 上海 : 上海科技教育出版社 , 2003. 

[23] 郭金海 . 抗战前分析学知识的传入——王尚济译著《解析数学讲义》探析 [J]. 科学文 化评论 , 2014, 11(5): 81—98. 

[24] 杜石然 , 孔国平 . 世界数学史 [M]. 长春 : 吉林教育出版社 , 1996. 

[25] 学程一览 [A]. 国立山东大学一览 ( 民国二十一年度 )[M]. 青岛 : 山东大学出版社 , 1932. 19—128. 

[26] 郭金海 . 民国时期的大数命名及争议 [J]. 中国科技术语 , 2012, (2): 44—51.

[27] 科学出版社名词室 . 新英汉数学词汇 [M]. 北京 : 科学出版社 , 2006. 

[28] 学程一览[A]. 国立山东大学一览( 民国二十二年度) [M]. 青岛: 山东大学出版社, 1933. 80—91. 

[29] 学程一览 [A]. 国立山东大学文理学院数学系数学系学程指导书 ( 民国二十三年度 )[M]. 青岛 : 山东大学 , 1934. 3—6.

[30] 文理学院学程一览 [A]. 国立山东大学二十四年度一览 ( 民国二十四年度 )[M]. 青岛 : 山 东大学出版社 , 1935. 57—84. 

[31] 各学院概况、学程内容及课程指导书[A]. 国立武汉大学一览( 民国二十二年度)[M]. 武汉 : 武汉大学 , 1933. 71—106. 

[32] 各学院概况、学程内容及课程指导书[A]. 国立武汉大学一览( 民国二十三年度)[M]. 武汉 : 武汉大学 , 1934. 77—152. 

[33] 各学院概况、学程内容及课程指导书[A]. 国立武汉大学一览( 民国二十四年度)[M]. 武汉 : 武汉大学 , 1935. 83—122. 

[34] 算学系学程一览 [A]. 国立清华大学一览 ( 民国二十四年度 )[M]. 北平 : 清华大学出版社 事务所 , 1935. 62—70. 

[35] 学程纲要 [A]. 私立金陵大学一览 ( 民国二十二年度 )[M]. 南京 : 金陵大学秘书处 , 1933. 218—225. 

[36] 学程纲要 [A]. 私立金陵大学理学院概况 ( 民国二十五年度 )[M]. 南京 : 金陵大学理学院 院长室 , 1936. 43—60. 

[37] 余介石 , 何鲁 . 平面解析几何学 [M]. 重庆 : 正中书局 , 1936. 

[38] 国立编译馆 . 数学名词 [M]. 重庆 : 正中书局 , 1945. 

[39] 周洪宇 . 学位与研究生教育史 [M]. 北京 : 高等教育出版社 , 2004. 

[40] 胡岚 , 张卓群 . 抗战时期国立浙江大学的研究生教育研究 [J]. 浙江大学学报 ( 人文社会 科学版 ), 2014, (2): 159. 

[41] 王学珍等 . 北京大学纪事 ( 一八九八—一九九七 )[M]. 北京 : 北京大学出版社 , 2008.


本文原刊于《科学文化评论》2019年第16卷第1期,原题《1933年教育部天文数学物理讨论会初探 以数学学科为中心》。经《科学文化评论》授权刊发,略有编辑。



合作事宜:[email protected]

投稿事宜:[email protected]

登录查看更多
0

相关内容

数学是关于数量、结构、变化等主题的探索。
人工智能学习笔记,247页pdf
专知会员服务
188+阅读 · 2019年12月14日
2019中国硬科技发展白皮书 193页
专知会员服务
86+阅读 · 2019年12月13日
国内高校人工智能教育现状如何?
大数据技术
9+阅读 · 2018年4月24日
【消息】模式识别与人工智能学科前沿研讨会在自动化所召开
中国科学院自动化研究所
6+阅读 · 2017年11月27日
【人工智能】重磅:中国人工智能40年发展简史
产业智能官
7+阅读 · 2017年11月12日
Arxiv
13+阅读 · 2019年2月28日
Physical Primitive Decomposition
Arxiv
4+阅读 · 2018年9月13日
Arxiv
7+阅读 · 2018年3月19日
VIP会员
最新内容
【CMU博士论文】物理世界的视觉感知与深度理解
专知会员服务
0+阅读 · 今天14:36
伊朗战争停火期间美军关键弹药状况分析
专知会员服务
6+阅读 · 今天11:13
电子战革命:塑造战场的十年突破(2015–2025)
专知会员服务
4+阅读 · 今天9:19
人工智能即服务与未来战争(印度视角)
专知会员服务
2+阅读 · 今天7:57
《美国战争部2027财年军事人员预算》
专知会员服务
2+阅读 · 今天7:44
伊朗战争中的电子战
专知会员服务
5+阅读 · 今天7:04
大语言模型平台在国防情报应用中的对比
专知会员服务
8+阅读 · 今天3:12
Top
微信扫码咨询专知VIP会员