Ⅳa 期肺腺癌,三线治疗 33 个月竟奇迹降期手术 | 龙哥查房

2019 年 3 月 13 日 肿瘤资讯

「龙哥查房」新连载有视频可以看啦!

「龙哥查房」重磅回归

「龙哥查房」系肿瘤资讯于2017年11月开展的专题,通过与广东省人民医院肺科大查房合作,将其中具有代表性的MDT病例讨论部分搬到网络进行连载,旨在让全国肿瘤医生都有机会跟随吴一龙院长学习规范的循证医学诊疗思维模式,最终造福肿瘤患者。


病例 48

讨论时间

2019 年 1 月 23 日

汇报人员

广东省人民医院肺一科  夏津

参与专家

吴一龙(教授、主任医师、博导)

张绪超(研究员、硕导)

杨衿记(主任医师、博导)

杨学宁(主任医师)

钟文昭(主任医师、博导)

周清(主任医师、博导)

涂海燕(副主任医师)

陈晓明(主任医师、硕导)

李伟雄(主任医师)

潘燚(副主任医师)等

患者病史

1)女性,61岁,无吸烟史。于2018年12月20 日因“肺腺癌Ⅳ期”入院,PS评分1分。

   

2)2015年体检CT发现左上肺尖后段3.7cm肿物,考虑周围型肺癌,并有双侧肺门、纵隔、双锁骨上窝及腋窝多发淋巴结转移;双肺多发小结节,考虑转移。

2015年9月,锁骨淋巴结活检病理确诊为肺腺癌,基因检测示:EGFR(-),ALK(-),ROS1(-)。诊断及分期为cT2aN3M1a(双肺) ⅣA期

2015年9月至2016年1月,行培美曲塞+卡铂4周期化疗,前2周期疗效评估为SD,后2周期疗效评估为PD


二线治疗

1)2015年12月15日,行经皮肺穿刺活检,提示浸润性腺癌。免疫组化结果:ERCC1(++),β-tubulin(+++),EGFR(+),VEGF(+)。

ARMS方法基因突变分析结果:(肺)EGFR基因野生型。

我院实验室Snapshot检测提示HER2突变


2)2016年1月至2016年2月服用阿法替尼,耐药,疗效评估为PD


三线治疗  

1)2016年2月至2018年12月18日,纳武利尤单抗治疗50周期,4周期后疗效评估为PR (-74%)


2)近一年主病灶缓慢进展,2018年11月CT示主病灶继续进展,锁骨、腋窝淋巴结较前肿大,PFS为33个月。

诊断及分期:支气管或肺恶性肿瘤(左上肺腺癌 yT1cN3M0 IIIB期)


3)2018年12月19日,吴院长门诊建议:①手术切除原发灶,清扫可疑转移的淋巴结;②基因检测。


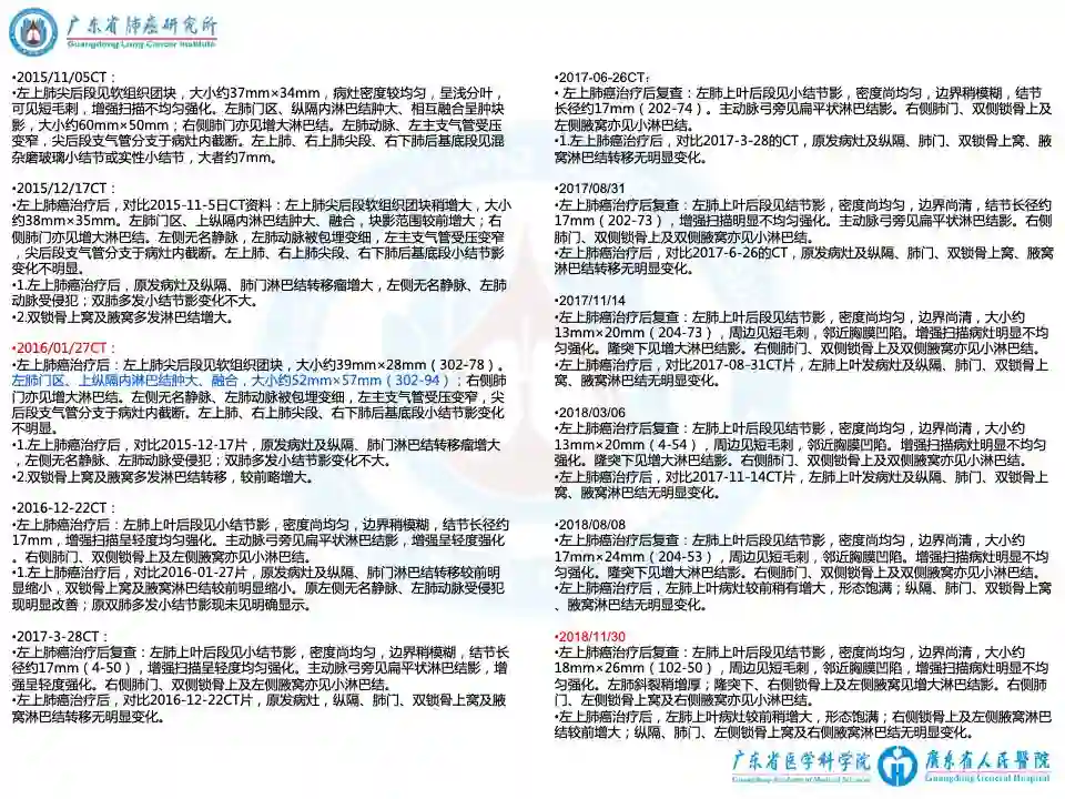
图表资料


病例小结

1)女性,61岁,无吸烟史,PS评分1分。  


2)诊断及分期:支气管或肺恶性肿瘤(左上肺腺癌 yT1cN3M0 IIIB期)。


3)入院后行锁骨上淋巴结切除术+ VATS胸腔粘连松解术+左上肺楔形切除术+隆突下淋巴结清扫术,术后第三天患者出院。


讨论要点

下一步如何诊治


组内意见 

锁骨淋巴结放疗+PD-1 抑制剂治疗


病例讨论


TIPS:

进入 肿瘤医生APP「龙哥查房」专题查看精华版讨论内容。除病例及讨论内容外,还有 高解析度图片 以及本次MDT结合的 前沿热点、文献解读 等内容!


长按扫描下载肿瘤医生APP

临床工作    学习必备

一站式肿瘤专业应用

觉得有帮助,别忘记点好看噢

登录查看更多
11

相关内容

陈晓明,中科院计算所副研究员、北京智源研究院青年科学家。2009年和2014年分别从清华大学获得学士、博士学位。研究方向为集成电路设计自动化(EDA)和存算一体体系结构,发表80余篇学术论文、1本专著,其中20余篇发表在CCF A类会议或期刊上。部分研究成果已应用于国产EDA软件。获得2018年首届阿里巴巴达摩院青橙奖;入选2018年中国科协青年人才托举工程;获得2015年度欧洲设计与自动化协会杰出博士论文奖,为迄今中国大陆博士唯一获奖者。
专知会员服务
29+阅读 · 2020年3月6日
广东疾控中心《新型冠状病毒感染防护》,65页pdf
专知会员服务
19+阅读 · 2020年1月26日
【Blood】去甲基化治疗失败后,MDS应如何治疗?
VrR-VG: Refocusing Visually-Relevant Relationships
Arxiv
6+阅读 · 2019年8月26日
Image Captioning: Transforming Objects into Words
Arxiv
7+阅读 · 2019年6月14日
Self-Attention Graph Pooling
Arxiv
13+阅读 · 2019年6月13日
Arxiv
4+阅读 · 2018年3月19日
VIP会员
最新内容
人工智能在战场行动中的演进及伊朗案例
专知会员服务
2+阅读 · 今天13:08
美AI公司Anthropic推出网络安全模型“Mythos”
专知会员服务
2+阅读 · 今天12:58
【博士论文】面向城市环境的可解释计算机视觉
专知会员服务
0+阅读 · 今天12:57
大语言模型的自改进机制:技术综述与未来展望
专知会员服务
0+阅读 · 今天12:50
《第四代军事特种作战部队选拔与评估》
专知会员服务
1+阅读 · 今天6:23
相关VIP内容
专知会员服务
29+阅读 · 2020年3月6日
广东疾控中心《新型冠状病毒感染防护》,65页pdf
专知会员服务
19+阅读 · 2020年1月26日
Top
微信扫码咨询专知VIP会员