全球新智能物流创企地图!13大板块125+创企杀入【附下载】| 智东西内参

2018 年 9 月 1 日 智东西

看点:一大批瞄准货运、食品供应链跟踪、最后一英里交付等领域的创企正在给这个传统行业带来新的血液。

数字化衍生出了新零售、新技术、新制造、新金融、新能源等变革性命题。作为多个领域的支撑环节,供应链和物流行业,包括销售过程中的渠道运输和快递,以及供应链中的原材料运输、存储和配送,迎来了新的要求。

许多供应链和物流企业已经停滞了几十年,现在,这个行业终于开始拥抱数字化了。一大批瞄准货运、食品供应链跟踪、最后一英里交付等领域的创企正在给这个传统行业带来新的血液。

本期的智能内参,我们推荐来自CB Insights的新兴供应链和物流创企地图,结合智东西市场观察,盘点供应链和物流产业的革新。如果想收藏本文的报告(CB Insights:From Tracking Food To Last-Mile Delivery, 125+ Startups Disrupting The Supply Chain & Logistics Industry),可以在智东西(公众号:zhidxcom)回复关键词“nc283”获取。

以下为智能内参整理呈现的干货:

传统物流的高成本痛点

作为快递大国,我国对全球包裹快递量的增长贡献率超过了50%。

随着业务规模的壮大,我国已经有7家企业陆续上市,7家年收超300亿元,快递业科技创新(数字化、互联网化、智能化、自动化)、绿色发展(新能源货运车)和国际化业务亦取得了积极的进展,新物流应运而生。

现有的供应链和物流系统运行效率低下,产业面临着多个现实问题:快递车辆通行难,快件集散、分拣等基础设施薄弱,末端网点法律地位不明晰,快递加盟等经营秩序需进一步规范,有关服务规则不够明确,寄递渠道安全压力较大……

▲国务院颁布《快递暂行条例》

数据显示,我国货运车辆空驶率达30%左右,仓库闲置率平均为15%,有些地方高达30%。我国2016年社会物流总费用在GDP中的占比为15.5%,发达国家物流费用占GDP约10%(一说8%,但这并不意味着我们的物流效率不如人家)。

▲我国是物流大国

物流行业长期存在的高成本痛点占据了大量的社会资源,也意味着新制造、新零售的毛利率受限。就像马云说的:中国是制造业大国,物流业不仅要自己发展,还应该成为制造业的利润担当。如果没有现代物流效率的提升,也就不可能有新零售、新制造。

对此,智能终端、自动分拣、机械化装卸、冷链快递、互联网+物流、零担货运等以二次信息革命为背景的新兴技术装备和商业模式得到了政策层和资本界的支持,阿里更是在2016年全球智慧物流峰会上扬言要把中国的物流成本降至GDP的5%。

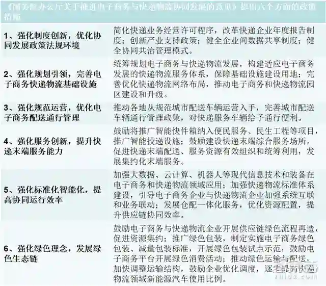
▲国务院办公厅关于推进电子商务与快递物流协同发展的意见

新物流除了引进智能技术和自动化技术,将传统的“经验备货”、“快递发货”思维转变为“数据备货”,优化硬件资源配置效率,更意味着供应链渠道,或者说价值链的重组。

新生的物流平台将融合把大数据、全局化、柔性化的解决方案,整合传统物流公司。马云在2017全球智慧物流峰会上指出,未来的5至8年中国物流界将面临一天处理十亿个包裹的挑战,到时现有的物流公司将会有一半会被淘汰。

当然,除了新物流本身带来的附加价值,阿里整合全产业,给创企疯狂砸钱的“激进”物流策略还源自其网络购物市场增长放缓的背景下,零售业务进一步扩张的需求。

新物流创企地图

如上所述,新物流平台是大佬们玩连横合纵的游戏,但智能技术和自动化技术已然给双创人员提供了充足的表现空间。

根据目标市场,CB Insights将新物流创企分为13类,包括数字货运(Digital Freight Shipping)、传感器与打标(Sensors & Asset Tagging)、仓储管理(Inventory Management)、区块链(Blockchain)、食品供应链(Food Supply Chain)、供应链与物流分析(Supply Chain & Logistics Analytics)、货运市场与车队管理(Trucking Marketplace & Fleet Management)、入库(Warehousing)、企业资源规划(Enterprise Resource Planning)、电子商务物流(E-Commerce Logistics)、自主运输(Autonomous Trucking)、“最后一公里”的无人车和无人机(Last-Mile AV & Drones)、“最后一公里”送达服务(Last-Mile Delivery Services)。

数字货运

▲数字货运代表性企业:iContainers

做数字货运的创企主要瞄准货物运输环节,特别是远洋运输(跨境运输),旨在通过数据和软件技术管理(发货)端到(收货)端的货运流程,提供线上订单追踪,从而取代传统的货运代理。代表性企业包括Flexport和iContainers。此外,数字货运领域还包括Freightos这样瞄准在线货运报价市场的创企。

传感器与打标

▲传感器与打标代表性企业:C3IoT

此类创企为物流公司开发芯片、传感器和RFID技术,代表性企业包括 C3IoT(总募资已达2.43亿美元)。 C3IoT 利用了人工智能软件和物联网技术来追踪物流公司的资产,如车辆等。

仓储管理

▲仓储管理代表性企业:Nextail Labs

物流数字化使得大数据技术、软件和分析技术得到了新的应用,即仓储管理。此类代表性创企如Nextail Labs,瞄准逆向物流,优化了在快速时尚领域的零售商的库存分配。

区块链

▲区块链代表性企业:ShipChain

基于区块链(分布式记账技术)的新物流创企为供应链带来了更大的可见性和安全性。该类代表性创企如ShipChain,旨在为更大的供应链生态系统提供安全的运输智能合同,通过追踪商品历史来帮助零售商提高供应链透明度。

食品供应链

▲食品供应链代表性企业:Apeel Sciences

瞄准食品供应链的创企除了需要优化货运流程实现降本增效之外,更重要的是关注货物保质期、保持其外观和营养成分等。此类创企的代表性企业包括Apeel Sciences(1.1亿美元),使用植物提取物来制造不可见的、无味的涂料,延长了新鲜农产品的保质期。

供应链与物流分析

▲供应链与物流分析代表性企业:ClearMetal

除了货运成本和安全性,新物流创企利用人工智能对服务可靠性等进行分析,此类代表性企业如ClearMetal(1200万美元),追踪全球订单发货情况,进行到货延误分析,为客户规避相关风险。

货运市场与车队管理

▲货运市场与车队管理代表性企业:Cargomatic

货运流程碎片化也是传统物流高成本的主要原因之一,瞄准货运市场与车队管理的新物流创企,如Cargomatic(4700万美元)平台允许运输商和货运公司实时连接货运卡车,从而实现更为全局化的资源规划。

入库

▲入库代表性企业:Commonsense Robotics

瞄准入库环节的创企专注于微现实(micro-fulfillment),代表性创企如Commonsense Robotics(2600万美元),其主要研发成果是在微型物流中心运作的机器,即可以放置在密集的城市地区的小型仓库的,能够实现更高效的最后一英里交付的机器人产品。

企业资源规划

▲企业资源规划代表性企业:Infor

此类创企帮助公司将采购、生产等环节的资源配置成本进行可视化,代表性企业包括Infor(26亿美元),

电子商务物流

▲电子商务物流代表性企业:ShipBob

此类创企为小型、中型和企业级的电子商务企业提供物流和运输解决方案,主要增长点在于新零售的全链路价值重塑,代表性企业包括ShipBob和Bringg。

自主运输

▲自主运输代表性企业:Kodiak Robotics

尽管优步(Uber)最近关闭了自动驾驶卡车业务,但自动驾驶卡车创业公司仍在持续吸引客户和投资。最近,自动驾驶的长途货运初创公司Kodiak Robotics从包括Lightspeed Venture Partners和CRV在内的知名投资者那里获得了4000万美元的A轮融资。

“最后一公里”的无人车和无人机

▲“最后一公里”的无人车和无人机代表性企业:Udelv和Zipline

顾名思义,此类创企利用地面自动化车辆(AV)和无人机(Drone)技术为“最后一公里”的货物交付带来更大的效率,代表性企业包括Udelv(无人车)和Zipline(无人机)。

“最后一公里”送达服务

▲“最后一公里”送达服务代表性企业:Deliv

此类创企即面向零售商提供最后一英里送货服务的公司,通常是本地化的车队和送货员组成的团队,常见卖点为同城当日达,代表性企业包括Postmates和Deliv。

智东西认为,除了大型电商的业务“侵略”,新物流还诞生于以下几个重要背景。一方面,我国贸易全球化(一带一路)的扩张需要成本更低、效率更高的物流系统实现更高的竞争力,物流数字化、智能化成为主流解决方案;另一方面,新制造、新零售的概念本质上是传统产业由粗放型成长向精细化管理的转变,需要二次信息革命相关技术对货运全流程进行降本增效,刺激经济增长;此外,特殊货运(食品)需求、本地化市场竞争、汽车电动化趋势等亦为创企提供了更为细化的生存空间。

今年9月20日,智东西将在重庆召开2018全球智能汽车供应链创新峰会,邀请来自整车厂、Tier1供应商、自动驾驶、车联网等领域公司高管共同探讨智能汽车的时代机遇。目前峰会报名已经全面开启,大家可以扫描海报底部的二维码直接报名。

登录查看更多
0

相关内容

商业数据分析,39页ppt
专知会员服务
165+阅读 · 2020年6月2日
2020年中国《知识图谱》行业研究报告,45页ppt
专知会员服务
241+阅读 · 2020年4月18日
德勤:2020技术趋势报告,120页pdf
专知会员服务
194+阅读 · 2020年3月31日
新时期我国信息技术产业的发展
专知会员服务
71+阅读 · 2020年1月18日
【德勤】中国人工智能产业白皮书,68页pdf
专知会员服务
311+阅读 · 2019年12月23日
2019中国硬科技发展白皮书 193页
专知会员服务
86+阅读 · 2019年12月13日
【大数据白皮书 2019】中国信息通信研究院
专知会员服务
138+阅读 · 2019年12月12日
重磅发布|《全球机器人报告2019》出炉!附全文下载
机器人大讲堂
7+阅读 · 2019年9月28日
2018年氢燃料电池行业研究报告
行业研究报告
5+阅读 · 2019年5月6日
2018年德国汽车产业研究报告
行业研究报告
16+阅读 · 2018年12月1日
孙正义:未来30年的人工智能和物联网
智能交通技术
3+阅读 · 2018年3月4日
中国倒数第五!毕马威全球自动驾驶报告|附下载
人工智能学家
7+阅读 · 2018年1月21日
A Survey on Edge Intelligence
Arxiv
52+阅读 · 2020年3月26日
Arxiv
5+阅读 · 2018年3月28日
Arxiv
8+阅读 · 2018年3月17日
Arxiv
3+阅读 · 2017年12月18日
VIP会员
最新内容
《第四代军事特种作战部队选拔与评估》
专知会员服务
1+阅读 · 今天6:23
不对称优势上升:自主系统如何强化海上拒止
专知会员服务
1+阅读 · 今天5:51
《人工智能赋能电磁战》(报告)
专知会员服务
2+阅读 · 4月17日
【CMU博士论文】迈向可扩展的开放世界三维感知
相关VIP内容
商业数据分析,39页ppt
专知会员服务
165+阅读 · 2020年6月2日
2020年中国《知识图谱》行业研究报告,45页ppt
专知会员服务
241+阅读 · 2020年4月18日
德勤:2020技术趋势报告,120页pdf
专知会员服务
194+阅读 · 2020年3月31日
新时期我国信息技术产业的发展
专知会员服务
71+阅读 · 2020年1月18日
【德勤】中国人工智能产业白皮书,68页pdf
专知会员服务
311+阅读 · 2019年12月23日
2019中国硬科技发展白皮书 193页
专知会员服务
86+阅读 · 2019年12月13日
【大数据白皮书 2019】中国信息通信研究院
专知会员服务
138+阅读 · 2019年12月12日
相关资讯
重磅发布|《全球机器人报告2019》出炉!附全文下载
机器人大讲堂
7+阅读 · 2019年9月28日
2018年氢燃料电池行业研究报告
行业研究报告
5+阅读 · 2019年5月6日
2018年德国汽车产业研究报告
行业研究报告
16+阅读 · 2018年12月1日
孙正义:未来30年的人工智能和物联网
智能交通技术
3+阅读 · 2018年3月4日
中国倒数第五!毕马威全球自动驾驶报告|附下载
人工智能学家
7+阅读 · 2018年1月21日
相关论文
Top
微信扫码咨询专知VIP会员