如何申报工信部信息消费示范城市

2019 年 5 月 19 日 智能交通技术

  5月9日上午,《信息消费示范城市建设管理办法(试行)》 (以下简称“《管理办法》”) 解读会在京举行。工业和信息化部信息化和软件服务业司信息服务业处副处长李琰出席大会并作《管理办法》权威解读。


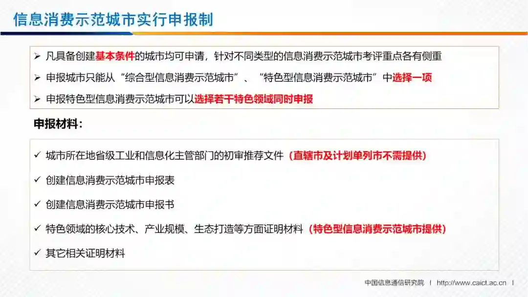
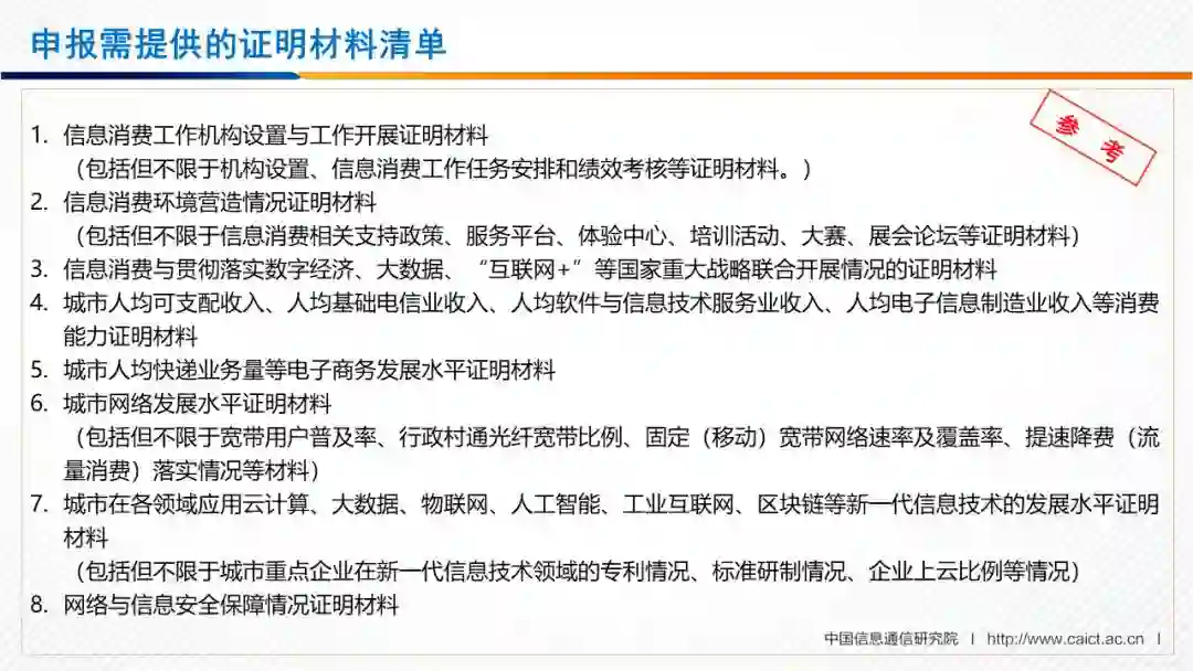
会上,中国信息通信研究院高级工程师、中国信息消费推进联盟办公室副主任王秋野介绍了示范城市申报流程和信息消费体验中心相关事宜。


更多精彩,敬请阅读现场解读PPT。

1

2

3

4

5

6

7

8

9

10

11

12

13

14

15

16

17

18

19

20

21

22

23

24

25



登录查看更多
0

相关内容

新时期我国信息技术产业的发展
专知会员服务
71+阅读 · 2020年1月18日
【白皮书】“物联网+区块链”应用与发展白皮书-2019
专知会员服务
94+阅读 · 2019年11月13日
报告 | 绿色制造标准化白皮书(2019年版)(附PDF下载)
走向智能论坛
11+阅读 · 2019年9月10日
我国智能网联汽车车路协同发展路线政策及示范环境研究
《人工智能标准化白皮书(2018版)》发布|附下载
人工智能学家
18+阅读 · 2018年1月21日
【重磅】《人工智能标准化白皮书(2018)》发布(完整版)
天津市智能交通专项行动计划
智能交通技术
8+阅读 · 2018年1月18日
Generating Fact Checking Explanations
Arxiv
9+阅读 · 2020年4月13日
AliCoCo: Alibaba E-commerce Cognitive Concept Net
Arxiv
13+阅读 · 2020年3月30日
Arxiv
37+阅读 · 2019年11月7日
Dynamic Transfer Learning for Named Entity Recognition
Arxiv
3+阅读 · 2018年12月13日
Rapid Customization for Event Extraction
Arxiv
7+阅读 · 2018年9月20日
Arxiv
3+阅读 · 2012年11月20日
VIP会员
最新内容
人工智能在战场行动中的演进及伊朗案例
专知会员服务
7+阅读 · 4月18日
美AI公司Anthropic推出网络安全模型“Mythos”
专知会员服务
4+阅读 · 4月18日
【博士论文】面向城市环境的可解释计算机视觉
大语言模型的自改进机制:技术综述与未来展望
《第四代军事特种作战部队选拔与评估》
专知会员服务
3+阅读 · 4月18日
相关VIP内容
新时期我国信息技术产业的发展
专知会员服务
71+阅读 · 2020年1月18日
【白皮书】“物联网+区块链”应用与发展白皮书-2019
专知会员服务
94+阅读 · 2019年11月13日
相关论文
Generating Fact Checking Explanations
Arxiv
9+阅读 · 2020年4月13日
AliCoCo: Alibaba E-commerce Cognitive Concept Net
Arxiv
13+阅读 · 2020年3月30日
Arxiv
37+阅读 · 2019年11月7日
Dynamic Transfer Learning for Named Entity Recognition
Arxiv
3+阅读 · 2018年12月13日
Rapid Customization for Event Extraction
Arxiv
7+阅读 · 2018年9月20日
Arxiv
3+阅读 · 2012年11月20日
Top
微信扫码咨询专知VIP会员