刘向龙:移动互联背景下城市交通一站式出行服务(MaaS)发展思考

2019 年 7 月 10 日 智能交通技术

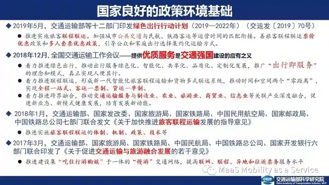
来源:MaaS Mobility as a Service

  为贯彻落实国家公交优先发展战略,推进绿色出行行动计划,交通运输部于2019年6月26-27日在宁波组织举办了公交都市建设及绿色出行工作培训班,来自交通运输部、中国人民银行、全国各省(市)、87个公交都市示范创建城市100多名代表参加了会议。会议邀请了部运输服务司、中国人民银行的领导及行业相关专家就《促进绿色出行行动计划》、《新业态用户资金管理办法》、《公交边缘改革》、《交通强国背景下的现代城市交通治理体系》、《国外公交都市创建》、《中小城市公交都市建设及绿色出行发展》、《城市交通一站式出行服务MaaS体系》等方面进行了政策宣贯与专题授课。

  来自交通运输部科学研究院城市交通研究中心的刘向龙博士根据其团队已经和正在开展的MaaS相关研究成果,围绕公交都市示范创建所取得的成绩、城市公共出行所面临的新的形势要求、国际MaaS服务体系及发展状态、中国MaaS发展路径探索及建议、正在开展和申请的工作等做了大会报告,现将报告内容呈现如下,供广大读者了解和参考。





登录查看更多
27

相关内容

电力人工智能发展报告,33页ppt
专知会员服务
135+阅读 · 2019年12月25日
2019中国硬科技发展白皮书 193页
专知会员服务
86+阅读 · 2019年12月13日
【大数据白皮书 2019】中国信息通信研究院
专知会员服务
138+阅读 · 2019年12月12日
交通评价指标概略
智能交通技术
15+阅读 · 2019年7月21日
出行即服务(MAAS)框架
智能交通技术
53+阅读 · 2019年5月22日
MAAS:出行服务的颠覆者
智能交通技术
16+阅读 · 2018年12月27日
天津市智能交通专项行动计划
智能交通技术
8+阅读 · 2018年1月18日
海康威视AI Cloud助力平安城市4.0建设
海康威视
7+阅读 · 2018年1月17日
车联网白皮书(2017)
智能交通技术
14+阅读 · 2017年10月8日
AliCoCo: Alibaba E-commerce Cognitive Concept Net
Arxiv
13+阅读 · 2020年3月30日
Conceptualize and Infer User Needs in E-commerce
Arxiv
3+阅读 · 2019年10月8日
Rapid Customization for Event Extraction
Arxiv
7+阅读 · 2018年9月20日
Arxiv
23+阅读 · 2018年8月3日
VIP会员
最新内容
ICML2026 | 重新思考顺序知识编辑中的正则化
专知会员服务
2+阅读 · 5月27日
《用于兵力发展选项优先排序的成本效益模型》
AutoResearch AI综述:迈向AI驱动的科学发现自动化
《Palantir边缘人工智能》手册
专知会员服务
22+阅读 · 5月26日
美军“国防自主作战群”(DAWG)概念解析
专知会员服务
3+阅读 · 5月26日
“史诗怒火”行动中的无人机与反无人机作战
专知会员服务
16+阅读 · 5月25日
相关资讯
交通评价指标概略
智能交通技术
15+阅读 · 2019年7月21日
出行即服务(MAAS)框架
智能交通技术
53+阅读 · 2019年5月22日
MAAS:出行服务的颠覆者
智能交通技术
16+阅读 · 2018年12月27日
天津市智能交通专项行动计划
智能交通技术
8+阅读 · 2018年1月18日
海康威视AI Cloud助力平安城市4.0建设
海康威视
7+阅读 · 2018年1月17日
车联网白皮书(2017)
智能交通技术
14+阅读 · 2017年10月8日
Top
微信扫码咨询专知VIP会员