技术如何引领学习?——美国密涅瓦大学推行主动式学习策略及启示

2018 年 8 月 19 日 MOOC

| 全文共10823字,建议阅读时20分钟 |


本文由《开放教育研究》杂志授权发布

作者:陈涛、邓圆

摘要

 

构建高水平人才培养体系,提升人才培养质量是我国高等教育信息化发展面临的重大课题。本文以美国密涅瓦大学为例,运用比较归因法、理论探究法和案例考查法,分析了主动式学习的机制、方式、原理和目标,剖析了以智能化互动平台(ALF)为载体的主动式学习的教学路线和效果,揭示了主动式学习背后的技术支持——课程生成器(Course Builder)的目标、原理、功能和流程。基于对密涅瓦大学推行主动式学习策略的认识,本文结合我国高等教育信息化发展实际,分别围绕教育技术理念、课堂教学决策、教学交互模式、学生学业测评和研发教学合作等五个方面展开思考。

关键词:主动式学习;密涅瓦大学;教育技术创新;人才培养质量;高等教育信息化

 

、引言

 

在当今全球化、信息化、市场化交错发展的时代,一个没有校园、没有通识课、没有讲授式教学、全程小班在线研讨、学生四年间前往世界七座城市学习的020新型大学于2010年在美国旧金山成立。曾任美国喀嚓鱼公司(Snapfish)总裁的本•尼尔森(Ben Nelson)以古罗马智慧女神的名字将其命名为密捏瓦大学(Mineva Schools at KGI)。这一新型大学的出现,受到社会各界关注,因为它彻底颠覆了人们对传统大学的认知。美国教育部部长贝特西•德沃斯(Betsy Devos,2018)对这一新型大学推崇备至,认为它重视的批判性思维、协作和交流等多方面技能,可以引导学生为未来职业做好准备,并希望今后能建立更多类似的大学。

 

密捏瓦大学的人才培养目标是塑造具有国际化视野的思考者和拥有全球化思维的开拓者(陈秋研,徐鑫琳,2015),通过高科技融入研讨教学的方式培养全球最具潜力的学生(Wilson,2018)。该大学首任校长斯蒂芬•柯斯林(Stephen Kosslyn)从学习科学原理出发,引入主动式学习(active learning)的办学理念和机制,带领教学和研发团队构建以智能化平台和结构化后台为技术载体的教育模式,通过学习科学引领教育技术创新,通过教育技术促进学习变革。显然,密捏瓦大学的出现,将重新定义高等教育的目的和方法(Ark,2018),让大学回归学生学习这一本质。

 

二、主动式学习的逻辑机理

 

随着世界各国高等教育的迅速崛起及人才竞争愈演愈烈,如何高效学习成为人们提升自身劳动竞争力的基本诉求。密捏瓦大学推行主动式学习在于转变低效的学习机制、转换传统的学习方式、转化学习原理用于教学实践、转型为能力本位的学习目标。

 

(一)转变学习机制:从“偶然式学习”到“主动式学习”

 

密捏瓦大学推行的主动式学习机制,是针对“无意识”的偶然式学习(incidental learning)而言的(Noldy et al.,2010)。通常情况下,人们借助观察、重复、社会交往和解决问题等方式达成学习目的,但这一学习机制具有的偶然、间接、额外和非计划的特征,往往导致学习收效甚微。为了改变传统大学所采取的偶然式学习机制,密捏瓦大学将主动式学习机制贯穿整个人才培养过程,并使它成为教学活动的方法论基础。

 

主动式学习与建构主义学习理论所提倡的认知、元认知、进化和情感等原则一致,强调以学习者为中心,鼓励每个学生主动参与涉及理解、推理、记忆和方法感知的认知过程(Glenda,1996)。鉴于进入大学的学习者均是16〜18岁的适龄青年和成人,为了充分挖掘他们的学习潜力,密捏瓦大学要求学生在课堂教学中75%的时间都要集中注意力,并将此称为“完全的主动式学习”(full active learning)(Fost et al.,2017)。显然,密捏瓦大学提出的主动式学习机制,目的在于重建人们的认知过程、路径和模式。

 

(二)转换学习方式:从“静态式学习”到“沉浸式学习”

 

密捏瓦大学提出的“沉浸式学习”(immersion learning)的根本目的在于改变静态、封闭的教学方式(Dell,2014),培养学生学习的独立性和创新性。沉浸式学习不只是一种与“静”相对的动态式学习,而是把传统的讲授课设置成班额为20人以内的在线研讨,这样即便是“隔空对话”,学生也能有身临其境之感。

 

独具创新的是,该大学推出全球参与式学习,让学生在四年学习时间中前往七座世界枢纽城市体验生活,并参与当地社区活动,为在真实生活情境下推进课程结构化和教学制度化的学习,让学生意识到认知世界的最佳途径是融入世界。全球性视野、跨文化交际、居住式感知等将极大丰富学生的国际化知识结构,有效帮助他们深刻理解人类生活的多样性,从而为迅速变化的经济环境做好充分的准备(Minerva,2018a)。

 

(三)转化学习原理:从“学习科学”到“教学模式”

 

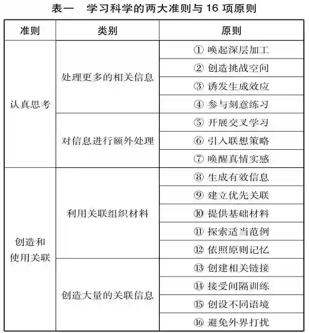
密捏瓦大学从建立之初,便强调“每一堂课都要运用学习科学的知识和原理”。首任校长兼学术负责人科斯林(Kosslyn)提炼出关于学习科学的两大准则和16项具体原则(见表一)(Kosslyn,2017)。其中,两项总则是学习科学的基本原理:一是认真思考,越勤于思考,关注正在做什么,就越有利于记忆;二是创造并运用关联,帮助学生组织材料,使其易于存储于大脑中,从而促进学生不断提取已存材料进行回顾。16项具体原则构成了学习全过程。这些原则犹如字母表上的字母,不同的组合用于不同类型的学习,这将直接映射到主动式学习机制中(Kosslyn,2017)。


 

在科斯林校长的带领下,密涅瓦大学将学习科学原理运用到课堂教学中,不仅为主动式学习奠定了理论基础,还为课堂教学提供了“应用技术”支撑,如创造对事物的解释是生成效应(generation effect)的特别案例(对应表一的原则③),检查对事物的理解是否正确是意向性练习的一部分(对应表一的原则④)。类似模式的课堂运用构成学习的特定原理,通过若干过程的“原则组合”提高学习效率,建立科学的课堂教学模式。

 

(四)转型学习目标:从“以知识为本”到“以能力为本”

 

作为一所新型大学,密涅瓦大学孕育于当前知识生产模式II和III的共生环境,跨学科、异质性、多层次、多形态的知识生产要求高校人才培养目标必须与先进的社会生产力和生产关系有效对接。密涅瓦大学围绕“能力本位”的学习目标,构建了人才培养的“金字塔”模型(见图1)。

 


金字塔的“底座”约由120个思维习惯与基本概念(habits of mind and foundational concepts,HCs)组成,即通过加强学生的学习目标——“基本概念”,帮助他们建立一套自动的心理技巧——“思维习惯”。金字塔的“腰身”包括批判性思维、创造性思维、有效沟通和有效互动四项核心能力,它们与每个思维习惯与基本概念直接关联。因此,密涅瓦大学第一学年重点培养学生的思维习惯与基本概念及四项核心能力。金字塔的“顶尖”是人才培养目标,即把学生塑造成为领袖、创新者、广泛思考者和全球公民,挖掘其综合能力和素养(Minerva,2018a)。

 

三、主动式学习的实现路径

 

密涅瓦大学与众不同之处在于将主动式学习的逻辑机理融人教育技术中,通过研发主动式学习论坛平台(Active Learning  Forum,简称ALF),建立主动式学习的技术载体和实现路径。这是密涅瓦大学线上教育的核心技术,教师教学、学生学习和教学测评都在这一智能化互动平台上开展。

 

(一)创建教学载体:主动式学习论坛

 

1.设计原理

 

主动式学习论坛犹如一间互联网的大学教室。这一虚拟空间不同于传统教室布局,因为传统大学的教室只有少部分学生能邻师而坐,因而受到教师的关注。密涅瓦大学为了让学生75%的时间高度投人课堂学习,首先设定线上教学均是20人以内的小型研讨课,其次通过主动式学习论坛平台将全体学生呈现在电脑屏幕上,仿佛让他们都坐在教室的第一排,从而增加每位学生参与课堂互动的几率。如此布局也使学生无法躲避或远离教师,就像是坐在教师的身边(Katzman et al.,2017)。显然,主动式学习论坛的设计原理在于让每位学生都能平等参与教学活动,并保证能全身心投入到课堂学习。

 

2.主要功能

 

1)决策支持功能

 

学生的课堂表现直接影响着教师的教学决策,而教师对课堂信息的把握和处理成为传统大学的难点和盲点。因此,主动式学习论坛的首要功能是服务教师的课堂教学决策,提供学生参与课堂表现的数据分析,从而减少教师授课的认知负荷。在开发决策支持功能时,研发团队考虑了三个关键问题:一是决策支持工具提供的意见,应由教授个人决定是否接受;二是决策支持工具的信息应一目了然;三是决策支持工具为教师提供的数据应覆盖主要观点,而不是分散地提供碎片化信息。就具体应用而言,该功能可以帮助教师计算每个学生参与课堂讨论的发言时间,自动识别六位课堂上最“安静”的学生,将他们放置于屏幕中央以督促其参与讨论。总体来说,该功能有助于教师更好地组织课堂教学,对学生表现作出准确评价(Katzman et al.,2017)。

 

2)节奏把控功能

 

密涅瓦大学为了让课堂教学更加精准化,在主动式学习论坛工具栏中设有“讨论时间”(talk time)和“时间轴”(time line)两项功能。“讨论时间”主要向教师显示学生的发言时间,避免有学生发言超时,以便让其回答简明扼要和切中要点。“时间轴”是将课堂教学细分为一系列连续步骤,每个步骤都有清晰的标记和时间提示,显示在该步骤上应使用多少时间。一旦教师在某一步骤花费时间过多,“时间轴”的颜色就会由绿色转为橙色最后变为红色,提示教师需要加快进度,帮助把控好课堂教学节奏。此外,“时间轴”上设有一系列操作按钮,教师可以前后移动“进度条”查看课堂教学过程的下一个环节和步骤(Katzman et al.,2017)。

 

3)智能交互功能

 

在传统大学课堂上,师生互动取决于教师的引导,学生常被动参与,而密捏瓦大学开启了新的智能交互模式。基于主动式学习论坛平台,学生可以借助协作式白板(collaborative whiteboards),在数据图表或艺术作品上绘制曲线或标出兴趣点。对于没有预先置于主动式学习论坛的信息资源,师生可以打开应用程序或互联网浏览器实现网络资源共享。该功能可以让师生快速、轻松、最大化地从世界各地获取教学资料(Katzman et al.,2017)。此外,师生还可以利用共享文档(share documents)促进实时交互学习。譬如,师生可以在文档上展示照片、链接网页和播放视频。因此,教师和学生在编辑共享文档时,可以看到所有人添加的信息,课后每个人都能收到一份基于共享文档的笔记(Minerva,2018b)。

 

4)防止干扰功能

 

互联网为现代大学的课堂带来了诸多便利,同时也附带许多干扰学习的“附属品”,如电子邮件、脸书、推特等社交网络软件使不少学生成为“低头族”,教师与手机的“作战”场面更是屡见不鲜。为了保证互联网在课堂教学中发挥正向作用,密捏瓦大学的主动式学习论坛平台增加了防止干扰功能,从而自动屏蔽一些社交网络软件,避免非教学信息干扰课堂教学,保证学生的注意力高度集中(Katzman et al.,2017)。

 

(二)开辟教学路线:主动式学习模式

 

为了清晰、具象地展示密捏瓦大学的课堂教学情境,笔者根据该大学的视频资料及相关信息(密捏瓦大学,2016;温柔嘉,2015),以“全球粮食短缺危机”课程为例,展示如何在“课前一课中一课后”的教学路线中,实施基于主动式学习论坛平台的学习模式。

 

1.课前准备

 

1)运用翻转课堂创新课程计划

 

为了让学生能深度参与学习,强化学习方法,密捏瓦大学通过实施“彻底的翻转课堂”(radically flipped classroom)保证学生在课前“吸收”特定的知识信息(Chandler et al.,2017)。任课教师钱德勒(Chandler)教授提前一周在论坛平台上上传关于全球粮食短缺危机的阅读和视频材料。这些材料包含使用声明和学习指南,用于指导学生课前有重点地学习。如对“粮食危机”进行定义、总结已有研究的理论基础及相关文献、比较材料等。

 

2)将学习目标转换为课程内容

 

密捏瓦大学为每堂课、每项活动都设计了相应的学习目标及其对应的学习成果。这要求学生必须在课前明确学习目标、教学内容和时间进度。例如,基石课程属于第一学年的基础课程,其学习目标是发展学生的思维和基本概念,即培养学生的批判性思维、创造性思维及有效沟通互动能力。因此,钱德勒教授在课前提出具体的课程任务:如何在2050年前解决全球粮食短缺危机?这一问题将清晰地引导学生主动参与课堂教学活动。

 

2.课堂策略

 

1)课堂前测

 

在正式研讨教学前,教师会提出事先准备好的问题,通过论坛平台随机“呼叫”学生回答,检查课前准备情况。从图2(a)可看到,该课程的12名学生全部呈现在屏幕上方,钱德勒教授围绕阅读材料提出五个应对粮食危机的方案,随机对8名学生进行检测,并把他们“拖到”屏幕中央对话。

 

2)投票选择

 

根据8位学生的回答,钱德勒教授围绕“解决全球粮食危机面临的最大挑战”这一问题,要求所有学生投票选择最佳方案。从图2(b)中可发现,学生的投票统计结果迅速出现在屏幕左侧,每个选项的旁边都标有选择学生的头像及对应颜色,右侧区域同时进行视频讨论,主要由学生阐述选择理由。

 

3)师生问答

 

当某位学生阐述完观点后,其他学生可以点击论坛平台上的手型图标“举手提问”。从如图2(c)可看到,学生哈兹克(Haziq)被教师放入屏幕中央进行新一轮问答。论坛平台也会识别那些不积极的学生。学生柔嘉(Roujia)打了哈欠,回过神来发现自己已出现在屏幕中央,以此警示她需要集中精力。

 

4)分组讨论

 

随着问答环节结束,钱德勒教授要求学生站在利益相关者的视角,分组讨论粮食危机问题,并根据学生的关键优势、需改进的领域和个人专业等标准快速分组。从图2(d)可看到,教授把学生分为三组,每组5〜6人,给每组都设置了具体角色,如农业部部长、世界粮食组织官员等。在论坛平台上,所有学生根据分组安排,犹如进人了一间独立的小型会议室,并根据分配的角色自由讨论。

 

5)课堂总结

 

经过近90分钟的研讨,钱德勒教授在课堂教学尾声设计了“总结部分”(wrap-up session),要求学生回顾整个研讨过程,思考是否达到了预期目标,即回到课前的课程任务问题,考察学生的目标达成度和课程收获感。该环节既是训练学生的反思能力,也是对其参与课堂教学的激励。

 

3.课后反馈

 

1)开放课堂的测量信息

 

课程结束后,学生可以通过论坛平台回顾自己在课堂上的表现。这些表现将被转换成可量化的结果,为学生提供定性描述、评分标准和可比较的成绩统计图等综合数据信息。

 

如图2(e),学生贵兰姆(Guillaume)正在回看自己的课堂表现视频,屏幕右侧同时会出现教师对其表现的评语、思维习惯和基本概念的类型信息及课堂学习成果的综合数据表。这有助于学生根据课程学习达成度进行自我评价,及时修正不足之处。

 


2)个性化反馈课堂表现

 

为了让学生持续有效地改进学习,密涅瓦大学推行个性化反馈,即教师和学生在论坛上围绕课堂表现进行课后一对一辅导。从图2(f)可看到,学生贵兰姆正就上节课的表现与钱德勒教授交流,教授调取了他的课堂表现信息,并对他课堂上的时间数据、测验分数及其他可测量的数据进行分析。这些反馈的每项内容都与学生课堂讨论环节中的贡献度紧密相关,教授会就此提出具有针对性的改进建议。

 

(三)检验教学效果:密涅瓦大学的自主测评

 

1.建立预定义、一致性的学习成果测评框架

 

密捏瓦大学围绕其人才培养的“金字塔”模型,根据模型等级结构预设思维习惯与基本概念测度表。测度表涵盖了主要核心课程和专业课程。这些课程的目标是塑造学生的核心能力。课程目标是该大学核心课程、集中课程教学的总目标,通常被分解成2〜5个具体的学习成果,并嵌入特定的技能和知识(Levitt et al.,2017)。为了保证学习成果评价的一致性,密捏瓦大学根据学习成果框架开发了五级知识掌握量表(见表二)。教师对照量表等级及标准评判分数,不仅提高了测评的准确性,还在体现一致性测评框架中分级显示学生的成长表现。

 


2.建立情境式、全过程的测评结果反馈机制

 

为了科学测评学生的学习成果,密捏瓦大学为教师设计了情境式评价机制,要求运用相关评价工具实施精准测评,对学生所写所说的具体内容进行深度反馈。这一测评结果反馈机制设有三种情境:一是在课堂讨论中,教师根据论坛平台自动生成的班级讨论文本记录测评学生的课堂表现;二是在日常学习中,教师对学生的课前准备和课堂表现进行每天两次的即时书面反馈;三是在课后作业中,教师通过书面作业、视频作业和软件代码作业等进行全过程测评(Levitt et al.,2017)。

 

3.建立跨成果、多步骤的成果测评汇总结构

 

为使固定的测评机制与有意义的知识掌握度结合起来,密捏瓦大学开发了跨成果汇总的测评结构。以基石课程为例,所开设课程的思维习惯与基本概念不同,但这些思维习惯与基本概念是基于共同的测评分类,其成果均设有对应权重。例如:“课程的思维习惯与基本概念成绩”和“一般性作业”被设为基准权重,“多地游学作业”和“签名作业”的权重是其基准权重的2倍,而“基石课程终期项目”的权重是基准权重的4倍。在汇总结构中,密捏瓦大学设计了多步骤计分法,先对学生的思维习惯与基本概念分数进行加权平均,再通过跨加权平均值计算,为学生提供综合性反馈(Levitt et al.,2017)。

 

四、主动式学习的技术支持

 

密捏瓦大学研发的主动式学习论坛平台之所以具备智能化互动功能,就在于该平台的背后有对应的技术软件支持。这一“后台”技术主要是基于教学活动中形成的结构化数据研发而成,故被称为“课程生成器”(Course Builder)(Bader-Natal et al.,2017)。因此,这一后台软件的核心职能是课程项目开发,也是研发团队的合作载体。

 

(一)课程生成器的实现目标及其运作机理

 

1.课程开发

 

密捏瓦大学格外关注课程开发及课程计划的撰写工作,并把技术工具看作是决定课程计划起草、修改、反馈和改进等工序的重要保障。起初,研发团队使用的是基于网络的实验性文件编辑器——谷歌文档(Google Docs)编写教学计划,但该文档无法实现将内容作为结构化数据存储在关系性数据库中,由此密捏瓦大学引入学习管理系统。这也是大多数在线教育系统的后台技术软件(李爽等,2016)。

 

但为了促进课程计划编写人与评审人的沟通合作,帮助学生整合资料增强学习效率,密捏瓦大学在谷歌文档和学习管理系统技术的基础上,开发出升级版的课程计划管理系统:课程生成器软件系统。该系统的编辑界面成为合作者讨论和反馈的交流平台。这些交流信息与课程计划、教学大纲、作业任务等基本要素建立了关联,并把评论、记录、提醒和协作讨论等操作插入编辑结构化数据界面,实现跨课程教学政策文本共享,从而支持迭代设计和编辑过程。

 

2.课堂支持

 

课程生成器作为主动式学习论坛的后台技术支撑,其运作思维是呈现主动式学习论坛平台上的一系列课堂教学活动。为此,课程生成器软件在课堂教学中主要应对三项内容:一是重复使用共享模板。密捏瓦大学利用课程的结构性特征,创建了一套拥有连续活动的模板,被形象地称为“步骤模板”(step template)。在课堂教学中,课程生成器以课程的结构化数据对接教学活动的步骤模板,并把这些模板保存到共享库中以便重复使用,课程计划者根据共享模板再自定义副本(Bader-Natal et al.,2017)。

 

二是自动生成配置指令。密捏瓦大学在课程生成器软件的支持下,可以自动为课堂教学生成计算机可解析的指令,如根据学生学习程度自动分组。这将对主动式学习论坛平台的每项活动进行重新配置。同时,密捏瓦大学通过使用“结构化活动构建工具包”编写课程计划,根据配置说明直接编码到课堂教学所涉及的每项活动和单元,从而为使用者提供完整列表显示主动式学习活动的步骤,便于查看、验证,从而促进教师专注教学(Bader-Natal et al.,2017)。

 

三是有效插入应用经验。密捏瓦大学在课程开发中积累了许多经验,特别是在课程开发指南、作业和课程计划上,学术团队将经验分享给课程开发者,并把那些最佳实践经验融入到课程生成器软件中。例如,课程生成器设有教学大纲编辑器,能计算课程所需资源的成本,并帮助课程计划者控制成本;又如课程计划模板设有“参与提示”区,帮助教师发现和甄别“安静的学生”的课程表现。可见,课程生成器是课堂教学及应用经验的集成器。

 

3.课程管理

 

在迭代设计过程中,密捏瓦大学为课程生成器制定了结构良好且多级审查的工作流程。以课程计划为例,课程开发员(专任教师)和课程评审员(院长和经验丰富的教师)讨论确立课程目标,将批准的课程草案发布到论坛平台;接着由学院院长审核、批准核心课程和集中课程的计划,再由院委员会主席进行跨学院协调,提供课程开发培训。首席学术官监督整个过程,拥有最终课程审批权。

 

类似上述操作流程均存储在课程生成器关系性数据库中,课程管理团队通过数据分析支持课程管理和决策,特别是学院院长可以对多门课程开发进行管理。课程生成器的控制面板能显示课程组件的开发状态(即教学大纲、课程计划和作业任务)和查询信息。这为学院院长及课程开发员和评审员等提供极大便利。同时,课程生成器支持教师对课程计划的每项活动附上记录,有助于管理团队根据反馈意见进行整合和及时改进(Bader-Natal et al.,2017)。

 

(二)课程生成器的课程开发功能及其流程

 

1.课程项目

 

课程项目的创建与设置是课程生成器的首要功能,同时也是密捏瓦大学通过技术推动和实施课程计划的起点。每门课程都由开发员、评审员和教学人员共同组成研发团队,每个成员都会被添加到课程项目列表中,各自具有相应的权限。一门课程初次开设,课程开发员通常是首任教师。显然,课程研发团队的角色和权限相对灵活,所有成员都能在课程生成器支持的用户界面中看到他们的课程研发角色及分工,并保证及时更新(Bader-Natal et al.,2017)。

 

2.教学大纲

 

密捏瓦大学的教学周共15周(一学期),教学大纲的撰写人将整个学期分为不同的单元,通常3~4周设一个单兀(Bader-Natal et al.,2017)。教学大纲以教学单元为依据,围绕单元课程和学习目标,描述具体的课题、阅读内容和作业任务。从编写格式看,大纲撰写人从“整体总结”到“课题描述”再到“学生学习成果测评”的写作模式,恰是大纲评审人的审查和分析路线。一旦评审人审查通过,便会由课程生成器生成PDF格式文档,发送给外部评审专家。最终所有的反馈意见将纳入到草案中,以便修改、调整和更新。

 

3.课程计划

 

编写教学大纲时的许多编辑工具同样适用于课程计划,如设置参与研发角色的界面、讨论与协作、可用信息的模板自定义以及文档版本更新与保存。此外,课程生成器可以拖放界面的方式引入新的互动模式,从而定义和配置一系列课堂活动。为此,密捏瓦大学通过运用课程生成器软件,按照课程计划的编写思路制定技术流程图,包括15个步骤,涉及课前活动设计、课堂活动设计、作业任务布置等(见图3)(Bader-Natal et al.,2017)。总体来看,所有的“后台”操作都与主动式学习论坛平台的“前台”活动相对接(见图4)。

  

五、启示与思考

 

美国密涅瓦大学以教育技术、学习科学和人才培养的深度融合,为人们描绘了未来高等教育的新图景。尽管它还只是高等教育中的一位“独行者”,但其存在足以影响人们对传统高等教育的反思。对于我国而言,是要将其优秀的办学理念、方式和技术机制融人到高等教育教学改革中。

 

(一)以学生为中心,促进技术融入学习科学

 

“以学生为中心”是高等教育发展的基本理念,内涵包括三层要义,即以学生发展为中心、以学生学习为中心和以学习效果为中心(赵炬明,2016)。密捏瓦大学抓住这一理念内核,提出主动式学习教学模式,并将这一学习机制以技术的形式落实到人才培养中。这让我们看到教育技术正从操作的工具层面向制度的整体层面过渡,从教学方法层面向教育理念层面升华(鄢晓,邬大光,2016)。面对我国高等教育现实,无论是线下的正式学校,还是线上的MOOCs平台,当学习科学还未普及化时,教育技术极易沦为缺失人本精神的“无根之木”,技术与育人难以产生具有化学反应的深度融合。显然,密涅瓦大学提倡的主动式学习为我国高等教育信息化背景下的人才培养提供了范例,有助于高校深化人才培养模式和机制改革。

 

(二)以数据为参考,支撑课堂教学科学决策

 

在线教育是大数据时代的产物,挖掘教育数据、分析学习状态已成为教育技术革新的核心任务。密捏瓦大学开发的主动式学习论坛平台好比是建立在关系性数据库上的“采集合成器”,通过对学生课堂表现的数据统计分析,为教师了解学生的课堂状态与学习体验,把控课堂教学节奏,发现学生的学习规律以及探究教学方法和策略提供了参考。当前,国内不少高校纷纷改建智慧教室,希冀利用数据指导教学,但我们发现,由于现有技术的“智慧”有限,有效数据的获取及对数据的功能应用还不充分,真正意义上的个性化学习还未落实,依赖教师个人认知经验和判断的教学组织模式仍占主流,课堂教学的科学性有待于提尚。

 

(三)以互动为主线,构建双向联动教学机制

 

作为新型的线上教育模式,密涅瓦大学通过主动式学习论坛平台还原了真实的课堂教学场景,师生共同置身于同一网络空间,这是包括MOOCs在内的多数在线教育无法提供的体验。为了实现主动式学习,密涅瓦大学高度重视学生的课堂参与,强调以师生、生生互动为主线的实时同步研讨教学。这意味着从传统的“人机交互”转为“师生交互”和“生生交互”,形成线上教育的多重交互模式(何克抗,2015)。相较而言,MOOCs教育缺失人与人之间的真实互动,正式的学校教育缺乏的是人与机之间的信息交互。从世界范围来看,目前绝大多数高等教育的线上教学模式还未形成真正意义上的“人(教师)一机(技术)一人(学生)”双向联动机制,这无疑为我国教育技术中的多重交互模式建设提供了新思路。

 

(四)以成果为导向,实施学生学业精准测评

 

成果导向教育(outcome based education)是国际高等教育界的基本共识。其理论根基是解决四个基本问题:一是学校的教育目标是什么;二是怎样的学习经历能达到预设目标;三是怎样组织学习以实现目标,四是怎样对学习进行有效评估(申天恩,洛克,2016)。密捏瓦大学围绕主动式学习的“金字塔”型育人目标研发了自主测评机制,借助主动式学习论坛平台对学生学业成果实施精准测评,对成果导向教育做了积极探索。长期以来,我国坚持把“教学成果”作为高校教学改革的基本制度,但由于理论支撑和技术支持不足,学生学习成果往往“碎片化”,仅凭人为处理难以实现系统汇总和分类深加工。因此,我们应在全面认识成果导向教育理论的基础上,研发符合我国高校人才培养特色的学业成果测评机制及具有分析功能的技术工具,旨在对学习实施精准测评,同时保障高校教学组织的高效运行。

 

(五)以课程为载体,推动研发教学协同合作

 

密捏瓦大学将课程视为大学组织的核心。由此,不难发现密捏瓦大学的核心技术都围绕课程展开。课程生成器软件的研发便是立足于课程项目、课程计划和课程管理。这一研发过程充分体现了教学与技术的深度融合,教学人员、评审人员与技术人员通力合作,形成课程研发共同体。显然,这为我国高校教育技术自主研发提供了有益经验。首先,研发团队必需确定好技术载体(如课程、教室等),明确技术载体的目标和运作机理,并且要充分融入真实教学中的实践经验;其次,研发团队需要建立情景式的技术工作流程图,为可视化的智能互动平台提供清晰、具体的操作步骤,建立“台”前“台”后同步衔接机制,扩大协同合作的范围和效力。

 

总之,从世界范围来看,信息技术与人才培养深度融合已经成为全球高等教育教学改革的新趋向,密捏瓦大学的创建无疑为我国高校创新人才培养模式提供了可资借鉴的育人理念和操作经验。但密捏瓦大学的实践毕竟处于“起步阶段”,毕业生就业质量还未得到劳动力市场的检验。要想深刻把握密捏瓦大学运用技术促进学习变革,“倒逼”人才培养改革,还需要对其人才培养成效进行跟踪研究,而不能仅停留在对其“理念”和“操作”层面的机械借鉴。鉴于本研究是对密捏瓦大学实时发展的案例分析,不免带有阶段性发展“印记”,因此有必要从学生学业成果表现的角度继续考察。当前,我国正处于高等教育信息化和内涵式发展的叠加期,教育技术牵引的“课堂革命”已在高校中悄然发生,但如何使学习的科学、教育技术和人才培养三者有机结合,特别是向教育技术赋予科学的指导思想和教学实践将成为高校教学信息化改革的“难点”。具体而言:1)教学数据库的建立与运用;2)学生课堂参与的技术保障;3)科学准确的学习成果测评;4)信息技术在课程研发中的应用。

 

基金项目:2016年度教育部重点委托课题“高等教育人才培养模式的国际比较研究”(WGA160006);2016年度教育部人文社科青年基金项目“高等教育多元化发展中公私联合体院校形成机理及治理机制研究”(16YJC880005);2017年中央高校教育教学改革专项“基于学业成果评价(0BE)的财经类人才培养质量建设的实践与探索”(2017JG06)。

作者简介:陈涛,助理研究员,教育学博士,管理学博士后,西南财经大学发展研究院,研究方向:教育与人才资源开发、国际与比较高等教育、大学生学习成果测评;邓圆,博士研究生,西南财经大学中国教育需求研究中心与新加坡南洋理工大学社会科学学院联合培养,研究方向:劳动力就业技能评价、教育经济计量研究。

 


转载自:《开放教育研究》第24卷 第4期

排版、插图来自公众号:MOOC(微信号:openonline)


喜欢我们就多一次点赞多一次分享吧~


有缘的人终会相聚,慕客君想了想,要是不分享出来,怕我们会擦肩而过~

《预约、体验——新维空间站》

《【会员招募】“新维空间站”1年100场活动等你来加入》

有缘的人总会相聚——MOOC公号招募长期合作者


产权及免责声明 本文系“MOOC”公号转载、编辑的文章,编辑后增加的插图均来自于互联网,对文中观点保持中立,对所包含内容的准确性、可靠性或者完整性不提供任何明示或暗示的保证,不对文章观点负责,仅作分享之用,文章版权及插图属于原作者。如果分享内容侵犯您的版权或者非授权发布,请及时与我们联系,我们会及时内审核处理。


了解在线教育,
把握MOOC国际发展前沿,请关注:
微信公号:openonline
公号昵称:MOOC

 

登录查看更多
0

相关内容

生成器是一次生成一个值的特殊类型函数。可以将其视为可恢复函数。调用该函数将返回一个可用于生成连续 x 值的生成【Generator】,简单的说就是在函数的执行过程中,yield语句会把你需要的值返回给调用生成器的地方,然后退出函数,下一次调用生成器函数的时候又从上次中断的地方开始执行,而生成器内的所有变量参数都会被保存下来供下一次使用。
人机对抗智能技术
专知会员服务
214+阅读 · 2020年5月3日
德勤:2020技术趋势报告,120页pdf
专知会员服务
194+阅读 · 2020年3月31日
中科大-人工智能方向专业课程2020《脑与认知科学导论》
新时期我国信息技术产业的发展
专知会员服务
71+阅读 · 2020年1月18日
2019中国硬科技发展白皮书 193页
专知会员服务
86+阅读 · 2019年12月13日
在线学习体验影响因素结构关系探析
MOOC
7+阅读 · 2019年3月20日
终身教育百年:从终身教育到终身学习
MOOC
21+阅读 · 2019年3月5日
思维发展型课堂的概念、要素与设计
MOOC
4+阅读 · 2018年12月18日
Physical Primitive Decomposition
Arxiv
4+阅读 · 2018年9月13日
Multi-task Deep Reinforcement Learning with PopArt
Arxiv
4+阅读 · 2018年9月12日
Arxiv
5+阅读 · 2018年4月30日
Arxiv
11+阅读 · 2018年4月25日
Arxiv
27+阅读 · 2018年4月12日
Arxiv
6+阅读 · 2018年2月8日
VIP会员
最新内容
人工智能赋能无人机:俄乌战争(万字长文)
专知会员服务
4+阅读 · 今天6:56
国外海军作战管理系统与作战训练系统
专知会员服务
2+阅读 · 今天4:16
美军条令《海军陆战队规划流程(2026版)》
专知会员服务
9+阅读 · 今天3:36
《压缩式分布式交互仿真标准》120页
专知会员服务
4+阅读 · 今天3:21
《电子战数据交换模型研究报告》
专知会员服务
6+阅读 · 今天3:13
《基于Transformer的异常舰船导航识别与跟踪》80页
《低数据领域军事目标检测模型研究》
专知会员服务
6+阅读 · 今天2:37
【CMU博士论文】物理世界的视觉感知与深度理解
专知会员服务
10+阅读 · 4月22日
伊朗战争停火期间美军关键弹药状况分析
专知会员服务
8+阅读 · 4月22日
电子战革命:塑造战场的十年突破(2015–2025)
相关VIP内容
Top
微信扫码咨询专知VIP会员