三角形内角和一定是 180°吗?

2019 年 5 月 21 日 中科院物理所

如果有人问你:“三角形内角和等于多少?”你肯定会不假思索地告诉他:“180°!”

假如那个人说不是180°,那么你可能会认为他无知。

其实,“三角形内角和等于180°”只是欧几里得几何学(Euclid Geometry)中的一个定理。也就是说,在欧几里得几何学里,一个三角形的内角和等于 180°,但如果跳出欧几里得几何学的范围,一个三角形的内角和就不一定等于 180°

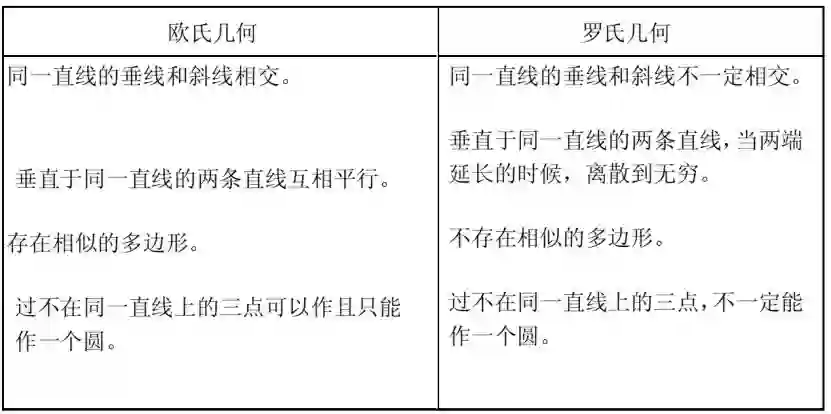
举个栗子,地球的赤道、0 度经线和 90 度经线相交构成一个“三角形”,这个“三角形”的三个角都应该是 90°,它们的和就是 270°

你感到奇怪吗?你知道除了欧几里得几何(欧氏几何)学外,还有其他几何学吗?这些几何学称为非欧(欧几里得)几何学


欧式几何

想要探索非欧几何,先要了解欧式几何。欧几里得几何指按照古希腊数学家欧几里得的《几何原本》构造的几何学。有时单指平面上的几何,即平面几何。数学老师课堂上教授的就是欧式几何。它有以下几条简单的公理:

1、任意两个点可以通过一条直线连接。

2、任意线段能无限延长成一条直线。

3、给定任意线段,可以以其一个端点作为圆心,该线段作为半径作一个圆。

4、所有直角都全等。

5、若两条直线都与第三条直线相交,并且在同一边的内角之和小于两个直角和,则这两条直线在这一边必定相交。

这五条“显然”的公理是平面几何的基石,我们也是仰仗这些公理干掉了一道道几何题目。但机智的你有没有发现第五公设(平行公设)和前面的四个公设比较起来,文字叙述冗长,而且不那么显而易见,有违数学的简洁美感呢?

在《几何原本》中,证明前28个命题并没有用到这个公设,这很自然引起人们考虑:这条啰哩八嗦的公设是否可由其他的公理和公设推出,也就是说,平行公设可能是多余的。

 

罗氏几何的诞生

因此,一些数学家提出,第五公设能不能不作为公设,而作为定理?能不能依靠前四个公设来证明第五公设?这就是几何发展史上最著名的,争论了长达2000多年的关于“平行线理论”的讨论。

由于证明第五公设的问题始终得不到解决,人们逐渐怀疑证明的路子走得不对。第五公设到底能不能被证明?

到了十八世纪,俄国喀山大学教授罗巴切夫斯基( Lobachevsky)在证明第五公设的过程中走了另一条路。罗巴切夫斯基的爸爸“老罗”也一生致力于研究第五公设的证明,但并没有什么成果,老罗曾告诫自己的儿子“小罗”:“你不要搞第五公理了,我都研究一辈子了,都没搞出来,这简直是数学家的噩梦。”

然而小罗并没有听从老爸的建议。他提出了一个和欧氏平行公理相矛盾的命题“过直线外一点,至少可以作两条直线和已知直线不相交”,用它来代替第五公设,然后与欧氏几何的前四个公设结合成一个公理系统,展开一系列的推理他认为如果这个系统为基础的推理中出现矛盾,就等于证明了第五公设。我们知道,这其实就是数学中的反证法

罗氏几何符合双曲面模型


但是,在他极为细致深入的推理过程中,得出了一个又一个在直觉上匪夷所思,但在逻辑上毫无矛盾的命题。最后,罗巴切夫斯基得出两个重要的结论:

第一,第五公设不能被证明。

第二,在新的公理系统里展开的一连串推理,得到了一系列在逻辑上没有矛盾的新的定理,并形成了新的理论体系。这个理论体系像欧氏几何学的理论体系一样是完备的、严密的。

左:欧式几何  右:罗氏几何

这种几何学被称为罗巴切夫斯基几何学,简称罗氏几何学(Lobachevskian geometry),也是我们最早发现的非欧几何学。

罗氏几何学的公理系统和欧氏几何学不同的地方,仅仅是把欧氏几何学平行公理“过直线外一点,能并且只能作一条直线平行于已知直线”用“过直线外一点,至少可以作两条直线和这条直线平行”来代替,其他公理基本相同。由于平行公理不同,经过演绎推理却引出了一连串和欧氏几何学内容不同的新命题。 

 

机智的你可能已经发现,上面这些命题和我们的直觉是矛盾的。但是,数学家们经过思考提出,可以用我们习惯的办法作一个直观“模型”来证实它的正确性。

拟球曲面


1868 年,意大利数学家贝特拉米发表了一篇著名论文《非欧几何解释的尝试》,证明非欧几何学可以在欧几里得空间的曲面(例如拟球曲面)上实现。他发现这里三角形的三个内角之和小于180°,这相当于给罗氏几何找到了一种有实际意义的模型。

那个时代被誉为“数学王子”的高斯也发现了第五公设不能被证明,同时也涉足了非欧几何学的研究。但高斯害怕这种理论会遭到当时教会力量的打击和迫害,不敢公开发表自己的研究成果,只是在书信中向朋友表示了自己的看法,并没有公开支持罗巴切夫斯基的新理论。

 

黎曼几何学

那么既然我们能把第五公里改成“过一点,有多条直线与已知直线平行”,是不是也可以改成“过一点,没有直线与已知直线平行”呢?


于是,有个黎曼聪明人,结合欧式几何的前四条公里加上“过一点,没有直线与已知直线平行”创建了自己的几何——黎曼几何。比如,在一个球面上,过直线外一点所画的直线一定与已知直线相交。所以黎曼几何又称椭球几何

##可能会有人说地球仪上的纬线是平行的呀?!但是注意曲率展开后的纬线是弯的,纬线上任意两点最短连线不是纬线本身,当然赤道除外。球面上的直线只有大圆。##

在航海学上黎曼几何也得到了广泛应用。地球本身就是曲面的,如果使用欧式几何,只会得到错误的结论。

Credit:B站 肉兔君

近代黎曼几何学在广义相对论里得到了重要的应用。物理学家爱因斯坦的广义相对论中的空间几何就是黎曼几何。在广义相对论里,爱因斯坦放弃了关于时空均匀性的观念,他认为时空是弯曲的,这恰恰是和黎曼几何学的背景相似。正因为如此爱因斯坦在看到了罗巴切夫斯基和黎曼的发现之后,才会欣喜若狂,他终于找到了一种可以解释相对论的数学工具了。

数学的意义就在于,它经常走在其他科学的前面,我们通过数学的研究,可以为其他科学提供很多帮助。

来源:牛油果进化论

编辑:AI


近期热门文章Top10

↓ 点击标题即可查看 ↓

1. 首届黑洞PS大赛来袭!为了这张「高糊」的图,中国科学家做出了啥贡献?

2. 物理学四大神兽,除了“薛定谔的猫”还有谁?

3. 地下多大的金矿才能影响到单摆实验?| No.149

4. 为什么用木棍打衣服就可以洗干净衣服?| No.150

5. 为了替你出气,我们给讨厌的杨柳絮来个「以暴制暴」

6. 玩扫雷还有什么技巧?科学家的玩游戏方法你绝对想不到

7. 在我国,没有任何一张地图能告诉你你的真实位置

8. 在客户鱼嘴里提供服务的小清洁虾、清洁鱼,是怎么知道自己不会被吃掉的呢?

9. 你以为土拨鼠只会尖叫?其实它可能正在骂你

10. 你知道为了测博尔特的速度,我们有多努力嘛?

点此查看以往全部热门文章


登录查看更多
1

相关内容

数学是关于数量、结构、变化等主题的探索。
【ICML2020-华为港科大】RNN和LSTM有长期记忆吗?
专知会员服务
78+阅读 · 2020年6月25日
【纽约大学】最新《离散数学》笔记,451页pdf
专知会员服务
131+阅读 · 2020年5月26日
最新《机器学习理论初探》概述
专知会员服务
48+阅读 · 2020年5月19日
【中科院自动化所】视觉对抗样本生成技术概述
专知会员服务
38+阅读 · 2020年4月15日
从动力学角度看优化算法:一个更整体的视角
黑龙江大学自然语言处理实验室
8+阅读 · 2019年1月28日
条件概率和贝叶斯公式 - 图解概率 03
遇见数学
10+阅读 · 2018年6月5日
SVM大解密(附代码和公式)
机器学习算法与Python学习
6+阅读 · 2018年5月22日
傅里叶变换和拉普拉斯变换的物理解释及区别
算法与数学之美
11+阅读 · 2018年2月5日
酒鬼漫步的数学——随机过程 | 张天蓉专栏
知识分子
10+阅读 · 2017年8月13日
[有意思的数学] 参数估计
机器学习和数学
15+阅读 · 2017年6月4日
Knowledge Distillation from Internal Representations
Arxiv
4+阅读 · 2019年10月8日
Bivariate Beta LSTM
Arxiv
6+阅读 · 2019年10月7日
Monocular Plan View Networks for Autonomous Driving
Arxiv
6+阅读 · 2019年5月16日
Implicit Maximum Likelihood Estimation
Arxiv
7+阅读 · 2018年9月24日
VIP会员
最新内容
《人工智能赋能电磁战》(报告)
专知会员服务
2+阅读 · 4月17日
【CMU博士论文】迈向可扩展的开放世界三维感知
前馈式三维场景建模
专知会员服务
1+阅读 · 4月17日
(译文)认知战:以士兵为目标,塑造战略
专知会员服务
3+阅读 · 4月17日
相关资讯
从动力学角度看优化算法:一个更整体的视角
黑龙江大学自然语言处理实验室
8+阅读 · 2019年1月28日
条件概率和贝叶斯公式 - 图解概率 03
遇见数学
10+阅读 · 2018年6月5日
SVM大解密(附代码和公式)
机器学习算法与Python学习
6+阅读 · 2018年5月22日
傅里叶变换和拉普拉斯变换的物理解释及区别
算法与数学之美
11+阅读 · 2018年2月5日
酒鬼漫步的数学——随机过程 | 张天蓉专栏
知识分子
10+阅读 · 2017年8月13日
[有意思的数学] 参数估计
机器学习和数学
15+阅读 · 2017年6月4日
Top
微信扫码咨询专知VIP会员