人工智能治理=“柔性伦理”+“硬性法律”

2020 年 10 月 2 日 THU数据派


来源:数据观

本文 1170 字101图 ,建议阅读 10分钟
本文介绍“2020全国大数据标准化工作会议暨全国信标委大数据标准工作组第七次全会”在北京召开。会议上发布了《大数据标准化白皮书(2020版)》。



人工智能的治理体系需要“柔性的伦理”和“硬性的法律”的共同构建。



为更好地推动落实国家相关政策要求,抢抓时代机遇,进一步洞悉人工智能产业发展方向,汇聚全球优势资源,促进国际交流与合作,打造我国人工智能产业发展的“前沿阵地”,9月28日,“AIIA2020人工智能开发者大会”在北京首钢园召开,在主论坛上,中国信通院、AIIA联合发布《人工智能治理白皮书》。


本白皮书从人工智能第三次浪潮开辟的治理新需要出发,结合当前人工智能发展阶段,分析了全球目前的人工智能治理机制,重点介绍了两项主要的治理举措,即以伦理为导向的社会约束体系和以法律为保障的风险防控体系,最后对人工智能治理的未来发展方向进行了展望,期待为社会各方提供有益参考。


白皮书指出,人工智能的治理体系需要“柔性的伦理”和“硬性的法律”的共同构建。一方面,以伦理为导向的社会规范体系,可以为人工智能技术层面的开发和应用提供价值判断标准,约束和指导各方对人工智能进行协同治理。众多国际组织、国家和企业选择从伦理角度入手,试图确立人工智能的基本伦理规范,探索清晰的道德边界,并积极构建人工智能伦理的落地机制和体系。


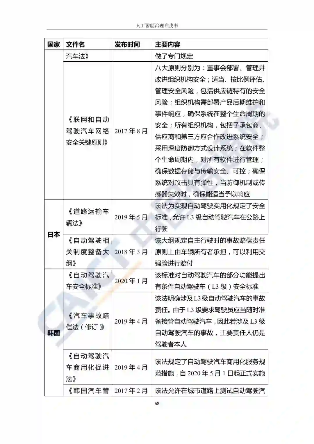
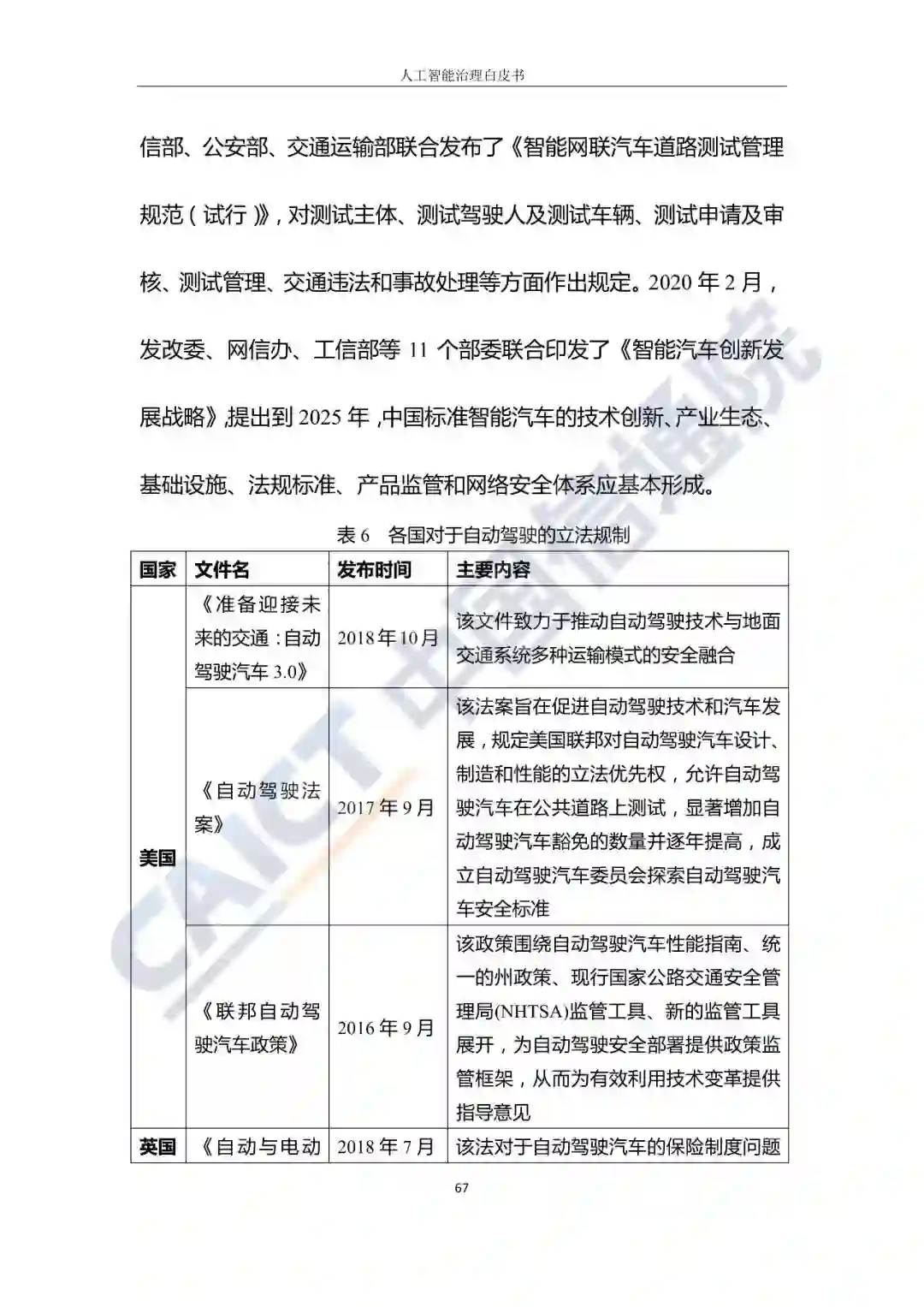
另一方面,以法律为保障的风险防控体系,依靠国家强制力划定底线,可以防范和应对人工智能技术带来的诸多风险。整体来看,人工智能相关立法正从慌乱走向理性,从源头治理走向综合治理,从粗放治理走向精细治理。同时,在自动驾驶、深度伪造、智能金融、智能医疗等场景下,人工智能立法取得率先突破,积累了一定的监管经验。


白皮书如下


—— END ——

登录查看更多
0

相关内容

智源发布《2020北京人工智能发展报告》,附43页pdf
专知会员服务
127+阅读 · 2020年11月19日
专知会员服务
96+阅读 · 2020年8月7日
新时期我国信息技术产业的发展
专知会员服务
71+阅读 · 2020年1月18日
【大数据白皮书 2019】中国信息通信研究院
专知会员服务
138+阅读 · 2019年12月12日
【白皮书】“物联网+区块链”应用与发展白皮书-2019
专知会员服务
94+阅读 · 2019年11月13日
人工智能商业化研究报告(2019)
腾讯大讲堂
15+阅读 · 2019年7月9日
【物联网】物联网产业现状与技术发展
产业智能官
15+阅读 · 2018年12月17日
2018人工智能助力法律服务研究报告
行业研究报告
7+阅读 · 2018年4月3日
为什么欧盟呼吁共建 AI 伦理准则?
AI科技评论
3+阅读 · 2018年3月14日
《人工智能标准化白皮书(2018版)》发布|附下载
人工智能学家
18+阅读 · 2018年1月21日
【人工智能】人工智能5大商业模式
产业智能官
16+阅读 · 2017年10月16日
Arxiv
0+阅读 · 2020年12月2日
Object Detection in 20 Years: A Survey
Arxiv
48+阅读 · 2019年5月13日
Labeling Panoramas with Spherical Hourglass Networks
Arxiv
5+阅读 · 2018年5月1日
VIP会员
最新内容
美军MAVEN项目全面解析:算法战架构
专知会员服务
13+阅读 · 今天8:36
从俄乌战场看“马赛克战”(万字长文)
专知会员服务
8+阅读 · 今天8:19
最新“指挥控制”领域出版物合集(16份)
专知会员服务
13+阅读 · 4月12日
面向军事作战需求开发的人工智能(RAIMOND)
专知会员服务
19+阅读 · 4月12日
远程空中优势:新一代超视距导弹的兴起
专知会员服务
4+阅读 · 4月12日
大语言模型溯因推理的统一分类学与综述
专知会员服务
6+阅读 · 4月12日
相关资讯
人工智能商业化研究报告(2019)
腾讯大讲堂
15+阅读 · 2019年7月9日
【物联网】物联网产业现状与技术发展
产业智能官
15+阅读 · 2018年12月17日
2018人工智能助力法律服务研究报告
行业研究报告
7+阅读 · 2018年4月3日
为什么欧盟呼吁共建 AI 伦理准则?
AI科技评论
3+阅读 · 2018年3月14日
《人工智能标准化白皮书(2018版)》发布|附下载
人工智能学家
18+阅读 · 2018年1月21日
【人工智能】人工智能5大商业模式
产业智能官
16+阅读 · 2017年10月16日
Top
微信扫码咨询专知VIP会员