习近平:实施国家大数据战略,加快建设数字中国(万字长文解读)

2017 年 12 月 11 日 大数据文摘

作者:赵国栋

本文投稿自:中关村大数据产业联盟


中共中央政治局12月8日下午就实施国家大数据战略进行第二次集体学习。习总书记强调推动实施国家大数据战略,加快完善数字基础设施,推进数据资源整合和开放共享,保障数据安全,加快建设数字中国,更好服务我国经济社会发展和人民生活改善。


中关村大数据产业联盟赵国栋从数字安全、数字治理、数字经济三大要素内涵和联系出发,系统阐释数字中国的背景、意义和总体实施原则,提出要建设自主可控的下一代大数据基础设施——数联网。详情如下:


目录


1.大数据发展的历史脉络

2.国家大数据战略的时代背景

   1) 全球主要力量演变及“一带一路”总体战略的提出

   2) 国家安全面临错综复杂的形势

   3) 经济领域传统产业发展不平衡不充分

   4) 社会治理的迫切需求

3.大数据发展现状

   1) 国外主要经济体动态

   2) 我国各界人士形成全面发展的大数据共识

   3) 数字生态正在加速形成

   4) 创新型的大数据技术公司正茁壮成长

   5) 数据割据、数据孤岛现象依然严重

   6) 大数据的发展对于技术体系的挑战

4.国家大数据体系规划的总体目标

4.1.总体目标

   1) 形成的战略性、基础性的数据资源库,奠定国家竞争优势。

   2) 以数字生态指导社会生态重构,探索建立长治久安的社会治理新模式。

   3) 形成自主可控的下一代大数据基础设施技术架构——“数联网”

4.2.指导原则

   1) 坚持大数据资源的完整性

   2) 坚持大数据使用的社会性

   3) 坚持大数据价值的多样性

   4) 坚持大数据架构的开放性

   5) 坚持大数据技术的自主性


全面准确的理解国家大数据战略的内涵与意义,才能形成广泛的社会共识、充分的调动社会资源、完成构建国家大数据体系的各项任务。全面深入了解大数据及其相关技术的发展脉络和历史轨迹,可以引导我们准确深刻的把握大数据与国家总体目标相关性和内生性。


1. 大数据发展的历史脉络


大数据是万物的数字刻画,以及对万物普遍联系的全面记录。更简洁的说,大数据是万物及万物“普遍联系”的全景式记录。而互联网、物联网是数据采集、加工、传输的技术,而不是“联系”本身;从这个意义上来讲,大数据才是目的!是内容、是灵魂。人工智能是主动提取数据特征,发掘、发现、建立数据间的普遍联系,是发挥数据资源中蕴含的规律、潜在的价值的主动因素。


当前,我国的人口资源、社会活跃程度均冠于全球,与之伴生的大数据资源也必然随之冠于全球,它奠定了我国数字经济发展、改善社会治理结构雄厚基础。

 

我们正处于从追随者、模仿者到开拓者、引领者的换挡时期。引领者或因进入创新无人区而彷徨,但历史总是彷徨的向导,通过回顾大数据发展的历史脉络,可以为我们解答建设数字中国的若干问题。本文简要的把大数据发展的历史,归结为四个阶段,剖析每个阶段我国的得失,为今天我们应该采取的行动提供借鉴。

 

第一阶段是计算机的发明和应用。发明计算机的直接动力是二战期间精确计算炮弹轨迹的需求。彼时我国正处在抗日战争时期,离数据、离计算机很遥远。计算机的发明标志美国进入了信息化时代。


第二阶段是Internet的发明和应用。时代背景是两大军事集团的对峙而引发的冷战。美国军方出于在极端情况下保存通讯能力的需要,发明了Internet,当时全球知名工程师已意识到“大量数据正在被保存,为了不丢弃潜在有用的信息,存储大量无用的信息并不会有明显损失”。而我国还处在文革期间。Internet的发明标志美国率先进入了网络时代。


第三阶段是微型计算机的普及和Internet发展。在这个阶段,美国国力达到巅峰,形成“一超多强”的世界格局。Internet成为美国“巧实力”的工具,服务于美国霸权的同时,辐射到全世界。我国恰逢改革开放,百废待兴。因此在微型计算机、Internet等新兴的领域,采取跟随的策略。全面拥抱、接纳了Internet。


在第三阶段,我国在Internet领域已然取得了令世界瞩目的成绩:率先拥有了8亿网民,诞生了世界级的科技企业,通信基础设施覆盖全国、4G基站已超全球总数一半,带动我国通信技术、计算机技术、芯片技术、移动互联网技术以及相关产业的快速发展。但是,由于采取技术跟随策略,我们也不可避免地错失了网络空间中安全保障的主动权和社会舆论影响的主导权。随着移动设备的普及、丰富,Internet的触角深入到社会的方方面面和角落。人类从来没有像今天这样,被Internet广泛的联结在一起,迸发出惊人的社会动员能力。它可以在同一时刻,“指挥”8亿人次摇动手机,疯抢春节红包;也可以短短的数周之内,引发阿拉伯之春,陷社会于持续的动荡之中。因此,捍卫国家的数字主权,掌控网络空间安全的主动权、社会舆论的主导权,是大国的必然选择。


大数据时代的历史机遇

 

中共中央总书记习近平明确要求“实施国家大数据战略加快建设数字中国”,意味着我国大数据建设即将迎来新局面。


2. 国家大数据战略的时代背景


1) 全球主要力量演变及“一带一路”总体战略的提出


自2008年金融危机以来,美国进入了实质上的“收缩”周期。与之相应,我国自十八大以来,进入了“扩张”周期。在国家战略的选择上,美国提出“美国优先”,选择了保守主义,我国则倡导“人类命运共同体”理念,进一步的推动世界的开放、融合,共同发展的道路。几千前来人类历史的发展经验表明,“人类命运共同体”能代表全世界人民的终极利益。


“一带一路”是在全球范围内落实“人类命运共同体”这一崇高理念的清晰的路线图,是中华民族伟大复兴、实现中国梦的顶层战略。国家大数据战略必须服务于“一带一路”、支持“一带一路”,甚至率先实现“数字一带一路”。相较于铁路、桥梁、港口等交通基础设施的建立,光纤、数据中心等大数据基础设计的建设周期相短,功能服务更易于实施。


大数据时代,人类已置身于一个“全面融合”的时代,全球化的数据洪流给国家之间原本封闭的物理疆界和国家安全带来前所未有的冲击,国家主权面临诸多新型威胁与挑战。因此“数字主权”已是继边防、海防、空防之后,第四个大国博弈的空间。而数字主权自下而上的实现路径就是:企业服务的触角延伸到哪里,我国的网络空间就会拓展到哪里;数字文明传播到哪里,我国的数字主权就会体现在哪里。 “数字一带一路”是国家大数据战略和一带一路战略的交集,国家大数据体系设计,需要重视数字一带一路的具体问题和挑战,从而形成系统性的支持方案。

 

因此,全面准确的理解国家大数据战略,需要立足“人类命运共同体”远大使命,跟上中华民族伟大复兴的脚步,配合、支持“一带一路”,积极拓展我国网络空间、维护国家数字主权,在全世界范围内,促进各个经济体,进一步开放、融合,走共同发展、共同繁荣之路。

 

2) 国家安全面临错综复杂的形势


习总书记指出:“当前我国国家安全内涵和外延比历史上任何时候都要丰富,时空领域比历史上任何时候都要宽广,内外因素比历史上任何时候都要复杂,必须坚持总体国家安全观,以人民安全为宗旨,以政治安全为根本,以经济安全为基础,以军事、文化、社会安全为保障,以促进国际安全为依托,走出一条中国特色国家安全道路。贯彻落实总体国家安全观,必须既重视外部安全,又重视内部安全,对内求发展、求变革、求稳定、建设平安中国,对外求和平、求合作、求共赢、建设和谐世界;既重视国土安全,又重视国民安全,坚持以民为本、以人为本,坚持国家安全一切为了人民、一切依靠人民,真正夯实国家安全的群众基础;既重视传统安全,又重视非传统安全,构建集政治安全、国土安全、军事安全、经济安全、文化安全、社会安全、科技安全、信息安全、生态安全、资源安全、核安全等于一体的国家安全体系;既重视发展问题,又重视安全问题,发展是安全的基础,安全是发展的条件,富国才能强兵,强兵才能卫国;既重视自身安全,又重视共同安全,打造命运共同体,推动各方朝着互利互惠、共同安全的目标相向而行。”


数据安全是国家总体安全观的重要组成部分,是最直接的争夺焦点,必须要像保护我们每一寸国土一样保护每一位比特。国家大数据体系必须服务于国家总体安全。数据安全是国家大数据体系关注的首要问题。


3) 经济领域传统产业发展不平衡不充分


总体来看,我国大多数传统产业可以用“小”、“散”、“乱”、“弱”这四个字来形容。“小”指企业规模偏小,“散”指行业的集中度低,“乱”,指无序竞争,“弱”则是行业整体水平低下。虽然有龙头企业处于行业的先进水平,整体效率甚至可以和欧美行业标杆不相上下,但龙头企业在整个行业中所占的份额微乎其微。过去寄希望龙头企业带动传统行业转型升级的路子,步履艰难。


以大数据为代表的新兴产业,表现出惊人的增长速度,但目前总体经济体量偏小,对整体经济增速贡献有限。


因此,利用大数据,把体量大,发展步伐缓慢的传统产业与互联网、大数据、人工智能等新兴产业融合发展,是实体经济转型升级的新动力。国家大数据体系必须有利于打破传统产业转型升级的瓶颈,打造生态型、平台型、融合型的产业集群。


大量的异质性的企业,借助大数据、互联网,紧密的融合在一起,形成的共生、互生、乃至再生的价值循环体系。不同的行业,业务交叉,数据通联,运营协同,形成新的产业融合机制。由此产生的“经济体”,往往跨越地域、行业、系统、组织、层级形成广泛合作的社会协同平台。具备价值循环体系、产业融合机制、社会协同平台这三大特征的新型经济单元,称之为“数字生态”。请参考同名著作《数字生态论》。


数字生态是构成数字经济的最小单元,是生产关系的一次巨大飞跃。在不改变股权归属的前提下,实现了大规模的产业重组。跨行业、跨地域、跨组织、跨部门、跨系统的降低交易成本,提升生产效率、运营效率。


大大小小、层层叠叠、勾勾连连的数字生态,融合形成数字经济。数字生态不是孤立存在于网络空间,而是和实体经济血脉相连。因此培育、推动数字生态建设,是解决我国经济发展不平衡不充分问题的抓手。

 

4) 社会治理的迫切需求


民情通达是推行社会治理的先决条件,民心向背是社会治理解决的根本问题。今天,乡村和社区依然是我国社会生态的主流单元形式,基于乡村和社区的治理是社会治理的基础。在大数据体系下,乡村和社区的任何细微数据都可被充分采集、汇聚,或开放给社会,或直报上级、甚至直接通达到中央。


因此,借助大数据体系,可以形成“中央+基层+服务型政府”三元结构的社会治理框架,辅之以数据开放、透明,为坚持党的集中领导与坚持基层民主自治高度统一,政令通达与因地制宜高度统一,,各级政府全面向服务转型提供了坚实的基础。

 

国家大数据体系,必须在事关国家安全、社会治理、经济发展这些根本性、全局性的问题上,给出切实可行的路线图。那么对应数字中国建设,则包含了三大核心要素:数字安全、数字治理、数字经济。


3. 大数据发展现状


1) 国外主要经济体动态


大数据成为塑造国家竞争力的战略制高点之一,国家竞争日趋激烈。一个国家掌握和运用大数据的能力成为国家竞争力的重要体现。美国高度重视大数据研发和应用,2012年3月推出“大数据研究与发展倡议”,将大数据作为国家重要的战略资源进行管理和应用,2016年5月进一步发布“联邦大数据研究与开发计划”,不断加强在大数据研发和应用方面的布局。欧盟2014年推出了“数据驱动的经济”战略,倡导欧洲各国抢抓大数据发展机遇。此外,英国、日本、澳大利亚等国也出台了类似政策,推动大数据应用,拉动产业发展。

 

2) 我国各界人士形成全面发展的大数据共识


a. 大数据政策


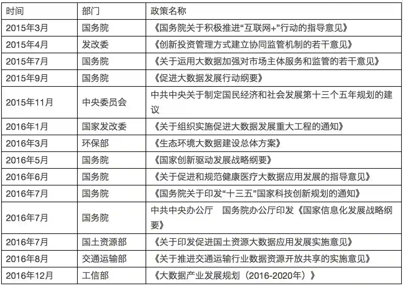
据不完全统计,从2014年至今我国涉及到大数据发展与应用的国家政策规定已多达63个,其中国家大数据发展顶层设计1个,国家层面顶层规划4个,重点行业领域发展应用31个,重点工作推进25个,重点区域发展2个。大数据战略已上升为国家战略高度,各部委从战略规划、技术能力提升、应用与管理三个层面积极落实推进大数据发展政策。


部分部委大数据政策一览表


b. 大数据规划


由中国信通院调查研究可知,截止到2017年1月份已经公开发布的37份地方的大数据规划,涵盖16个省21个市。第一类是以北深广浙江为代表的引领性的规划,与产业现状结合最为紧密;第二类是以苏州、南宁为代表落实性规划,对接国家和省相关的战略制定可操作的具体措施落实型的规划;第三类是追赶型规划,以相对欠发达地区制定的弯道超车型的发展规划为主。


通过各地规划目标和阶段性实施成果的分析可总结出我国目前大数据发展的四大成效:


第一,区域特色创新发展促进大数据产业快速聚集。总的来说目前我们国家已经形成中西部地区、环渤海地区、珠三角地区、长三角地区、东北地区五大产业区,配合国家大数据综合实验区的建设,整个产业布局将进一步规划。


第二,行业应用逐步深入。以共享开放推进在政府中的应用,发展工业大数据促进产业转型升级,积极开展金融大数据的应用创新,推动在公共卫生医疗保健中的应用是各地规划中要见成效的领域。


第三,政府试点促进数据中心建设迅速提升。通过大数据战略倒逼基础设施配合国家宽带中国普遍服务、全面小康一系列战略的推进,现在宽带网络和互联网数据中心都取得了快速的发展。


第四,数据资源整合加快,共享开放的意识增强。


3) 数字生态正在加速形成


与以往互联网巨头的横向扩张不同,未来数字生态,在每个产业都将沿着生产、流通、消费三大环节,纵向整合。在生产环节,则提升生产效率,改善产品质量;在流通环节,建设交易市场,降低交易成本;在消费环节形成供给优势,形成独立的品牌。


过去在消费领域形成的互联网巨头,以“链接”作为主导优势。但在与产业的深度融合过程中,“服务”将超越“链接”成为主导因素。在这一轮的产业重组大潮中,真正立足于供给侧,致力于结构性变革的企业,才能成为数字生态的领导者。


4) 创新型的大数据技术公司正茁壮成长


近几年来,大数据创业公司不断涌现,风险投资等机构也在追逐这个行业。大数据领域的创新、创业欣欣向荣,给国家大数据战略顺利实施,奠定了人才基础、技术基础。中关村大数据产业联盟,把这些公司组织起来,形成了大数据领域创新的力量。

2010年以来,大数据领域成功融资的企业数量逐年增加,2014年进入爆发期,环比上升193.55%,2015年以来持续稳步增长,2016年获得融资的企业数量达到400多家。2017年大数据产业资本依旧疯狂,经过前瞻产业研究院初步统计,2017年前三个月便有150多家企业获得融资,大数据领域持续获得资本市场的高度青睐,其中数据挖掘与分析、行业化应用(如医疗、金融、旅游等)和垂直化应用(如智能营销、业务管理、移动开发服务等)三个方向最受资本关注。

 

5) 数据割据、数据孤岛现象依然严重


因为技术、标准等原因导致的数据不能互联互通的现象,称之为“数据孤岛”;但是因为“部门”利益、地方主义和过时的制度等因素而导致的数据不能互联互通的现象称之为“数据割据”。数据割据和数据孤岛现象,是阻碍数据开放、融合、流通的主要因素。


从安全角度来看,大量的数据孤岛,从局部而言,更易于受到网络攻击,安全防护不足。从整体而言,增加了数据安全保护的难度。


消除数据割据、数据孤岛现象,仅仅依赖各地方、各部委的行动是远远不够的。需要顶层设计,需要全国性的大数据集中工程,需要全国性的数据采集、汇集、应用的机制。把数据集中融入到经济发展中去、融入到社会治理中去、融入的安全保障中去,切实把国家层级的数据集中的大事,惠及各区域、各部门、各层级、各系统。


6) 大数据的发展对于技术体系的挑战


麦肯锡全球研究所曾经给大数据作了一个定义:“超出传统的数据库软件工具处理能力的超大规模的数据集”。但是大数据带来的技术方面的挑战,远远不止于处理工具,事实上对传统的网络结构、计算模型、安全体系,提出了全方位的课题。主要包括以下几个方面:


第一, 网络承载能力要满足“数据摩尔定律”的需要。数据摩尔定律,指数据在未来18个月内,数据量将增加一倍。


第二, 需要建立自主可控的安全防护体系、身份识别体系。必须在网络空间实现4W的机制,即“Who”、“Where”、“when”、“what”。在网络空间中,安全能力必须能够对任何一个单体,掌握“在任何时间、任何地点的状态”的数据。


第三, 需要参考仿生学,建立起“社会计算”的模型。应对日益增长的海量数据。

缺少技术体系的支撑,大数据就是一句空话。国家级数据集中工程,呼唤国家级的大数据平台建设,呼唤自主可控的核心技术。


4. 国家大数据体系规划的总体目标


4.1. 总体目标

国家大数据体系规划的总体目标

 

1) 形成的战略性、基础性的数据资源库,奠定国家竞争优势。


经济体之间的竞争,归根到底是总体社会秩序的竞争、总体运行效率的竞争、总体运行成本的竞争,都可以落地到数据资源的竞争,这已是全球公认的治理基础。


宏观层面全面的态势感知能力,是通过在微观层面全面汇集、关联最小单元的数据而形成的。因此,凡是涉及到国家安全、社会治理和经济发展的领域,都需要对相关的最小安全保障单元(如社会网格)、最小的社会治理单元(如乡村、社区)、最小的经济发展单元(如数字生态)的数据进行基于管控的全面采集、汇聚,形成国家战略性数据资源库。


在各个领域形成国家战略性数据资源库,将使得我国在全球治理过程中,获得主动地位。这是保障国家安全、推行社会治理、促进经济发展的基础性工作,使我国大国在博弈过程中获得保护数字主权的主动性,具备后发先至、运筹帷幄的竞争优势。率先实现“数字共同体”,进而“经济共同体”融合,稳步向“人类命运共同体”的使命迈进。


以国家战略性数据资源库为基础,还可以精准有效地整合社会资源,进而构建国家一体化的大数据中心,探索业务融合、技术融合、数据融合的经济、社会发展路径,推行跨层级、跨地域、跨系统、跨部门、跨业务的创新融合发展模式。

 

2) 以数字生态指导社会生态重构,探索建立长治久安的社会治理新模式。


国家大数据体系下,社会治理的最小单元乡村、社会的相关数据,可以完全的汇集起来,省去层层统计、汇总、上报的过程的耗费和失真,直接把原始真实数据、每个乡村、每个家庭甚至每个人的数据直接通达中央。基于全面、完整、详实的最基层的数据,中央既可以总体上把握社会态势,又可以在微观上洞悉基层具体问题,形成民情通达、政令通达、科学计划、精准决策的社会治理的基础。 


3) 形成自主可控的下一代大数据基础设施技术架构——“数联网”


“数联网”是我国下一代大数据基础设施总体技术架构和具体实现的总称。是全新的体系架构,以应对海量的数据增长和数以万计的各类应用,应对已知的网络攻击和防范未知的、潜在的网络破坏、攻击;总之,数联网为社会稳定运行、经济持续发展提供总体的、可靠的、可控的技术解决方案。


构建我国的数联网,必须基于一系列自主关键技术的突破,重点在大数据核心架构关键技术上的创新突破。中国下一代大数据核心架构与基础设施的设计理念应兼顾治理与发展的双重需求,以自主知识产权为核心,以数据件为细胞,自主开发数联网协议族,以“人事财物权”为基本框架、设计发展多维多梯度的数据标识体系,来适应多维多梯度的大数据结构网络。


构建我国的数联网,必须融合一系列的现有的基础设施,与天基北斗系统、路基通信系统、海洋探测系统紧密融合;与IPv6、量子通信、区块链等前沿、热点、有广泛影响的技术紧密融合,相关借鉴。


构建我国的数联网,必须改进一系列的网络管理措施,例如建设位于中国境内的、完全自主独立的新一代域名/地址管理系统等。


大数据时代,中国将以数据资源的庞大优势,以社会需求的庞大规模,带动、建设技术领先全球的大数据网络。技术领先的大数据网络,又能进一步促进我国数据资源不断丰富、社会需求不如扩张,从而进入良性、正向的技术、经济大循环。推动我国社会、经济、国防、科技不断的进步。

 

4.2. 指导原则


系统的推进国家大数据体系建设,建立国家基础数据资源库,全面发挥大数据在各个领域的资源性、基础性、引领性作用,需要遵循以下几个原则:


1) 坚持大数据资源的完整性


大数据体系的完整性,具体在数据资源层面,有五个方面评价指标,分别是颗粒度、维度、活性、关联性、规模。


颗粒度作为反映数据资源质量的第一个维度。细化到一个人、一件单品、一个网格、一个门牌号、一个零件。夸张的说,就算是一粒沙,也要清清爽爽的记录下它的位置、大小、重量,甚至因风吹浪打漂流的轨迹。颗粒度反映大数据在微观层面,记录物体信息的能力。颗粒度越小,对物体的刻画就越细致。


维度指标借用空间维度的概念,来指代丰富的数据来源。一般而言,维度越多,越接近物体的真实。不同维度的数据整合在一起,可以互相校验真实性、一致性。当拥有丰富维度的数据时,单一维度上,数据造假的可能性,就会急剧的降低。


活性指数据被更新的频次。频次越高,活性越大。从大数据定义可以推演出两类数据,一类数据是万物本身的刻画,另外一类则是万物普遍联系的记录。第一类刻画数据应根据刻画对象的变化而变化。第二类记录数据,根据时序、联系的强弱变化而变化。活性反映了数据与其刻画对象同步的频度和记录的频度。通常来讲,缺少活性的数据,往往缺少对数据的更新和维护,甚至难以真实的反映被描述的对象。


规模指标最容易理解。没有“量”的积累,就没有“质”的突破。数据量的增长,即是数据规模的扩大。数据规模必须达到一定的阈值,才能发挥其价值。不同行业,不同的业务特征,阈值的高低完全不同。


关联度反映数据之间的内在联系。万物是普遍联系的,因而数据也是普遍联系的。万物的普遍联系反映到数据资源中,可以用关联度这个指标来衡量。关联度越高,数据资源整体蕴含的价值就越大。数据魅力在于,通过发掘不同维度数据之间的关联性,来揭示物理世界中被隐藏遮蔽的规律。


数据资产(资源)的价值评估模型

 

2) 坚持大数据使用的社会性


建立国家大数据体系,并非是基于“控制”的刻板思维,把数据集中、把权力集中,而是把零散的数据、不同维度的数据,建立统一的描述、编目、标准、关联,然后更好发挥其社会价值。从这个意义上来讲,需要做到标准要统一应用要灵活、标识要统一标定要灵活


a. 标准要统一应用要灵活


需要建立一套标准体系,促进不同系统、不同层级、不同部门之间数据互认、互通。这个标准需要统一。但是数据应用千差万别,不能在数据应用上设置门槛。


b. 标识要统一标定要灵活


统一的标识体系,是建立数据标准的前提。“标定”是指给数据打“标识”的过程。标定是不同的部门,依据分工、权责而划分的职能。因此,标识要统一但标定需要灵活。

 

3) 坚持大数据价值的多样性


大数据一个非常迷人的特性,就是同一份数据,蕴含多样的价值。譬如网络购物的数据,对于商家而言,蕴含了宝贵的顾客购物倾向的信息;对于税务部门而言,蕴含了企业应缴纳税额的基础信息;对于个人而言,很可能是一段难忘时光的记录。


国家大数据体系,必须坚持数据价值的多样性。国家基础数据资源库,应当满足不同部门的工作需要。因此,大数据时代,呼唤开放、共享、合作、共赢的精神意蕴。


4) 坚持大数据架构的开放性


大数据记录了万物的普遍联系,联系本身就是变动不拘的。因此,封闭的大数据结构,无法支持日益增长的数据,而且也和普遍联系自身相抵触。大数据架构的开放性,本身就是大数据海纳百川能力的体现。


5) 坚持大数据技术的自主性


习总书记指出“只有把核心技术掌握在自己手中,才能真正掌握竞争和发展的主动权,才能从根本上保障国家经济安全、国防安全;在决定Internet基础设施安全的自主芯片等核心技术领域,“我们没有别的选择,非走自主创新道路不可”。


把数据装到别人家的仓库里,用别人的芯片运行自己的数据,再谈数据安全其实是一种安全伪命题。只有把大数据核心技术掌握在自己手里,我国各个层面的数据安全才能得以有效保证。以前不谈是因为技术无法做到,无从谈起,现在技术达到在国际上制定国际标准的领先水平,我国现在必须进入大数据引领的高科技发展快车道。



往期精彩文章


点击图片阅读

犀牛科技陈一昕:医疗的蛋糕看上去很大,但是不好切丨清华人工智能研习社

登录查看更多
9

相关内容

从各种各样类型的数据中,快速获得有价值信息的能力,就是大数据技术。明白这一点至关重要,也正是这一点促使该技术具备走向众多企业的潜力。大数据的4个“V”,或者说特点有四个层面:第一,数据体量巨大。从TB级别,跃升到PB级别;第二,数据类型繁多。前文提到的网络日志、视频、图片、地理位置信息等等。第三,价值密度低。以视频为例,连续不间断监控过程中,可能有用的数据仅仅有一两秒。第四,处理速度快。
新时期我国信息技术产业的发展
专知会员服务
71+阅读 · 2020年1月18日
2019中国硬科技发展白皮书 193页
专知会员服务
86+阅读 · 2019年12月13日
【大数据白皮书 2019】中国信息通信研究院
专知会员服务
138+阅读 · 2019年12月12日
解读《中国新一代人工智能发展报告2019》
走向智能论坛
32+阅读 · 2019年6月5日
【数字化】数字化转型正在成为制造企业核心战略
产业智能官
35+阅读 · 2019年4月22日
【工业大数据】一文带你读懂《工业大数据白皮书》
产业智能官
14+阅读 · 2018年1月20日
海康威视AI Cloud助力平安城市4.0建设
海康威视
7+阅读 · 2018年1月17日
一个人的企业安全建设之路
FreeBuf
5+阅读 · 2017年7月7日
Arxiv
13+阅读 · 2019年2月28日
CoCoNet: A Collaborative Convolutional Network
Arxiv
6+阅读 · 2019年1月28日
Arxiv
53+阅读 · 2018年12月11日
VIP会员
最新内容
ICML2026 | 重新思考顺序知识编辑中的正则化
专知会员服务
0+阅读 · 5月27日
《用于兵力发展选项优先排序的成本效益模型》
AutoResearch AI综述:迈向AI驱动的科学发现自动化
《Palantir边缘人工智能》手册
专知会员服务
20+阅读 · 5月26日
美军“国防自主作战群”(DAWG)概念解析
专知会员服务
3+阅读 · 5月26日
“史诗怒火”行动中的无人机与反无人机作战
专知会员服务
16+阅读 · 5月25日
相关资讯
Top
微信扫码咨询专知VIP会员