Science:取代化石燃料,科学家找到利用微生物生产塑料等化工产品原料的全新方法

2020 年 8 月 28 日 学术头条


当地时间 8 月 27 日,在最新一期的《科学》期刊中,来自美国能源部橡树岭国家实验室(ORNL)、西北太平洋国家实验室、科罗拉多州立大学和俄亥俄州立大学的研究人员共同发表了一项重磅研究成果: 一种利用微生物生产乙烯的全新方法 另外,该研究还发现了一种前所未知的细菌制造甲烷这种温室气体的方式。

众所周知,
乙烯在化学工业中被广泛用于制造几乎所有的塑料 ,是制造业中使用量最大的有机化合物。不仅如此,乙烯还是一种极为重要的基础化工原料,乙烯及其下游衍生物是生产塑料、粘合剂、冷却剂、橡胶和一些日常产品的主要原料。目前,生产乙烯的原料主要有石脑油、乙烷、液化石油气和煤(甲醇)四大类。

研究人员表示,
这一发现有望代替当前利用化石燃料生产乙烯的高耗能方法,从而为乙烯的制造提供一条潜在生物生产途径。


该研究的主要作者、俄亥俄州立大学微生物学研究科学家 Justin North 表示,“ 利用细菌来生产乙烯和甲烷的过程,可能在制造业中具有非常大的价值,我们已经突破了生产大量乙烯气体的主要技术障碍,代替以往利用化石燃料源来生产乙烯进而制造塑料的传统方式。”

North 补充道 :“虽然培育这些菌株来生产大量的、可用于工业生产的乙烯气体,还有很多工作要做,但这扇大门已经打开。”

偶然实验促成重大发现


这项研究始于俄亥俄州立大学,当时 Robert Tabita 正领导着一项关于光合细菌的碳固定和氮、硫代谢的研究。作为 Tabita 团队的一员,North 决定在缺乏硫的情况下,测量红螺螺旋藻细菌和同一家族中的其他微生物消耗和排放的气体。

就在这个过程中,他惊讶地发现了乙烯。

North 说:“ 我们知道这些细菌正在产生氢气并消耗二氧化碳,但是它们在制造大量的乙烯气体,是很奇怪的。于是我们试图去了解细菌是如何做到这一点的,因为还没有已知的化学反应还能够解释这一现象。”


North 和他在俄亥俄州立大学的同事们研究了这种新的代谢过程,他们使用放射性化合物来追踪微生物的前体以及甲硫氨酸和乙烯的产生。但是,他们还需要一种不同类型的分析生物技术,来在该途径和酶之间建立关键的联系。

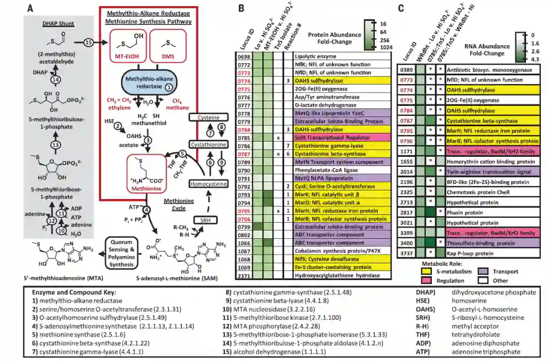
于是,Tabita 找到了领导着美国橡树岭国家实验室生物质谱小组的 Bob Hettich,他们分别在低硫产生乙烯和高硫不产生乙烯的两种不同条件下,对这些光合细菌中存在的蛋白质组进行了比较分析。


美国橡树岭国家实验室生物质谱小组的 Bob Hettich使用一种特殊的质谱技术来分析微生物蛋白质组(来源:美国能源部Carlos Jones/ORNL)


Hettich 研究小组此前已经开发出了一种前沿的方法,利用质谱对微生物系统的蛋白质组进行表征,这种技术可以准确测量不同分子的质量和断裂途径,并提供有关结构和组成的详细信息。Hettich 和 ORNL 博士后研究员 Weili Xiong 从低硫和高硫系统中鉴定出了数千种蛋白质,并分析了它们的相对丰度,从而确定了少数蛋白质,以便进一步表征。

Hettich 说:“ 我们发现了一个惊人的差异 ”。数据显示,一个类似固氮酶的蛋白质在低硫产生乙烯样品中的含量高出近 50 倍。当硫含量较低时,一些与铁和硫相关的蛋白质也大量增加了,这表明硫代谢可能存在一条新的途径。

但是,在基因注释中,类似固氮酶的蛋白质与具有类似 DNA 序列的固氮酶归为一组,并且已知它们能将大气中的氮气转化为氨气。

微生物中类似固氮酶的特殊蛋白质,与挥发性有机硫化合物利用有关(来源:Science)


Hettich 表示,有时基因或基因家族的命名或注释可能会产生误导,名字暗示了主要功能。实际上,该基因可能具有次要功能,可以说是在打夜工,或者它实际上可能在做完全不同的事情。

“但是数据就是数据。如果你以正确地的方式运行测量,即使你不知道先验答案,那么数据也将显示出其中真正的联系。”Hettich 说。

有了这些关键的蛋白质组数据,俄亥俄州立大学的研究人员和科罗拉多州立大学及太平洋西北国家实验室的同事们进行了一系列操纵细菌基因组的实验,以包含或移除基因簇 Rru_A0793-Rru_A0796。

这些基因的删除和替换就像开关一样关闭和开启了细菌中乙烯的生产过程,即固氮酶裂解碳硫键,将 2-甲硫基乙醇还原成制造甲硫氨酸的前体,在该途径中从而产生副产物乙烯。该研究也证实了该基因及其编码的酶对该乙烯代谢途径的重要性。

Tabita 将这项研究描述为是一次快乐的意外结果,他说:“ 这项研究涉及两所大学和两个国家实验室的合作研究和专业知识,最初,我们的研究目标是一个与这项发现完全不相关的研究问题,因此可以说
这是一个‘偶然的发现往往会带来重要的进展’的完美例子。”

引发更多新的科学探索


North 表示, “ 近十年来,研究人员一直在研究如何在有氧环境中通过生物生产的方式来制造乙烯,但是由于在工业级生产规模中,乙烯和氧气的混合可能会发生爆炸,因此扩大这个生产过程还存在技术障碍。如今,有了这种新的厌氧生产途径,就可以消除这一障碍,但在扩大规模方面仍有很多工作需要做。”

未来的乙烯生产工厂可能会使用细菌而不是化石燃料


研究小组指出,乙烯和甲烷是细菌产生甲硫氨酸(一种构成蛋白质所必需的氨基酸)过程中的副产物。当细胞处于厌氧和低硫的环境时,细菌会被迫清除细胞废物中的硫,也就是在硫的代谢过程中,就会产生副产物乙烯;如果将硫的来源改变为最具挥发性的有机硫化合物二甲基硫,细菌就会在甲硫氨酸的生成中使用它,并产生副产物甲烷。

这些发现除了可作为一种潜在的生产乙烯的生物方法,用于塑料和其他工业产品的生产之外,还可以为处理积水和厌氧土壤中的农作物提供帮助,从而以防止乙烯过量引起的破坏,并给予这一新发现开发使农作物更健康生长的办法。

该研究的共同作者、科罗拉多州立大学土壤和作物科学副教授 Kelly Wrighton 说:
“乙烯是一种重要的天然植物激素,适量的乙烯是植物生长和健康的关键。但过量的乙烯会对植物生长产生有害作用。”


Wrighton 表示,这种新发现的途径可能会揭示出许多以前无法解释的环境现象,其中包括大量的乙烯在积水土壤中积累,从而到会造成大面积作物损害的水平。

North 补充道:“ 现在我们知道了它是如何发生的,也许可以规避或处理这些问题,从而在发生洪水时,不至于让乙烯在土壤中积累。”

总而言之,
这项研究提出了许多新的科学问题,其中包括该途径是否涉及植物与微生物之间的相互作用。 North 说:“ 这一发现引出了新的探索路线,这很令人兴奋,实际上也可能会对农业和其他农作物产生实质性的好处。”

但是 North 表示,所有的研究都是在实验室里完成的,所以这个过程在实际环境中到底有多普遍还有待观察。


排版:赵辰霞
编审:王新凯

资料来源:
https://science.sciencemag.org/content/369/6507

https://news.osu.edu/a-new-method-for-making-a-key-component-of-plastics/
https://www.eurekalert.org/pub_releases/2020-08/drnl-sbc082120.php


点击 阅读原文 ,查看更多精彩!
喜欢本篇内容,请 分享、点赞、 在看
登录查看更多
0

相关内容

俄亥俄州立大学是美国中西部的一所公立大学,位于俄亥俄州的哥伦布市,绰号是七叶树。
专知会员服务
25+阅读 · 2020年9月14日
【ICML2020-哈佛】深度语言表示中可分流形
专知会员服务
13+阅读 · 2020年6月2日
外泌体行业规模2030年预计将达22.8亿美元
外泌体之家
18+阅读 · 2019年3月26日
Science:脂肪细胞外泌体对巨噬细胞发挥调节功能
外泌体之家
19+阅读 · 2019年3月7日
科学家揭示沙利度胺的致畸原理
生物探索
5+阅读 · 2018年8月6日
进攻机动作战中的机器人集群
无人机
31+阅读 · 2017年12月4日
Revealing the Dark Secrets of BERT
Arxiv
4+阅读 · 2019年9月11日
Arxiv
26+阅读 · 2018年9月21日
Arxiv
5+阅读 · 2018年1月17日
VIP会员
相关VIP内容
专知会员服务
25+阅读 · 2020年9月14日
【ICML2020-哈佛】深度语言表示中可分流形
专知会员服务
13+阅读 · 2020年6月2日
相关资讯
外泌体行业规模2030年预计将达22.8亿美元
外泌体之家
18+阅读 · 2019年3月26日
Science:脂肪细胞外泌体对巨噬细胞发挥调节功能
外泌体之家
19+阅读 · 2019年3月7日
科学家揭示沙利度胺的致畸原理
生物探索
5+阅读 · 2018年8月6日
进攻机动作战中的机器人集群
无人机
31+阅读 · 2017年12月4日
相关论文
Revealing the Dark Secrets of BERT
Arxiv
4+阅读 · 2019年9月11日
Arxiv
26+阅读 · 2018年9月21日
Arxiv
5+阅读 · 2018年1月17日
Top
微信扫码咨询专知VIP会员