AiLearning:一个 GitHub万星的中文机器学习资源

2019 年 7 月 3 日 人工智能前沿讲习班

“ If you want to go fast, go alone.

           If you want to go far, go togeter.  ”


传送门:ailearning.apachecn.org

Github:github.com/apachecn/AiLearning


这套名叫AI Learning的GitHub资源,汇集了30多名贡献者的集体智慧,把学习机器学习的路线图、视频、电子书、学习建议等中文资料全部都整理好了。

很多初学者都会遇到这样的问题:入门机器学习应该从哪里学起?

贡献者表示,先学机器学习基础,然后攻克深度学习基础,最后学习自然语言处理(NLP)相关知识。“按照步骤: 1 => 2 => 3,你可以当大牛!


第一部分里,贡献者给出的学习路线图是这样的。

在上面16个学习模块中,是知识点介绍、常用工具和实战项目等不同类型的学习资源的整合版。点进去就是具体学习资料,非常方便。

以第2章KNN邻近算法为例,正文内容大致是这个样子的:

随后介绍了KNN项目案例,理论联系实践:

项目代码自然也是不会缺少的:

如果读不进文字,贡献者还提供了视频教程:


第二部分深度学习基础中,扩展了反向传播、CNN原理、RNN原理和LSTM四个知识点,并逐个附加了一篇介绍博文


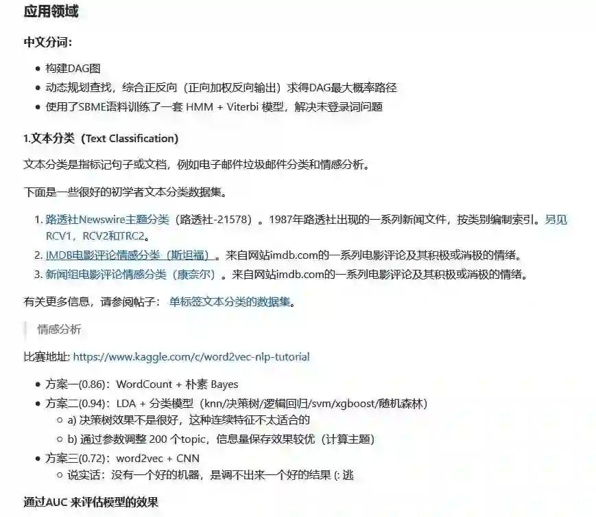
第三部分则着重讲了自然语言处理(NLP)的学习路线和一些应用领域:


最后一部分Graph图计算还在更新中,目前包括了一个数据集和一本参考书目:

(还是要支持正版书籍的,纸质书的手感更好)

历史文章推荐



你正在看吗?👇

登录查看更多
8

相关内容

GitHub.com 使用 Git 作为版本控制系统(version control system)提供在线源码托管的服务,同时是个有社交功能的开发者社区。 国外类似服务: Bitbucket.com
Gitlab.com
国内类似服务:
Coding.net
【DeepMind推荐】居家学习的人工智能干货资源大全集
专知会员服务
112+阅读 · 2020年6月27日
专知会员服务
119+阅读 · 2019年12月24日
【强化学习资源集合】Awesome Reinforcement Learning
专知会员服务
98+阅读 · 2019年12月23日
吴恩达新书《Machine Learning Yearning》完整中文版
专知会员服务
147+阅读 · 2019年10月27日
深度学习自然语言处理综述,266篇参考文献
专知会员服务
231+阅读 · 2019年10月12日
学习自然语言处理路线图
专知会员服务
140+阅读 · 2019年9月24日
机器学习资源大全中文版
智能交通技术
15+阅读 · 2019年7月24日
CVPR2019 |《胶囊网络(Capsule Networks)综述》,附93页PPT下载
人工智能前沿讲习班
35+阅读 · 2019年7月4日
【干货】史上最全的PyTorch学习资源汇总
深度学习与NLP
24+阅读 · 2019年5月18日
超全的PyTorch学习资源汇总
机器学习算法与Python学习
20+阅读 · 2019年5月13日
Github库分享:超全的PyTorch学习资源汇总
专知
25+阅读 · 2019年5月9日
中文自然语言处理入门实战
人工智能头条
16+阅读 · 2019年1月11日
资源 | Python 中文书籍大集合
AI研习社
13+阅读 · 2018年12月20日
资源 | 中文NLP资源库
机器学习算法与Python学习
21+阅读 · 2018年11月22日
Financial Time Series Representation Learning
Arxiv
10+阅读 · 2020年3月27日
Arxiv
12+阅读 · 2019年2月26日
Risk-Aware Active Inverse Reinforcement Learning
Arxiv
8+阅读 · 2019年1月8日
Arxiv
4+阅读 · 2018年10月31日
Arxiv
5+阅读 · 2018年9月11日
Arxiv
22+阅读 · 2018年8月30日
Arxiv
5+阅读 · 2018年6月5日
Arxiv
4+阅读 · 2017年7月25日
VIP会员
最新内容
战略前沿人工智能的再思考(中文)
专知会员服务
5+阅读 · 5月29日
《量化地基防空系统间接效应的博弈论方法》
专知会员服务
5+阅读 · 5月29日
“史诗怒火行动”中美军损失的作战飞机
专知会员服务
5+阅读 · 5月29日
ICML 2026 | 理解上下文持续学习中的泛化与遗忘
专知会员服务
5+阅读 · 5月28日
Agent Harness综述:大模型智能体执行器工程全景
专知会员服务
15+阅读 · 5月28日
《基于理论的威慑效能评估》
专知会员服务
8+阅读 · 5月28日
相关资讯
机器学习资源大全中文版
智能交通技术
15+阅读 · 2019年7月24日
CVPR2019 |《胶囊网络(Capsule Networks)综述》,附93页PPT下载
人工智能前沿讲习班
35+阅读 · 2019年7月4日
【干货】史上最全的PyTorch学习资源汇总
深度学习与NLP
24+阅读 · 2019年5月18日
超全的PyTorch学习资源汇总
机器学习算法与Python学习
20+阅读 · 2019年5月13日
Github库分享:超全的PyTorch学习资源汇总
专知
25+阅读 · 2019年5月9日
中文自然语言处理入门实战
人工智能头条
16+阅读 · 2019年1月11日
资源 | Python 中文书籍大集合
AI研习社
13+阅读 · 2018年12月20日
资源 | 中文NLP资源库
机器学习算法与Python学习
21+阅读 · 2018年11月22日
相关论文
Financial Time Series Representation Learning
Arxiv
10+阅读 · 2020年3月27日
Arxiv
12+阅读 · 2019年2月26日
Risk-Aware Active Inverse Reinforcement Learning
Arxiv
8+阅读 · 2019年1月8日
Arxiv
4+阅读 · 2018年10月31日
Arxiv
5+阅读 · 2018年9月11日
Arxiv
22+阅读 · 2018年8月30日
Arxiv
5+阅读 · 2018年6月5日
Arxiv
4+阅读 · 2017年7月25日
Top
微信扫码咨询专知VIP会员