恺英网络实控人王悦被逮捕,曾以70亿身家入选“胡润全球富豪榜”

2019 年 6 月 14 日 猎云网

虽然游戏帝国恺英网络目前依旧在运营当中,但早已今非昔比,而其创造人也锒铛入狱。

文丨猎云网 ID:ilieyun
作者丨李欢欢

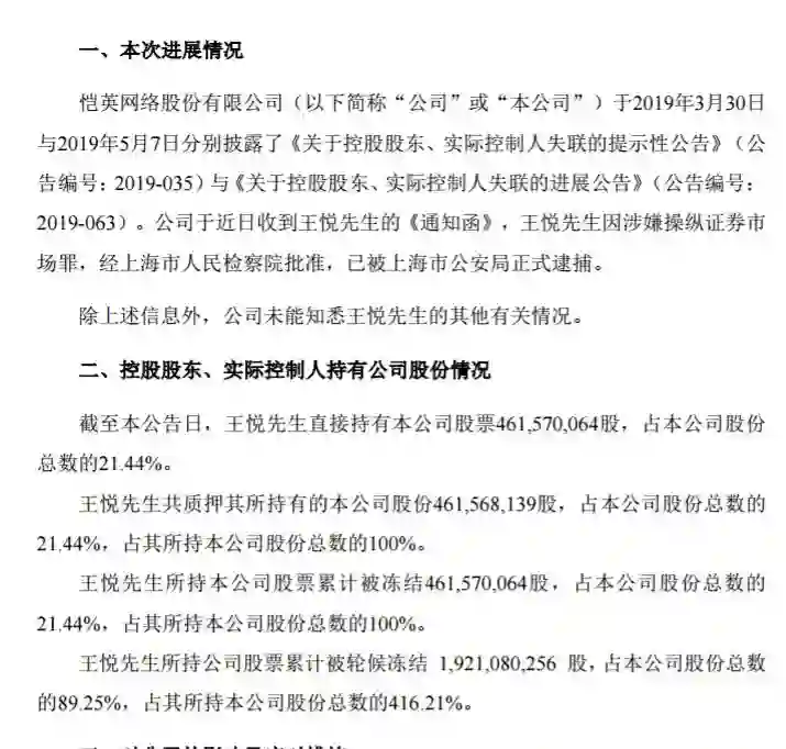
6月12日晚间,恺英网络股份有限公司发布公告称,公司于近日收到王悦先生的《通知函》,其因涉嫌操纵证券市场罪,经上海市人民检察院批准,已被上海市公安局正式逮捕。

公告显示,王悦直接持有恺英网络股票4.6亿多股,占比 21.44%,以上股份几乎全部被质押,100%被冻结。

据经济观察报此前报道,王悦可能是在2016-2017年,恺英网络对浙江盛和以及浙江九翎网络科技有限公司的收购期间,涉嫌了内幕交易、操纵股价。

目前,恺英网络的股票市值有75亿多,距离其巅峰,股价跌去95%,市值也蒸发了400多亿。

但公司称,王悦已不再担任公司任何职务,其被批准逮捕事项未对公司正常运营产生影响,公司运行情况平稳,公司管理层将加强公司管理,确保公司经营的持续稳定运行。

王悦作为恺英网络的创造者,不仅一手缔造了自己的游戏王国,还在2016年以70亿身家入选“胡润全球富豪榜”,成中国最年轻富豪。

大学期间,他是中国最早的个人站长之一,并凭借网站开发赚到几百万元。在51.com工作学习三年后,离职创办恺英网络,开发并运营了《摩天大楼》、《蜀山传奇》、《全民奇迹MU》、《王者传奇》、《敢达争锋对决》、《战舰世界闪击战》、《蓝月传奇》等多个爆款游戏。

大学做“站长”,赚到人生第一桶金

王悦出生于一个父母都为教师的普通家庭,他曾在镇上的中学求学,可以算得上是“小镇青年”。

2001年,王悦考入位于西安的长安大学,专业是水文水资源专业。但他说,这个专业自己基本上听不懂,也因此开始投身于网站,做自己喜欢的事。

最开始,王悦只是帮别人做些平面设计和LOGO标志,但他逐渐发现这些都赚不了大钱。大二,在积累一定的经验之后,他开始注册域名,做流行网站。

不是计算机专业也不精通写程序,他只能自己去研究php手册,想要什么效果就去看什么函数,这也给他带来很多的乐趣。

“如果有一万个人都用这个,我怎么样才能够突出,才能够跟别人不太一样,后来只能去个性化或者差异化。”王悦有很强的差异意识,在大家的下载站普遍是3.6版本时,他推出3.7绿色版本。凭借着新颖和靠谱的特点,网站吸引了更多更好的流量。

“在百度搜索手机铃声的时候,百度共76页,从第一页的第一条到最后一页最后一条手机铃声下载都是我的网站。”此时的王悦已经是一个小有成就的站长,凭借雅虎、淘宝、SP的广告,他在大学未毕业时就赚了几百万,完成原始资本的积累。

从大二到大四,3年的站长生涯给王悦带来两点收获。一是抓住用户需求,做好用户体验。二是怎样去变现,在1个月内把10万IP尽快变成钱。

在51.com学习,积累创业经验

创业还是到公司工作,毕业时王悦也没有想明白。

后来参加个人站长大会,他遇到了51.com创始人庞升东,并收到了其工作邀请。虽然此时的51还只是一个小的创业公司,但王悦认为这可能是一个很好的学习机会,因此暂时放弃了创业,到51工作学习。

加入51.com,王悦有很强的学习目的,要为自己未来的创业做准备。因此,2005~2008年,在51的这3年,他参与了行政、产品、策划、运营等多个岗位,学习公司的管理、运作以及产品的开发、运营等。

王悦在51最后的工作是游戏事业部总监,这个也可以算是他自己争取到的工作。

“我跟庞总提了很多次,让我跟公司现在的一个合伙人做这个游戏的事业部。” 虽然那时的他并不玩游戏,但已经看到游戏赚钱的未来。

毫无疑问,在51.com的这三年为王悦未来创建恺英奠定了基础。他曾把社交游戏《楼一幢》的成功归结于以下几个方面:

首先,在51的这段时间让他对社交有了很多的理解,能够在“全民偷菜”的疯狂时期看到社交游戏的发展前景。其次,51的用户增长很快,最多的时候接近2亿,给他在技术方面的积累提供了充分的保证。此外还有团队、时机等原因。

“我认为加入一个创业公司很重要的一点就是你的历程会不太一样。如果我们毕业之后自己出来创业,你就是老板,你的角度永远是管理者的身份。但是在51的时候,我们一开始进去是做产品,所以说我的立场不太一样,我可以看到公司怎么样去管理、怎么样去被管理,这个很重要。”王悦认为在创业公司可以学到很多东西,能够避免一些问题,少交“学费”。

创建恺英,缔造自己的游戏王国

2008年10月,正值金融危机的时刻,王悦带着十多个人离开51.com成立恺英网络。

最开始的恺英只有一个3839的小游戏网站,是王悦在51.com时负责的项目。后来,3839以速度取胜,超越7K7K,成为仅次于4399的第二大小游戏网站。

《开心农场》的暴火让王悦看到社交游戏的发展前景,组成3人小团队来试水。他们首先把3839网站上玩的最多的前五名游戏进行分析,最后找了一款偏女性题材的游戏—阿苏理发店,结合开心农场的交互经验以及自己对于社交的理解,开发出《楼一幢》。

在这款游戏中,用户拥有一层楼来经营蛋糕店、理发店、SPA馆三种店铺,可以相互抢客人和比拼收入......放到人人网上,《楼一幢》在两个星期就有了1百万客户。之后接入腾讯,几个月后总用户量就超过了7000万,日活用户最高时超过1000万,月盈利超过200万元。

为了专注地做社交游戏,王悦在之后把3839卖给了4399小游戏网站。

在推出《恐龙时代》、《热血海盗王》、《捕鱼大亨》三款社交游戏后,2011年,恺英凭借首款网页游戏《蜀山传奇》再次大“火”,注册用户超千万,且最为惊叹的是,这款游戏只是一名程序员的作品。

“因为我本身不是玩游戏很多,所以我们只能说去放手,让大家去发挥他们的空间。”王悦表示,公司不会去限制员工,鼓励同事尝试自己的想法,即使犯错也没有关系,能否积累经验最为重要。

之后,恺英又推出《全民奇迹MU》、《王者传奇》、《蓝月传奇》等多个爆款游戏。恺英网络在2018年6月披露的数据显示,页游《蓝月传奇》月流水最高突破2亿元,手游《全民奇迹MU》累计流水收入超过 75 亿元。

2015年,恺英网络借壳泰亚股份成功在A股上市。2016年,王悦入选“胡润全球富豪榜”,成中国最年轻富豪。

据悉,2018年开始,王悦就逐步从公司淡出,卸任总经理和董事长之位,退出恺英网络的管理层。

这一年,恺英网络业绩也开始下滑,全年营业收入22.83亿元,同比减少27.13%,净利润为1.74亿元,同比减少89.17%。

在恺英网络刚发布的2019年一季报中,一季度公司营业收入6.71亿元,增长6.73%,净利润8839万元,下降达到64%。

虽然游戏帝国恺英网络目前依旧在运营当中,但早已今非昔比,而其创造人也锒铛入狱。

- END -

 热 文 推 荐 

大佬围剿“戏精”孙宇晨

孙宇晨与王思聪杠上,前者称其靠爹!又在借势营销?

阿里重建物流

小黄狗穷途“弃卒保命”

东哥再见!我打算六月份离职

美团的赚钱压力,王兴的最优解

传统健身房的“中年危机”

☞ 移动互联网十年

☞ 2019 ,摧枯拉朽式的AI洗牌之路


 未 经 允 许 严 禁 转 载 

 授 权 请 后 台 回 复 “猎云网” 

在看点这里
登录查看更多
0

相关内容

AI创新者:破解项目绩效的密码
专知会员服务
35+阅读 · 2020年6月21日
 第八届中国科技大学《计算机图形学》暑期课程课件
专知会员服务
62+阅读 · 2020年3月4日
广东疾控中心《新型冠状病毒感染防护》,65页pdf
专知会员服务
19+阅读 · 2020年1月26日
【德勤】中国人工智能产业白皮书,68页pdf
专知会员服务
311+阅读 · 2019年12月23日
深度解读 | 美国打压华为这事水很深——什么是华为?(1)
混沌研习社广州分社
21+阅读 · 2019年6月27日
在中国被禁的探探,正在印度兴起
腾讯创业
4+阅读 · 2019年5月18日
教辅巨头沉浮录(1978-2018)
创业家
3+阅读 · 2019年1月8日
2017企业阵亡最全名单公布
小饭桌
7+阅读 · 2018年2月28日
高二进清华,大二开公司,29岁登上福布斯亚洲领袖人物榜
人工智能机器人联盟
5+阅读 · 2017年11月18日
The Measure of Intelligence
Arxiv
9+阅读 · 2019年11月5日
Arxiv
3+阅读 · 2018年2月24日
VIP会员
最新内容
人工智能在战场行动中的演进及伊朗案例
专知会员服务
0+阅读 · 8分钟前
美AI公司Anthropic推出网络安全模型“Mythos”
专知会员服务
0+阅读 · 18分钟前
【博士论文】面向城市环境的可解释计算机视觉
专知会员服务
0+阅读 · 19分钟前
大语言模型的自改进机制:技术综述与未来展望
专知会员服务
0+阅读 · 26分钟前
《第四代军事特种作战部队选拔与评估》
专知会员服务
1+阅读 · 今天6:23
不对称优势上升:自主系统如何强化海上拒止
专知会员服务
1+阅读 · 今天5:51
Top
微信扫码咨询专知VIP会员