80后实控人正式被逮捕,曾是中国最年轻富豪:32岁市值500亿!如今暴跌近90%

2019 年 6 月 13 日 创业邦杂志

邦哥推荐:

6月12日晚间,恺英网络公告称,该公司实控人叫王悦被正式逮捕了。


王悦在游戏圈的名气很大,是圈内的80后年轻富豪。


公告显示,王悦直接持有恺英网络股票4.6亿股,占比21.44%,而且几乎质押了其所持的股份。公告又称,王悦已不再担任公司任何职务,王悦先生被批准逮捕事项未对公司正常运营产生影响,公司运行情况平稳,公司管理层将加强公司管理,确保公司经营的持续稳定运行。


那恺英网络是家怎样的公司?


本文来源自中国基金报,作者泰勒。



又有上市公司爆雷。


警方再次出手,A股游戏公司恺英网络的80后实控人,被逮捕了。


恺英网络实控人被正式逮捕


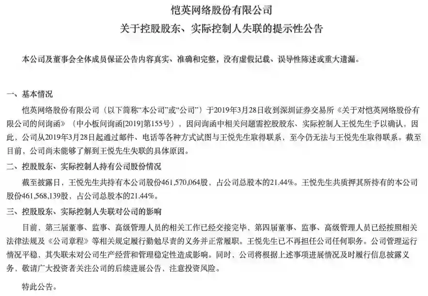
恺英网络实控人叫王悦,6月12日晚间,公司公告称,这个人被正式逮捕了。


恺英网络于近日收到王悦先生的《通知函》,王悦先生因涉嫌操纵证券市场罪,经上海市人民检察院批准,已被上海市公安局正式逮捕。



公告显示,王悦直接持有恺英网络股票4.6亿股,占比21.44%,而且几乎质押了其所持的股份。


公告又称,王悦已不再担任公司任何职务,王悦先生被批准逮捕事项未对公司正常运营产生影响,公司运行情况平稳,公司管理层将加强公司管理,确保公司经营的持续稳定运行。


恺英网络是家怎样的公司,你可能没感觉,但“贪玩蓝月”这款很low的刷爆微博的游戏,你可能就清楚了。


我们刷微博看抖音,有时候会看到这条广告,明星喊你玩游戏,“大扎好,我系纯小春/我系轱天乐/我四渣渣辉,探挽懒月,介四里没有挽过的船新版本,挤需体验三番钟,里造会干我一样,爱象节款游戏。”


曾一口气请了古天乐、张家辉、陈小春、刘烨四个代言人,名曰“四大天王”。据媒体报道,贪玩游戏成立30个月,全平台月流水已经突破5亿。



而这家游戏公司,母公司就是恺英网络。



来欣赏一下他们的广告。




被逮捕的王悦是什么来头?


王悦在游戏圈的名气很大,是圈内的80后年轻富豪。



王悦1983年生于苏州昆山市淀山湖,父母是教师,在成名前可以说是一个没有任何背景的“素人”。


王悦在游戏圈也是一个颇为传奇的人物,他自称“不懂游戏”,但抱着“80后没有经验所以敢尝试”的心态,赚得了第一桶金。


上大学时,王悦大部分时间用来研究怎样做好网站,做大流量。通过做个人网站,大学还没毕业,他就已经赚到了几百万元。


毕业后,他接受了庞升东邀请加入51.com,历经行政、产品、策划和运营等岗位,做到游戏事业部总监。3年后,王悦辞职,创立恺英网络,从小游戏开始,迅速建立起自己的游戏王国。


当时网络“偷菜”盛行,王悦嗅到社交游戏商机,第一个小爆款“楼一幢”诞生。2011年,王悦开始做网页游戏,随后推出《蜀山传奇》。后来,恺英网络还打造出全球流水超11亿美元的《全民奇迹MU》和最为知名的《蓝月传奇》。

 

资料显示,上海恺英网络科技有限公司成立于2008年,是国内著名的互联网企业。其以“游戏”为核心,集游戏研发、运营、发行为一体,旗下盛和游戏、浙江九翎拥有强大游戏研发实力。恺英网络开发并运营了《蓝月传奇》(又称贪玩蓝月)、《摩天大楼》、《蜀山传奇》、《全民奇迹MU》等多款热门游戏。


2015年,恺英网络作价63亿元借壳泰亚股份登陆A股。


根据2015年恺英网络的年报显示,当年公司实现营业利润6.7亿元,归属于上市公司股东净利润6.6亿元,同比增长均接近10倍。


“不懂游戏是我的优点,也是缺点。因为不懂,所以很信任团队,给他们更多空间去发挥。”王悦早年接受媒体采访时曾多次提及。实际上,在恺英网络创业初期,他就是最重要的产品经理,事事亲力亲为,最后带着恺英网络成为游戏行业“新贵”。


2016年3月,王悦迎来人生的高光时刻,以70亿元的身家,与滴滴创始人程维一同入选“2016胡润全球富豪榜”,成为中国最年轻富豪。



2015年登陆A股


恺英网络的前身为主营业务为鞋材生产和销售的泰亚股份。


2015年,恺英网络作价63亿元借壳泰亚股份登陆A股。按照当时的价格,停牌前最后一个交易日2014年12月31日,泰亚股份股价为14.41元,2015年4月复牌后至6月15日,恺英网络创下借壳上市以来迄今为止最高价70.01元,两个月时间暴涨388%。

 


当时,恺英网络与泰亚股份签署对赌协议,承诺2015年至2017年预估净利润不低于4.6亿元、5.7亿元、7亿元。三年间,恺英网络分别实现净利润6.55亿元,6.82亿元和16.11亿元,超额完成业绩承诺。


然而,从2017年开始,恺英网络股价一路下跌。



恺英网络自2018年起,营业收入和利润出现了重大波动。恺英于2019年4月29日披露年报,公司2018年实现营业总收入22.8亿,同比下降27.1%;实现归属于母公司所有者的净利润1.7亿,同比下降89.2%;每股收益为0.08元。


恺英网络近期还发布了2019年一季报,一季度公司营业收入6.71亿元,微增6.73%;净利润8839万元,暴降64%。

 


今年3月失联


2018年起,王悦逐步从恺英网络淡出,先后卸任总经理、董事长、董事职务,并于今年3月29日失联。


恺英网络在公告中称,公司3月28日收到深交所问询函,因问询函中相关问题需王悦确认,因此从3月28日起通过邮件、电话等各种方式试图与王悦取得联系,但未果。


在失联之前,王悦与上市公司的最后一次联系,发生在3月25日。当天,公司收到了董事王悦的辞职申请,辞职后其将不再担任公司任何职务。

 

 

这次辞去的董事职务,王悦才干了一周。3月18日在恺英网络的第四届董事会第一次会议上,王悦刚刚当选董事。在同一场会议上,王悦卸任董事长,由恺英网络联席董事长金锋取代,任期三年。

 

2018年7月30日,王悦向恺英网络递交书面辞职报告:因个人原因辞去公司总经理职务。同日,公司董事会聘任副总经理陈永聪取代王悦。

 

先辞去总经理,再卸任董事长,最后再退出董事会,半年多的时间里,王悦一步步退出了恺英网络管理层。


新董事长也被网上追逃?


据经济观察报报道,恺英网络现任董事长金锋,也被公安机关刑事立案,目前被“网上追逃”。事由与王悦相同:涉嫌操纵股价、内幕交易。


金锋是浙江盛和网络科技有限公司总裁、CEO。此前,恺英网络收购了浙江盛和,持股比例达71%。


金锋在游戏行业内打出知名度,主要是打造了《蓝月传奇》这一爆款游戏。恺英网络在2018年半年报中透露,《蓝月传奇》上线后最高时月流水突破2亿元,截至2018年上半年累计流水超30亿元。一位券商分析师表示,实际上2017年恺英的游戏大火,和浙江盛和强大的发行能力分不开。


两大高管被公安调查


在王悦遭正式逮捕之时,他的另外两位同事同样前途未卜。


今年4月23日,恺英网络发布公告披露,收到公司副总经理冯显超家属的通知,冯显超因涉嫌个人经济犯罪正在接受公安机关调查;5月19日公告显示,公司董事、总经理兼财务总监陈永聪因涉嫌操纵证券市场罪正在接受公安机关调查。


恺英网络5月28日发布公告称,近日,上海市公安局工作人员对公司办公场所进行了搜查,并出具了《扣押决定书》。根据扣押决定书,上海市公安局在侦查操纵证券市场案件中,发现公司持有的部分财物和文件可用以证明犯罪嫌疑人有罪或者无罪,决定对公司及全资子公司上海恺英与上海悦腾的部分财务凭证、一台办公电脑及部分内部控制文件进行扣押。


6月5日,恺英网络收到监事林彬递交的辞职函。而在此之前,今年公司高管离职的还有财务总监和董事盛李原,独立董事李立伟、叶建芳、任佳和田文凯,以及董事会秘书李硕等。


股价暴跌86%

7万股民踩雷


从市值来看,目前恺英网络的A股市值还有68亿多,但距离曾经的巅峰,股价已经跌去86%,市值也蒸发了400多亿。



恺英网络最新数据显示,公司股东户数为7.47万户。

 


推荐邦哥的好朋友“企业创投联盟”,ID:cvcbang

商务合作请加微信:bangcbd


MORE | 更多原创文章


狐友救得了搜狐吗?

张一鸣13亿买下“直男第一社区”

 火锅3个月回本?全案解析海底捞、呷哺、小肥羊、小龙坎、特色火锅…为你揭秘暴利与亏损的真相

 王思聪十年商界骂战:从孙宇晨到罗永浩,万达也曾中枪丨邦TOP

登录查看更多
0

相关内容

AI创新者:破解项目绩效的密码
专知会员服务
35+阅读 · 2020年6月21日
Python数据分析:过去、现在和未来,52页ppt
专知会员服务
103+阅读 · 2020年3月9日
广东疾控中心《新型冠状病毒感染防护》,65页pdf
专知会员服务
19+阅读 · 2020年1月26日
阿里巴巴达摩院发布「2020十大科技趋势」
专知会员服务
108+阅读 · 2020年1月2日
2019中国硬科技发展白皮书 193页
专知会员服务
86+阅读 · 2019年12月13日
深度解读 | 美国打压华为这事水很深——什么是华为?(1)
混沌研习社广州分社
21+阅读 · 2019年6月27日
在中国被禁的探探,正在印度兴起
腾讯创业
4+阅读 · 2019年5月18日
ofo商业模式破产
1号机器人网
6+阅读 · 2019年1月29日
教辅巨头沉浮录(1978-2018)
创业家
3+阅读 · 2019年1月8日
刘强东人设崩了,京东没崩
PingWest品玩
6+阅读 · 2018年11月20日
2017企业阵亡最全名单公布
小饭桌
7+阅读 · 2018年2月28日
高二进清华,大二开公司,29岁登上福布斯亚洲领袖人物榜
人工智能机器人联盟
5+阅读 · 2017年11月18日
Arxiv
11+阅读 · 2019年6月19日
Arxiv
6+阅读 · 2018年10月3日
Arxiv
3+阅读 · 2018年8月27日
Arxiv
3+阅读 · 2017年12月18日
VIP会员
最新内容
人工智能在战场行动中的演进及伊朗案例
专知会员服务
2+阅读 · 今天13:08
美AI公司Anthropic推出网络安全模型“Mythos”
专知会员服务
2+阅读 · 今天12:58
【博士论文】面向城市环境的可解释计算机视觉
专知会员服务
0+阅读 · 今天12:57
大语言模型的自改进机制:技术综述与未来展望
专知会员服务
0+阅读 · 今天12:50
《第四代军事特种作战部队选拔与评估》
专知会员服务
1+阅读 · 今天6:23
相关资讯
深度解读 | 美国打压华为这事水很深——什么是华为?(1)
混沌研习社广州分社
21+阅读 · 2019年6月27日
在中国被禁的探探,正在印度兴起
腾讯创业
4+阅读 · 2019年5月18日
ofo商业模式破产
1号机器人网
6+阅读 · 2019年1月29日
教辅巨头沉浮录(1978-2018)
创业家
3+阅读 · 2019年1月8日
刘强东人设崩了,京东没崩
PingWest品玩
6+阅读 · 2018年11月20日
2017企业阵亡最全名单公布
小饭桌
7+阅读 · 2018年2月28日
高二进清华,大二开公司,29岁登上福布斯亚洲领袖人物榜
人工智能机器人联盟
5+阅读 · 2017年11月18日
Top
微信扫码咨询专知VIP会员