2017中国电子商务B2B市场年度综合分析

2017 年 9 月 29 日 Analysys易观 赵悦


A10

  数以致用 10月27-28日

【易观A10峰会】即将开幕




易观“新零售”领域分析系列



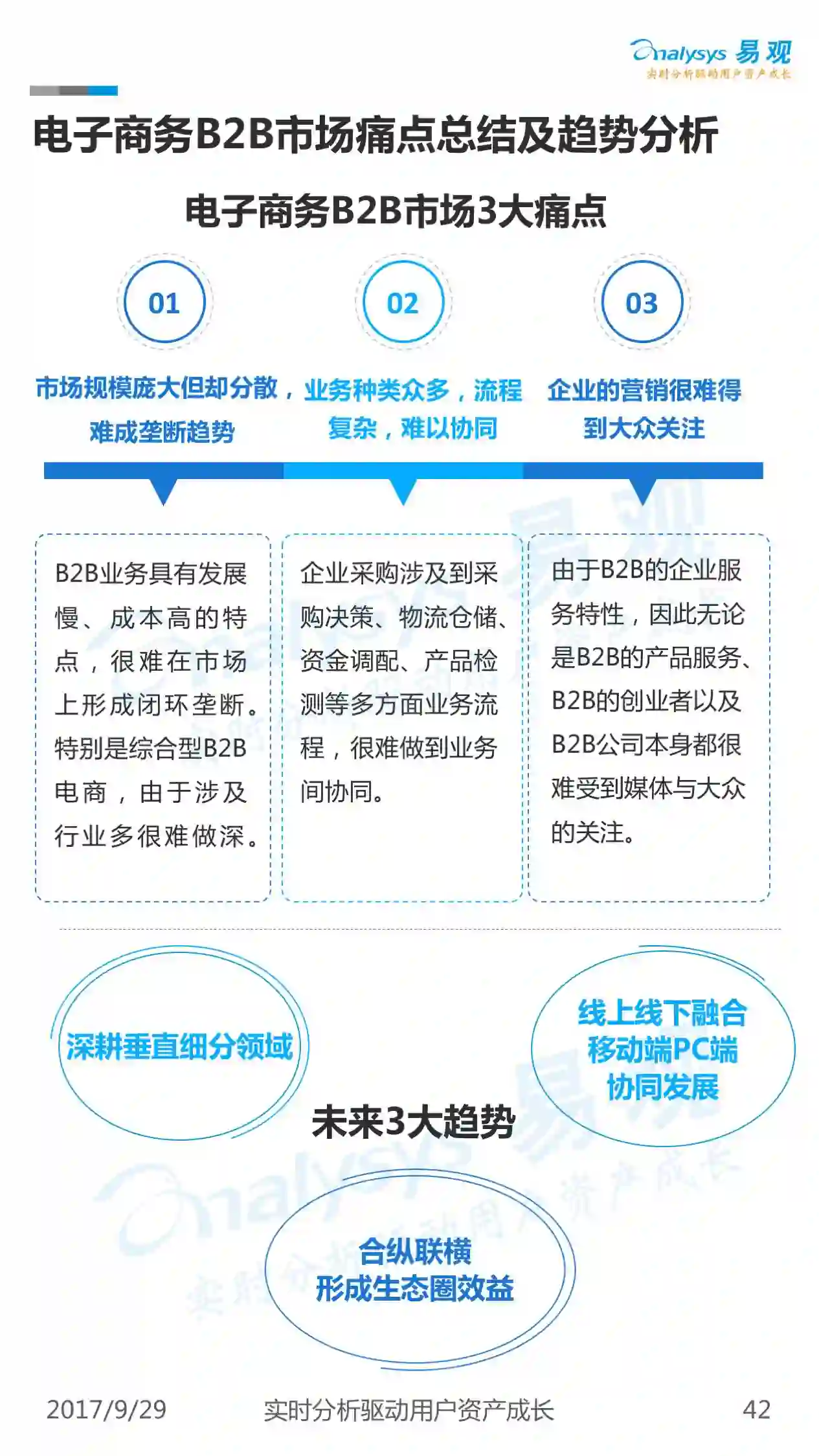
近年来随着“互联网+”实践的深入,一些B2B电子商务创业公司进入公众视野,特别是在快消品、农业、钢铁等垂直领域,涌现出一批备受资本青睐的公司,产业互联网时代到来。本报告分析了中国电子商务B2B市场的宏观环境、市场现状以及市场规模,并从综合B2B电商和垂直B2B电商两方面进行划分,分别分析了其发展阶段、运营模式、代表厂商情况。最后对电子商务B2B市场的发展趋势进行了展望。


“新零售”领域往期热文,不要错过哦!

不在乎淡季,只在乎成绩——跨境电商的盛夏这样过

暑期经济:外卖持续增长,电商集体扑街,兼职需求井喷

盒马的“新零售”会是生鲜电商的一剂强心针吗?



 公众号后台回复关键词

  “B2B

    即可下载完整版分析!



想获得易观数据分析独家秘笈?


试用下易观千帆就知道啦!

 

长按下方二维码即可申请试用




热门推荐



2017年中国品质电商发展专题分析

(▲推荐阅读 猛戳标题)



2017中国无人便利店发展专题分析

(▲推荐阅读 猛戳标题)



2017易观A10大数据应用峰会


2017年10月27日-28日 中国 北京 海航万豪酒店


诚邀您参与 A10我们不见不散




 “阅读原文”,申请试用易观千帆!

登录查看更多
0

相关内容

电子商务( Electronic Commerce)的定义: 电子商务是利用 计算机技术网络技术和远程通信技术,实现电子化、 数字化网络化的整个商务过程。   联合国国际贸易程序简化工作组对电子商务的定义是:采用电子形式开展商务活动,它包括在供应商、客户、政府及其他参与方之间通过任何电子工具,如 EDIWeb技术电子邮件等共享非结构化商务信息,并管理和完成在商务活动、管理活动和消费活动中的各种交易。
商业数据分析,39页ppt
专知会员服务
165+阅读 · 2020年6月2日
2020年中国《知识图谱》行业研究报告,45页ppt
专知会员服务
241+阅读 · 2020年4月18日
报告 | 2020中国5G经济报告,100页pdf
专知会员服务
99+阅读 · 2019年12月29日
【德勤】中国人工智能产业白皮书,68页pdf
专知会员服务
311+阅读 · 2019年12月23日
【大数据白皮书 2019】中国信息通信研究院
专知会员服务
138+阅读 · 2019年12月12日
2019中国养老产业发展剖析与发展趋势分析报告
行业研究报告
8+阅读 · 2019年5月18日
2019年Q1中国互联网流量季度分析报告
艾瑞咨询
5+阅读 · 2019年5月15日
2019中国家政服务行业发展剖析及行业投资机遇分析报告
学会期刊丨《中国人工智能学会通讯》2019年 第9卷 第04期
中国人工智能学会
6+阅读 · 2019年4月30日
2018潮流文化发展白皮书
行业研究报告
7+阅读 · 2019年4月27日
2018年瑞幸咖啡深度分析报告
行业研究报告
14+阅读 · 2019年2月3日
【行业报告】2018年中国人工智能行业研究报告
互联网金融
5+阅读 · 2018年4月7日
2018-2020年中国服务机器人行业深度研究报告
机器人大讲堂
5+阅读 · 2018年1月30日
Arxiv
6+阅读 · 2019年4月8日
Arxiv
5+阅读 · 2015年9月14日
VIP会员
最新内容
《美陆军条例:陆军指挥政策(2026版)》
专知会员服务
4+阅读 · 今天8:10
《军用自主人工智能系统的治理与安全》
专知会员服务
4+阅读 · 今天8:02
《系统簇式多域作战规划范畴论框架》
专知会员服务
7+阅读 · 4月20日
高效视频扩散模型:进展与挑战
专知会员服务
3+阅读 · 4月20日
乌克兰前线的五项创新
专知会员服务
7+阅读 · 4月20日
 军事通信系统与设备的技术演进综述
专知会员服务
6+阅读 · 4月20日
《北约标准:医疗评估手册》174页
专知会员服务
5+阅读 · 4月20日
相关资讯
2019中国养老产业发展剖析与发展趋势分析报告
行业研究报告
8+阅读 · 2019年5月18日
2019年Q1中国互联网流量季度分析报告
艾瑞咨询
5+阅读 · 2019年5月15日
2019中国家政服务行业发展剖析及行业投资机遇分析报告
学会期刊丨《中国人工智能学会通讯》2019年 第9卷 第04期
中国人工智能学会
6+阅读 · 2019年4月30日
2018潮流文化发展白皮书
行业研究报告
7+阅读 · 2019年4月27日
2018年瑞幸咖啡深度分析报告
行业研究报告
14+阅读 · 2019年2月3日
【行业报告】2018年中国人工智能行业研究报告
互联网金融
5+阅读 · 2018年4月7日
2018-2020年中国服务机器人行业深度研究报告
机器人大讲堂
5+阅读 · 2018年1月30日
Top
微信扫码咨询专知VIP会员