遗传发育所揭示神经发育必需因子及其作用机制

2017 年 10 月 26 日 中国生物技术网 遗传发育所

  近日,中国科学院遗传与发育生物学研究所杨崇林研究组和郭伟翔研究组的联合研究论文,发表在The Journal of Cell Biology上。论文揭示了一个新的神经发育的关键蛋白-WDR91,并阐明了其作为小GTP酶Rab7效应因子在溶酶体运输通路中发挥重要作用。

  内吞体-溶酶体运输调控细胞内信号转导、细胞膜修复、细胞迁移和神经轴突生长等过程,对于维持细胞稳态和发育至关重要。其中,早-晚期内吞体的转换是内吞体-溶酶体运输的关键环节。早-晚期内吞体的转换需要将早期内吞体上的特征性小GTP酶Rab5和磷脂酰肌-3磷酸(PtdIns3P)转换为晚期内吞体上的特征性小GTP酶Rab7和磷脂酰肌-3,5二磷酸((PtdIns(3,5)P2)。杨崇林研究组的前期研究发现了线虫中的两个蛋白SORF-1和SORF-2,它们相互作用并与内吞体上磷脂酰肌-3磷酸激酶(PI3K)复合体互作,从而抑制PtdIns3P的合成,促进早-晚期内吞体转化。SORF-1和SORF-2的人类同源蛋白WDR91和WDR81以同样机制发挥作用。

  杨崇林研究组和郭伟翔研究组合作发现,WDR91通过其C-端与活化形式的小GTP酶Rab7结合,从而被招募到内吞体上。同时,WDR91通过其N-端与PI3K复合体的Beclin1亚基相结合。WDR91因而特异地在内吞体上抑制PI3K复合物的活性,使内吞体转换所需要的Rab5-Rab7转换与PtdIns3P-PtdIns(3,5)P2转换同步进行。Wdr91敲除小鼠在出生后几个小时内死亡。在脑组织中特异性敲除Wdr91后,小鼠表现为大脑发育异常,在出生3至4周后死亡。在缺失Wdr91的原代神经元中,有大量异常增大的内吞体存在,神经元树突的长度和复杂度均显著降低。这些内吞体缺陷和神经发育缺陷可被野生型WDR91蛋白恢复,但却不能被与Rab7结合的有缺陷的WDR91突变蛋白恢复。研究表明,WDR91是Rab7的一个新的效应因子,在对神经元的发育中发挥不可或缺的作用。

  研究工作受到国家重点基础研究发展计划、国家自然科学基金委、中科院跨学科创新团队、中科院前沿科学研究重点项目的资助。

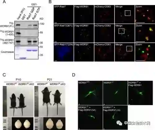
A.WDR91与活性形式GTP-rab7的相互作用。B.WDR91被野生型Rab7或持续活化的GTP-Rab7(Q67L)招募到内吞体上。C.脑组织特异性敲除Wdr91小鼠的大脑发育异常。D.野生型WDR91而非Rab7结合缺陷性的WDR91突变体使缺失Wdr91的异常原代神经元恢复为正常。 

中国生物技术网诚邀生物领域科学家在我们的平台上,发表和介绍国内外原创的科研成果。

注:国内为原创研究成果或评论、综述,国际为在线发表一个月内的最新成果或综述,字数500字以上,并请提供至少一张图片。投稿者,请将文章发送至weixin@im.ac.cn

本公众号由中国科学院微生物研究所信息中心承办

微信公众号:中国生物技术网

回复关键词热点”可阅读热点专题文章,包括“施一公”、“肠道菌群”、“肿瘤”、“免疫”和“健康”

热文TOP10(统计周期:2016.5.1-2016.7.10)

直接点击文字即可浏览!

1、PNAS:午睡会增强记忆力

2、韩春雨:科研是一种很好的生活方式

3、减肥的终极奥义:训练大脑,而非锻炼身

4、20、30、40岁,新陈代谢如何改变? 

5、科学揭示:一杯酒下肚后...
6、体育运动如何使大脑更好地运转
7、意想不到的发现:癌细胞转移的最新观点
8、关于IQ的9个事实
9、第一个抗衰老医学试验在狗身上成功!
10、一包33岁的垃圾给我们的启示


登录查看更多
0

相关内容

最新《自动微分手册》77页pdf
专知会员服务
104+阅读 · 2020年6月6日
专知会员服务
29+阅读 · 2020年3月6日
广东疾控中心《新型冠状病毒感染防护》,65页pdf
专知会员服务
19+阅读 · 2020年1月26日
Nature 一周论文导读 | 2019 年 5 月 30 日
科研圈
15+阅读 · 2019年6月9日
Nature 一周论文导读 | 2019 年 4 月 4 日
科研圈
7+阅读 · 2019年4月14日
Science:脂肪细胞外泌体对巨噬细胞发挥调节功能
外泌体之家
19+阅读 · 2019年3月7日
Nature 一周论文导读 | 2019 年 2 月 21 日
科研圈
14+阅读 · 2019年3月3日
浅谈外泌体抑制剂——鞘磷脂酶抑制剂GW4869
外泌体之家
8+阅读 · 2018年12月19日
外泌体相比干细胞的优势是什么?
外泌体之家
43+阅读 · 2018年11月15日
Nature 一周论文导读 | 2018 年 3 月 29 日
科研圈
12+阅读 · 2018年4月7日
Generating Rationales in Visual Question Answering
Arxiv
5+阅读 · 2020年4月4日
Arxiv
3+阅读 · 2018年10月8日
Arxiv
6+阅读 · 2018年4月4日
VIP会员
最新内容
人工智能在战场行动中的演进及伊朗案例
专知会员服务
2+阅读 · 4月18日
美AI公司Anthropic推出网络安全模型“Mythos”
专知会员服务
2+阅读 · 4月18日
【博士论文】面向城市环境的可解释计算机视觉
大语言模型的自改进机制:技术综述与未来展望
《第四代军事特种作战部队选拔与评估》
专知会员服务
1+阅读 · 4月18日
相关VIP内容
Top
微信扫码咨询专知VIP会员