无需写代码能力,手搓最简单BabyGPT模型:前特斯拉AI总监新作

2023 年 4 月 10 日 机器之心

机器之心报道

机器之心编辑部

GPT 原来这么简单?

我们知道,OpenAI 的 GPT 系列通过大规模和预训练的方式打开了人工智能的新时代,然而对于大多数研究者来说,语言大模型(LLM)因为体量和算力需求而显得高不可攀。 在技术向上发展的同时,人们也一直在探索「最简」的 GPT 模式。

近日,特斯拉前 AI 总监,刚刚回归 OpenAI 的 Andrej Karpathy 介绍了一种最简 GPT 的玩法,或许能为更多人了解这种流行 AI 模型背后的技术带来帮助。


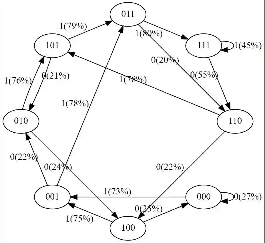
是的,这是一个带有两个 token 0/1 和上下文长度为 3 的极简 GPT,将其视为有限状态马尔可夫链。它在序列「111101111011110」上训练了 50 次迭代,Transformer 的参数和架构修改了箭头上的概率。

例如我们可以看到:

  • 在训练数据中,状态 101 确定性地转换为 011,因此该转换的概率变得更高 (79%)。但不接近于 100%,因为这里只做了 50 步优化。
  • 状态 111 以 50% 的概率分别进入 111 和 110,模型几乎已学会了(45%、55%)。
  • 在训练期间从未遇到过像 000 这样的状态,但具有相对尖锐的转换概率,例如 73% 转到 001。这是 Transformer 归纳偏差的结果。你可能会想这是 50%,除了在实际部署中几乎每个输入序列都是唯一的,而不是逐字地出现在训练数据中。

通过简化,Karpathy 已让 GPT 模型变得易于可视化,让你可以直观地了解整个系统。

你可以在这里尝试它:https://colab.research.google.com/drive/1SiF0KZJp75rUeetKOWqpsA8clmHP6jMg?usp=sharing

实际上,即使是 GPT 的最初版本,模型的体量很相当可观:在 2018 年,OpenAI 发布了第一代 GPT 模型,从论文《Improving Language Understanding by Generative Pre-Training》可以了解到,其采用了 12 层的 Transformer Decoder 结构,使用约 5GB 无监督文本数据进行训练。

但如果将其概念简化,GPT 是一种神经网络,它采用一些离散 token 序列并预测序列中下一个 token 的概率。例如,如果只有两个标记 0 和 1,那么一个很小的二进制 GPT 可以例如告诉我们:

[0,1,0] ---> GPT ---> [P (0) = 20%, P (1) = 80%]

在这里,GPT 采用位序列 [0,1,0],并根据当前的参数设置,预测下一个为 1 的可能性为 80%。重要的是,默认情况下 GPT 的上下文长度是有限的。如果上下文长度为 3,那么它们在输入时最多只能使用 3 个 token。在上面的例子中,如果我们抛出一枚有偏差的硬币并采样 1 确实应该是下一个,那么我们将从原始状态 [0,1,0] 转换到新状态 [1,0,1]。我们在右侧添加了新位 (1),并通过丢弃最左边的位 (0) 将序列截断为上下文长度 3,然后可以一遍又一遍地重复这个过程以在状态之间转换。

很明显,GPT 是一个有限状态马尔可夫链:有一组有限的状态和它们之间的概率转移箭头。每个状态都由 GPT 输入处 token 的特定设置定义(例如 [0,1,0])。我们可以以一定的概率将其转换到新状态,如 [1,0,1]。让我们详细看看它是如何工作的:

# hyperparameters for our GPT# vocab size is 2, so we only have two possible tokens: 0,1vocab_size = 2# context length is 3, so we take 3 bits to predict the next bit probabilitycontext_length = 3

GPT 神经网络的输入是长度为 context_length 的 token 序列。这些 token 是离散的,因此状态空间很简单:

print ('state space (for this exercise) = ', vocab_size ** context_length)# state space (for this exercise) = 8

细节:准确来说,GPT 可以采用从 1 到 context_length 的任意数量的 token。因此如果上下文长度为 3,原则上我们可以在尝试预测下一个 token 时输入 1 个、2 个或 3 个 token。这里我们忽略这一点并假设上下文长度已「最大化」,只是为了简化下面的一些代码,但这一点值得牢记。

print ('actual state space (in reality) = ', sum (vocab_size ** i for i in range (1, context_length+1)))# actual state space (in reality) = 14

我们现在要在 PyTorch 中定义一个 GPT。出于本笔记本的目的,你无需理解任何此代码。

现在让我们构建 GPT 吧:

config = GPTConfig (    block_size = context_length,    vocab_size = vocab_size,    n_layer = 4,    n_head = 4,    n_embd = 16,    bias = False,)gpt = GPT (config)

对于这个笔记本你不必担心 n_layer、n_head、n_embd、bias,这些只是实现 GPT 的 Transformer 神经网络的一些超参数。

GPT 的参数(12656 个)是随机初始化的,它们参数化了状态之间的转移概率。如果你平滑地更改这些参数,就会平滑地影响状态之间的转换概率。

现在让我们试一试随机初始化的 GPT。让我们获取上下文长度为 3 的小型二进制 GPT 的所有可能输入:

def all_possible (n, k):    # return all possible lists of k elements, each in range of [0,n)    if k == 0:        yield []    else:        for i in range (n):            for c in all_possible (n, k - 1):                yield [i] + clist (all_possible (vocab_size, context_length))

[[0, 0, 0], [0, 0, 1], [0, 1, 0], [0, 1, 1], [1, 0, 0], [1, 0, 1], [1, 1, 0], [1, 1, 1]]

这是 GPT 可能处于的 8 种可能状态。让我们对这些可能的标记序列中的每一个运行 GPT,并获取序列中下一个标记的概率,并绘制为可视化程度比较高的图形:

# we'll use graphviz for pretty plotting the current state of the GPTfrom graphviz import Digraph

def plot_model (): dot = Digraph (comment='Baby GPT', engine='circo')

for xi in all_possible (gpt.config.vocab_size, gpt.config.block_size):
# forward the GPT and get probabilities for next token x = torch.tensor (xi, dtype=torch.long)[None, ...] # turn the list into a torch tensor and add a batch dimension logits = gpt (x) # forward the gpt neural net probs = nn.functional.softmax (logits, dim=-1) # get the probabilities y = probs [0].tolist () # remove the batch dimension and unpack the tensor into simple list print (f"input {xi} ---> {y}")

# also build up the transition graph for plotting later current_node_signature = "".join (str (d) for d in xi) dot.node (current_node_signature) for t in range (gpt.config.vocab_size): next_node = xi [1:] + [t] # crop the context and append the next character next_node_signature = "".join (str (d) for d in next_node) p = y [t] label=f"{t}({p*100:.0f}%)" dot.edge (current_node_signature, next_node_signature, label=label)
return dot

plot_model ()

input [0, 0, 0] ---> [0.4963349997997284, 0.5036649107933044] input [0, 0, 1] ---> [0.4515703618526459, 0.5484296679496765] input [0, 1, 0] ---> [0.49648362398147583, 0.5035163760185242] input [0, 1, 1] ---> [0.45181113481521606, 0.5481888651847839] input [1, 0, 0] ---> [0.4961162209510803, 0.5038837194442749] input [1, 0, 1] ---> [0.4517717957496643, 0.5482282042503357] input [1, 1, 0] ---> [0.4962802827358246, 0.5037197470664978] input [1, 1, 1] ---> [0.4520467519760132, 0.5479532480239868]


我们看到了 8 个状态,以及连接它们的概率箭头。因为有 2 个可能的标记,所以每个节点有 2 个可能的箭头。请注意,在初始化时,这些概率中的大多数都是统一的(在本例中为 50%),这很好而且很理想,因为我们甚至根本没有训练模型。

下面开始训练:

# let's train our baby GPT on this sequenceseq = list (map (int, "111101111011110"))seq

[1, 1, 1, 1, 0, 1, 1, 1, 1, 0, 1, 1, 1, 1, 0]

# convert the sequence to a tensor holding all the individual examples in that sequenceX, Y = [], []# iterate over the sequence and grab every consecutive 3 bits# the correct label for what's next is the next bit at each positionfor i in range (len (seq) - context_length):    X.append (seq [i:i+context_length])    Y.append (seq [i+context_length])    print (f"example {i+1:2d}: {X [-1]} --> {Y [-1]}")X = torch.tensor (X, dtype=torch.long)Y = torch.tensor (Y, dtype=torch.long)print (X.shape, Y.shape)

我们可以看到在那个序列中有 12 个示例。现在让我们训练它:

# init a GPT and the optimizertorch.manual_seed (1337)gpt = GPT (config)optimizer = torch.optim.AdamW (gpt.parameters (), lr=1e-3, weight_decay=1e-1)

# train the GPT for some number of iterationsfor i in range (50):    logits = gpt (X)    loss = F.cross_entropy (logits, Y)    loss.backward ()    optimizer.step ()    optimizer.zero_grad ()    print (i, loss.item ())

print ("Training data sequence, as a reminder:", seq)plot_model ()



我们没有得到这些箭头的准确 100% 或 50% 的概率,因为网络没有经过充分训练,但如果继续训练,你会期望接近。

请注意一些其他有趣的事情:一些从未出现在训练数据中的状态(例如 000 或 100)对于接下来应该出现的 token 有很大的概率。如果在训练期间从未遇到过这些状态,它们的出站箭头不应该是 50% 左右吗?这看起来是个错误,但实际上是可取的,因为在部署期间的真实应用场景中,几乎每个 GPT 的测试输入都是训练期间从未见过的输入。我们依靠 GPT 的内部结构(及其「归纳偏差」)来适当地执行泛化。

大小比较:

  • GPT-2 有 50257 个 token 和 2048 个 token 的上下文长度。所以 `log2 (50,257) * 2048 = 每个状态 31,984 位 = 3,998 kB。这足以实现量变。
  • GPT-3 的上下文长度为 4096,因此需要 8kB 的内存;大约相当于 Atari 800。
  • GPT-4 最多 32K 个 token,所以大约 64kB,即 Commodore64。
  • I/O 设备:一旦开始包含连接到外部世界的输入设备,所有有限状态机分析就会崩溃。在 GPT 领域,这将是任何一种外部工具的使用,例如必应搜索能够运行检索查询以获取外部信息并将其合并为输入。

Andrej Karpathy 是 OpenAI 的创始成员和研究科学家。但在 OpenAI 成立一年多后,Karpathy 便接受了马斯克的邀请,加入了特斯拉。在特斯拉工作的五年里,他一手促成了 Autopilot 的开发。这项技术对于特斯拉的完全自动驾驶系统 FSD 至关重要,也是马斯克针对 Model S、Cybertruck 等车型的卖点之一。

今年 2 月,在 ChatGPT 火热的背景下,Karpathy 回归 OpenAI,立志构建现实世界的 JARVIS 系统。


最近一段时间,Karpathy 给大家贡献了很多学习材料,包括详解反向传播的课程 、重写的 minGPT 库、从零开始构建 GPT 模型的完整教程等。

参考内容
https://twitter.com/karpathy/status/1645115622517542913
https://news.ycombinator.com/item?id=35506069
https://twitter.com/DrJimFan/status/1645121358471495680



AIGC 技术探索与应用创新

4月13日「掘金城市沙龙·北京站」限量免费参会!

从 ChatGPT 看,AI 模型服务化趋势是怎样的?AIGC 新时代下,文本智能创作面临什么样的变革?如何轻松训练 AIGC 大模型?基于大模型的 AIGC 工作原理和应用场景是什么样?

畅聊「AIGC 技术探索与应用创新」,字节跳动 NLP 算法工程师陈家泽、英特尔 AI 软件工程师杨亦诚、Google Cloud 机器学习专家王顺、清华大学 KEG 知识工程实验室研究助理郑勤铠、九合创投 COO 张少宇、稀土掘金江昪等多位业界专家已集结完毕。

4月13日下午,北京大钟寺地铁站方恒时尚中心,邀你线下参会,更有多款稀土掘金原创周边等你来!
扫描下方二维码,抢线下免费参会票。
© THE END 
转载请联系本公众号获得授权
投稿或寻求报道:[email protected]

登录查看更多
0

相关内容

本话题关于日常用语「概率」,用于讨论生活中的运气、机会,及赌博、彩票、游戏中的「技巧」。关于抽象数学概念「概率」的讨论,请转 概率(数学)话题。
【GPT-3作者亲解】超大型语言模型少样本学习,109页ppt
专知会员服务
110+阅读 · 2020年12月19日
专知会员服务
45+阅读 · 2020年3月6日
模型压缩究竟在做什么?我们真的需要模型压缩么?
专知会员服务
28+阅读 · 2020年1月16日
AI部署:聊一聊深度学习中的模型权重
极市平台
7+阅读 · 2022年11月9日
大佬在线复盘:我在训练 DALL·E 时犯过的错
夕小瑶的卖萌屋
0+阅读 · 2022年7月22日
扩散模型又杀疯了!这一次被攻占的领域是...
夕小瑶的卖萌屋
2+阅读 · 2022年6月22日
一文读懂自注意力机制:8大步骤图解+代码
新智元
153+阅读 · 2019年11月26日
一文详解Google最新NLP模型XLNet
PaperWeekly
18+阅读 · 2019年7月1日
激活函数还是有一点意思的!
计算机视觉战队
12+阅读 · 2019年6月28日
国家自然科学基金
0+阅读 · 2014年12月31日
国家自然科学基金
0+阅读 · 2014年12月31日
国家自然科学基金
0+阅读 · 2013年12月31日
国家自然科学基金
12+阅读 · 2013年12月31日
国家自然科学基金
0+阅读 · 2013年12月31日
国家自然科学基金
0+阅读 · 2012年12月31日
国家自然科学基金
7+阅读 · 2012年12月31日
国家自然科学基金
1+阅读 · 2012年12月31日
国家自然科学基金
1+阅读 · 2011年12月31日
国家自然科学基金
0+阅读 · 2011年12月31日
A Survey of Large Language Models
Arxiv
501+阅读 · 2023年3月31日
Arxiv
14+阅读 · 2022年5月6日
VIP会员
最新内容
以色列-美国-伊朗战争中的无人机:关键要点
专知会员服务
2+阅读 · 今天14:04
《Palantir任务保障性软件安全标准(MA-S2)》
专知会员服务
6+阅读 · 今天13:49
基于声学的无人机检测技术综述
专知会员服务
5+阅读 · 今天13:37
《当代混合战争分析框架:俄乌战争经验教训》
专知会员服务
5+阅读 · 今天13:11
战略前沿人工智能的再思考(中文)
专知会员服务
7+阅读 · 5月29日
《量化地基防空系统间接效应的博弈论方法》
专知会员服务
5+阅读 · 5月29日
“史诗怒火行动”中美军损失的作战飞机
专知会员服务
6+阅读 · 5月29日
ICML 2026 | 理解上下文持续学习中的泛化与遗忘
专知会员服务
5+阅读 · 5月28日
相关资讯
AI部署:聊一聊深度学习中的模型权重
极市平台
7+阅读 · 2022年11月9日
大佬在线复盘:我在训练 DALL·E 时犯过的错
夕小瑶的卖萌屋
0+阅读 · 2022年7月22日
扩散模型又杀疯了!这一次被攻占的领域是...
夕小瑶的卖萌屋
2+阅读 · 2022年6月22日
一文读懂自注意力机制:8大步骤图解+代码
新智元
153+阅读 · 2019年11月26日
一文详解Google最新NLP模型XLNet
PaperWeekly
18+阅读 · 2019年7月1日
激活函数还是有一点意思的!
计算机视觉战队
12+阅读 · 2019年6月28日
相关基金
国家自然科学基金
0+阅读 · 2014年12月31日
国家自然科学基金
0+阅读 · 2014年12月31日
国家自然科学基金
0+阅读 · 2013年12月31日
国家自然科学基金
12+阅读 · 2013年12月31日
国家自然科学基金
0+阅读 · 2013年12月31日
国家自然科学基金
0+阅读 · 2012年12月31日
国家自然科学基金
7+阅读 · 2012年12月31日
国家自然科学基金
1+阅读 · 2012年12月31日
国家自然科学基金
1+阅读 · 2011年12月31日
国家自然科学基金
0+阅读 · 2011年12月31日
Top
微信扫码咨询专知VIP会员