从数据处理到建图,以实际工程项目透析激光SLAM技术

2020 年 11 月 25 日 计算机视觉life

SLAM在室内机器人实现自主导航的过程中发挥着至关重要的作用。激光SLAM早已被研究的比较透彻,框架也已初步确定。激光SLAM是目前最稳定、最主流的定位导航方法。

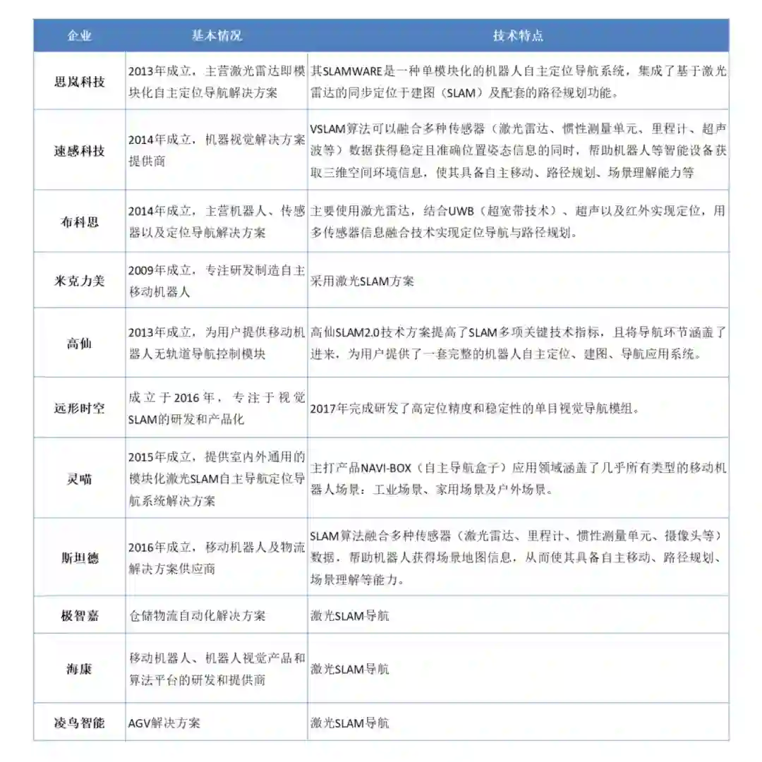
随着激光SLAM理论与技术的成熟,落地产品也更为丰富。如家电扫地机行业,仓储自动搬运AGV,移动送货机器人,自动驾驶等。

机器人的广泛落地应用,使得各行各业极大提高了生产力及生产效率,也有众多企业加入到机器人的研发生产中,而机器人的关键技术是地图和定位问题(SLAM),众多企业选择使用激光SLAM技术方案。

SLAM技术彻底解决了机器人研究领域中“我在哪儿”的问题。但对于初学者,激光SLAM入门门槛较高,自学难度大,很多初学者仅看相关的开源代码,调参调库进行仿真。尽管能够复现别人的结果,由于不理解系统的根本原理,不仅在学习研究中难取得实质性进步,在应聘时与企业所需相差甚远,频频受挫

对于工作的伙伴,极少会深挖每个研究部分,遇到问题难以高效解决,对于提出新方法,改善算法性能更是难上加难!
想要入门的伙伴,如何高效入门、了解整个激光SLAM系统流程?
已经工作的伙伴,如何系统了解整个框架及当前最新的主流算法,提升个人能力水平并具备创新的能力?
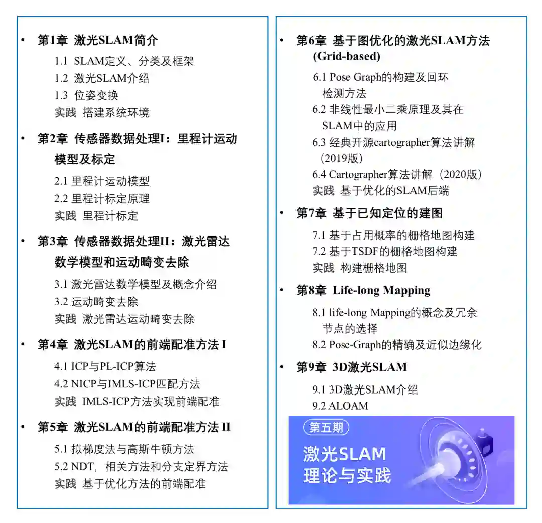
因此, 深蓝学院开设了 『激光SLAM理论与实践』 课程以一个2D激光SLAM的工程项目为核心主线,剖析激光SLAM的几大核心工程模块:激光雷达数据处理、前端点云匹配、后端优化、建图。每个核心模块,除了讲述工程中常用的方法理论外,还会选取一个常用的算法进行代码实践。
希望大家通过8周的时间,用最高效的学习方法,理解激光SLAM的算法原理,动手实现各个 模块,使大家真正具备从头实现完整激光SLAM方案的能力。

课程根据往期学员反馈,对本期课程进行迭代,增加了前端配准的内容,详细介绍一些配准方法;后端部分,去掉了实际应用较少的基于滤波器的方法,让大家更高效学习!

并且,本次课程讲师会为大家带来一些激光SLAM技术在产品落地时的一些分享。课程将11月27日正式开课,诚邀大家共同参与学习!

 这门课程将会是你学习激光SLAM效率最高、最明智的选择!

课程讲师
曾书格
越凡创新技术负责人

电子科技大学硕士

研究生期间主要从事激光SLAM和机器人导航方面的研究和项目,其带队研发的全自主移动机器人——小贩机器人(FANBOT)已与万达、猎户星空、腾讯、龙湖地产等知名企业合作,累计运行14万公里。团队拥有90多项国家专利技术。
曾获得2013年第十二届亚太大学生机器人竞赛(ABU Robocon)国内选拔赛冠军;2013年瑞萨杯全国大学生电子设计竞赛控制组全国一等奖。
科学系统的教学计划

精益求精的课程服务

1、社群答疑

课程建立答疑群,高效获取疑问解答的同时,结识更多同领域的伙伴。

2、“三师”助力

班主任督促学习、助教及时批改作业并配合讲师微信群答疑,及时解惑,高效学习。

3、作业迭代

提交作业,助教批改后,根据助教意见对作业进行迭代修改;没有最好,只有更好!

4、定期班会

每期班会,助教对作业进行讲评和指导;在班会中,学习更多技巧;在交流中,收获更多思路。
抢占优惠名额
现在报名,立即优惠50元
优惠名额仅剩6个

备注「life」,快速报名!


添加客服「奕木」,咨询更多

登录查看更多
0

相关内容

即时定位与地图构建(SLAM或Simultaneouslocalizationandmapping)是这样一种技术:使得机器人和自动驾驶汽车等设备能在未知环境(没有先验知识的前提下)建立地图,或者在已知环境(已给出该地图的先验知识)中能更新地图,并保证这些设备能在同时追踪它们的当前位置。
专知会员服务
106+阅读 · 2020年11月27日
企业风险知识图谱的构建及应用
专知会员服务
99+阅读 · 2020年11月6日
专知会员服务
30+阅读 · 2020年9月21日
高效医疗图像分析的统一表示
专知会员服务
36+阅读 · 2020年6月23日
3D目标检测进展综述
专知会员服务
193+阅读 · 2020年4月24日
【经典书】精通机器学习特征工程,中文版,178页pdf
专知会员服务
360+阅读 · 2020年2月15日
专知会员服务
87+阅读 · 2019年12月13日
医疗知识图谱构建与应用
专知会员服务
390+阅读 · 2019年9月25日
3D视觉从入门到精通系统学习教程
计算机视觉life
8+阅读 · 2020年4月4日
自动驾驶车载激光雷达技术现状分析
智能交通技术
17+阅读 · 2019年4月9日
激光slam导航方案凭什么更被各大厂家青睐?
计算机视觉life
15+阅读 · 2019年1月25日
【泡泡图灵智库】LOAM:实时激光里程计与建图
泡泡机器人SLAM
18+阅读 · 2018年12月15日
【泡泡图灵智库】数据高效利用的分布式视觉SLAM(ICRA)
泡泡机器人SLAM
7+阅读 · 2018年11月15日
对比激光SLAM与视觉SLAM:谁会成为未来主流趋势?
人工智能学家
8+阅读 · 2018年11月13日
阿里工程师详解典型SLAM应用场景及解决方案
机械鸡
6+阅读 · 2017年8月21日
SLAM入门+典型SLAM应用及解决方案
全球人工智能
13+阅读 · 2017年8月17日
Arxiv
92+阅读 · 2020年2月28日
Structure Aware SLAM using Quadrics and Planes
Arxiv
4+阅读 · 2018年8月13日
Arxiv
3+阅读 · 2018年6月19日
Arxiv
4+阅读 · 2018年4月9日
VIP会员
最新内容
人工智能在战场行动中的演进及伊朗案例
专知会员服务
2+阅读 · 今天13:08
美AI公司Anthropic推出网络安全模型“Mythos”
专知会员服务
2+阅读 · 今天12:58
【博士论文】面向城市环境的可解释计算机视觉
专知会员服务
0+阅读 · 今天12:57
大语言模型的自改进机制:技术综述与未来展望
专知会员服务
0+阅读 · 今天12:50
《第四代军事特种作战部队选拔与评估》
专知会员服务
1+阅读 · 今天6:23
不对称优势上升:自主系统如何强化海上拒止
专知会员服务
1+阅读 · 今天5:51
相关VIP内容
专知会员服务
106+阅读 · 2020年11月27日
企业风险知识图谱的构建及应用
专知会员服务
99+阅读 · 2020年11月6日
专知会员服务
30+阅读 · 2020年9月21日
高效医疗图像分析的统一表示
专知会员服务
36+阅读 · 2020年6月23日
3D目标检测进展综述
专知会员服务
193+阅读 · 2020年4月24日
【经典书】精通机器学习特征工程,中文版,178页pdf
专知会员服务
360+阅读 · 2020年2月15日
专知会员服务
87+阅读 · 2019年12月13日
医疗知识图谱构建与应用
专知会员服务
390+阅读 · 2019年9月25日
相关资讯
3D视觉从入门到精通系统学习教程
计算机视觉life
8+阅读 · 2020年4月4日
自动驾驶车载激光雷达技术现状分析
智能交通技术
17+阅读 · 2019年4月9日
激光slam导航方案凭什么更被各大厂家青睐?
计算机视觉life
15+阅读 · 2019年1月25日
【泡泡图灵智库】LOAM:实时激光里程计与建图
泡泡机器人SLAM
18+阅读 · 2018年12月15日
【泡泡图灵智库】数据高效利用的分布式视觉SLAM(ICRA)
泡泡机器人SLAM
7+阅读 · 2018年11月15日
对比激光SLAM与视觉SLAM:谁会成为未来主流趋势?
人工智能学家
8+阅读 · 2018年11月13日
阿里工程师详解典型SLAM应用场景及解决方案
机械鸡
6+阅读 · 2017年8月21日
SLAM入门+典型SLAM应用及解决方案
全球人工智能
13+阅读 · 2017年8月17日
Top
微信扫码咨询专知VIP会员