政策速递 | 国家发改委:国家产业创新中心建设工作指引(试行)(附全文)

2018 年 1 月 24 日 走向智能论坛 发改委高技术司
关注 走向智能论坛 ,与我们同行!
小智的话

近日,国家发改委印发《国家产业创新中心建设工作指引(试行)》的通知,在战略性领域组建产业创新中心,服务关键共性技术、前沿引领技术、现代工程技术、颠覆性技术创新,促进科技成果转化,育成新产业、培育新动能。本文来自:国家发改委官网,由《走向智能论坛》微信公众号推荐阅读。

国家发展改革委关于印发《国家产业创新中心建设工作指引(试行)》的通知 



国家发展改革委关于印发《国家产业创新中心建设工作指引(试行)》的通知

发改高技规〔2018〕68号


各省、自治区、直辖市及计划单列市、新疆生产建设兵团发展改革委,有关中央管理企业:


  为贯彻落实《中共中央 国务院关于深化体制机制改革 加快实施创新驱动发展战略的若干意见》(中发〔2015〕8号)、《中华人民共和国国民经济和社会发展第十三个五年规划纲要》、《国务院关于强化实施创新驱动发展战略 进一步推进大众创业万众创新深入发展的意见》(国发〔2017〕37号)和《国务院办公厅关于创新管理优化服务 培育壮大经济发展新动能 加快新旧动能接续转换的意见》(国办发〔2017〕4号)等部署要求,在战略性领域组建产业创新中心,服务关键共性技术、前沿引领技术、现代工程技术、颠覆性技术创新,促进科技成果转化,育成新产业、培育新动能,我们研究制定了《国家产业创新中心建设工作指引(试行)》。现印发你们,请按照执行。


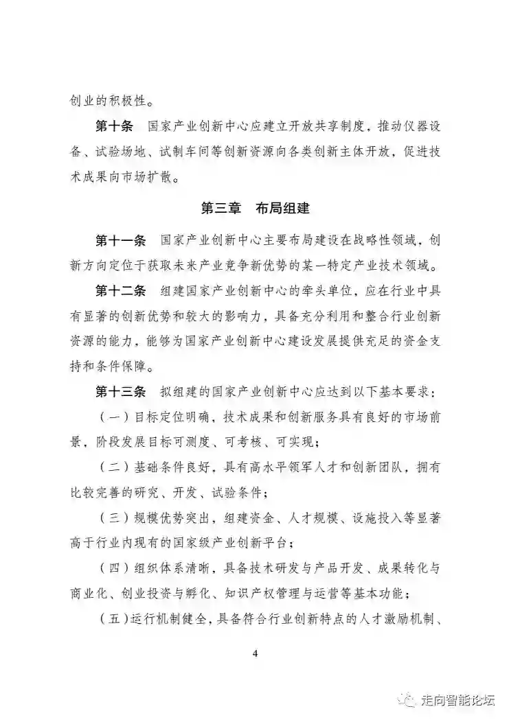
  附件:国家产业创新中心建设工作指引(试行)


国家发展改革委

2018年1月11日


  

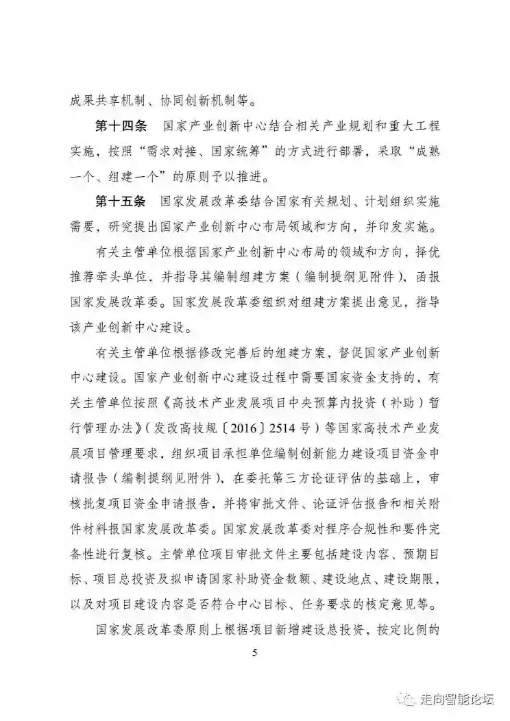
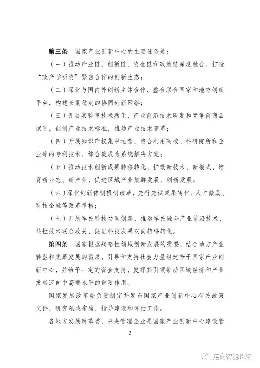
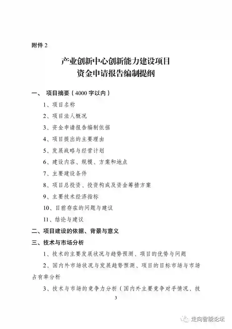
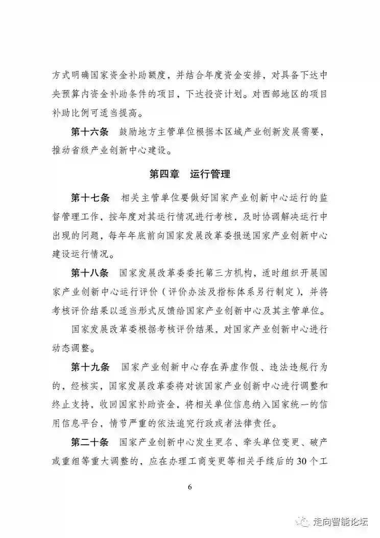
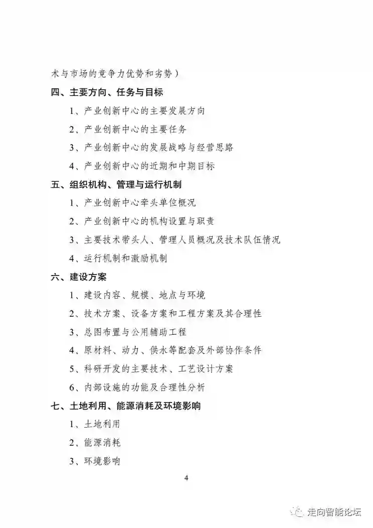
国家产业创新中心建设工作指引(试行)



点击“阅读原文”跳转“国家发改委官网”。


声  明

本文来自:国家发改委官网,由《走向智能论坛》微信公众号推荐阅读。

相关阅读

1、政策速递 | 国家智能制造标准体系建设指南(2018年版)(征求意见稿,附PDF下载)

2、政策速递 | 工信部:第一批智能制造系统解决方案供应商推荐目录(附名单)

3、政策速递 | 工信部:促进新一代人工智能产业发展三年行动计划(2018-2020年)(附全文)

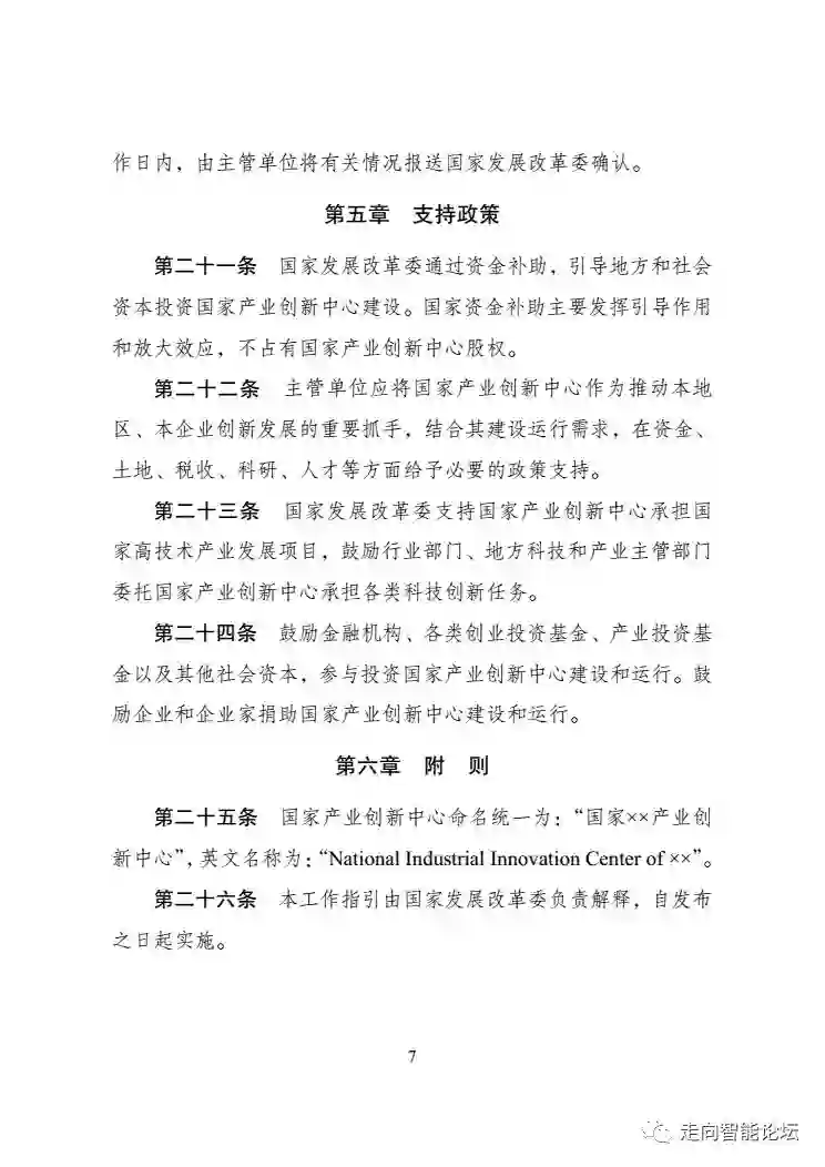
4、政策速递 | 国务院办公厅:推动国防科技工业军民融合深度发展(附全文)

5、政策速递 | 发改委:增强制造业核心竞争力三年行动计划(2018-2020年)(附全文)

6、政策公示 | 发改委:2018年“互联网+”、人工智能创新发展和数字经济试点重大工程拟支持项目名单公示(附全名单)

7、政策速递 | 发改委:《增强制造业核心竞争力三年行动计划(2018-2020年)》重点领域关键技术产业化实施方案


登录查看更多
0

相关内容

产业(Industry)指一个经济体中,有效运用资金与劳力从事生产经济物品(不论是物品还是服务)的各种行业。 一般而言,产业可分为三或四类:
  • 第一产业包括一切直接从地球开采资源的行业;
  • 第二产业包括所有进行加工的行业;
  • 第三产业指一切提供服务的行业;
  • 第四产业指进行学术研究探索,维持秩序的工作,服务对象为社会。
新时期我国信息技术产业的发展
专知会员服务
71+阅读 · 2020年1月18日
电力人工智能发展报告,33页ppt
专知会员服务
135+阅读 · 2019年12月25日
【德勤】中国人工智能产业白皮书,68页pdf
专知会员服务
311+阅读 · 2019年12月23日
2019中国硬科技发展白皮书 193页
专知会员服务
86+阅读 · 2019年12月13日
解读《中国新一代人工智能发展报告2019》
走向智能论坛
32+阅读 · 2019年6月5日
《人工智能标准化白皮书(2018版)》发布|附下载
人工智能学家
18+阅读 · 2018年1月21日
【重磅】《人工智能标准化白皮书(2018)》发布(完整版)
Arxiv
5+阅读 · 2018年10月15日
Hierarchical Deep Multiagent Reinforcement Learning
Arxiv
8+阅读 · 2018年9月25日
Arxiv
8+阅读 · 2018年7月12日
Arxiv
5+阅读 · 2018年6月5日
Arxiv
22+阅读 · 2018年2月14日
VIP会员
最新内容
人工智能在战场行动中的演进及伊朗案例
专知会员服务
2+阅读 · 今天13:08
美AI公司Anthropic推出网络安全模型“Mythos”
专知会员服务
2+阅读 · 今天12:58
【博士论文】面向城市环境的可解释计算机视觉
专知会员服务
0+阅读 · 今天12:57
大语言模型的自改进机制:技术综述与未来展望
专知会员服务
0+阅读 · 今天12:50
《第四代军事特种作战部队选拔与评估》
专知会员服务
1+阅读 · 今天6:23
不对称优势上升:自主系统如何强化海上拒止
专知会员服务
1+阅读 · 今天5:51
相关论文
Arxiv
5+阅读 · 2018年10月15日
Hierarchical Deep Multiagent Reinforcement Learning
Arxiv
8+阅读 · 2018年9月25日
Arxiv
8+阅读 · 2018年7月12日
Arxiv
5+阅读 · 2018年6月5日
Arxiv
22+阅读 · 2018年2月14日
Top
微信扫码咨询专知VIP会员