南京大学医学院:间充质干细胞衍生的外泌体通过传递miR-182改变巨噬细胞极化状态并减缓心肌缺血再灌注损伤

2019 年 6 月 5 日 外泌体之家


间充质干细胞(MSCs)参与了心脏炎症调节,但其中的机制非常复杂。心肌梗死后MSCs移植能有效抑制心肌损伤,MSCs分泌的外泌体可能发挥了重要作用。近日,来自南京大学医学院附属鼓楼医院徐标、谢峻课题组的研究人员发现,MSC衍生的外泌体(MSC-Exo)通过传递miR-182抑制TLR4活性,实现对心肌再灌注损伤后巨噬细胞的免疫调节作用。这项研究发表于Cardiovascular Research杂志上(IF 6.290)。

 

急性心肌梗死(MI)是心脏疾病中死亡和致残的主要原因,再灌注治疗可以减少急性心肌缺血性损伤和降低梗塞面积。然而,再灌注过程可能会诱发进一步的心肌损伤,这又被称为心肌再灌注损伤。缺血/再灌注(I / R)过程会触发心脏炎症级联反应,这种炎症反应的强度和持续时间与心肌损伤和瘢痕形成密切相关。在这个过程中,巨噬细胞在心脏炎症的调节中起重要作用。缺血再灌注后,M1型巨噬细胞会产生促炎环境,清除损伤的心肌细胞碎片。然后,M2型巨噬细胞会逐渐增多,M2型巨噬细胞不仅分泌抗炎细胞因子,还分泌一些生长因子的混合物,并在伤口愈合和瘢痕形成中起关键作用。因此,巨噬细胞两种独特的表型对于心肌梗死和愈合很重要。M1和M2型巨噬细胞之间的平衡发生变化,会影响M2巨噬细胞浸润,揭示其中的具体机制可能有助于治疗心肌I / R损伤。

 

间充质干细胞(MSCs)是一种独特的基质细胞类型,对缺血性心脏病的功能和结构修复有积极作用,包括减少梗塞面积、改善心脏功能、增强血管生成和调节炎症反应。一些研究已经证实MSCs可以减少巨噬细胞产生的促炎细胞因子,并在体内和体外引发巨噬细胞向抗炎的M2表型极化。然而,潜在的机制仍然是不完全清楚的。越来越多的证据表明,MSC通过其旁分泌作用对心肌细胞其作用,而不是分化直接为肌细胞参与。外泌体被认为是含有特定有效小RNA和蛋白质的囊泡,是MSCs分泌物中的有效成分,在MSC与其他细胞类型交流中起重要作用。研究表明,MSC衍生的外泌体(MSC-Exo)可以改善组织损伤和炎症性疾病动物模型的功能恢复。然而,心肌I / R损伤后的抗炎环境下,MSC-Exo是否可以诱导巨噬细胞产生还不清楚。

 

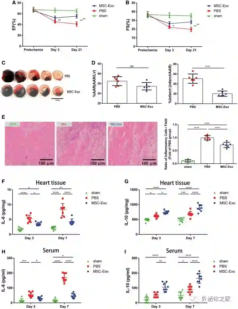
在这项研究里,研究人员探讨了MSC衍生的外泌体在心肌缺血/再灌注后巨噬细胞的免疫调节中的作用及其在心脏损伤修复中的意义。研究人员使用梯度离心法从MSC的上清液中分离了外泌体。在I / R后,通过心肌内注射给小鼠施用MSC-Exo减少了梗塞面积并减轻了心脏和血清中的炎症水平。用氯磷酸盐脂质体去除巨噬细胞,可以消除MSC-Exo的疗效。 MSC-Exo在体内和体外均可以促使M1巨噬细胞的极化至M2巨噬细胞。MSC-Exo的miRNA测序和生物信息学分析结果显示,miR-182是巨噬细胞极化的靶标,而且toll样受体4(TLR4)是其下游基因。降低MSC-Exo中的miR-182水平可以部分减弱其对巨噬细胞极化的调节。TLR4的敲低也赋予心肌I / R小鼠模型中的心脏保护功效并降低炎症水平。这些数据表明,MSC-Exo通过在心肌细胞微环境间的穿梭,改变了巨噬细胞极化状态,并通过外泌体中的miR-182减轻小鼠心肌I / R损伤。该研究为MSC-Exo作为心肌I / R损伤的潜在治疗工具的应用提供了新的见解。

 

图:MSC-Exo的小鼠心肌内输注减轻了心肌I / R损伤和心脏炎症

 

参考文献:Zhao J, Li X, Hu J, Chen F, Qiao S, Sun X, Gao L, Xie J, Xu B. Mesenchymal stromal cell-derived exosomes attenuate myocardial ischaemia-reper fusion injury through miR-182-regulated macrophage polarization. Cardiovasc Res. 2019 Jun 1;115(7):1205-1216.

【科研成长加油站】

2019年中国肿瘤标志物学术大会暨第十三届肿瘤标志物青年科学家论坛

科研SPSS统计思维实战专题研讨会(6/15-16 上海)

科研三维图像建模及渲染专题会议(6/14-16 上海 )

生物医学数据挖掘培训班 | 6月22-23 上海

系统评价与meta分析学习班和临床科研设计和数据管理学习班( Meta班:6/27-30日;上海临床管理班:7/2日-4日)

肿瘤免疫课题设计、前沿技术、文章写作、基金申请培训班 解析肿瘤免疫,一手全掌握(上海  6/29-30)

肠道菌与代谢课题设计(含国自然)与研究方法专题培训班(上海)6/22-23

回复“外泌体” 阅读外泌体最新科研进展及动态

回复“EV 阅读 2016-2018年This Week in Extracellular Vesicles

回复“盘点” 阅读 外泌体领域十大前沿进展盘点

登录查看更多
3

相关内容

《计算机科学中的数学结构》是一本理论计算机科学杂志,主要研究数学和数学逻辑结构方面的思想在计算机科学中的应用。该杂志旨在弥合理论贡献和软件设计之间的差距,出版高标准和广泛调查的原始论文,在计算的所有领域都有独到的观点,前提是思想或结果来自逻辑、代数、几何学,范畴理论或其他领域的逻辑和数学构成了这项工作的基础。该杂志欢迎基于特定数学结构(如拓扑和序理论结构)的使用以及基于证明理论概念或结果的计算应用。该杂志还将接受在计算机科学、量子物理、数学和信息理论等跨学科领域的贡献。特别是将审议关于量子信息处理和通信以及量子语言设计中的相关问题的论文。该杂志还对表观遗传学现象的计算模型、蛋白质-蛋白质相互作用、分子级联中的随机性等论文感兴趣。在胚胎发生和进化的后基因组观点的广泛框架内,系统生物学的数学方法将受到欢迎。官网链接:https://www.cambridge.org/core/journals/mathematical-structures-in-computer-science
专知会员服务
29+阅读 · 2020年3月6日
【学科交叉】抗生素发现的深度学习方法
专知会员服务
25+阅读 · 2020年2月23日
【2019-26期】This Week in Extracellular Vesicles
外泌体之家
11+阅读 · 2019年6月28日
Science:脂肪细胞外泌体对巨噬细胞发挥调节功能
外泌体之家
19+阅读 · 2019年3月7日
【Blood】去甲基化治疗失败后,MDS应如何治疗?
浅谈外泌体抑制剂——鞘磷脂酶抑制剂GW4869
外泌体之家
8+阅读 · 2018年12月19日
外泌体相比干细胞的优势是什么?
外泌体之家
43+阅读 · 2018年11月15日
Arxiv
10+阅读 · 2020年2月15日
Self-Attention Graph Pooling
Arxiv
13+阅读 · 2019年6月13日
Arxiv
3+阅读 · 2017年7月6日
VIP会员
最新内容
《美陆军条例:陆军指挥政策(2026版)》
专知会员服务
6+阅读 · 今天8:10
《军用自主人工智能系统的治理与安全》
专知会员服务
5+阅读 · 今天8:02
《系统簇式多域作战规划范畴论框架》
专知会员服务
8+阅读 · 4月20日
高效视频扩散模型:进展与挑战
专知会员服务
4+阅读 · 4月20日
乌克兰前线的五项创新
专知会员服务
8+阅读 · 4月20日
 军事通信系统与设备的技术演进综述
专知会员服务
7+阅读 · 4月20日
《北约标准:医疗评估手册》174页
专知会员服务
6+阅读 · 4月20日
相关VIP内容
Top
微信扫码咨询专知VIP会员