2022年元宇宙报告:彻底搞清楚元宇宙,看科技巨头布局及未来趋势

2022 年 8 月 11 日 THU数据派


  
  
    
来源:CDO研习社

  本文为约多图,建议阅读12分钟

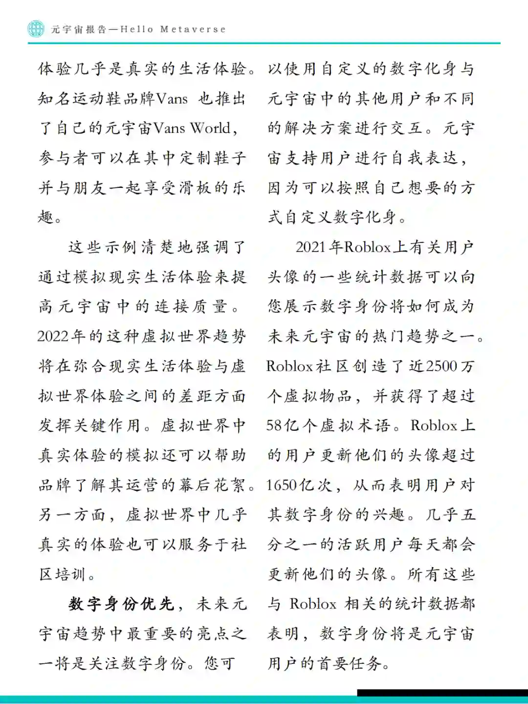
本文介 绍了元宇宙基本技术要素、商业应用及未来可能在虚拟世界中产生的重大影响。


元宇宙是一种思想、希望、欲望和恐惧集合的载体,是试图理解未来的框架,我们尝试通过现有的应用看到自己奔向元宇宙的方向。

大纲目录
1、什么是元宇宙
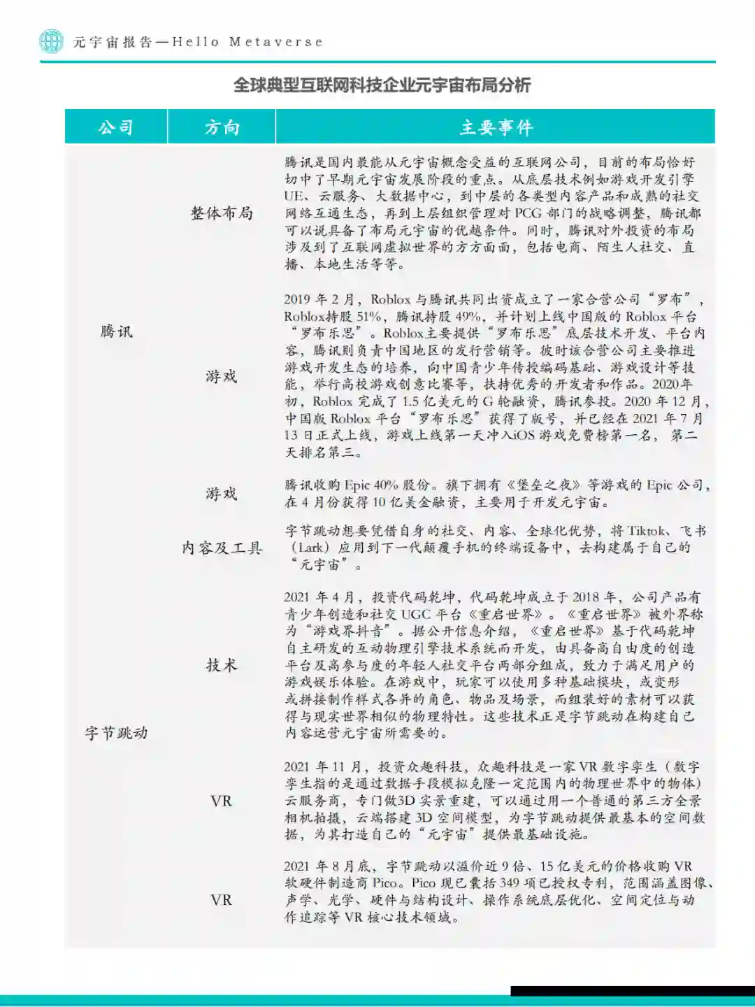
2、全球“元宇宙”政策与科技巨头布局
3、元宇宙关键技术发展现状分析
4、元宇宙产业应用与发展趋势分析

报告原文如下:



——END——

登录查看更多
0

相关内容

多维度对特定行业主题进行系统性分析、概括与总结。
2022元宇宙游戏发展洞察白皮书
专知会员服务
41+阅读 · 2022年10月20日
中国虚拟主播行业生态研究报告
专知会员服务
31+阅读 · 2022年10月15日
204页报告《元宇宙2040》美国智库-皮尤研究中心
专知会员服务
56+阅读 · 2022年8月2日
亿欧智库 | 《2022中国工业元宇宙产业研究报告》
专知会员服务
34+阅读 · 2022年7月27日
企业如何探索元宇宙,如何驾驭炒作和现实?(附报告)
清华大学:2021元宇宙研究报告!
专知会员服务
234+阅读 · 2021年11月2日
专知会员服务
151+阅读 · 2021年9月25日
专知会员服务
98+阅读 · 2021年8月16日
2021年全球量子信息发展报告, 32页pdf
专知会员服务
79+阅读 · 2021年5月14日
清华大学:元宇宙发展研究报告3.0发布!
THU数据派
2+阅读 · 2022年11月16日
元宇宙:技术演进、产业生态与大国博弈
THU数据派
2+阅读 · 2022年7月25日
【CCIG 2022】如何看待元宇宙和未来发展趋势高峰论坛
中国图象图形学学会CSIG
1+阅读 · 2022年7月24日
直播预告 | 元宇宙,是技术颠覆?还是产业革命?
元宇宙专题深度(附链接)
THU数据派
0+阅读 · 2021年12月8日
颠覆性创新:未来人人都可以构建一个元宇宙
THU数据派
1+阅读 · 2021年10月27日
直播预告 | AI思享会:解密元宇宙的缘起与发展
THU数据派
0+阅读 · 2021年10月14日
国家自然科学基金
4+阅读 · 2014年12月31日
国家自然科学基金
1+阅读 · 2013年12月31日
国家自然科学基金
0+阅读 · 2012年12月31日
国家自然科学基金
20+阅读 · 2012年12月31日
国家自然科学基金
0+阅读 · 2012年12月31日
国家自然科学基金
0+阅读 · 2011年12月31日
国家自然科学基金
0+阅读 · 2009年12月31日
国家自然科学基金
0+阅读 · 2009年12月31日
Arxiv
0+阅读 · 2022年11月30日
Arxiv
0+阅读 · 2022年11月28日
Arxiv
0+阅读 · 2022年11月27日
Deep Generative Multimedia Children's Literature
Arxiv
0+阅读 · 2022年11月25日
Arxiv
12+阅读 · 2020年6月20日
VIP会员
最新内容
无人机与反无人机系统(书籍)
专知会员服务
11+阅读 · 今天6:45
美陆军2026条令:安全与机动支援
专知会员服务
2+阅读 · 今天5:49
技术、多域威慑与海上战争(报告)
专知会员服务
8+阅读 · 4月13日
“在云端防御”:提升北约数据韧性(报告)
专知会员服务
5+阅读 · 4月13日
人工智能及其在海军行动中的整合(综述)
专知会员服务
7+阅读 · 4月13日
相关VIP内容
2022元宇宙游戏发展洞察白皮书
专知会员服务
41+阅读 · 2022年10月20日
中国虚拟主播行业生态研究报告
专知会员服务
31+阅读 · 2022年10月15日
204页报告《元宇宙2040》美国智库-皮尤研究中心
专知会员服务
56+阅读 · 2022年8月2日
亿欧智库 | 《2022中国工业元宇宙产业研究报告》
专知会员服务
34+阅读 · 2022年7月27日
企业如何探索元宇宙,如何驾驭炒作和现实?(附报告)
清华大学:2021元宇宙研究报告!
专知会员服务
234+阅读 · 2021年11月2日
专知会员服务
151+阅读 · 2021年9月25日
专知会员服务
98+阅读 · 2021年8月16日
2021年全球量子信息发展报告, 32页pdf
专知会员服务
79+阅读 · 2021年5月14日
相关基金
国家自然科学基金
4+阅读 · 2014年12月31日
国家自然科学基金
1+阅读 · 2013年12月31日
国家自然科学基金
0+阅读 · 2012年12月31日
国家自然科学基金
20+阅读 · 2012年12月31日
国家自然科学基金
0+阅读 · 2012年12月31日
国家自然科学基金
0+阅读 · 2011年12月31日
国家自然科学基金
0+阅读 · 2009年12月31日
国家自然科学基金
0+阅读 · 2009年12月31日
Top
微信扫码咨询专知VIP会员