阿里千万实例可观测采集器-iLogtail正式开源

2021 年 12 月 9 日 阿里技术


11月23日,阿里正式开源可观测数据采集器iLogtail。作为阿里内部可观测数据采集的基础设施,iLogtail承载了阿里巴巴集团、蚂蚁的日志、监控、Trace、事件等多种可观测数据的采集工作。iLogtail运行在服务器、容器、K8s、嵌入式等多种环境,支持采集数百种可观测数据,目前已经有千万级的安装量,每天采集数十PB的可观测数据,广泛应用于线上监控、问题分析/定位、运营分析、安全分析等多种场景。

一  iLogtail与可观测性



可观测性并不是一个全新的概念,而是从IT系统中的监控、问题排查、稳定性建设、运营分析、BI、安全分析等逐渐演化而来,可观测性相比传统监控,最核心的演进是尽可能多的收集各类可观测数据,来实现目标的白盒化。而iLogtail的核心定位就是可观测数据的采集器,能够尽可能多的采集各类可观测性数据,助力可观测平台打造各种上层的应用场景。


二  阿里可观测数据采集的挑战



对于可观测数据的采集,有很多开源的Agent,例如Logstash、Filebeats、Fluentd、Collectd、Telegraf等。这些Agent的功能非常丰富,使用这些Agent的组合再进行一定的扩展,基本可以满足内部各类数据的采集需求。但由于一些性能、稳定性、管控能力等关键性的挑战无法满足,最终我们还是选择自研:


1、资源消耗:目前阿里内部有数百万的主机(物理机/虚拟机/容器),每天会产生几十PB的可观测数据,每1M的内存减少、每1M/s的性能提升对于我们的资源节省都是巨大的,带来的成本节约可能是数百万甚至上千万。目前众多开源Agent的设计更多的是偏重功能而非性能,基于现有开源Agent改造基本不可行。例如:


  • 开源Agent普遍单核处理性能在2-10M/s左右,而我们希望有一个能达到100M/s的性能


  • 在采集目标增加、数据量增加、采集延迟、服务端异常等情况下,开源Agent内存都会呈现爆炸式增长,而我们希望即使在各种环境下,内存也能处在较低的水位


  • 开源Agent的资源消耗没办法控制,只能通过cgroup强行限制,最终的效果就是不断OOM,不断重启,数据一直采集不上来。而我们希望在指定一个CPU、内存、流量等资源限制后,Agent能一直在这个限制范围内正常工作


2、稳定性:稳定性是永恒的话题,数据采集的稳定性,除了保证数据本身采集的准确性外,还需要保证采集的Agent不能影响业务应用,否则带来的影响将是灾难性的。而稳定性建设,除了Agent自身的基础稳定性外,还有很多特性目前开源的Agent还没有提供:


  • Agent自恢复:Agent遇到Critical的事件后能够自动恢复,并且提供多个维度的自恢复能力,例如进程自身、父子进程、守护进程


  • 全局的多维度监控:能够从全局的角度监控各个不同版本、不同采集配置、不同压力、不同地域/网络等属性的Agent的稳定性问题


  • 问题隔离:作为Agent,无论怎样出现问题,都需要尽可能的隔离问题,例如一个Agent上有多个采集配置,一个配置出问题,不能影响其他配置;Agent自身出现问题,不能影响机器上的应用进程的稳定性


  • 回滚能力:版本更新和发布是再所难免的问题,在出现问题的时候如何快速回滚,而且保证出问题和回滚期间的数据采集还是at least once甚至是exactly once。


3、可管控:可观测数据的应用范围非常的广,几乎所有的业务、运维、BI、安全等部门都会要用,而一台机器上也会产生各种数据,同一台机器产生的数据上也会有多个部门的人要去使用,例如在2018年我们统计,平均一台虚拟机上有100多个不同类型的数据需要采集,设计10多个不同部门的人要去使用这些数据。除了这些之外,还会有其他很多企业级的特性需要支持,例如:


  • 配置的远程管理:在大规模场景下,手工登录机器修改配置基本没有可行性,因此需要一套配置的图形化管理、远程存储、自动下发的机制,而且还要能够区分不同的应用、不同的Region、不同的归属方等信息。同时因为涉及到远程配置的动态加卸载,Agent还需要能够保证配置Reload期间数据不丢不重


  • 采集配置优先级:当一台机器上有多个采集配置在运行时,如果遇到资源不足的情况,需要区分每个不同的配置优先级,资源优先供给高优先级的配置,同时还要确保低优先级的配置不被“饿死”


  • 降级与恢复能力:在阿里,大促、秒杀是家常便饭,在这种波峰期间,可能有很多不重要的应用被降级,同样对应应用的数据也需要降级,降级后,在凌晨波峰过后,还需要有足够的Burst能力快速追齐数据


  • 数据采集齐全度:监控、数据分析等场景都要求数据准确度,数据准确的前提是都能及时采集到服务端,但如何在计算前确定每台机器、每个文件的数据都采集到了对应的时间点,需要一套非常复杂的机制去计算



基于以上的背景和挑战下,我们从2013年开始,不断逐渐优化和改进iLogtail来解决性能、稳定性、可管控等问题,并经历了阿里多次双十一、双十二、春晚红包等项目的考验。目前iLogtail支持包括Logs、Traces、Metrics多种类型数据的统一收集,核心的特点主要如下:

  • 支持多种Logs、Traces、Metrics数据采集,尤其对容器、Kubernetes环境支持非常友好

  • 数据采集资源消耗极低,单核采集能力100M/s,相比同类可观测数据采集的Agent性能好5-20倍

  • 高稳定性,在阿里巴巴以及数万阿里云客户生产中使用验证,部署量近千万,每天采集数十PB可观测数据

  • 支持插件化扩展,可任意扩充数据采集、处理、聚合、发送模块

  • 支持配置远程管理,支持以图形化、SDK、K8s Operator等方式进行配置管理,可轻松管理百万台机器的数据采集

  • 支持自监控、流量控制、资源控制、主动告警、采集统计等多种高级管控特性

三  iLogtail发展历程


秉承着阿里人简单的特点,iLogtail的命名也非常简单,我们最开始期望的就是能够有一个统一去Tail日志的工具,所以就叫做Logtail,添加上“i”的原因主要当时使用了inotify的技术,能够让日志采集的延迟控制在毫秒级,因此最后叫做iLogtail。从2013年开始研发,iLogtail整个发展历程概括起来大致可以分为三个阶段,分别是飞天5K阶段、阿里集团阶段和云原生阶段。


1  飞天5K阶段


作为中国云计算领域的里程碑,2013年8月15日,阿里巴巴集团正式运营服务器规模达到5000(5K)的“飞天”集群,成为中国第一个独立研发拥有大规模通用计算平台的公司,也是世界上第一个对外提供5K云计算服务能力的公司。

飞天5K项目从2009年开始,从最开始的30台逐渐发展到5000,不断解决系统核心的问题,比如说规模、稳定性、运维、容灾等等。而iLogtail在这一阶段诞生,最开始就是要解决5000台机器的监控、问题分析、定位的工作(如今的词语叫做“可观测性”)。从30到5000的跃升中,对于可观测问题有着诸多的挑战,包括单机瓶颈、问题复杂度、排查便捷性、管理复杂度等。


5K之前
5K(2013年)
监控指标
通过单机飞天神农来汇聚系统的状态。只能支持1000台内的指标汇聚。
数据在本地产生,由iLogtail统一收集到SLS服务端,包括:
  • 指标数据:Metrics(神农指标)
  • 日志数据:Logs(飞天日志、系统日志等)
  • 链路数据:Traces(飞天Trace)
SLS根据日志处理需求提供三类处理:
  • 实时指标计算与展示(分布式版神农)
  • 索引数据提供实时查询(Logs、Traces)
  • 数据通过导入到ODPS(如今叫做MaxCompute)离线分析 
日志查询
登录机器grep,或者用pssh工具批量grep。速度慢,日志可能被清理,影响机器性能,存在误操作/安全风险。
链路排查
只能通过一个JobID在全部机器grep。
离线分析
利用脚本rsync每台机器上的日志,导入到离线系统进行计算。性能差、运维管理复杂。

在5K阶段,iLogtail本质上解决的是从单机、小规模集群到大规模的运维监控挑战,这一阶段iLogtail主要的特点有:

  • 功能:实时日志、监控采集,日志抓取延迟毫秒级
  • 性能:单核处理能力10M/s,5000台集群平均资源占用0.5%CPU核
  • 可靠性:自动监听新文件、新文件夹,支持文件轮转,处理网络中断
  • 管理:远程Web管理,配置文件自动下发
  • 运维:加入集团yum源,运行状态监控,异常自动上报
  • 规模:3W+部署规模,上千采集配置项,日10TB数据


2  阿里集团阶段


iLogtail在阿里云飞天5K项目中的应用解决了日志、监控统一收集的问题,而当时阿里巴巴集团、蚂蚁等还缺少一套统一、可靠的日志采集系统,因此我们开始推动iLogtail作为集团、蚂蚁的日志采集基础设施。从5K这种相对独立的项目到全集团应用,不是简单复制的问题,而我们要面对的是更多的部署量、更高的要求以及更多的部门:

  1. 百万规模运维问题:此时整个阿里、蚂蚁的物理机、虚拟机超过百万台,我们希望只用1/3的人力就可以运维管理百万规模的Logtail


  2. 更高的稳定性:iLogtail最开始采集的数据主要用于问题排查,集团广泛的应用场景对于日志可靠性要求越来越高,例如计费计量数据、交易数据,而且还需要满足双十一、双十二等超大数据流量的压力考验。


  3. 多部门、团队:从服务5K团队到近千个团队,会有不同的团队使用不同的iLogtail,而一个iLogtail也会被多个不同的团队使用,在租户隔离上对iLogtail是一个新的挑战。

经过几年时间和阿里集团、蚂蚁同学的合作打磨,iLogtail在多租户、稳定性等方面取得了非常大的进步,这一阶段iLogtail主要的特点有:

  • 功能:支持更多的日志格式,例如正则、分隔符、JSON等,支持多种日志编码方式,支持数据过滤、脱敏等高级处理

  • 性能:极简模式下提升到单核100M/s,正则、分隔符、JSON等方式20M/s+

  • 可靠性:采集可靠性支持Polling、轮转队列顺序保证、日志清理保护、CheckPoint增强;进程可靠性增加Critical自恢复、Crash自动上报、多级守护


日志保序采集方案原理(细节可参考《iLogtail技术分享(一) : Polling + Inotify 组合下的日志保序采集方案》)

  • 多租户:支持全流程多租户隔离、多级高低水位队列、采集优先级、配置级/进程级流量控制、临时降级机制


多租户隔离整体流程(细节可参考《iLogtail技术分享(二):多租户隔离技术+双十一实战效果》)

  • 运维:基于集团StarAgent自动安装与守护,异常主动通知,提供多种问题自查工具

  • 规模:百万+部署规模,千级别内部租户,10万+采集配置,日采集PB级数据


3  云原生阶段


随着阿里所有IT基础设施全面云化,以及iLogtail所属产品SLS(日志服务)正式在阿里云上商业化,iLogtail开始全面拥抱云原生。从阿里内部商业化并对外部各行各业的公司提供服务,对于iLogtail的挑战的重心已经不是性能和可靠性,而是如何适应云原生(容器化、K8s,适应云上环境)、如何兼容开源协议、如何去处理碎片化需求。这一阶段是iLogtail发展最快的时期,经历了非常多重要的变革:

  • 统一版本:iLogtail最开始的版本还是基于GCC4.1.2编译,代码还依赖飞天基座,为了能适用更多的环境,iLogtail进行了全版本的重构,基于一套代码实现Windows/Linux、X86/Arm、服务器/嵌入式等多种环境的编译发版

  • 全面支持容器化、K8s:除了支持容器、K8s环境的日志、监控采集外,对于配置管理也进行了升级,支持通过Operator的方式进行扩展,只需要配置一个AliyunLogConfig的K8s自定义资源就可以实现日志、监控的采集


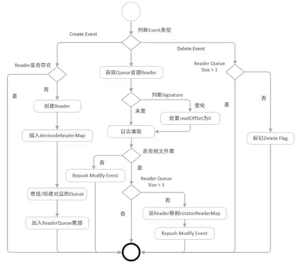
iLogtail Kubernetes日志采集原理(细节可参考《Kubernetes日志采集原理剖析》)

  • 插件化扩展:iLogtail增加插件系统,可自由扩展Input、Processor、Aggregator、Flusher插件用以实现各类自定义的功能


iLogtail插件系统整体流程(细节可参考《iLogtail插件系统简介》)

  • 规模:千万部署规模,数万内外部客户,百万+采集配置项,日采集数十PB数据


四  开源背景与期待


闭源自建的软件永远无法紧跟时代潮流,尤其在当今云原生的时代,我们坚信开源才是iLogtail最优的发展策略,也是释放其最大价值的方法。iLogtail作为可观测领域最基础的软件,我们将之开源,也希望能够和开源社区一起共建,持续优化,争取成为世界一流的可观测数据采集器。对于未来iLogail的发展,我们期待:

  1. iLogtail在性能和资源占用上相比其他开源采集软件具备一定优势,相比开源软件,在千万部署规模、日数十PB数据的规模性下为我们减少了100TB的内存和每年1亿的CPU核小时数。我们也希望这款采集软件可以为更多的企业带来资源效率的提升,实现可观测数据采集的“共同富裕”。


  2. 目前iLogtail还只是在阿里内部 以及很小一部分云上企业(虽然有几万家,但是面对全球千万的企业,这个数字还很小),面对的场景相对还较少,我们希望有更多不同行业、不同特色的公司可以使用iLog tail并对其提出更多的数据源、处理、输出目标的需求,丰富iLogtail支持的上下游生态。


  3. 性能、稳定性是iLogtail的最基本追求,我们也希望能够通过开源社区,吸引更多优秀的开发者,一起共建iLogtail,持续提升这款可观测数据采集器的性能和稳定性。

链接汇总:

1)阿里正式开源可观测数据采集器iLogta il:https://github.com/alibaba/ilogtail
2)iLogtail技术分享(一) : Polling + Inotify 组合下的日志保序采集方案:https://zhuanlan.zhihu.com/p/29303600
3)《iLogtail技术分享(二):多租户隔离技术+双十一实战效果》:https://www.sohu.com/a/205324880_465959
4)Kubernetes日志采集原理剖析:https://developer.aliyun.com/article/806369
5)iLogtail插件系统简介:https://github.com/alibaba/ilogtail/blob/main/docs/zh/concept%26designs/Overview.md



大数据Impala教程


Impala是用于处理存储在Hadoop集群中的大量数据的MPP(大规模并行处理)SQL查询引擎。它是一个用C ++和Java编写的开源软件。与其他Hadoop的SQL引擎相比,它提供了高性能和低延迟。Impala通过使用标准组件(如HDFS,HBase,Metastore,YARN和Sentry)将传统分析数据库的SQL支持和多用户性能与Hadoop的可扩展性和灵活性相结合。


本课程讲解了大数据分布式计算的发展及Impala的应用场景,对比Hive、MapReduce、Spark等类似框架讲解了内存式计算原理,以及如何基于Impala构建高性能交互式SQL分析平台。点击阅读原文查看详情。

登录查看更多
0

相关内容

阿里巴巴集团于1999年创立,阿里巴巴集团子公司及关联公司有:阿里巴巴网络有限公司、淘宝网、淘宝商城(天猫)、一淘、支付宝、阿里云计算、中国雅虎等。
达观智能制造知识图谱平台电力能源行业应用方案
专知会员服务
52+阅读 · 2022年4月13日
【AAAI2022】一种基于状态扰动的鲁棒强化学习算法
专知会员服务
36+阅读 · 2022年1月31日
面向大数据处理框架的JVM优化技术综述
专知会员服务
17+阅读 · 2021年11月27日
专知会员服务
35+阅读 · 2021年5月10日
​【CVPR 2021】半监督视频目标分割新算法,实现SOTA性能
专知会员服务
13+阅读 · 2021年4月26日
知识图谱构建技术:分类、调查和未来方向
专知会员服务
113+阅读 · 2021年3月1日
专知会员服务
31+阅读 · 2020年12月21日
专知会员服务
42+阅读 · 2020年8月14日
大规模时间序列分析框架的研究与实现,计算机学报
专知会员服务
59+阅读 · 2020年7月13日
网易数帆云原生日志平台架构实践
专知
1+阅读 · 2022年3月12日
iLogtail 与Filebeat 性能对比
阿里技术
0+阅读 · 2022年1月24日
阿里可观测性数据引擎的技术实践
阿里技术
1+阅读 · 2021年11月19日
开源自建/托管与商业化自研 Trace,如何选择?
阿里技术
0+阅读 · 2021年8月24日
基于Prometheus的K8S监控在小米的落地
DBAplus社群
16+阅读 · 2019年7月23日
浅谈 Kubernetes 在生产环境中的架构
DevOps时代
11+阅读 · 2019年5月8日
国家自然科学基金
2+阅读 · 2014年12月31日
国家自然科学基金
0+阅读 · 2013年12月31日
国家自然科学基金
5+阅读 · 2013年12月31日
国家自然科学基金
0+阅读 · 2013年12月31日
国家自然科学基金
1+阅读 · 2013年12月31日
国家自然科学基金
0+阅读 · 2012年12月31日
国家自然科学基金
0+阅读 · 2012年12月31日
国家自然科学基金
0+阅读 · 2011年12月31日
Arxiv
0+阅读 · 2022年4月18日
Arxiv
0+阅读 · 2022年4月15日
Self-Driving Cars: A Survey
Arxiv
41+阅读 · 2019年1月14日
VIP会员
最新内容
美陆军设想无人系统司令部
专知会员服务
0+阅读 · 56分钟前
【博士论文】已对齐人工智能系统的持久脆弱性
专知会员服务
0+阅读 · 49分钟前
《采用系统思维应对混合战争》125页
专知会员服务
0+阅读 · 今天12:47
战争机器学习:数据生态系统构建(155页)
专知会员服务
6+阅读 · 今天8:10
内省扩散语言模型
专知会员服务
5+阅读 · 4月14日
国外反无人机系统与技术动态
专知会员服务
3+阅读 · 4月14日
相关VIP内容
达观智能制造知识图谱平台电力能源行业应用方案
专知会员服务
52+阅读 · 2022年4月13日
【AAAI2022】一种基于状态扰动的鲁棒强化学习算法
专知会员服务
36+阅读 · 2022年1月31日
面向大数据处理框架的JVM优化技术综述
专知会员服务
17+阅读 · 2021年11月27日
专知会员服务
35+阅读 · 2021年5月10日
​【CVPR 2021】半监督视频目标分割新算法,实现SOTA性能
专知会员服务
13+阅读 · 2021年4月26日
知识图谱构建技术:分类、调查和未来方向
专知会员服务
113+阅读 · 2021年3月1日
专知会员服务
31+阅读 · 2020年12月21日
专知会员服务
42+阅读 · 2020年8月14日
大规模时间序列分析框架的研究与实现,计算机学报
专知会员服务
59+阅读 · 2020年7月13日
相关资讯
网易数帆云原生日志平台架构实践
专知
1+阅读 · 2022年3月12日
iLogtail 与Filebeat 性能对比
阿里技术
0+阅读 · 2022年1月24日
阿里可观测性数据引擎的技术实践
阿里技术
1+阅读 · 2021年11月19日
开源自建/托管与商业化自研 Trace,如何选择?
阿里技术
0+阅读 · 2021年8月24日
基于Prometheus的K8S监控在小米的落地
DBAplus社群
16+阅读 · 2019年7月23日
浅谈 Kubernetes 在生产环境中的架构
DevOps时代
11+阅读 · 2019年5月8日
相关基金
国家自然科学基金
2+阅读 · 2014年12月31日
国家自然科学基金
0+阅读 · 2013年12月31日
国家自然科学基金
5+阅读 · 2013年12月31日
国家自然科学基金
0+阅读 · 2013年12月31日
国家自然科学基金
1+阅读 · 2013年12月31日
国家自然科学基金
0+阅读 · 2012年12月31日
国家自然科学基金
0+阅读 · 2012年12月31日
国家自然科学基金
0+阅读 · 2011年12月31日
Top
微信扫码咨询专知VIP会员