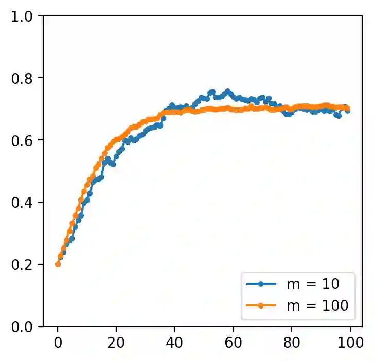
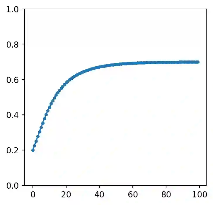
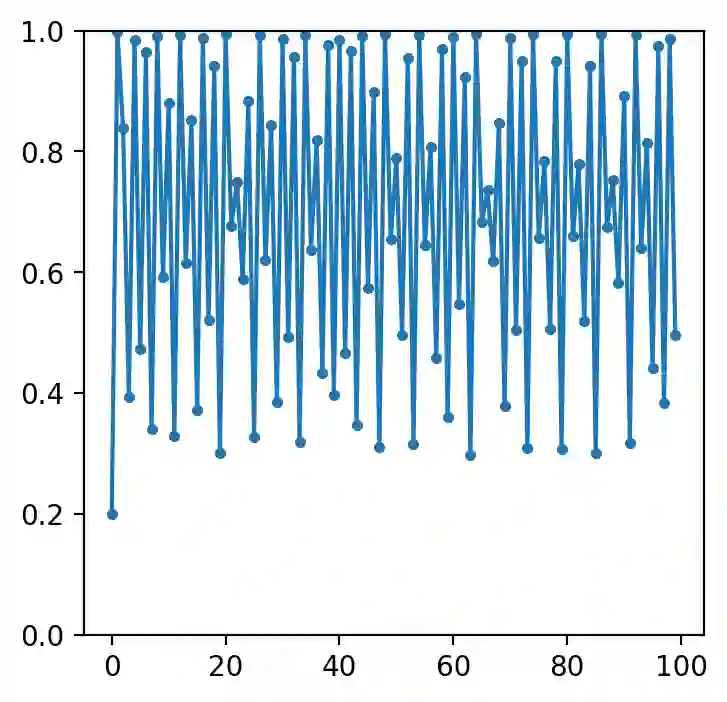
The recent framework of performative prediction is aimed at capturing settings where predictions influence the target/outcome they want to predict. In this paper, we introduce a natural multi-agent version of this framework, where multiple decision makers try to predict the same outcome. We showcase that such competition can result in interesting phenomena by proving the possibility of phase transitions from stability to instability and eventually chaos. Specifically, we present settings of multi-agent performative prediction where under sufficient conditions their dynamics lead to global stability and optimality. In the opposite direction, when the agents are not sufficiently cautious in their learning/updates rates, we show that instability and in fact formal chaos is possible. We complement our theoretical predictions with simulations showcasing the predictive power of our results.


翻译:最近的实绩预测框架旨在捕捉预测影响他们想要预测的目标/结果的环境。在本文中,我们引入了这一框架的自然多试剂版本,让多个决策者试图预测同样的结果。我们展示了这种竞争能够通过证明从稳定向不稳定和最终混乱阶段过渡的可能性而产生有趣的现象。具体地说,我们展示了多试剂预测的设置,在充分条件下,其动态导致全球稳定和最佳性。相反,当代理人在学习/更新速度方面不够谨慎时,我们表明不稳定和事实上正式混乱是可能的。我们用模拟来补充我们的理论预测,展示我们结果的预测力。

0
下载
关闭预览

相关内容

专知会员服务
52+阅读 · 2021年8月8日
专知会员服务
124+阅读 · 2020年9月8日
Linux导论,Introduction to Linux,96页ppt
专知会员服务
82+阅读 · 2020年7月26日
深度强化学习策略梯度教程,53页ppt
专知会员服务
184+阅读 · 2020年2月1日
Keras François Chollet 《Deep Learning with Python 》, 386页pdf
专知会员服务
164+阅读 · 2019年10月12日
强化学习最新教程,17页pdf
专知会员服务
182+阅读 · 2019年10月11日
机器学习入门的经验与建议
专知会员服务
94+阅读 · 2019年10月10日
【哈佛大学商学院课程Fall 2019】机器学习可解释性
专知会员服务
105+阅读 · 2019年10月9日
VCIP 2022 Call for Special Session Proposals
CCF多媒体专委会
1+阅读 · 2022年4月1日
ACM MM 2022 Call for Papers
CCF多媒体专委会
5+阅读 · 2022年3月29日
IEEE TII Call For Papers
CCF多媒体专委会
3+阅读 · 2022年3月24日
AIART 2022 Call for Papers
CCF多媒体专委会
1+阅读 · 2022年2月13日
【ICIG2021】Latest News & Announcements of the Plenary Talk1
中国图象图形学学会CSIG
0+阅读 · 2021年11月1日
Hierarchically Structured Meta-learning
CreateAMind
27+阅读 · 2019年5月22日
19篇ICML2019论文摘录选读!
专知
28+阅读 · 2019年4月28日
Unsupervised Learning via Meta-Learning
CreateAMind
44+阅读 · 2019年1月3日
A Technical Overview of AI & ML in 2018 & Trends for 2019
待字闺中
18+阅读 · 2018年12月24日
【推荐】SVM实例教程
机器学习研究会
17+阅读 · 2017年8月26日
国家自然科学基金
0+阅读 · 2014年12月31日
国家自然科学基金
1+阅读 · 2013年12月31日
国家自然科学基金
1+阅读 · 2013年12月31日
国家自然科学基金
0+阅读 · 2012年12月31日
国家自然科学基金
1+阅读 · 2011年12月31日
国家自然科学基金
0+阅读 · 2011年12月31日
国家自然科学基金
0+阅读 · 2009年12月31日
国家自然科学基金
0+阅读 · 2008年12月31日
国家自然科学基金
0+阅读 · 2008年12月31日
VIP会员
最新内容
伊朗战争停火期间美军关键弹药状况分析
专知会员服务
4+阅读 · 今天11:13
电子战革命:塑造战场的十年突破(2015–2025)
专知会员服务
3+阅读 · 今天9:19
人工智能即服务与未来战争(印度视角)
专知会员服务
1+阅读 · 今天7:57
《美国战争部2027财年军事人员预算》
专知会员服务
1+阅读 · 今天7:44
伊朗战争中的电子战
专知会员服务
4+阅读 · 今天7:04
大语言模型平台在国防情报应用中的对比
专知会员服务
7+阅读 · 今天3:12
美海军“超配项目”
专知会员服务
6+阅读 · 今天2:13
相关VIP内容
专知会员服务
52+阅读 · 2021年8月8日
专知会员服务
124+阅读 · 2020年9月8日
Linux导论,Introduction to Linux,96页ppt
专知会员服务
82+阅读 · 2020年7月26日
深度强化学习策略梯度教程,53页ppt
专知会员服务
184+阅读 · 2020年2月1日
Keras François Chollet 《Deep Learning with Python 》, 386页pdf
专知会员服务
164+阅读 · 2019年10月12日
强化学习最新教程,17页pdf
专知会员服务
182+阅读 · 2019年10月11日
机器学习入门的经验与建议
专知会员服务
94+阅读 · 2019年10月10日
【哈佛大学商学院课程Fall 2019】机器学习可解释性
专知会员服务
105+阅读 · 2019年10月9日
相关资讯
VCIP 2022 Call for Special Session Proposals
CCF多媒体专委会
1+阅读 · 2022年4月1日
ACM MM 2022 Call for Papers
CCF多媒体专委会
5+阅读 · 2022年3月29日
IEEE TII Call For Papers
CCF多媒体专委会
3+阅读 · 2022年3月24日
AIART 2022 Call for Papers
CCF多媒体专委会
1+阅读 · 2022年2月13日
【ICIG2021】Latest News & Announcements of the Plenary Talk1
中国图象图形学学会CSIG
0+阅读 · 2021年11月1日
Hierarchically Structured Meta-learning
CreateAMind
27+阅读 · 2019年5月22日
19篇ICML2019论文摘录选读!
专知
28+阅读 · 2019年4月28日
Unsupervised Learning via Meta-Learning
CreateAMind
44+阅读 · 2019年1月3日
A Technical Overview of AI & ML in 2018 & Trends for 2019
待字闺中
18+阅读 · 2018年12月24日
【推荐】SVM实例教程
机器学习研究会
17+阅读 · 2017年8月26日
相关基金
国家自然科学基金
0+阅读 · 2014年12月31日
国家自然科学基金
1+阅读 · 2013年12月31日
国家自然科学基金
1+阅读 · 2013年12月31日
国家自然科学基金
0+阅读 · 2012年12月31日
国家自然科学基金
1+阅读 · 2011年12月31日
国家自然科学基金
0+阅读 · 2011年12月31日
国家自然科学基金
0+阅读 · 2009年12月31日
国家自然科学基金
0+阅读 · 2008年12月31日
国家自然科学基金
0+阅读 · 2008年12月31日
Top
微信扫码咨询专知VIP会员