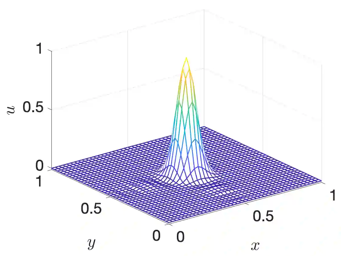
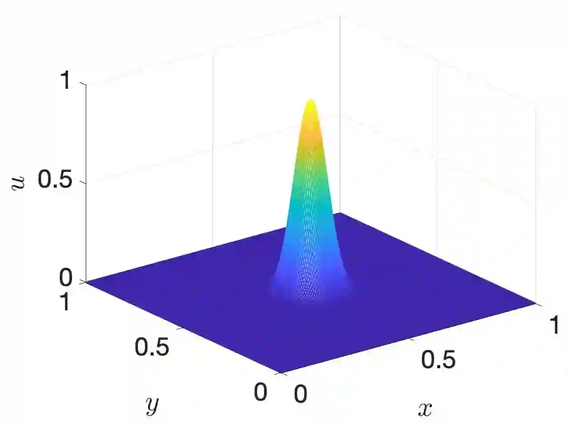
Many applications rely on solving time-dependent partial differential equations (PDEs) that include second derivatives. Summation-by-parts (SBP) operators are crucial for developing stable, high-order accurate numerical methodologies for such problems. Conventionally, SBP operators are tailored to the assumption that polynomials accurately approximate the solution, and SBP operators should thus be exact for them. However, this assumption falls short for a range of problems for which other approximation spaces are better suited. We recently addressed this issue and developed a theory for first-derivative SBP operators based on general function spaces, coined function-space SBP (FSBP) operators. In this paper, we extend the innovation of FSBP operators to accommodate second derivatives. The developed second-derivative FSBP operators maintain the desired mimetic properties of existing polynomial SBP operators while allowing for greater flexibility by being applicable to a broader range of function spaces. We establish the existence of these operators and detail a straightforward methodology for constructing them. By exploring various function spaces, including trigonometric, exponential, and radial basis functions, we illustrate the versatility of our approach. We showcase the superior performance of these non-polynomial FSBP operators over traditional polynomial-based operators for a suite of one- and two-dimensional problems, encompassing a boundary layer problem and the viscous Burgers' equation. The work presented here opens up possibilities for using second-derivative SBP operators based on suitable function spaces, paving the way for a wide range of applications in the future.


翻译:暂无翻译

0
下载
关闭预览

相关内容

专知会员服务
33+阅读 · 2021年3月7日
【ACL2020】多模态信息抽取,365页ppt
专知会员服务
151+阅读 · 2020年7月6日
【SIGGRAPH2019】TensorFlow 2.0深度学习计算机图形学应用
专知会员服务
41+阅读 · 2019年10月9日
RL解决'BipedalWalkerHardcore-v2' (SOTA)
CreateAMind
31+阅读 · 2019年7月17日
利用动态深度学习预测金融时间序列基于Python
量化投资与机器学习
18+阅读 · 2018年10月30日
disentangled-representation-papers
CreateAMind
26+阅读 · 2018年9月12日
论文浅尝 | 利用 RNN 和 CNN 构建基于 FreeBase 的问答系统
开放知识图谱
11+阅读 · 2018年4月25日
可解释的CNN
CreateAMind
18+阅读 · 2017年10月5日
Layer Normalization原理及其TensorFlow实现
深度学习每日摘要
32+阅读 · 2017年6月17日
基于LDA的主题模型实践(三)
机器学习深度学习实战原创交流
23+阅读 · 2015年10月12日
国家自然科学基金
2+阅读 · 2017年12月31日
国家自然科学基金
2+阅读 · 2015年12月31日
国家自然科学基金
0+阅读 · 2015年12月31日
国家自然科学基金
0+阅读 · 2015年12月31日
国家自然科学基金
1+阅读 · 2015年12月31日
国家自然科学基金
0+阅读 · 2015年12月31日
国家自然科学基金
2+阅读 · 2015年12月31日
国家自然科学基金
0+阅读 · 2014年12月31日
国家自然科学基金
0+阅读 · 2014年12月31日
国家自然科学基金
0+阅读 · 2014年12月31日
VIP会员
最新内容
美国与以色列如何在攻击伊朗中使用人工智能
专知会员服务
2+阅读 · 今天16:20
《自动化战略情报管控》
专知会员服务
1+阅读 · 今天14:31
得失评估:审视对伊朗战争的轨迹(简报)
专知会员服务
2+阅读 · 今天14:19
【CMU博士论文】迈向可解释机器学习的理论基础
专知会员服务
2+阅读 · 今天12:23
基于数据优化的人机协同与机器人僚机
专知会员服务
5+阅读 · 今天2:08
相关VIP内容
专知会员服务
33+阅读 · 2021年3月7日
【ACL2020】多模态信息抽取,365页ppt
专知会员服务
151+阅读 · 2020年7月6日
【SIGGRAPH2019】TensorFlow 2.0深度学习计算机图形学应用
专知会员服务
41+阅读 · 2019年10月9日
相关资讯
RL解决'BipedalWalkerHardcore-v2' (SOTA)
CreateAMind
31+阅读 · 2019年7月17日
利用动态深度学习预测金融时间序列基于Python
量化投资与机器学习
18+阅读 · 2018年10月30日
disentangled-representation-papers
CreateAMind
26+阅读 · 2018年9月12日
论文浅尝 | 利用 RNN 和 CNN 构建基于 FreeBase 的问答系统
开放知识图谱
11+阅读 · 2018年4月25日
可解释的CNN
CreateAMind
18+阅读 · 2017年10月5日
Layer Normalization原理及其TensorFlow实现
深度学习每日摘要
32+阅读 · 2017年6月17日
基于LDA的主题模型实践(三)
机器学习深度学习实战原创交流
23+阅读 · 2015年10月12日
相关基金
国家自然科学基金
2+阅读 · 2017年12月31日
国家自然科学基金
2+阅读 · 2015年12月31日
国家自然科学基金
0+阅读 · 2015年12月31日
国家自然科学基金
0+阅读 · 2015年12月31日
国家自然科学基金
1+阅读 · 2015年12月31日
国家自然科学基金
0+阅读 · 2015年12月31日
国家自然科学基金
2+阅读 · 2015年12月31日
国家自然科学基金
0+阅读 · 2014年12月31日
国家自然科学基金
0+阅读 · 2014年12月31日
国家自然科学基金
0+阅读 · 2014年12月31日
Top
微信扫码咨询专知VIP会员