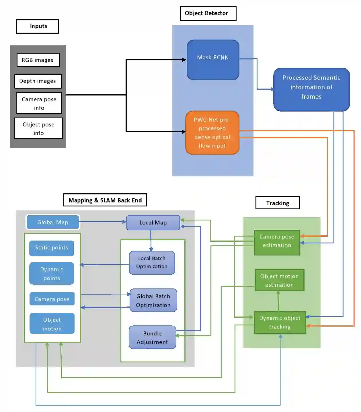
Simultaneous Localization & Mapping (SLAM) is the process of building a mutual relationship between localization and mapping of the subject in its surrounding environment. With the help of different sensors, various types of SLAM systems have developed to deal with the problem of building the relationship between localization and mapping. A limitation in the SLAM process is the lack of consideration of dynamic objects in the mapping of the environment. We propose the Dynamic Object Tracking SLAM (DyOb-SLAM), which is a Visual SLAM system that can localize and map the surrounding dynamic objects in the environment as well as track the dynamic objects in each frame. With the help of a neural network and a dense optical flow algorithm, dynamic objects and static objects in an environment can be differentiated. DyOb-SLAM creates two separate maps for both static and dynamic contents. For the static features, a sparse map is obtained. For the dynamic contents, a trajectory global map is created as output. As a result, a frame to frame real-time based dynamic object tracking system is obtained. With the pose calculation of the dynamic objects and camera, DyOb-SLAM can estimate the speed of the dynamic objects with time. The performance of DyOb-SLAM is observed by comparing it with a similar Visual SLAM system, VDO-SLAM and the performance is measured by calculating the camera and object pose errors as well as the object speed error.


翻译:同步本地化和绘图( SLAM) 是一个在周围环境对象本地化和绘图之间建立相互关系的过程。 在不同传感器的帮助下, 各类 SLAM 系统已经开发出各种类型的 SLAM 系统, 以解决建立本地化和映射之间的关系问题。 SLAM 进程的一个局限性是在环境映射中缺乏对动态物体的考虑。 我们提议了动态物体跟踪 SLAM (DyOb- SLAM) 系统, 这是一种视觉 SLAM 系统, 可以在环境周围对象的定位和绘图以及跟踪每个框架的动态对象。 在神经网络和密集的光学流算法的帮助下, 各种类型的 SLAM 系统已经开发出各种动态物体, DyOb- SLAM 系统可以将动态物体的性能与动态物体的性能进行对比, 以SLASM 系统所观测到的性能速度, 将VOAM 系统与所观测到的动态物体的性能速度进行对比。

0
下载
关闭预览

相关内容

即时定位与地图构建(SLAM或Simultaneouslocalizationandmapping)是这样一种技术:使得机器人和自动驾驶汽车等设备能在未知环境(没有先验知识的前提下)建立地图,或者在已知环境(已给出该地图的先验知识)中能更新地图,并保证这些设备能在同时追踪它们的当前位置。
不可错过!《机器学习100讲》课程,UBC Mark Schmidt讲授
专知会员服务
76+阅读 · 2022年6月28日
100+篇《自监督学习(Self-Supervised Learning)》论文最新合集
专知会员服务
167+阅读 · 2020年3月18日
强化学习最新教程,17页pdf
专知会员服务
182+阅读 · 2019年10月11日
[综述]深度学习下的场景文本检测与识别
专知会员服务
78+阅读 · 2019年10月10日
机器学习入门的经验与建议
专知会员服务
94+阅读 · 2019年10月10日
ACM MM 2022 Call for Papers
CCF多媒体专委会
5+阅读 · 2022年3月29日
ICRA 2019 论文速览 | 基于Deep Learning 的SLAM
计算机视觉life
41+阅读 · 2019年7月22日
【泡泡汇总】CVPR2019 SLAM Paperlist
泡泡机器人SLAM
14+阅读 · 2019年6月12日
Unsupervised Learning via Meta-Learning
CreateAMind
44+阅读 · 2019年1月3日
【泡泡前沿追踪】跟踪SLAM前沿动态系列之IROS2018
泡泡机器人SLAM
29+阅读 · 2018年10月28日
【推荐】YOLO实时目标检测(6fps)
机器学习研究会
20+阅读 · 2017年11月5日
【推荐】SLAM相关资源大列表
机器学习研究会
10+阅读 · 2017年8月18日
国家自然科学基金
1+阅读 · 2013年12月31日
国家自然科学基金
3+阅读 · 2013年12月31日
国家自然科学基金
0+阅读 · 2012年12月31日
国家自然科学基金
1+阅读 · 2012年12月31日
国家自然科学基金
0+阅读 · 2012年12月31日
国家自然科学基金
0+阅读 · 2012年12月31日
国家自然科学基金
0+阅读 · 2009年12月31日
Deep Learning in Video Multi-Object Tracking: A Survey
Arxiv
58+阅读 · 2019年7月31日
VIP会员
最新内容
高效视频扩散模型:进展与挑战
专知会员服务
0+阅读 · 29分钟前
乌克兰前线的五项创新
专知会员服务
3+阅读 · 今天6:14
 军事通信系统与设备的技术演进综述
专知会员服务
2+阅读 · 今天5:59
《北约标准:医疗评估手册》174页
专知会员服务
3+阅读 · 今天5:51
《提升生成模型的安全性与保障》博士论文
专知会员服务
3+阅读 · 今天5:47
美国当前高超音速导弹发展概述
专知会员服务
4+阅读 · 4月19日
无人机蜂群建模与仿真方法
专知会员服务
11+阅读 · 4月19日
澳大利亚发布《国防战略(2026年)》
专知会员服务
6+阅读 · 4月19日
相关资讯
ACM MM 2022 Call for Papers
CCF多媒体专委会
5+阅读 · 2022年3月29日
ICRA 2019 论文速览 | 基于Deep Learning 的SLAM
计算机视觉life
41+阅读 · 2019年7月22日
【泡泡汇总】CVPR2019 SLAM Paperlist
泡泡机器人SLAM
14+阅读 · 2019年6月12日
Unsupervised Learning via Meta-Learning
CreateAMind
44+阅读 · 2019年1月3日
【泡泡前沿追踪】跟踪SLAM前沿动态系列之IROS2018
泡泡机器人SLAM
29+阅读 · 2018年10月28日
【推荐】YOLO实时目标检测(6fps)
机器学习研究会
20+阅读 · 2017年11月5日
【推荐】SLAM相关资源大列表
机器学习研究会
10+阅读 · 2017年8月18日
相关基金
国家自然科学基金
1+阅读 · 2013年12月31日
国家自然科学基金
3+阅读 · 2013年12月31日
国家自然科学基金
0+阅读 · 2012年12月31日
国家自然科学基金
1+阅读 · 2012年12月31日
国家自然科学基金
0+阅读 · 2012年12月31日
国家自然科学基金
0+阅读 · 2012年12月31日
国家自然科学基金
0+阅读 · 2009年12月31日
Top
微信扫码咨询专知VIP会员