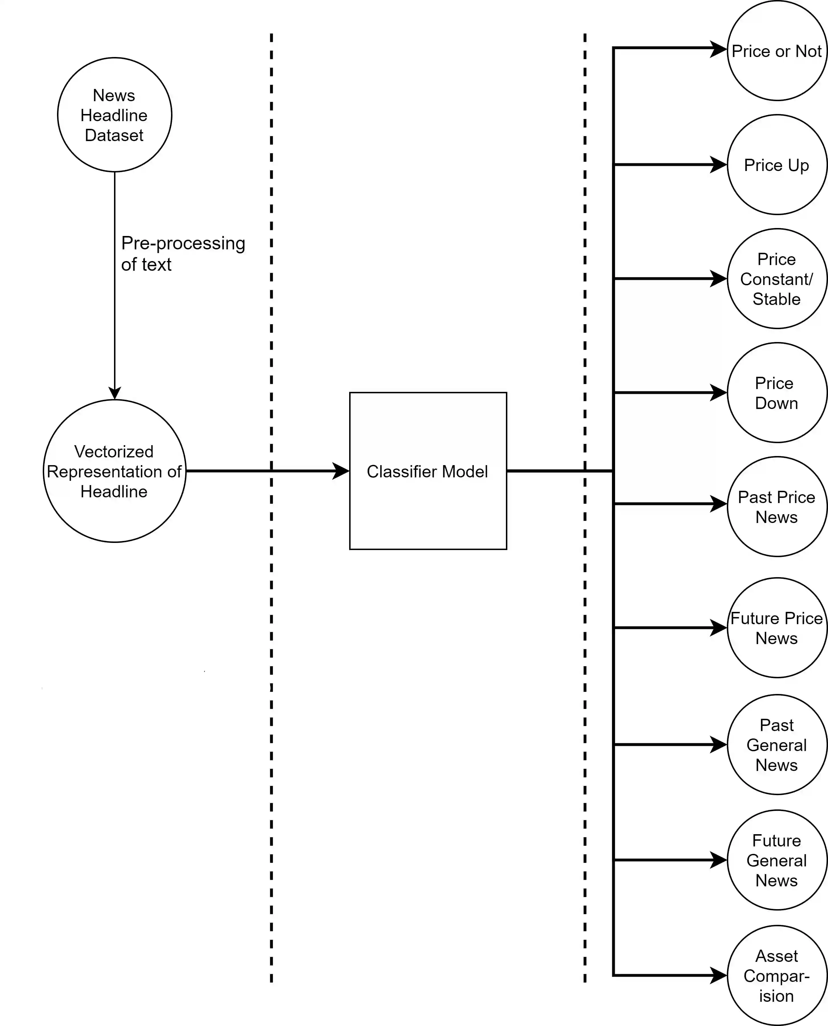
Over the last few years, machine learning based methods have been applied to extract information from news flow in the financial domain. However, this information has mostly been in the form of the financial sentiments contained in the news headlines, primarily for the stock prices. In our current work, we propose that various other dimensions of information can be extracted from news headlines, which will be of interest to investors, policy-makers and other practitioners. We propose a framework that extracts information such as past movements and expected directionality in prices, asset comparison and other general information that the news is referring to. We apply this framework to the commodity "Gold" and train the machine learning models using a dataset of 11,412 human-annotated news headlines (released with this study), collected from the period 2000-2019. We experiment to validate the causal effect of news flow on gold prices and observe that the information produced from our framework significantly impacts the future gold price.


翻译:过去几年来,以机器学习为基础的方法被用于从金融领域新闻流中提取信息,然而,这一信息大多以新闻头条新闻所载金融情绪的形式出现,主要是股票价格;在目前的工作中,我们建议从新闻头条新闻中提取信息的其他各个方面,投资者、决策者和其他从业者对此感兴趣;我们提议了一个框架,提取信息,例如过去的价格变动和预期方向、资产比较以及新闻提到的其他一般信息;我们将这一框架应用于商品“黄金”,并利用2000至2019年期间收集的11 412个人类附加说明新闻头条(与本研究一起发布)数据集培训机器学习模型;我们试验验证新闻流动对黄金价格的因果关系,并观察我们从框架获得的信息对未来黄金价格产生重大影响。

0
下载
关闭预览

相关内容

《计算机信息》杂志发表高质量的论文,扩大了运筹学和计算的范围,寻求有关理论、方法、实验、系统和应用方面的原创研究论文、新颖的调查和教程论文,以及描述新的和有用的软件工具的论文。官网链接:https://pubsonline.informs.org/journal/ijoc
经济学中的数据科学,Data Science in Economics,附22页pdf
专知会员服务
36+阅读 · 2020年4月1日
Keras François Chollet 《Deep Learning with Python 》, 386页pdf
专知会员服务
164+阅读 · 2019年10月12日
2019年机器学习框架回顾
专知会员服务
36+阅读 · 2019年10月11日
[综述]深度学习下的场景文本检测与识别
专知会员服务
78+阅读 · 2019年10月10日
机器学习入门的经验与建议
专知会员服务
94+阅读 · 2019年10月10日
已删除
将门创投
3+阅读 · 2019年4月12日
On Feature Normalization and Data Augmentation
Arxiv
15+阅读 · 2020年2月25日
Arxiv
113+阅读 · 2020年2月5日
Arxiv
6+阅读 · 2018年6月18日
Arxiv
5+阅读 · 2018年1月30日
VIP会员
最新内容
【NTU博士论文】3D人体动作生成
专知会员服务
1+阅读 · 今天14:48
以色列军事技术对美国军力发展的持续性赋能
专知会员服务
7+阅读 · 今天8:46
《深度强化学习在兵棋推演中的应用》40页报告
专知会员服务
9+阅读 · 今天5:37
《多域作战面临复杂现实》
专知会员服务
7+阅读 · 今天5:35
《印度的多域作战:条令与能力发展》报告
专知会员服务
3+阅读 · 今天5:24
相关资讯
已删除
将门创投
3+阅读 · 2019年4月12日
Top
微信扫码咨询专知VIP会员