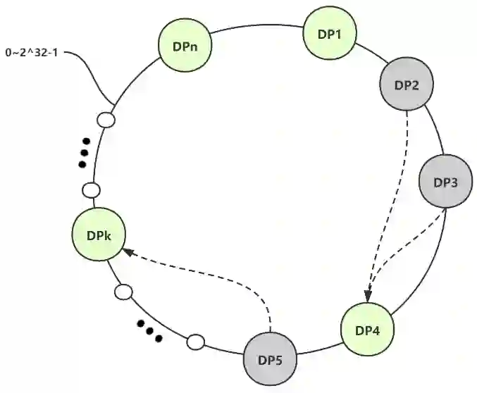
Federated learning(FL) is a rapidly growing field and many centralized and decentralized FL frameworks have been proposed. However, it is of great challenge for current FL frameworks to improve communication performance and maintain the security and robustness under malicious node attacks. In this paper, we propose Galaxy Federated Learning Framework(GFL), a decentralized FL framework based on blockchain. GFL introduces the consistent hashing algorithm to improve communication performance and proposes a novel ring decentralized FL algorithm(RDFL) to improve decentralized FL performance and bandwidth utilization. In addition, GFL introduces InterPlanetary File System(IPFS) and blockchain to further improve communication efficiency and FL security. Our experiments show that GFL improves communication performance and decentralized FL performance under the data poisoning of malicious nodes and non-independent and identically distributed(Non-IID) datasets.


翻译:联邦学习(FL)是一个迅速增长的领域,已经提出了许多中央和分散的FL框架,但是,对于目前的FL框架来说,在恶意节点攻击下,改善通信绩效和保持安全和稳健是巨大的挑战,在本文件中,我们提出银河联邦学习框架(FFL),这是一个以街区链为基础的分散的FL框架。GFL采用一贯的散射算法来提高通信绩效,并提出一种新的环形分散的FL算法(RDFL),以改善分散的FL的功能和带宽利用。此外,GLL引入了InterPlanetary File系统(IPFS)和块链来进一步提高通信效率和FL的安全性。我们的实验表明,GLF在恶意节点、不独立和同样分布的数据下,GFL改进了通信绩效和分散的FL业绩。

0
下载
关闭预览

相关内容

最新《联邦学习Federated Learning》报告,Federated Learning
专知会员服务
92+阅读 · 2020年12月2日
100+篇《自监督学习(Self-Supervised Learning)》论文最新合集
专知会员服务
167+阅读 · 2020年3月18日
Keras François Chollet 《Deep Learning with Python 》, 386页pdf
专知会员服务
164+阅读 · 2019年10月12日
Federated Learning: 架构
AINLP
4+阅读 · 2020年9月20日
灾难性遗忘问题新视角:迁移-干扰平衡
CreateAMind
17+阅读 · 2019年7月6日
Hierarchically Structured Meta-learning
CreateAMind
27+阅读 · 2019年5月22日
Transferring Knowledge across Learning Processes
CreateAMind
29+阅读 · 2019年5月18日
小样本学习(Few-shot Learning)综述
机器之心
18+阅读 · 2019年4月1日
无监督元学习表示学习
CreateAMind
27+阅读 · 2019年1月4日
Unsupervised Learning via Meta-Learning
CreateAMind
44+阅读 · 2019年1月3日
meta learning 17年:MAML SNAIL
CreateAMind
11+阅读 · 2019年1月2日
Disentangled的假设的探讨
CreateAMind
9+阅读 · 2018年12月10日
Arxiv
0+阅读 · 2021年6月5日
Arxiv
10+阅读 · 2021年3月30日
Advances and Open Problems in Federated Learning
Arxiv
18+阅读 · 2019年12月10日
VIP会员
最新内容
2026“人工智能+”行业发展蓝皮书(附下载)
专知会员服务
2+阅读 · 55分钟前
《强化学习数学基础》
专知会员服务
1+阅读 · 59分钟前
“Maven计划”的发展演变之“Maven智能系统”应用
《无人机革命:来自俄乌战场的启示》(报告)
专知会员服务
5+阅读 · 今天6:48
《实现联合作战能力所需的技术》58页报告
专知会员服务
2+阅读 · 今天6:30
以色列运用人工智能优化空袭警报系统
专知会员服务
3+阅读 · 今天6:20
以色列在多条战线部署AI智能体
专知会员服务
4+阅读 · 今天6:12
相关VIP内容
最新《联邦学习Federated Learning》报告,Federated Learning
专知会员服务
92+阅读 · 2020年12月2日
100+篇《自监督学习(Self-Supervised Learning)》论文最新合集
专知会员服务
167+阅读 · 2020年3月18日
Keras François Chollet 《Deep Learning with Python 》, 386页pdf
专知会员服务
164+阅读 · 2019年10月12日
相关资讯
Federated Learning: 架构
AINLP
4+阅读 · 2020年9月20日
灾难性遗忘问题新视角:迁移-干扰平衡
CreateAMind
17+阅读 · 2019年7月6日
Hierarchically Structured Meta-learning
CreateAMind
27+阅读 · 2019年5月22日
Transferring Knowledge across Learning Processes
CreateAMind
29+阅读 · 2019年5月18日
小样本学习(Few-shot Learning)综述
机器之心
18+阅读 · 2019年4月1日
无监督元学习表示学习
CreateAMind
27+阅读 · 2019年1月4日
Unsupervised Learning via Meta-Learning
CreateAMind
44+阅读 · 2019年1月3日
meta learning 17年:MAML SNAIL
CreateAMind
11+阅读 · 2019年1月2日
Disentangled的假设的探讨
CreateAMind
9+阅读 · 2018年12月10日
Top
微信扫码咨询专知VIP会员