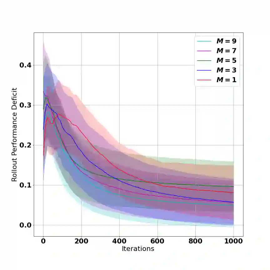
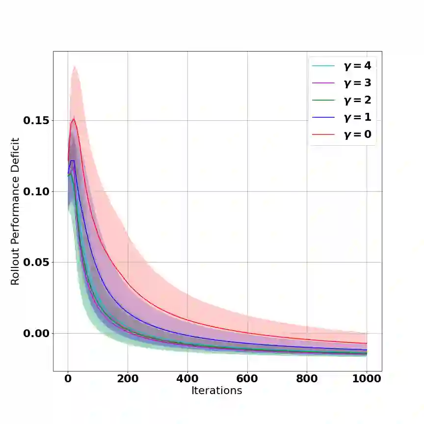
A challenge in reinforcement learning (RL) is minimizing the cost of sampling associated with exploration. Distributed exploration reduces sampling complexity in multi-agent RL (MARL). We investigate the benefits to performance in MARL when exploration is fully decentralized. Specifically, we consider a class of online, episodic, tabular $Q$-learning problems under time-varying reward and transition dynamics, in which agents can communicate in a decentralized manner.We show that group performance, as measured by the bound on regret, can be significantly improved through communication when each agent uses a decentralized message-passing protocol, even when limited to sending information up to its $\gamma$-hop neighbors. We prove regret and sample complexity bounds that depend on the number of agents, communication network structure and $\gamma.$ We show that incorporating more agents and more information sharing into the group learning scheme speeds up convergence to the optimal policy. Numerical simulations illustrate our results and validate our theoretical claims.


翻译:强化学习(RL)的一个挑战是最大限度地降低与勘探有关的取样成本。分布式勘探会降低多试剂RL(MARL)的取样复杂性。当勘探完全分散时,我们调查MARL对业绩的好处。具体地说,我们考虑在时间变化的奖励和过渡动态下,一种在线的、附带的、以美元计价的学习问题,使代理商能够以分散的方式进行交流。我们表明,如果每个代理商使用分散式的传递信息协议,即使仅限于向它的近邻发送信息,则群体业绩可以通过通信得到显著改善。我们证明,根据代理商的数量、通信网络结构和$\gamma.美元,我们证明了遗憾和抽样的复杂性界限,这些界限取决于代理商的数量、通信网络结构和$\gamma.美元。我们表明,将更多的代理商和更多的信息共享纳入集体学习计划可以加快与最佳政策的趋同。数字模拟可以说明我们的结果并验证我们的理论主张。

0
下载
关闭预览

相关内容

可解释强化学习,Explainable Reinforcement Learning: A Survey
专知会员服务
132+阅读 · 2020年5月14日
深度强化学习策略梯度教程,53页ppt
专知会员服务
184+阅读 · 2020年2月1日
【强化学习资源集合】Awesome Reinforcement Learning
专知会员服务
98+阅读 · 2019年12月23日
Stabilizing Transformers for Reinforcement Learning
专知会员服务
60+阅读 · 2019年10月17日
Keras François Chollet 《Deep Learning with Python 》, 386页pdf
专知会员服务
164+阅读 · 2019年10月12日
强化学习最新教程,17页pdf
专知会员服务
182+阅读 · 2019年10月11日
强化学习扫盲贴:从Q-learning到DQN
夕小瑶的卖萌屋
52+阅读 · 2019年10月13日
强化学习三篇论文 避免遗忘等
CreateAMind
20+阅读 · 2019年5月24日
Hierarchically Structured Meta-learning
CreateAMind
27+阅读 · 2019年5月22日
Transferring Knowledge across Learning Processes
CreateAMind
29+阅读 · 2019年5月18日
动物脑的好奇心和强化学习的好奇心
CreateAMind
10+阅读 · 2019年1月26日
Unsupervised Learning via Meta-Learning
CreateAMind
44+阅读 · 2019年1月3日
Ray RLlib: Scalable 降龙十八掌
CreateAMind
9+阅读 · 2018年12月28日
Hierarchical Disentangled Representations
CreateAMind
4+阅读 · 2018年4月15日
强化学习族谱
CreateAMind
26+阅读 · 2017年8月2日
强化学习 cartpole_a3c
CreateAMind
9+阅读 · 2017年7月21日
Arxiv
5+阅读 · 2018年6月12日
Arxiv
11+阅读 · 2018年4月25日
VIP会员
最新内容
BES:让语言模型通过双向进化搜索自我改进
专知会员服务
1+阅读 · 5月30日
以色列-美国-伊朗战争中的无人机:关键要点
专知会员服务
3+阅读 · 5月30日
《Palantir任务保障性软件安全标准(MA-S2)》
专知会员服务
8+阅读 · 5月30日
基于声学的无人机检测技术综述
专知会员服务
5+阅读 · 5月30日
《当代混合战争分析框架:俄乌战争经验教训》
战略前沿人工智能的再思考(中文)
专知会员服务
7+阅读 · 5月29日
《量化地基防空系统间接效应的博弈论方法》
专知会员服务
5+阅读 · 5月29日
相关资讯
强化学习扫盲贴:从Q-learning到DQN
夕小瑶的卖萌屋
52+阅读 · 2019年10月13日
强化学习三篇论文 避免遗忘等
CreateAMind
20+阅读 · 2019年5月24日
Hierarchically Structured Meta-learning
CreateAMind
27+阅读 · 2019年5月22日
Transferring Knowledge across Learning Processes
CreateAMind
29+阅读 · 2019年5月18日
动物脑的好奇心和强化学习的好奇心
CreateAMind
10+阅读 · 2019年1月26日
Unsupervised Learning via Meta-Learning
CreateAMind
44+阅读 · 2019年1月3日
Ray RLlib: Scalable 降龙十八掌
CreateAMind
9+阅读 · 2018年12月28日
Hierarchical Disentangled Representations
CreateAMind
4+阅读 · 2018年4月15日
强化学习族谱
CreateAMind
26+阅读 · 2017年8月2日
强化学习 cartpole_a3c
CreateAMind
9+阅读 · 2017年7月21日
Top
微信扫码咨询专知VIP会员