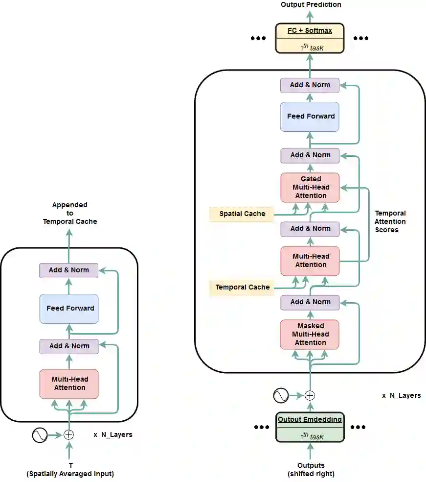
Transformer is a popularly used neural network architecture, especially for language understanding. We introduce an extended and unified architecture which can be used for tasks involving a variety of modalities like image, text, videos, etc. We propose a spatio-temporal cache mechanism that enables learning spatial dimension of the input in addition to the hidden states corresponding to the temporal input sequence. The proposed architecture further enables a single model to support tasks with multiple input modalities as well as asynchronous multi-task learning, thus we refer to it as OmniNet. For example, a single instance of OmniNet can concurrently learn to perform the tasks of part-of-speech tagging, image captioning, visual question answering and video activity recognition. We demonstrate that training these four tasks together results in about three times compressed model while retaining the performance in comparison to training them individually. We also show that using this neural network pre-trained on some modalities assists in learning an unseen task. This illustrates the generalization capacity of the self-attention mechanism on the spatio-temporal cache present in OmniNet.


翻译:变换器是一个常用的神经网络架构, 特别是语言理解。 我们引入了一个扩展和统一的架构, 可用于涉及图像、 文本、 视频等多种模式的任务。 我们提出一个spatio- 时空缓存机制, 能够学习与时间输入序列相对应的隐藏状态之外输入内容的空间层面。 拟议的架构还使一个单一模式能够支持多种输入模式和同步多任务学习的任务, 因此我们称之为 OmniNet 。 例如, OmniNet 的单一实例可以同时学习执行部分语音标记、 图像说明、 视觉问题解答和视频活动识别等任务。 我们证明, 将这四项任务结合起来的培训将产生大约三倍的压缩模型, 同时保留其性能, 以单独培训它们。 我们还表明, 使用该神经网络就某些模式进行预先培训, 有助于学习一项不可见的任务。 这说明了OmniNet 的磁场缓存机制的一般能力 。

6
下载
关闭预览

相关内容

【强化学习资源集合】Awesome Reinforcement Learning
专知会员服务
98+阅读 · 2019年12月23日
Stabilizing Transformers for Reinforcement Learning
专知会员服务
60+阅读 · 2019年10月17日
开源书:PyTorch深度学习起步
专知会员服务
51+阅读 · 2019年10月11日
Hierarchically Structured Meta-learning
CreateAMind
27+阅读 · 2019年5月22日
Transferring Knowledge across Learning Processes
CreateAMind
29+阅读 · 2019年5月18日
19篇ICML2019论文摘录选读!
专知
28+阅读 · 2019年4月28日
逆强化学习-学习人先验的动机
CreateAMind
16+阅读 · 2019年1月18日
强化学习的Unsupervised Meta-Learning
CreateAMind
18+阅读 · 2019年1月7日
无监督元学习表示学习
CreateAMind
27+阅读 · 2019年1月4日
Unsupervised Learning via Meta-Learning
CreateAMind
44+阅读 · 2019年1月3日
meta learning 17年:MAML SNAIL
CreateAMind
11+阅读 · 2019年1月2日
Hierarchical Imitation - Reinforcement Learning
CreateAMind
19+阅读 · 2018年5月25日
强化学习 cartpole_a3c
CreateAMind
9+阅读 · 2017年7月21日
Multi-task Deep Reinforcement Learning with PopArt
Arxiv
4+阅读 · 2018年9月12日
Neural Architecture Optimization
Arxiv
8+阅读 · 2018年9月5日
Arxiv
19+阅读 · 2018年3月28日
VIP会员
最新内容
乌克兰前线的五项创新
专知会员服务
1+阅读 · 今天6:14
 军事通信系统与设备的技术演进综述
专知会员服务
1+阅读 · 今天5:59
《北约标准:医疗评估手册》174页
专知会员服务
1+阅读 · 今天5:51
《提升生成模型的安全性与保障》博士论文
专知会员服务
0+阅读 · 今天5:47
美国当前高超音速导弹发展概述
专知会员服务
4+阅读 · 4月19日
无人机蜂群建模与仿真方法
专知会员服务
9+阅读 · 4月19日
澳大利亚发布《国防战略(2026年)》
专知会员服务
4+阅读 · 4月19日
全球高超音速武器最新发展趋势
专知会员服务
3+阅读 · 4月19日
相关资讯
Hierarchically Structured Meta-learning
CreateAMind
27+阅读 · 2019年5月22日
Transferring Knowledge across Learning Processes
CreateAMind
29+阅读 · 2019年5月18日
19篇ICML2019论文摘录选读!
专知
28+阅读 · 2019年4月28日
逆强化学习-学习人先验的动机
CreateAMind
16+阅读 · 2019年1月18日
强化学习的Unsupervised Meta-Learning
CreateAMind
18+阅读 · 2019年1月7日
无监督元学习表示学习
CreateAMind
27+阅读 · 2019年1月4日
Unsupervised Learning via Meta-Learning
CreateAMind
44+阅读 · 2019年1月3日
meta learning 17年:MAML SNAIL
CreateAMind
11+阅读 · 2019年1月2日
Hierarchical Imitation - Reinforcement Learning
CreateAMind
19+阅读 · 2018年5月25日
强化学习 cartpole_a3c
CreateAMind
9+阅读 · 2017年7月21日
Top
微信扫码咨询专知VIP会员