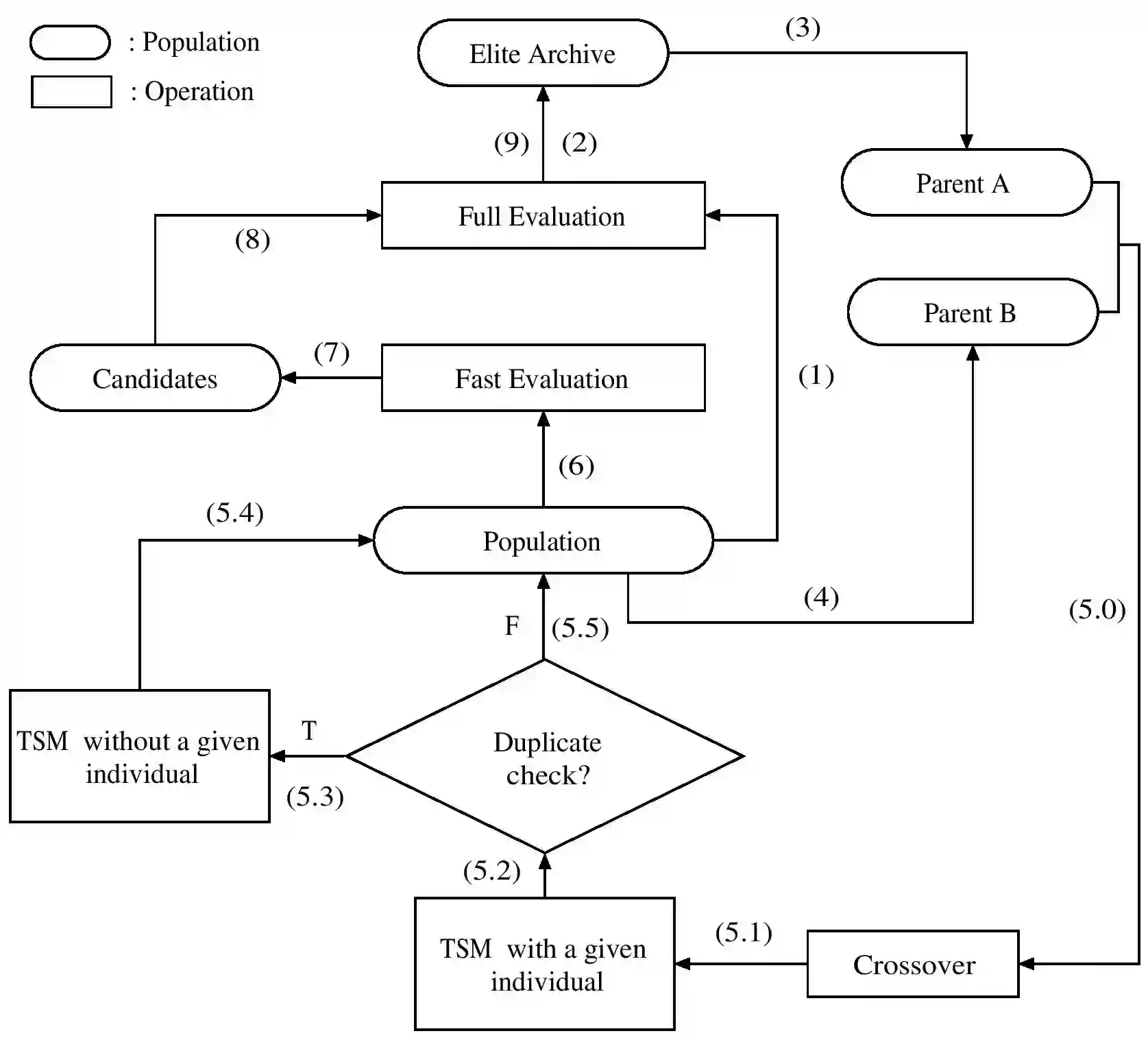
In recent years, graph neural networks (GNNs) have gained increasing attention, as they possess the excellent capability of processing graph-related problems. In practice, hyperparameter optimisation (HPO) is critical for GNNs to achieve satisfactory results, but this process is costly because the evaluations of different hyperparameter settings require excessively training many GNNs. Many approaches have been proposed for HPO, which aims to identify promising hyperparameters efficiently. In particular, the genetic algorithm (GA) for HPO has been explored, which treats GNNs as a black-box model, of which only the outputs can be observed given a set of hyperparameters. However, because GNN models are sophisticated and the evaluations of hyperparameters on GNNs are expensive, GA requires advanced techniques to balance the exploration and exploitation of the search and make the optimisation more effective given limited computational resources. Therefore, we proposed a tree-structured mutation strategy for GA to alleviate this issue. Meanwhile, we reviewed the recent HPO works, which gives room for the idea of tree-structure to develop, and we hope our approach can further improve these HPO methods in the future.


翻译:近年来,平面神经网络(GNN)日益受到越来越多的关注,因为它们拥有处理与图形有关的问题的极好能力。实际上,超参数优化对于全球网络取得令人满意的结果至关重要,但这一过程成本高昂,因为对不同超参数设置的评价要求对许多GNS进行过度培训。许多方法都已经为HPO提出,其目的是高效率地确定有希望的超参数。特别是,已经探索了HPO的基因算法(GA),将GNS作为黑盒模型,只有一组超参数才能观察到其产出。然而,由于GNNS模型十分复杂,对GNNS超参数的评估也十分昂贵,GA需要采用先进技术来平衡搜索的勘探和开发,使优化更加有效,因为计算资源有限。因此,我们为GA提出了一种树结构突变战略来缓解这一问题。与此同时,我们审查了最近的HPO工作,这为树结构的发展提供了空间,我们希望我们的方法今后能够进一步改进这些HPO方法。

0
下载
关闭预览

相关内容

在贝叶斯统计中,超参数是先验分布的参数; 该术语用于将它们与所分析的基础系统的模型参数区分开。
专知会员服务
16+阅读 · 2021年5月21日
一网打尽!100+深度学习模型TensorFlow与Pytorch代码实现集合
2019年机器学习框架回顾
专知会员服务
36+阅读 · 2019年10月11日
Hierarchically Structured Meta-learning
CreateAMind
27+阅读 · 2019年5月22日
Transferring Knowledge across Learning Processes
CreateAMind
29+阅读 · 2019年5月18日
逆强化学习-学习人先验的动机
CreateAMind
16+阅读 · 2019年1月18日
强化学习的Unsupervised Meta-Learning
CreateAMind
18+阅读 · 2019年1月7日
A Technical Overview of AI & ML in 2018 & Trends for 2019
待字闺中
18+阅读 · 2018年12月24日
Hierarchical Imitation - Reinforcement Learning
CreateAMind
19+阅读 · 2018年5月25日
【论文】变分推断(Variational inference)的总结
机器学习研究会
39+阅读 · 2017年11月16日
Capsule Networks解析
机器学习研究会
11+阅读 · 2017年11月12日
Auto-Encoding GAN
CreateAMind
7+阅读 · 2017年8月4日
强化学习族谱
CreateAMind
26+阅读 · 2017年8月2日
Arxiv
27+阅读 · 2020年6月19日
Arxiv
13+阅读 · 2019年11月14日
VIP会员
最新内容
非对称优势:美海军开发低成本反无人机技术
专知会员服务
1+阅读 · 今天4:39
《美战争部小企业创新研究(SBIR)计划》
专知会员服务
3+阅读 · 今天2:48
《军事模拟:将军事条令与目标融入AI智能体》
专知会员服务
5+阅读 · 今天2:43
【NTU博士论文】3D人体动作生成
专知会员服务
5+阅读 · 4月24日
以色列军事技术对美国军力发展的持续性赋能
专知会员服务
8+阅读 · 4月24日
《深度强化学习在兵棋推演中的应用》40页报告
专知会员服务
12+阅读 · 4月24日
《多域作战面临复杂现实》
专知会员服务
9+阅读 · 4月24日
《印度的多域作战:条令与能力发展》报告
专知会员服务
4+阅读 · 4月24日
相关资讯
Hierarchically Structured Meta-learning
CreateAMind
27+阅读 · 2019年5月22日
Transferring Knowledge across Learning Processes
CreateAMind
29+阅读 · 2019年5月18日
逆强化学习-学习人先验的动机
CreateAMind
16+阅读 · 2019年1月18日
强化学习的Unsupervised Meta-Learning
CreateAMind
18+阅读 · 2019年1月7日
A Technical Overview of AI & ML in 2018 & Trends for 2019
待字闺中
18+阅读 · 2018年12月24日
Hierarchical Imitation - Reinforcement Learning
CreateAMind
19+阅读 · 2018年5月25日
【论文】变分推断(Variational inference)的总结
机器学习研究会
39+阅读 · 2017年11月16日
Capsule Networks解析
机器学习研究会
11+阅读 · 2017年11月12日
Auto-Encoding GAN
CreateAMind
7+阅读 · 2017年8月4日
强化学习族谱
CreateAMind
26+阅读 · 2017年8月2日
Top
微信扫码咨询专知VIP会员