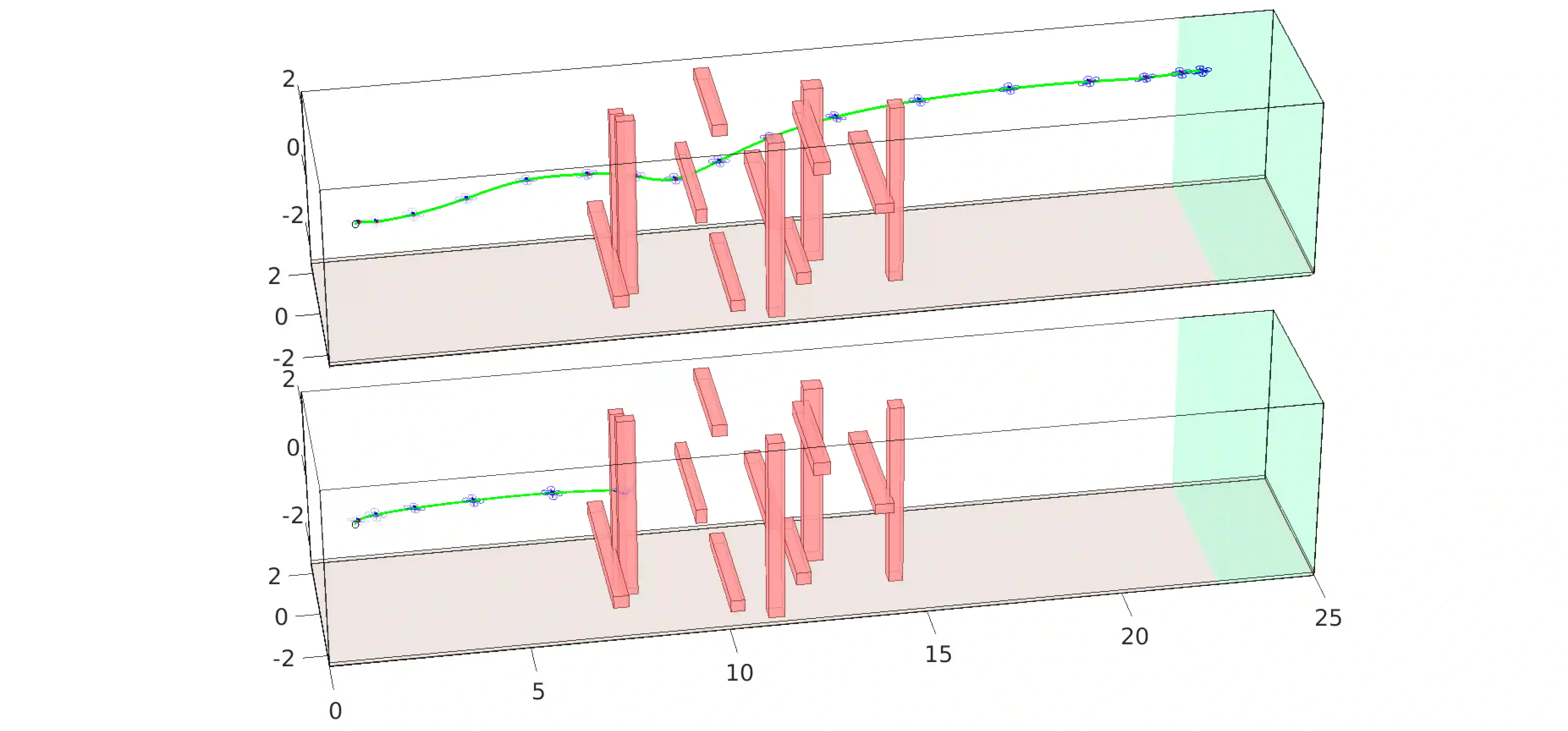
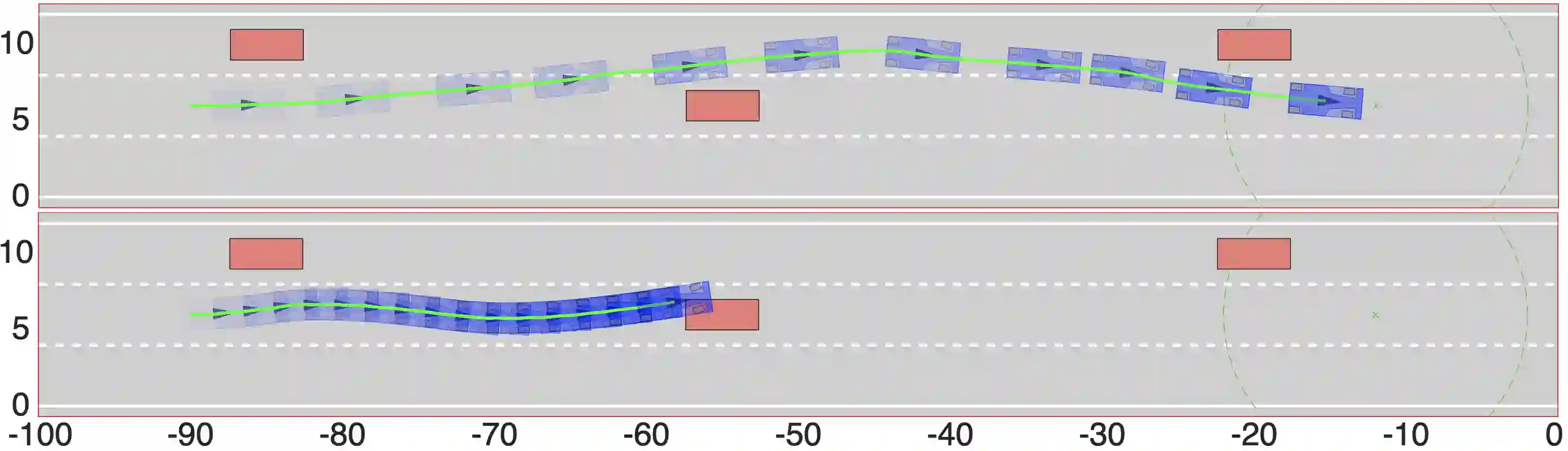
Reinforcement Learning (RL) algorithms have achieved remarkable performance in decision making and control tasks due to their ability to reason about long-term, cumulative reward using trial and error. However, during RL training, applying this trial-and-error approach to real-world robots operating in safety critical environment may lead to collisions. To address this challenge, this paper proposes a Reachability-based Trajectory Safeguard (RTS), which leverages reachability analysis to ensure safety during training and operation. Given a known (but uncertain) model of a robot, RTS precomputes a Forward Reachable Set of the robot tracking a continuum of parameterized trajectories. At runtime, the RL agent selects from this continuum in a receding-horizon way to control the robot; the FRS is used to identify if the agent's choice is safe or not, and to adjust unsafe choices. The efficacy of this method is illustrated on three nonlinear robot models, including a 12-D quadrotor drone, in simulation and in comparison with state-of-the-art safe motion planning methods.


翻译:强化学习(RL)算法在决策和控制任务方面取得了显著的成绩,这是因为他们有能力利用试验和错误来解释长期、累积的奖赏。但是,在RL培训期间,对在安全临界环境中操作的现实世界机器人应用这种试和试方法可能会导致碰撞。为了应对这一挑战,本文件建议采用基于可变性的轨迹保护(RTS),利用可变性分析来确保培训和操作期间的安全。考虑到已知的(但不确定的)机器人模型,RTS预先计算了机器人的可前向可达数据集,跟踪参数化轨迹的连续体。在运行时,RL代理商从这一连续体中选择一种递减-正态方法来控制机器人;FRS用来确定该代理人的选择是否安全或不安全,并调整不安全的选择。这一方法的功效在三种非线性机器人模型上作了说明,包括12D孔德无人驾驶飞机,在模拟和与州级安全运动规划方法进行比较。

0
下载
关闭预览

相关内容

RTS:Real-Time Systems。 Explanation:实时系统。 Publisher:Springer。 SIT:http://dblp.uni-trier.de/db/journals/rts/
【DeepMind】强化学习教程,83页ppt
专知会员服务
158+阅读 · 2020年8月7日
Stabilizing Transformers for Reinforcement Learning
专知会员服务
60+阅读 · 2019年10月17日
强化学习最新教程,17页pdf
专知会员服务
182+阅读 · 2019年10月11日
【SIGGRAPH2019】TensorFlow 2.0深度学习计算机图形学应用
专知会员服务
41+阅读 · 2019年10月9日
Hierarchically Structured Meta-learning
CreateAMind
27+阅读 · 2019年5月22日
Transferring Knowledge across Learning Processes
CreateAMind
29+阅读 · 2019年5月18日
动物脑的好奇心和强化学习的好奇心
CreateAMind
10+阅读 · 2019年1月26日
强化学习的Unsupervised Meta-Learning
CreateAMind
18+阅读 · 2019年1月7日
RL 真经
CreateAMind
6+阅读 · 2018年12月28日
spinningup.openai 强化学习资源完整
CreateAMind
6+阅读 · 2018年12月17日
vae 相关论文 表示学习 1
CreateAMind
12+阅读 · 2018年9月6日
Hierarchical Disentangled Representations
CreateAMind
4+阅读 · 2018年4月15日
强化学习族谱
CreateAMind
26+阅读 · 2017年8月2日
强化学习 cartpole_a3c
CreateAMind
9+阅读 · 2017年7月21日
Self-Driving Cars: A Survey
Arxiv
41+阅读 · 2019年1月14日
Arxiv
3+阅读 · 2018年1月31日
VIP会员
最新内容
《美国海军军事海运司令部 2026年手册》
专知会员服务
0+阅读 · 14分钟前
《人工智能使能系统可靠性框架》
专知会员服务
1+阅读 · 51分钟前
2026“人工智能+”行业发展蓝皮书(附下载)
专知会员服务
10+阅读 · 4月26日
《强化学习数学基础》
专知会员服务
7+阅读 · 4月26日
“Maven计划”的发展演变之“Maven智能系统”应用
《无人机革命:来自俄乌战场的启示》(报告)
专知会员服务
10+阅读 · 4月26日
《实现联合作战能力所需的技术》58页报告
专知会员服务
7+阅读 · 4月26日
相关资讯
Hierarchically Structured Meta-learning
CreateAMind
27+阅读 · 2019年5月22日
Transferring Knowledge across Learning Processes
CreateAMind
29+阅读 · 2019年5月18日
动物脑的好奇心和强化学习的好奇心
CreateAMind
10+阅读 · 2019年1月26日
强化学习的Unsupervised Meta-Learning
CreateAMind
18+阅读 · 2019年1月7日
RL 真经
CreateAMind
6+阅读 · 2018年12月28日
spinningup.openai 强化学习资源完整
CreateAMind
6+阅读 · 2018年12月17日
vae 相关论文 表示学习 1
CreateAMind
12+阅读 · 2018年9月6日
Hierarchical Disentangled Representations
CreateAMind
4+阅读 · 2018年4月15日
强化学习族谱
CreateAMind
26+阅读 · 2017年8月2日
强化学习 cartpole_a3c
CreateAMind
9+阅读 · 2017年7月21日
Top
微信扫码咨询专知VIP会员