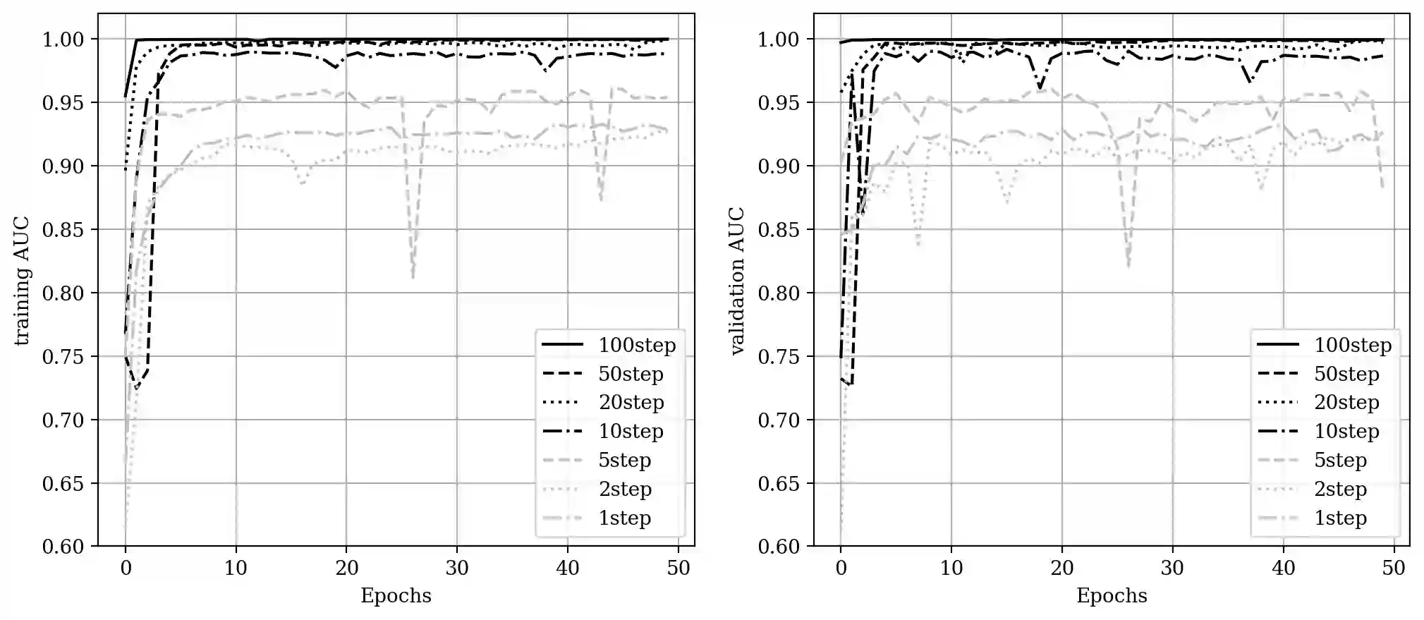
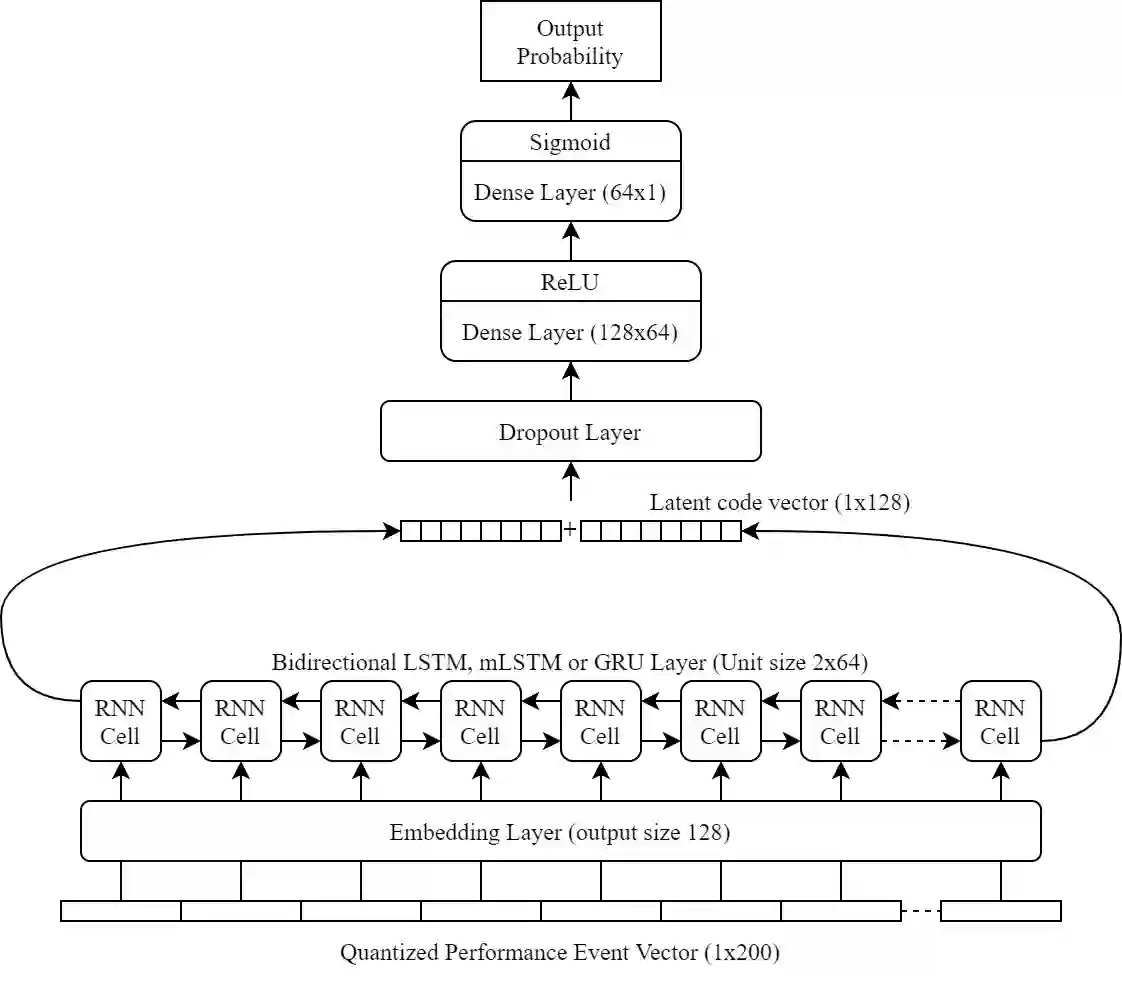
We proposed a model for the CSMT2020 data challenge of melody classification. Our model used the Performance Event Vector as the input sequence to build a Bidirectional RNN network for classfication. The model achieved a satisfying performance on the development dataset and Wikifonia dataset. We also discussed the effect of several hyper-parameters, and created multiple prediction outputs for the evaluation dataset.


翻译:我们提出了CSMT2020数据对旋律分类的挑战模型。我们的模型使用“性能活动矢量”作为建立双向 RNN 分类网络的输入序列。模型在发展数据集和维基丰尼亚数据集上取得了令人满意的业绩。我们还讨论了几个超参数的影响,并为评价数据集创造了多个预测输出。

0
下载
关闭预览

相关内容

神经常微分方程教程,50页ppt,A brief tutorial on Neural ODEs
专知会员服务
74+阅读 · 2020年8月2日
【论文推荐】文本摘要简述
专知会员服务
69+阅读 · 2020年7月20日
【ICLR2020-】基于记忆的图网络,MEMORY-BASED GRAPH NETWORKS
专知会员服务
110+阅读 · 2020年2月22日
【MIT深度学习课程】深度序列建模,Deep Sequence Modeling
专知会员服务
78+阅读 · 2020年2月3日
Transferring Knowledge across Learning Processes
CreateAMind
29+阅读 · 2019年5月18日
人工智能 | CCF推荐期刊专刊约稿信息6条
Call4Papers
5+阅读 · 2019年2月18日
Adversarial Variational Bayes: Unifying VAE and GAN 代码
CreateAMind
7+阅读 · 2017年10月4日
【推荐】用Tensorflow理解LSTM
机器学习研究会
36+阅读 · 2017年9月11日
【推荐】RNN/LSTM时序预测
机器学习研究会
25+阅读 · 2017年9月8日
On Feature Normalization and Data Augmentation
Arxiv
15+阅读 · 2020年2月25日
Arxiv
6+阅读 · 2019年3月19日
VIP会员
最新内容
美海军“超配项目”
专知会员服务
0+阅读 · 今天2:13
《美陆军条例:陆军指挥政策(2026版)》
专知会员服务
10+阅读 · 4月21日
《军用自主人工智能系统的治理与安全》
专知会员服务
7+阅读 · 4月21日
《系统簇式多域作战规划范畴论框架》
专知会员服务
10+阅读 · 4月20日
Top
微信扫码咨询专知VIP会员