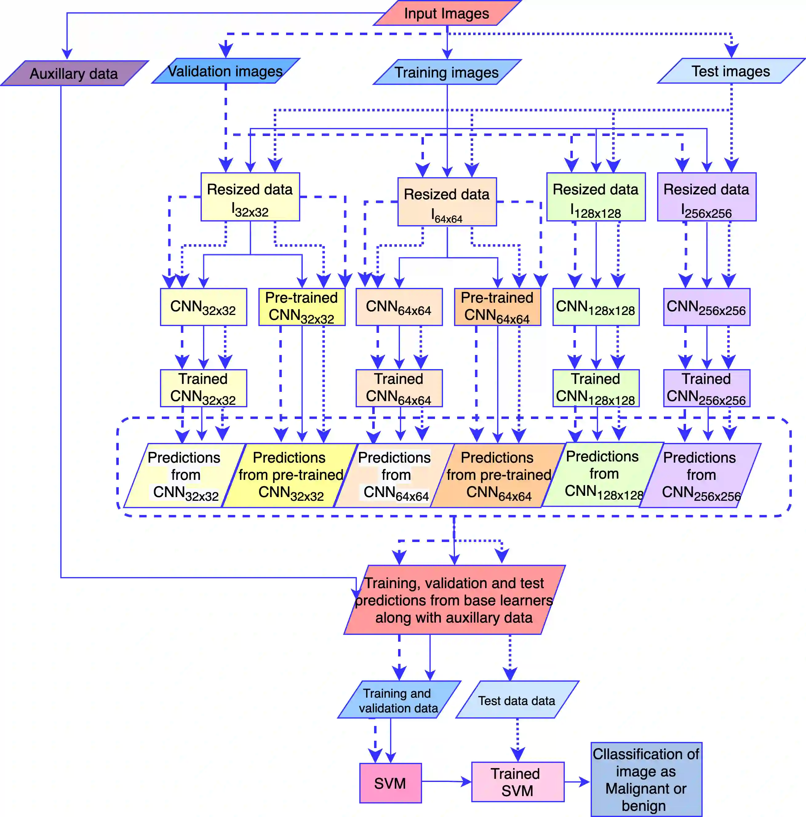
Early diagnosis plays a key role in prevention and treatment of skin cancer.Several machine learning techniques for accurate classification of skin cancer from medical images have been reported. Many of these techniques are based on pre-trained convolutional neural networks (CNNs), which enable training the models based on limited amounts of training data. However, the classification accuracy of these models still tends to be severely limited by the scarcity of representative images from malignant tumours. We propose a novel ensemble-based CNN architecture where multiple CNN models, some of which are pre-trained and some are trained only on the data at hand, along with patient information (meta-data) are combined using a meta-learner. The proposed approach improves the model's ability to handle scarce, imbalanced data. We demonstrate the benefits of the proposed technique using a dataset with 33126 dermoscopic images from 2000 patients.We evaluate the performance of the proposed technique in terms of the F1-measure, area under the ROC curve (AUC-ROC), and area under the PR curve (AUC-PR), and compare it with that of seven different benchmark methods, including two recent CNN-based techniques. The proposed technique achieves superior performance in terms of all the evaluation metrics (F1-measure $0.53$, AUC-PR $0.58$, AUC-ROC $0.97$).


翻译:早期诊断在防治皮肤癌方面发挥着关键作用。报告了从医疗图像中准确分类皮肤癌的数种机器学习技术,其中许多技术都是基于预先培训的神经神经网络(CNNs),能够根据数量有限的培训数据对模型进行培训。然而,这些模型的分类准确性仍然由于恶性肿瘤具有代表性的图像很少而受到严重限制。我们建议建立一个新型的以共同点为基础的CNN结构,其中多个CNN模型(其中一些是预先培训的,有些仅对手头的数据进行了培训)与患者信息(元数据)相结合,同时使用元Learner(元数据),拟议的方法提高了模型处理稀缺、不平衡数据的能力。我们展示了使用具有2000年病人33126德温相图像的数据集的拟议技术的好处。我们从F1计量、ROC曲线(AUSC-ROC)和PR曲线下区域(AUC-PRO-P)下的拟议技术的性能,并与7种不同基准方法进行比较,包括最近以CNN-RRRA为基准的A3,所有以10美元为基准的技术。我们评估了拟议的两种方法。

0
下载
关闭预览

相关内容

100+篇《自监督学习(Self-Supervised Learning)》论文最新合集
专知会员服务
167+阅读 · 2020年3月18日
【SIGGRAPH2019】TensorFlow 2.0深度学习计算机图形学应用
专知会员服务
41+阅读 · 2019年10月9日
Transferring Knowledge across Learning Processes
CreateAMind
29+阅读 · 2019年5月18日
强化学习的Unsupervised Meta-Learning
CreateAMind
18+阅读 · 2019年1月7日
Unsupervised Learning via Meta-Learning
CreateAMind
44+阅读 · 2019年1月3日
Hierarchical Imitation - Reinforcement Learning
CreateAMind
19+阅读 · 2018年5月25日
【推荐】卷积神经网络类间不平衡问题系统研究
机器学习研究会
6+阅读 · 2017年10月18日
深度学习医学图像分析文献集
机器学习研究会
19+阅读 · 2017年10月13日
【推荐】图像分类必读开创性论文汇总
机器学习研究会
14+阅读 · 2017年8月15日
Arxiv
38+阅读 · 2020年12月2日
Arxiv
12+阅读 · 2019年3月14日
Deep Randomized Ensembles for Metric Learning
Arxiv
5+阅读 · 2018年9月4日
VIP会员
最新内容
美国当前高超音速导弹发展概述
专知会员服务
4+阅读 · 4月19日
无人机蜂群建模与仿真方法
专知会员服务
8+阅读 · 4月19日
澳大利亚发布《国防战略(2026年)》
专知会员服务
2+阅读 · 4月19日
全球高超音速武器最新发展趋势
专知会员服务
2+阅读 · 4月19日
相关资讯
Transferring Knowledge across Learning Processes
CreateAMind
29+阅读 · 2019年5月18日
强化学习的Unsupervised Meta-Learning
CreateAMind
18+阅读 · 2019年1月7日
Unsupervised Learning via Meta-Learning
CreateAMind
44+阅读 · 2019年1月3日
Hierarchical Imitation - Reinforcement Learning
CreateAMind
19+阅读 · 2018年5月25日
【推荐】卷积神经网络类间不平衡问题系统研究
机器学习研究会
6+阅读 · 2017年10月18日
深度学习医学图像分析文献集
机器学习研究会
19+阅读 · 2017年10月13日
【推荐】图像分类必读开创性论文汇总
机器学习研究会
14+阅读 · 2017年8月15日
Top
微信扫码咨询专知VIP会员