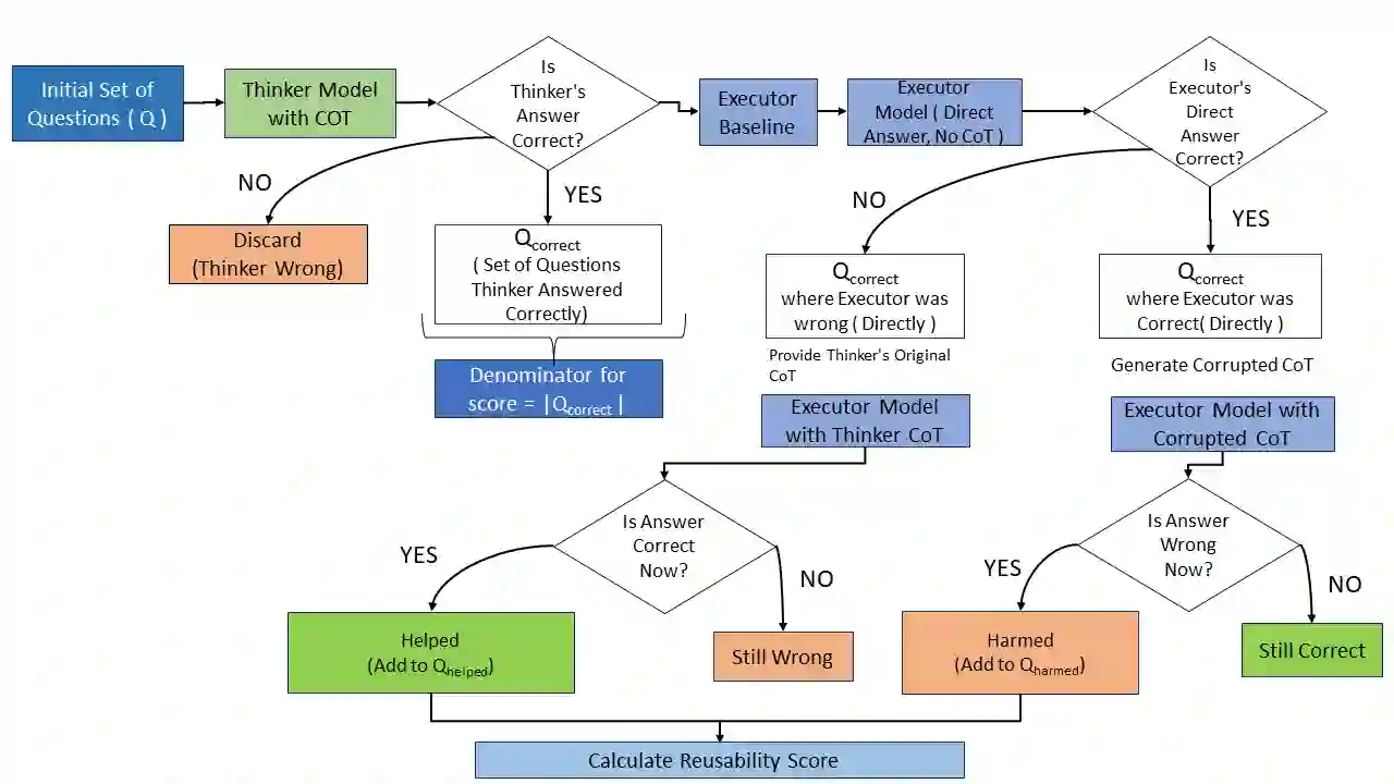
In multi-agent IR pipelines for tasks such as search and ranking, LLM-based agents exchange intermediate reasoning in terms of Chain-of-Thought (CoT) with each other. Current CoT evaluation narrowly focuses on target task accuracy. However, this metric fails to assess the quality or utility of the reasoning process itself. To address this limitation, we introduce two novel measures: reusability and verifiability. We decouple CoT generation from execution using a Thinker-Executor framework. Reusability measures how easily an Executor can reuse the Thinker's CoT. Verifiability measures how frequently an Executor can match the Thinker's answer using the CoT. We evaluated four Thinker models against a committee of ten Executor models across five benchmarks. Our results reveal that reusability and verifiability do not correlate with standard accuracy, exposing a blind spot in current accuracy-based leaderboards for reasoning capability. Surprisingly, we find that CoTs from specialized reasoning models are not consistently more reusable or verifiable than those from general-purpose LLMs like Llama and Gemma.


翻译:在多智能体信息检索流水线(如搜索与排序任务)中,基于大语言模型的智能体之间会以思维链的形式交换中间推理过程。当前对思维链的评估仅狭隘地关注目标任务准确率。然而,该指标无法评估推理过程本身的质量或效用。为弥补这一局限,我们引入了两个新颖的度量标准:可复用性与可验证性。我们采用思考者-执行者框架,将思维链的生成与执行解耦。可复用性衡量执行者复用思考者思维链的难易程度。可验证性衡量执行者使用该思维链得出与思考者相同答案的频率。我们在五个基准测试上,评估了四种思考者模型与一个由十种执行者模型组成的委员会。结果表明,可复用性与可验证性与标准准确率不相关,这揭示了当前基于准确率的推理能力排行榜存在盲区。令人惊讶的是,我们发现来自专用推理模型的思维链,其可复用性或可验证性并不一致地优于来自通用大语言模型(如 Llama 和 Gemma)的思维链。

0
下载
关闭预览

相关内容

从感知到推理:深度思考赋能多模态大语言模型
专知会员服务
25+阅读 · 2025年11月19日
超越语言的推理:潜在思维链推理的综合综述
专知会员服务
22+阅读 · 2025年5月23日
多模态思维链推理:全面综述
专知会员服务
61+阅读 · 2025年3月23日
AI进入推理模型时代,一文带你读懂思维链
专知会员服务
40+阅读 · 2025年3月17日
【大模型对齐】利用对齐使大型语言模型更好地推理
专知会员服务
48+阅读 · 2023年9月8日
【机器推理可解释性】Machine Reasoning Explainability
专知会员服务
35+阅读 · 2020年9月3日
「因果推理」概述论文,13页pdf
专知
16+阅读 · 2021年3月20日
论文浅尝 | 基于神经网络的知识推理
开放知识图谱
15+阅读 · 2018年3月12日
专知主题链路知识推荐#2——参数估计方法
关系推理:基于表示学习和语义要素
计算机研究与发展
19+阅读 · 2017年8月22日
国家自然科学基金
1+阅读 · 2015年12月31日
国家自然科学基金
1+阅读 · 2015年12月31日
国家自然科学基金
3+阅读 · 2015年12月31日
国家自然科学基金
2+阅读 · 2015年12月31日
国家自然科学基金
5+阅读 · 2015年12月31日
国家自然科学基金
0+阅读 · 2015年12月31日
国家自然科学基金
4+阅读 · 2014年12月31日
国家自然科学基金
0+阅读 · 2014年12月31日
国家自然科学基金
18+阅读 · 2012年12月31日
VIP会员
最新内容
2026“人工智能+”行业发展蓝皮书(附下载)
专知会员服务
7+阅读 · 今天12:11
《强化学习数学基础》
专知会员服务
4+阅读 · 今天12:07
“Maven计划”的发展演变之“Maven智能系统”应用
《无人机革命:来自俄乌战场的启示》(报告)
专知会员服务
9+阅读 · 今天6:48
《实现联合作战能力所需的技术》58页报告
专知会员服务
5+阅读 · 今天6:30
以色列运用人工智能优化空袭警报系统
专知会员服务
5+阅读 · 今天6:20
以色列在多条战线部署AI智能体
专知会员服务
7+阅读 · 今天6:12
相关VIP内容
相关基金
国家自然科学基金
1+阅读 · 2015年12月31日
国家自然科学基金
1+阅读 · 2015年12月31日
国家自然科学基金
3+阅读 · 2015年12月31日
国家自然科学基金
2+阅读 · 2015年12月31日
国家自然科学基金
5+阅读 · 2015年12月31日
国家自然科学基金
0+阅读 · 2015年12月31日
国家自然科学基金
4+阅读 · 2014年12月31日
国家自然科学基金
0+阅读 · 2014年12月31日
国家自然科学基金
18+阅读 · 2012年12月31日
Top
微信扫码咨询专知VIP会员