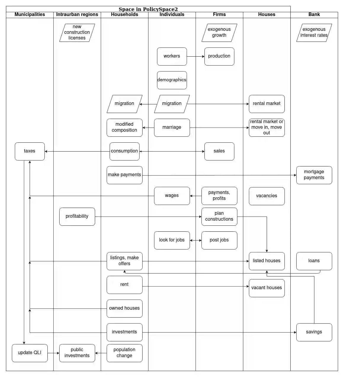
Policymakers decide on alternative policies facing restricted budgets and uncertain, ever-changing future. Designing public policies is further difficult due to the need to decide on priorities and handle effects across policies. Housing policies, specifically, involve heterogeneous characteristics of properties themselves and the intricacy of housing markets and the spatial context of cities. We propose PolicySpace2 (PS2) as an adapted and extended version of the open source PolicySpace agent-based model. PS2 is a computer simulation that relies on empirically detailed spatial data to model real estate, along with labor, credit, and goods and services markets. Interaction among workers, firms, a bank, households and municipalities follow the literature benchmarks to integrate economic, spatial and transport scholarship. PS2 is applied to a comparison among three competing public policies aimed at reducing inequality and alleviating poverty: (a) house acquisition by the government and distribution to lower income households, (b) rental vouchers, and (c) monetary aid. Within the model context, the monetary aid, that is, smaller amounts of help for a larger number of households, makes the economy perform better in terms of production, consumption, reduction of inequality, and maintenance of financial duties. PS2 as such is also a framework that may be further adapted to a number of related research questions.


翻译:由于需要决定优先事项和处理各种政策的影响,制定公共政策更加困难; 住房政策,具体而言,涉及地产本身的不同特点以及住房市场和城市空间环境的复杂性; 我们提议PolicySpace2 (PS2)作为开放源码基于PolicySpace代理商的模式的经修改和扩大版本; PS2是一个计算机模拟,它依赖经验详尽的空间数据来模拟房地产模式,同时依赖劳动力、信贷以及商品和服务市场; 工人、公司、银行、家庭和城市之间的相互作用,遵循文献基准,将经济、空间和运输奖学金结合起来; PS2 用于比较旨在减少不平等和减贫的三种相互竞争的公共政策:(a) 政府购置住房和向低收入家庭分配住房;(b) 租房券;(c) 货币援助; 在模型范围内,货币援助,即对更多家庭的援助数额较小,使经济在生产、消费、减少不平等和维持金融义务方面表现更好; PS2 也是为了进一步调整一个与研究有关的框架。

0
下载
关闭预览

相关内容

ACM/IEEE第23届模型驱动工程语言和系统国际会议,是模型驱动软件和系统工程的首要会议系列,由ACM-SIGSOFT和IEEE-TCSE支持组织。自1998年以来,模型涵盖了建模的各个方面,从语言和方法到工具和应用程序。模特的参加者来自不同的背景,包括研究人员、学者、工程师和工业专业人士。MODELS 2019是一个论坛,参与者可以围绕建模和模型驱动的软件和系统交流前沿研究成果和创新实践经验。今年的版本将为建模社区提供进一步推进建模基础的机会,并在网络物理系统、嵌入式系统、社会技术系统、云计算、大数据、机器学习、安全、开源等新兴领域提出建模的创新应用以及可持续性。 官网链接:http://www.modelsconference.org/
专知会员服务
41+阅读 · 2020年9月6日
Linux导论,Introduction to Linux,96页ppt
专知会员服务
82+阅读 · 2020年7月26日
知识图谱推理,50页ppt,Salesforce首席科学家Richard Socher
专知会员服务
111+阅读 · 2020年6月10日
因果图,Causal Graphs,52页ppt
专知会员服务
253+阅读 · 2020年4月19日
【新书】贝叶斯网络进展与新应用,附全书下载
专知会员服务
122+阅读 · 2019年12月9日
[综述]深度学习下的场景文本检测与识别
专知会员服务
78+阅读 · 2019年10月10日
机器学习入门的经验与建议
专知会员服务
94+阅读 · 2019年10月10日
【哈佛大学商学院课程Fall 2019】机器学习可解释性
专知会员服务
105+阅读 · 2019年10月9日
LibRec 精选:AutoML for Contextual Bandits
LibRec智能推荐
7+阅读 · 2019年9月19日
Hierarchically Structured Meta-learning
CreateAMind
27+阅读 · 2019年5月22日
Transferring Knowledge across Learning Processes
CreateAMind
29+阅读 · 2019年5月18日
Call for Participation: Shared Tasks in NLPCC 2019
中国计算机学会
5+阅读 · 2019年3月22日
A Technical Overview of AI & ML in 2018 & Trends for 2019
待字闺中
18+阅读 · 2018年12月24日
条件GAN重大改进!cGANs with Projection Discriminator
CreateAMind
8+阅读 · 2018年2月7日
carla 学习笔记
CreateAMind
9+阅读 · 2018年2月7日
LibRec 每周精选:10篇每个人都应该读的RecSys文章
LibRec智能推荐
5+阅读 · 2018年1月1日
计算机视觉近一年进展综述
机器学习研究会
9+阅读 · 2017年11月25日
【学习】Hierarchical Softmax
机器学习研究会
4+阅读 · 2017年8月6日
Arxiv
15+阅读 · 2020年12月17日
Arxiv
3+阅读 · 2018年2月24日
Arxiv
3+阅读 · 2018年1月31日
Arxiv
4+阅读 · 2018年1月15日
VIP会员
最新内容
以色列军事技术对美国军力发展的持续性赋能
专知会员服务
5+阅读 · 今天8:46
《深度强化学习在兵棋推演中的应用》40页报告
专知会员服务
8+阅读 · 今天5:37
《多域作战面临复杂现实》
专知会员服务
6+阅读 · 今天5:35
《印度的多域作战:条令与能力发展》报告
专知会员服务
2+阅读 · 今天5:24
人工智能赋能无人机:俄乌战争(万字长文)
专知会员服务
7+阅读 · 4月23日
国外海军作战管理系统与作战训练系统
专知会员服务
3+阅读 · 4月23日
相关VIP内容
专知会员服务
41+阅读 · 2020年9月6日
Linux导论,Introduction to Linux,96页ppt
专知会员服务
82+阅读 · 2020年7月26日
知识图谱推理,50页ppt,Salesforce首席科学家Richard Socher
专知会员服务
111+阅读 · 2020年6月10日
因果图,Causal Graphs,52页ppt
专知会员服务
253+阅读 · 2020年4月19日
【新书】贝叶斯网络进展与新应用,附全书下载
专知会员服务
122+阅读 · 2019年12月9日
[综述]深度学习下的场景文本检测与识别
专知会员服务
78+阅读 · 2019年10月10日
机器学习入门的经验与建议
专知会员服务
94+阅读 · 2019年10月10日
【哈佛大学商学院课程Fall 2019】机器学习可解释性
专知会员服务
105+阅读 · 2019年10月9日
相关资讯
LibRec 精选:AutoML for Contextual Bandits
LibRec智能推荐
7+阅读 · 2019年9月19日
Hierarchically Structured Meta-learning
CreateAMind
27+阅读 · 2019年5月22日
Transferring Knowledge across Learning Processes
CreateAMind
29+阅读 · 2019年5月18日
Call for Participation: Shared Tasks in NLPCC 2019
中国计算机学会
5+阅读 · 2019年3月22日
A Technical Overview of AI & ML in 2018 & Trends for 2019
待字闺中
18+阅读 · 2018年12月24日
条件GAN重大改进!cGANs with Projection Discriminator
CreateAMind
8+阅读 · 2018年2月7日
carla 学习笔记
CreateAMind
9+阅读 · 2018年2月7日
LibRec 每周精选:10篇每个人都应该读的RecSys文章
LibRec智能推荐
5+阅读 · 2018年1月1日
计算机视觉近一年进展综述
机器学习研究会
9+阅读 · 2017年11月25日
【学习】Hierarchical Softmax
机器学习研究会
4+阅读 · 2017年8月6日
Top
微信扫码咨询专知VIP会员