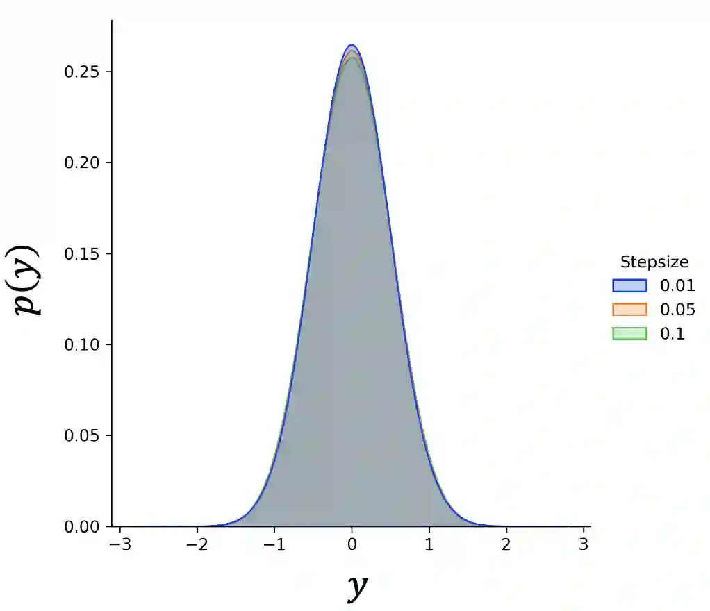
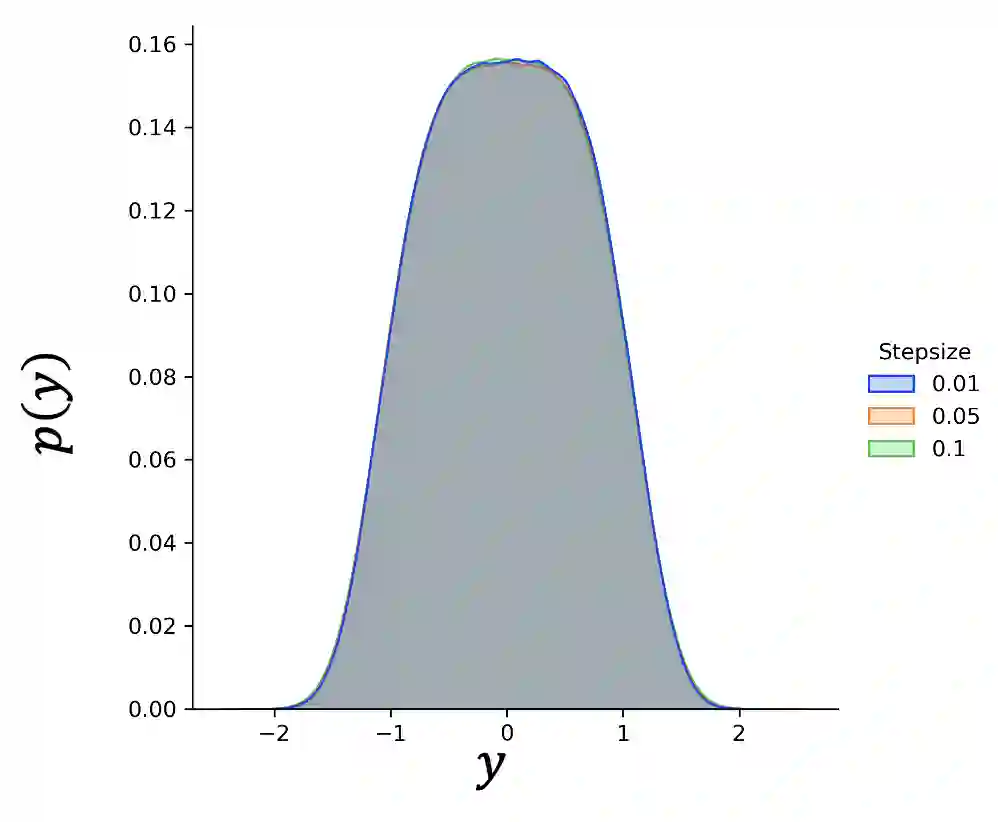
Stochastic approximation (SA) and stochastic gradient descent (SGD) algorithms are work-horses for modern machine learning algorithms. Their constant stepsize variants are preferred in practice due to fast convergence behavior. However, constant step stochastic iterative algorithms do not converge asymptotically to the optimal solution, but instead have a stationary distribution, which in general cannot be analytically characterized. In this work, we study the asymptotic behavior of the appropriately scaled stationary distribution, in the limit when the constant stepsize goes to zero. Specifically, we consider the following three settings: (1) SGD algorithms with smooth and strongly convex objective, (2) linear SA algorithms involving a Hurwitz matrix, and (3) nonlinear SA algorithms involving a contractive operator. When the iterate is scaled by $1/\sqrt{\alpha}$, where $\alpha$ is the constant stepsize, we show that the limiting scaled stationary distribution is a solution of an integral equation. Under a uniqueness assumption (which can be removed in certain settings) on this equation, we further characterize the limiting distribution as a Gaussian distribution whose covariance matrix is the unique solution of a suitable Lyapunov equation. For SA algorithms beyond these cases, our numerical experiments suggest that unlike central limit theorem type results: (1) the scaling factor need not be $1/\sqrt{\alpha}$, and (2) the limiting distribution need not be Gaussian. Based on the numerical study, we come up with a formula to determine the right scaling factor, and make insightful connection to the Euler-Maruyama discretization scheme for approximating stochastic differential equations.


翻译:软缩近似(SA) 和 斜坡下游(SGD) 算法是现代机器学习算法的工马。 由于快速趋同行为, 他们实际上偏好不断的阶梯变异。 然而, 恒定的阶梯迭代算法不会在无休止的情况下与最佳解决方案趋同, 而是有一个固定的分布, 一般来说无法进行分析。 在这项工作中, 我们研究适当缩放的固定分布的不稳行为, 在恒定步骤变为零时的极限。 具体地说, 我们考虑以下三个设置:(1) 具有平滑和强烈的螺旋目标的 SGD 算法, (2) 涉及Hurwitz 矩阵的线性 SA 运算法, 以及(3) 非线性 SA 迭代算法运算法, 以1/\qrt; $\ alphapha 平面值表示, 缩放缩缩缩缩放的固定分布法, 而不是以缩放法计算。

0
下载
关闭预览

相关内容

【硬核书】矩阵代数基础,248页pdf
专知会员服务
88+阅读 · 2021年12月9日
可靠深度异常检测,34页ppt,Google Balaji Lakshminarayanan讲解
专知会员服务
52+阅读 · 2020年12月14日
Fariz Darari简明《博弈论Game Theory》介绍,35页ppt
专知会员服务
112+阅读 · 2020年5月15日
Stabilizing Transformers for Reinforcement Learning
专知会员服务
60+阅读 · 2019年10月17日
强化学习最新教程,17页pdf
专知会员服务
182+阅读 · 2019年10月11日
MIT新书《强化学习与最优控制》
专知会员服务
282+阅读 · 2019年10月9日
图机器学习 2.2-2.4 Properties of Networks, Random Graph
图与推荐
10+阅读 · 2020年3月28日
强化学习三篇论文 避免遗忘等
CreateAMind
20+阅读 · 2019年5月24日
已删除
将门创投
5+阅读 · 2019年3月29日
逆强化学习-学习人先验的动机
CreateAMind
16+阅读 · 2019年1月18日
meta learning 17年:MAML SNAIL
CreateAMind
11+阅读 · 2019年1月2日
Disentangled的假设的探讨
CreateAMind
9+阅读 · 2018年12月10日
神经网络学习率设置
机器学习研究会
4+阅读 · 2018年3月3日
算法优化|梯度下降和随机梯度下降 — 从0开始
全球人工智能
8+阅读 · 2017年12月25日
【论文】变分推断(Variational inference)的总结
机器学习研究会
39+阅读 · 2017年11月16日
Auto-Encoding GAN
CreateAMind
7+阅读 · 2017年8月4日
Arxiv
0+阅读 · 2022年1月12日
Arxiv
66+阅读 · 2021年6月18日
Optimization for deep learning: theory and algorithms
Arxiv
106+阅读 · 2019年12月19日
VIP会员
最新内容
高效视频扩散模型:进展与挑战
专知会员服务
0+阅读 · 3分钟前
乌克兰前线的五项创新
专知会员服务
3+阅读 · 今天6:14
 军事通信系统与设备的技术演进综述
专知会员服务
2+阅读 · 今天5:59
《北约标准:医疗评估手册》174页
专知会员服务
3+阅读 · 今天5:51
《提升生成模型的安全性与保障》博士论文
专知会员服务
3+阅读 · 今天5:47
美国当前高超音速导弹发展概述
专知会员服务
4+阅读 · 4月19日
无人机蜂群建模与仿真方法
专知会员服务
11+阅读 · 4月19日
澳大利亚发布《国防战略(2026年)》
专知会员服务
6+阅读 · 4月19日
全球高超音速武器最新发展趋势
专知会员服务
5+阅读 · 4月19日
相关VIP内容
【硬核书】矩阵代数基础,248页pdf
专知会员服务
88+阅读 · 2021年12月9日
可靠深度异常检测,34页ppt,Google Balaji Lakshminarayanan讲解
专知会员服务
52+阅读 · 2020年12月14日
Fariz Darari简明《博弈论Game Theory》介绍,35页ppt
专知会员服务
112+阅读 · 2020年5月15日
Stabilizing Transformers for Reinforcement Learning
专知会员服务
60+阅读 · 2019年10月17日
强化学习最新教程,17页pdf
专知会员服务
182+阅读 · 2019年10月11日
MIT新书《强化学习与最优控制》
专知会员服务
282+阅读 · 2019年10月9日
相关资讯
图机器学习 2.2-2.4 Properties of Networks, Random Graph
图与推荐
10+阅读 · 2020年3月28日
强化学习三篇论文 避免遗忘等
CreateAMind
20+阅读 · 2019年5月24日
已删除
将门创投
5+阅读 · 2019年3月29日
逆强化学习-学习人先验的动机
CreateAMind
16+阅读 · 2019年1月18日
meta learning 17年:MAML SNAIL
CreateAMind
11+阅读 · 2019年1月2日
Disentangled的假设的探讨
CreateAMind
9+阅读 · 2018年12月10日
神经网络学习率设置
机器学习研究会
4+阅读 · 2018年3月3日
算法优化|梯度下降和随机梯度下降 — 从0开始
全球人工智能
8+阅读 · 2017年12月25日
【论文】变分推断(Variational inference)的总结
机器学习研究会
39+阅读 · 2017年11月16日
Auto-Encoding GAN
CreateAMind
7+阅读 · 2017年8月4日
Top
微信扫码咨询专知VIP会员