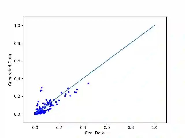
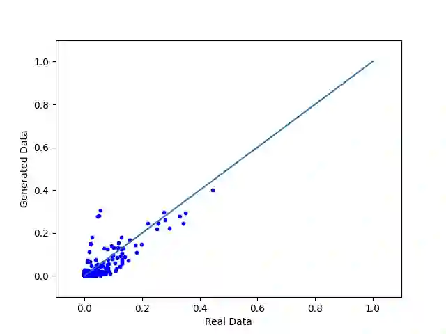
We introduce the DP-auto-GAN framework for synthetic data generation, which combines the low dimensional representation of autoencoders with the flexibility of Generative Adversarial Networks (GANs). This framework can be used to take in raw sensitive data and privately train a model for generating synthetic data that will satisfy similar statistical properties as the original data. This learned model can generate an arbitrary amount of synthetic data, which can then be freely shared due to the post-processing guarantee of differential privacy. Our framework is applicable to unlabeled mixed-type data, that may include binary, categorical, and real-valued data. We implement this framework on both binary data (MIMIC-III) and mixed-type data (ADULT), and compare its performance with existing private algorithms on metrics in unsupervised settings. We also introduce a new quantitative metric able to detect diversity, or lack thereof, of synthetic data.


翻译:我们引入了用于合成数据生成的DP-auto-GAN框架,这一框架将自动编码器的低维代表性与基因反转网络(GANs)的灵活性结合起来,可以用于原始敏感数据和私人培训生成合成数据的模型,这种模型将满足原始数据的类似统计特性,这种学习模式可以产生任意数量的合成数据,然后由于处理后对不同隐私的保证,可以自由分享这些数据。我们的框架适用于无标签的混合型数据,其中可能包括二元数据、绝对数据以及实际价值的数据。我们实施这一框架,既包括二元数据(MIMIC-III),也包括混合型数据(ADULT),并将这一框架的性能与在不受监督的环境中测量的现有私人算法进行比较。我们还引入新的定量指标,能够检测合成数据的多样性或缺乏多样性。

0
下载
关闭预览

相关内容

【Google】监督对比学习,Supervised Contrastive Learning
专知会员服务
75+阅读 · 2020年4月24日
因果图,Causal Graphs,52页ppt
专知会员服务
253+阅读 · 2020年4月19日
【Google】无监督机器翻译,Unsupervised Machine Translation
专知会员服务
36+阅读 · 2020年3月3日
专知会员服务
54+阅读 · 2019年12月22日
Transferring Knowledge across Learning Processes
CreateAMind
29+阅读 · 2019年5月18日
强化学习的Unsupervised Meta-Learning
CreateAMind
18+阅读 · 2019年1月7日
Unsupervised Learning via Meta-Learning
CreateAMind
44+阅读 · 2019年1月3日
Disentangled的假设的探讨
CreateAMind
9+阅读 · 2018年12月10日
disentangled-representation-papers
CreateAMind
26+阅读 · 2018年9月12日
Hierarchical Disentangled Representations
CreateAMind
4+阅读 · 2018年4月15日
【论文】变分推断(Variational inference)的总结
机器学习研究会
39+阅读 · 2017年11月16日
【学习】Hierarchical Softmax
机器学习研究会
4+阅读 · 2017年8月6日
Auto-Encoding GAN
CreateAMind
7+阅读 · 2017年8月4日
Arxiv
19+阅读 · 2020年7月21日
Arxiv
7+阅读 · 2018年5月23日
VIP会员
最新内容
【CMU博士论文】物理世界的视觉感知与深度理解
伊朗战争停火期间美军关键弹药状况分析
专知会员服务
8+阅读 · 4月22日
电子战革命:塑造战场的十年突破(2015–2025)
人工智能即服务与未来战争(印度视角)
专知会员服务
3+阅读 · 4月22日
《美国战争部2027财年军事人员预算》
专知会员服务
2+阅读 · 4月22日
伊朗战争中的电子战
专知会员服务
5+阅读 · 4月22日
大语言模型平台在国防情报应用中的对比
专知会员服务
9+阅读 · 4月22日
相关资讯
Transferring Knowledge across Learning Processes
CreateAMind
29+阅读 · 2019年5月18日
强化学习的Unsupervised Meta-Learning
CreateAMind
18+阅读 · 2019年1月7日
Unsupervised Learning via Meta-Learning
CreateAMind
44+阅读 · 2019年1月3日
Disentangled的假设的探讨
CreateAMind
9+阅读 · 2018年12月10日
disentangled-representation-papers
CreateAMind
26+阅读 · 2018年9月12日
Hierarchical Disentangled Representations
CreateAMind
4+阅读 · 2018年4月15日
【论文】变分推断(Variational inference)的总结
机器学习研究会
39+阅读 · 2017年11月16日
【学习】Hierarchical Softmax
机器学习研究会
4+阅读 · 2017年8月6日
Auto-Encoding GAN
CreateAMind
7+阅读 · 2017年8月4日
Top
微信扫码咨询专知VIP会员