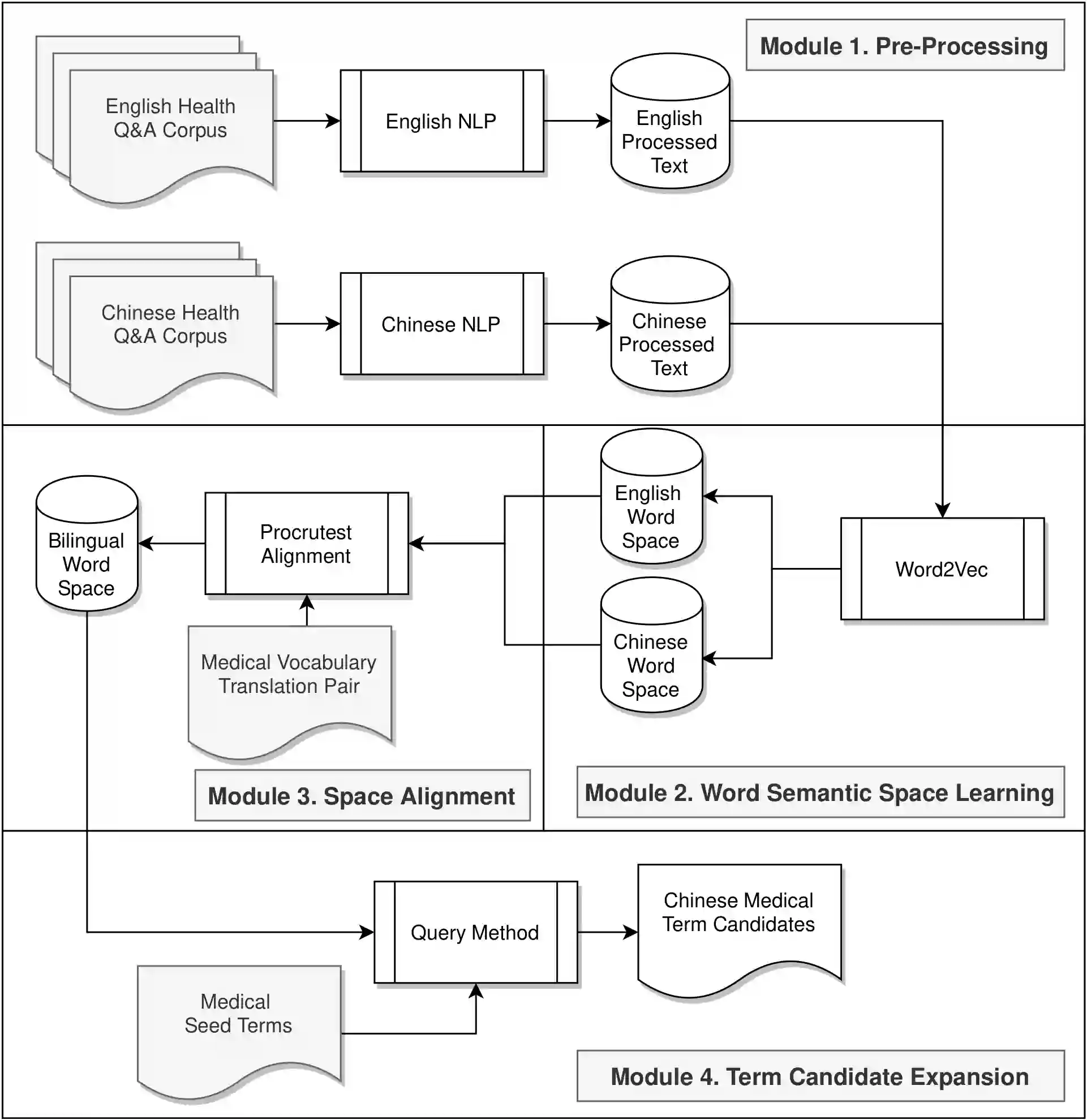
The online health community (OHC) is the primary channel for laypeople to share health information. To analyze the health consumer-generated content (HCGC) from the OHCs, identifying the colloquial medical expressions used by laypeople is a critical challenge. The open-access and collaborative consumer health vocabulary (OAC CHV) is the controlled vocabulary for addressing such a challenge. Nevertheless, OAC CHV is only available in English, limiting the applicability to other languages. This research aims to propose a cross-lingual automatic term recognition framework for extending the English OAC CHV into a cross-lingual one. Our framework requires an English HCGC corpus and a non-English (i.e., Chinese in this study) HCGC corpus as inputs. Two monolingual word vector spaces are determined using skip-gram algorithm so that each space encodes common word associations from laypeople within a language. Based on isometry assumption, the framework align two monolingual spaces into a bilingual word vector space, where we employ cosine similarity as a metric for identifying semantically similar words across languages. In the experiments, our framework demonstrates that it can effectively retrieve similar medical terms, including colloquial expressions, across languages and further facilitate compilation of cross-lingual CHV.


翻译:在线健康社区(OHC)是让普通人分享健康信息的主要渠道。分析OHC的卫生消费者产生的内容(HGC),确定非普通人使用的科式医疗表达方式是一项关键的挑战。开放获取和协作的消费者健康词汇(OAC CHV)是应对这一挑战的受控制的词汇。然而,OAC CHV只有英文版,限制了对其他语言的适用性。这一研究的目的是提出一个跨语言自动自动自动自动识别框架,将英语 OAC CHV 扩展成跨语言的。我们的框架需要英语的HCGC 文和非英语(即这项研究中的中文),以确认非英语(即中文)的医学表达方式,这是一项关键挑战。两个单语单语的矢量空间是使用跳过法算法确定,以便每个空间将普通人的共同词汇协会编码成一种语言中的普通词汇。基于测量假设,框架将两个单语言空间调整为双语的单语言矢量矢量空间,在这里我们使用 Cosine相似性作为辨辨辨跨语言间类似词的衡量标准。在实验中,我们的框架表明它可以有效地检索类似的医学术语,包括Cli 、 、 、 、 、 、 、 、 、 、 、 、 、 、 、 、 、 、 、 、 、 、 、 、 、 、 、 、 、 、 、 、 、 、 、 、 、 、 、 、 、 、 、 、 、 、 、 、 、 、 、 、 、 、 、 、 、 、 、 、 、 、 、 、 、 、 、 、 、 、 、 、 、 、 、 、 、 、 、 、 、 、 、 、 、 、 、 、 、 、 、 、 、 、 、 、 、 、 、 、 、 、 、 、 、 、 、 、 、 、 、 、 、 、 、 、 、 、 、 、 、 、 、 、 、 、 、 、 、 、 、

0
下载
关闭预览

相关内容

不可错过!《机器学习100讲》课程,UBC Mark Schmidt讲授
专知会员服务
76+阅读 · 2022年6月28日
100+篇《自监督学习(Self-Supervised Learning)》论文最新合集
专知会员服务
167+阅读 · 2020年3月18日
[综述]深度学习下的场景文本检测与识别
专知会员服务
78+阅读 · 2019年10月10日
机器学习入门的经验与建议
专知会员服务
94+阅读 · 2019年10月10日
征稿 | CFP:Special Issue of NLP and KG(JCR Q2,IF2.67)
开放知识图谱
1+阅读 · 2022年4月4日
【ICIG2021】Check out the hot new trailer of ICIG2021 Symposium9
中国图象图形学学会CSIG
0+阅读 · 2021年12月17日
【ICIG2021】Check out the hot new trailer of ICIG2021 Symposium8
中国图象图形学学会CSIG
0+阅读 · 2021年11月16日
【ICIG2021】Check out the hot new trailer of ICIG2021 Symposium7
中国图象图形学学会CSIG
0+阅读 · 2021年11月15日
【ICIG2021】Check out the hot new trailer of ICIG2021 Symposium5
中国图象图形学学会CSIG
1+阅读 · 2021年11月11日
【ICIG2021】Check out the hot new trailer of ICIG2021 Symposium4
中国图象图形学学会CSIG
0+阅读 · 2021年11月10日
【ICIG2021】Check out the hot new trailer of ICIG2021 Symposium3
中国图象图形学学会CSIG
0+阅读 · 2021年11月9日
【ICIG2021】Check out the hot new trailer of ICIG2021 Symposium2
中国图象图形学学会CSIG
0+阅读 · 2021年11月8日
【ICIG2021】Check out the hot new trailer of ICIG2021 Symposium1
中国图象图形学学会CSIG
0+阅读 · 2021年11月3日
Hierarchically Structured Meta-learning
CreateAMind
27+阅读 · 2019年5月22日
国家自然科学基金
2+阅读 · 2015年12月31日
国家自然科学基金
1+阅读 · 2014年12月31日
国家自然科学基金
0+阅读 · 2014年12月31日
国家自然科学基金
1+阅读 · 2013年12月31日
国家自然科学基金
0+阅读 · 2012年12月31日
国家自然科学基金
0+阅读 · 2011年12月31日
国家自然科学基金
0+阅读 · 2009年12月31日
国家自然科学基金
0+阅读 · 2008年12月31日
Arxiv
13+阅读 · 2022年1月20日
Arxiv
20+阅读 · 2021年9月22日
VIP会员
最新内容
《系统簇式多域作战规划范畴论框架》
专知会员服务
2+阅读 · 今天14:54
高效视频扩散模型:进展与挑战
专知会员服务
0+阅读 · 今天13:34
乌克兰前线的五项创新
专知会员服务
6+阅读 · 今天6:14
 军事通信系统与设备的技术演进综述
专知会员服务
4+阅读 · 今天5:59
《北约标准:医疗评估手册》174页
专知会员服务
4+阅读 · 今天5:51
《提升生成模型的安全性与保障》博士论文
专知会员服务
4+阅读 · 今天5:47
美国当前高超音速导弹发展概述
专知会员服务
4+阅读 · 4月19日
无人机蜂群建模与仿真方法
专知会员服务
13+阅读 · 4月19日
相关资讯
征稿 | CFP:Special Issue of NLP and KG(JCR Q2,IF2.67)
开放知识图谱
1+阅读 · 2022年4月4日
【ICIG2021】Check out the hot new trailer of ICIG2021 Symposium9
中国图象图形学学会CSIG
0+阅读 · 2021年12月17日
【ICIG2021】Check out the hot new trailer of ICIG2021 Symposium8
中国图象图形学学会CSIG
0+阅读 · 2021年11月16日
【ICIG2021】Check out the hot new trailer of ICIG2021 Symposium7
中国图象图形学学会CSIG
0+阅读 · 2021年11月15日
【ICIG2021】Check out the hot new trailer of ICIG2021 Symposium5
中国图象图形学学会CSIG
1+阅读 · 2021年11月11日
【ICIG2021】Check out the hot new trailer of ICIG2021 Symposium4
中国图象图形学学会CSIG
0+阅读 · 2021年11月10日
【ICIG2021】Check out the hot new trailer of ICIG2021 Symposium3
中国图象图形学学会CSIG
0+阅读 · 2021年11月9日
【ICIG2021】Check out the hot new trailer of ICIG2021 Symposium2
中国图象图形学学会CSIG
0+阅读 · 2021年11月8日
【ICIG2021】Check out the hot new trailer of ICIG2021 Symposium1
中国图象图形学学会CSIG
0+阅读 · 2021年11月3日
Hierarchically Structured Meta-learning
CreateAMind
27+阅读 · 2019年5月22日
相关基金
国家自然科学基金
2+阅读 · 2015年12月31日
国家自然科学基金
1+阅读 · 2014年12月31日
国家自然科学基金
0+阅读 · 2014年12月31日
国家自然科学基金
1+阅读 · 2013年12月31日
国家自然科学基金
0+阅读 · 2012年12月31日
国家自然科学基金
0+阅读 · 2011年12月31日
国家自然科学基金
0+阅读 · 2009年12月31日
国家自然科学基金
0+阅读 · 2008年12月31日
Top
微信扫码咨询专知VIP会员