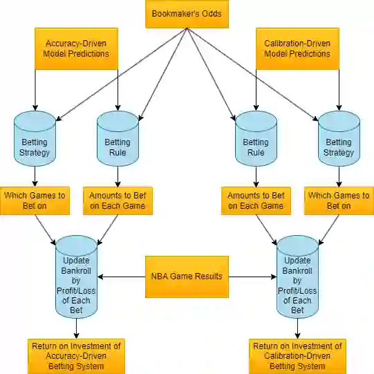
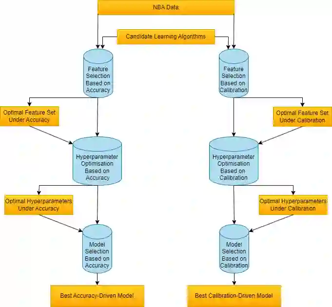
Sports betting's recent federal legalisation in the USA coincides with the golden age of machine learning. If bettors can leverage data to reliably predict the probability of an outcome, they can recognise when the bookmaker's odds are in their favour. As sports betting is a multi-billion dollar industry in the USA alone, identifying such opportunities could be extremely lucrative. Many researchers have applied machine learning to the sports outcome prediction problem, generally using accuracy to evaluate the performance of predictive models. We hypothesise that for the sports betting problem, model calibration is more important than accuracy. To test this hypothesis, we train models on NBA data over several seasons and run betting experiments on a single season, using published odds. We show that using calibration, rather than accuracy, as the basis for model selection leads to greater returns, on average (return on investment of $+34.69\%$ versus $-35.17\%$) and in the best case ($+36.93\%$ versus $+5.56\%$). These findings suggest that for sports betting (or any probabilistic decision-making problem), calibration is a more important metric than accuracy. Sports bettors who wish to increase profits should therefore select their predictive model based on calibration, rather than accuracy.


翻译:暂无翻译

0
下载
关闭预览

相关内容

机器学习系统设计系统评估标准
Linux导论,Introduction to Linux,96页ppt
专知会员服务
82+阅读 · 2020年7月26日
FlowQA: Grasping Flow in History for Conversational Machine Comprehension
专知会员服务
34+阅读 · 2019年10月18日
Keras François Chollet 《Deep Learning with Python 》, 386页pdf
专知会员服务
164+阅读 · 2019年10月12日
强化学习最新教程,17页pdf
专知会员服务
182+阅读 · 2019年10月11日
【SIGGRAPH2019】TensorFlow 2.0深度学习计算机图形学应用
专知会员服务
41+阅读 · 2019年10月9日
学习自然语言处理路线图
专知会员服务
140+阅读 · 2019年9月24日
Hierarchically Structured Meta-learning
CreateAMind
27+阅读 · 2019年5月22日
强化学习的Unsupervised Meta-Learning
CreateAMind
18+阅读 · 2019年1月7日
meta learning 17年:MAML SNAIL
CreateAMind
11+阅读 · 2019年1月2日
A Technical Overview of AI & ML in 2018 & Trends for 2019
待字闺中
18+阅读 · 2018年12月24日
disentangled-representation-papers
CreateAMind
26+阅读 · 2018年9月12日
论文浅尝 | 利用 RNN 和 CNN 构建基于 FreeBase 的问答系统
开放知识图谱
11+阅读 · 2018年4月25日
论文浅尝 | 使用变分推理做KBQA
开放知识图谱
13+阅读 · 2018年4月15日
国家自然科学基金
2+阅读 · 2015年12月31日
国家自然科学基金
0+阅读 · 2015年12月31日
国家自然科学基金
0+阅读 · 2015年12月31日
国家自然科学基金
0+阅读 · 2015年12月31日
国家自然科学基金
2+阅读 · 2015年12月31日
国家自然科学基金
3+阅读 · 2015年12月31日
国家自然科学基金
0+阅读 · 2014年12月31日
国家自然科学基金
1+阅读 · 2014年12月31日
国家自然科学基金
0+阅读 · 2014年12月31日
国家自然科学基金
6+阅读 · 2014年12月31日
Arxiv
18+阅读 · 2021年3月16日
VIP会员
最新内容
【CMU博士论文】物理世界的视觉感知与深度理解
专知会员服务
0+阅读 · 今天14:36
伊朗战争停火期间美军关键弹药状况分析
专知会员服务
6+阅读 · 今天11:13
电子战革命:塑造战场的十年突破(2015–2025)
专知会员服务
4+阅读 · 今天9:19
人工智能即服务与未来战争(印度视角)
专知会员服务
2+阅读 · 今天7:57
《美国战争部2027财年军事人员预算》
专知会员服务
2+阅读 · 今天7:44
伊朗战争中的电子战
专知会员服务
5+阅读 · 今天7:04
大语言模型平台在国防情报应用中的对比
专知会员服务
8+阅读 · 今天3:12
相关VIP内容
Linux导论,Introduction to Linux,96页ppt
专知会员服务
82+阅读 · 2020年7月26日
FlowQA: Grasping Flow in History for Conversational Machine Comprehension
专知会员服务
34+阅读 · 2019年10月18日
Keras François Chollet 《Deep Learning with Python 》, 386页pdf
专知会员服务
164+阅读 · 2019年10月12日
强化学习最新教程,17页pdf
专知会员服务
182+阅读 · 2019年10月11日
【SIGGRAPH2019】TensorFlow 2.0深度学习计算机图形学应用
专知会员服务
41+阅读 · 2019年10月9日
学习自然语言处理路线图
专知会员服务
140+阅读 · 2019年9月24日
相关资讯
Hierarchically Structured Meta-learning
CreateAMind
27+阅读 · 2019年5月22日
强化学习的Unsupervised Meta-Learning
CreateAMind
18+阅读 · 2019年1月7日
meta learning 17年:MAML SNAIL
CreateAMind
11+阅读 · 2019年1月2日
A Technical Overview of AI & ML in 2018 & Trends for 2019
待字闺中
18+阅读 · 2018年12月24日
disentangled-representation-papers
CreateAMind
26+阅读 · 2018年9月12日
论文浅尝 | 利用 RNN 和 CNN 构建基于 FreeBase 的问答系统
开放知识图谱
11+阅读 · 2018年4月25日
论文浅尝 | 使用变分推理做KBQA
开放知识图谱
13+阅读 · 2018年4月15日
相关基金
国家自然科学基金
2+阅读 · 2015年12月31日
国家自然科学基金
0+阅读 · 2015年12月31日
国家自然科学基金
0+阅读 · 2015年12月31日
国家自然科学基金
0+阅读 · 2015年12月31日
国家自然科学基金
2+阅读 · 2015年12月31日
国家自然科学基金
3+阅读 · 2015年12月31日
国家自然科学基金
0+阅读 · 2014年12月31日
国家自然科学基金
1+阅读 · 2014年12月31日
国家自然科学基金
0+阅读 · 2014年12月31日
国家自然科学基金
6+阅读 · 2014年12月31日
Top
微信扫码咨询专知VIP会员