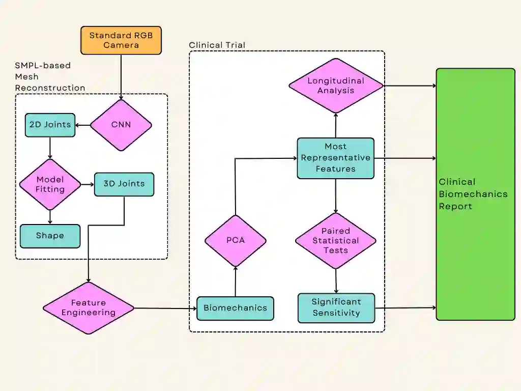
In recent years the NHS has been having increased difficulty seeing all low-risk patients, this includes but not limited to suspected osteoarthritis (OA) patients. To help address the increased waiting lists and shortages of staff, we propose a novel method of automated biomarker identification for diagnosis of knee disorders and the monitoring of treatment progression. The proposed method allows for the measurement and analysis of biomechanics and analyse their clinical significance, in both a cheap and sensitive alternative to the currently available commercial alternatives. These methods and results validate the capabilities of standard RGB cameras in clinical environments to capture motion and show that when compared to alternatives such as depth cameras there is a comparable accuracy in the clinical environment. Biomarker identification using Principal Component Analysis (PCA) allows the reduction of the dimensionality to produce the most representative features from motion data, these new biomarkers can then be used to assess the success of treatment and track the progress of rehabilitation. This was validated by applying these techniques on a case study utilising the exploratory use of local anaesthetic applied on knee pain, this allows these new representative biomarkers to be validated as statistically significant (p-value < 0.05).


翻译:暂无翻译

0
下载
关闭预览

相关内容

不可错过!《机器学习100讲》课程,UBC Mark Schmidt讲授
专知会员服务
76+阅读 · 2022年6月28日
Into the Metaverse,93页ppt介绍元宇宙概念、应用、趋势
专知会员服务
49+阅读 · 2022年2月19日
专知会员服务
162+阅读 · 2020年1月16日
强化学习最新教程,17页pdf
专知会员服务
182+阅读 · 2019年10月11日
[综述]深度学习下的场景文本检测与识别
专知会员服务
78+阅读 · 2019年10月10日
机器学习入门的经验与建议
专知会员服务
94+阅读 · 2019年10月10日
【哈佛大学商学院课程Fall 2019】机器学习可解释性
专知会员服务
105+阅读 · 2019年10月9日
Hierarchically Structured Meta-learning
CreateAMind
27+阅读 · 2019年5月22日
Transferring Knowledge across Learning Processes
CreateAMind
29+阅读 · 2019年5月18日
强化学习的Unsupervised Meta-Learning
CreateAMind
18+阅读 · 2019年1月7日
Unsupervised Learning via Meta-Learning
CreateAMind
44+阅读 · 2019年1月3日
A Technical Overview of AI & ML in 2018 & Trends for 2019
待字闺中
18+阅读 · 2018年12月24日
【推荐】ResNet, AlexNet, VGG, Inception:各种卷积网络架构的理解
机器学习研究会
20+阅读 · 2017年12月17日
【推荐】YOLO实时目标检测(6fps)
机器学习研究会
20+阅读 · 2017年11月5日
【推荐】深度学习目标检测概览
机器学习研究会
10+阅读 · 2017年9月1日
国家自然科学基金
0+阅读 · 2014年12月31日
国家自然科学基金
0+阅读 · 2012年12月31日
国家自然科学基金
0+阅读 · 2012年12月31日
国家自然科学基金
0+阅读 · 2012年12月31日
国家自然科学基金
1+阅读 · 2012年12月31日
国家自然科学基金
0+阅读 · 2011年12月31日
国家自然科学基金
1+阅读 · 2011年12月31日
国家自然科学基金
0+阅读 · 2009年12月31日
国家自然科学基金
0+阅读 · 2009年12月31日
VIP会员
最新内容
非对称优势:美海军开发低成本反无人机技术
专知会员服务
3+阅读 · 今天4:39
《美战争部小企业创新研究(SBIR)计划》
专知会员服务
4+阅读 · 今天2:48
《军事模拟:将军事条令与目标融入AI智能体》
专知会员服务
7+阅读 · 今天2:43
【NTU博士论文】3D人体动作生成
专知会员服务
6+阅读 · 4月24日
以色列军事技术对美国军力发展的持续性赋能
专知会员服务
8+阅读 · 4月24日
《深度强化学习在兵棋推演中的应用》40页报告
专知会员服务
12+阅读 · 4月24日
《多域作战面临复杂现实》
专知会员服务
9+阅读 · 4月24日
《印度的多域作战:条令与能力发展》报告
专知会员服务
4+阅读 · 4月24日
相关VIP内容
不可错过!《机器学习100讲》课程,UBC Mark Schmidt讲授
专知会员服务
76+阅读 · 2022年6月28日
Into the Metaverse,93页ppt介绍元宇宙概念、应用、趋势
专知会员服务
49+阅读 · 2022年2月19日
专知会员服务
162+阅读 · 2020年1月16日
强化学习最新教程,17页pdf
专知会员服务
182+阅读 · 2019年10月11日
[综述]深度学习下的场景文本检测与识别
专知会员服务
78+阅读 · 2019年10月10日
机器学习入门的经验与建议
专知会员服务
94+阅读 · 2019年10月10日
【哈佛大学商学院课程Fall 2019】机器学习可解释性
专知会员服务
105+阅读 · 2019年10月9日
相关资讯
Hierarchically Structured Meta-learning
CreateAMind
27+阅读 · 2019年5月22日
Transferring Knowledge across Learning Processes
CreateAMind
29+阅读 · 2019年5月18日
强化学习的Unsupervised Meta-Learning
CreateAMind
18+阅读 · 2019年1月7日
Unsupervised Learning via Meta-Learning
CreateAMind
44+阅读 · 2019年1月3日
A Technical Overview of AI & ML in 2018 & Trends for 2019
待字闺中
18+阅读 · 2018年12月24日
【推荐】ResNet, AlexNet, VGG, Inception:各种卷积网络架构的理解
机器学习研究会
20+阅读 · 2017年12月17日
【推荐】YOLO实时目标检测(6fps)
机器学习研究会
20+阅读 · 2017年11月5日
【推荐】深度学习目标检测概览
机器学习研究会
10+阅读 · 2017年9月1日
相关基金
国家自然科学基金
0+阅读 · 2014年12月31日
国家自然科学基金
0+阅读 · 2012年12月31日
国家自然科学基金
0+阅读 · 2012年12月31日
国家自然科学基金
0+阅读 · 2012年12月31日
国家自然科学基金
1+阅读 · 2012年12月31日
国家自然科学基金
0+阅读 · 2011年12月31日
国家自然科学基金
1+阅读 · 2011年12月31日
国家自然科学基金
0+阅读 · 2009年12月31日
国家自然科学基金
0+阅读 · 2009年12月31日
Top
微信扫码咨询专知VIP会员