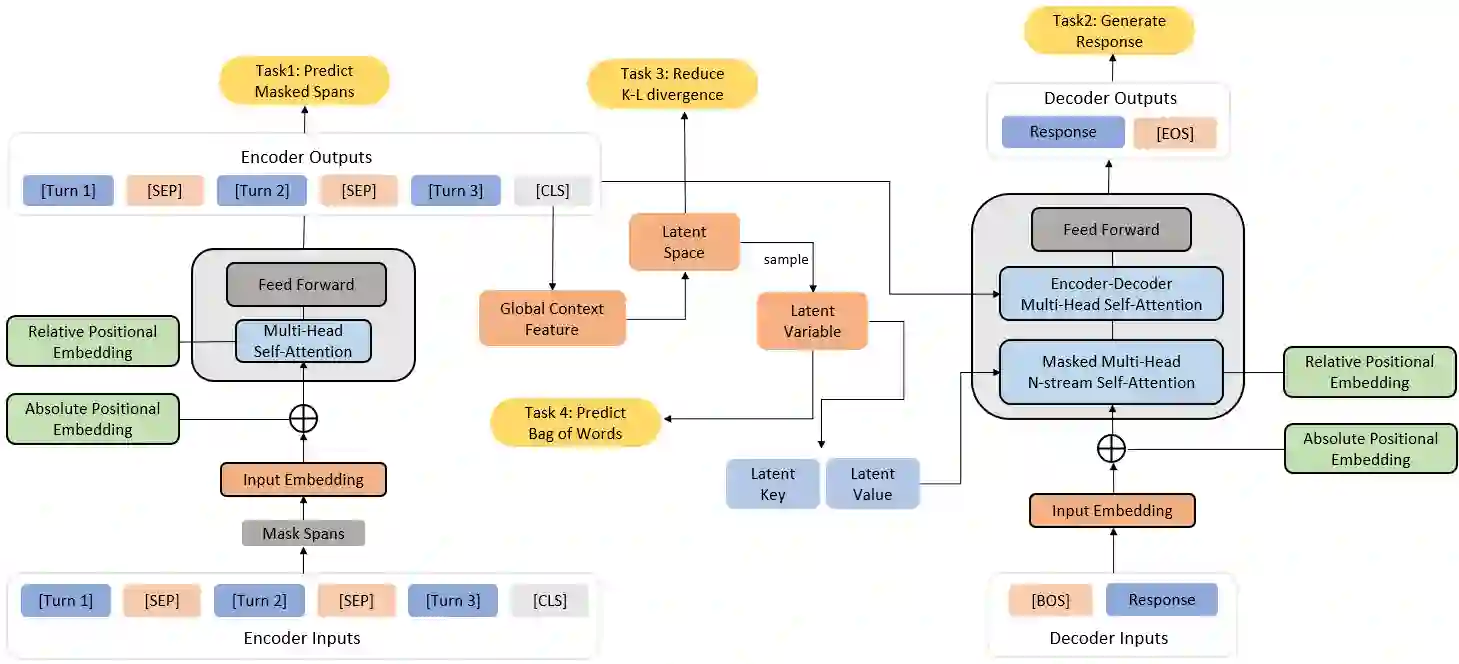
Dialog response generation in open domain is an important research topic where the main challenge is to generate relevant and diverse responses. In this paper, we propose a new dialog pre-training framework called DialogVED, which introduces continuous latent variables into the enhanced encoder-decoder pre-training framework to increase the relevance and diversity of responses. With the help of a large dialog corpus (Reddit), we pre-train the model using the following 4 tasks, used in training language models (LMs) and Variational Autoencoders (VAEs) literature: 1) masked language model; 2) response generation; 3) bag-of-words prediction; and 4) KL divergence reduction. We also add additional parameters to model the turn structure in dialogs to improve the performance of the pre-trained model. We conduct experiments on PersonaChat, DailyDialog, and DSTC7-AVSD benchmarks for response generation. Experimental results show that our model achieves the new state-of-the-art results on all these datasets.


翻译:在开放域生成对话框是一个重要的研究课题,其主要挑战是产生相关和多样的响应。在本文中,我们提议一个新的对话前培训框架,称为 " 对话框 ",将连续的潜在变量引入强化的编码器-编码器前培训框架,以提高回应的相关性和多样性。在大型对话框(REdddit)的帮助下,我们用以下4项任务对模型进行预演,这些任务用于培训语言模型(LMS)和变式自动编码器(VAEs)文献:1) 遮盖语言模型;2) 反应生成;3) 字包预测;4) KL差异减少。我们还增加了其他参数,以模拟对话的转动结构,以改进预先培训模型的性能。我们在人文计算机、Daidialog和DST7-AVSD基准方面进行了实验,以生成反应。实验结果显示,我们的模型在所有这些数据集上都取得了新的状态结果。

0
下载
关闭预览

相关内容

【EMNLP2020】自然语言生成,Neural Language Generation
专知会员服务
39+阅读 · 2020年11月20日
Linux导论,Introduction to Linux,96页ppt
专知会员服务
82+阅读 · 2020年7月26日
强化学习最新教程,17页pdf
专知会员服务
182+阅读 · 2019年10月11日
[综述]深度学习下的场景文本检测与识别
专知会员服务
78+阅读 · 2019年10月10日
【SIGGRAPH2019】TensorFlow 2.0深度学习计算机图形学应用
专知会员服务
41+阅读 · 2019年10月9日
ACM MM 2022 Call for Papers
CCF多媒体专委会
5+阅读 · 2022年3月29日
AIART 2022 Call for Papers
CCF多媒体专委会
1+阅读 · 2022年2月13日
【ICIG2021】Check out the hot new trailer of ICIG2021 Symposium8
中国图象图形学学会CSIG
0+阅读 · 2021年11月16日
【ICIG2021】Latest News & Announcements of the Plenary Talk1
中国图象图形学学会CSIG
0+阅读 · 2021年11月1日
强化学习三篇论文 避免遗忘等
CreateAMind
20+阅读 · 2019年5月24日
Hierarchically Structured Meta-learning
CreateAMind
27+阅读 · 2019年5月22日
ResNet, AlexNet, VGG, Inception:各种卷积网络架构的理解
全球人工智能
20+阅读 · 2017年12月17日
国家自然科学基金
0+阅读 · 2015年12月31日
国家自然科学基金
0+阅读 · 2015年12月31日
国家自然科学基金
0+阅读 · 2014年12月31日
国家自然科学基金
0+阅读 · 2013年12月31日
国家自然科学基金
0+阅读 · 2012年12月31日
国家自然科学基金
0+阅读 · 2012年12月31日
国家自然科学基金
0+阅读 · 2012年12月31日
国家自然科学基金
0+阅读 · 2011年12月31日
国家自然科学基金
0+阅读 · 2009年12月31日
国家自然科学基金
0+阅读 · 2008年12月31日
Language Models are General-Purpose Interfaces
Arxiv
1+阅读 · 2022年6月13日
Arxiv
21+阅读 · 2019年8月21日
VIP会员
最新内容
以色列-美国-伊朗战争中的无人机:关键要点
专知会员服务
1+阅读 · 今天14:04
《Palantir任务保障性软件安全标准(MA-S2)》
专知会员服务
5+阅读 · 今天13:49
基于声学的无人机检测技术综述
专知会员服务
4+阅读 · 今天13:37
《当代混合战争分析框架:俄乌战争经验教训》
专知会员服务
4+阅读 · 今天13:11
战略前沿人工智能的再思考(中文)
专知会员服务
7+阅读 · 5月29日
《量化地基防空系统间接效应的博弈论方法》
专知会员服务
5+阅读 · 5月29日
“史诗怒火行动”中美军损失的作战飞机
专知会员服务
6+阅读 · 5月29日
ICML 2026 | 理解上下文持续学习中的泛化与遗忘
专知会员服务
5+阅读 · 5月28日
相关资讯
ACM MM 2022 Call for Papers
CCF多媒体专委会
5+阅读 · 2022年3月29日
AIART 2022 Call for Papers
CCF多媒体专委会
1+阅读 · 2022年2月13日
【ICIG2021】Check out the hot new trailer of ICIG2021 Symposium8
中国图象图形学学会CSIG
0+阅读 · 2021年11月16日
【ICIG2021】Latest News & Announcements of the Plenary Talk1
中国图象图形学学会CSIG
0+阅读 · 2021年11月1日
强化学习三篇论文 避免遗忘等
CreateAMind
20+阅读 · 2019年5月24日
Hierarchically Structured Meta-learning
CreateAMind
27+阅读 · 2019年5月22日
ResNet, AlexNet, VGG, Inception:各种卷积网络架构的理解
全球人工智能
20+阅读 · 2017年12月17日
相关基金
国家自然科学基金
0+阅读 · 2015年12月31日
国家自然科学基金
0+阅读 · 2015年12月31日
国家自然科学基金
0+阅读 · 2014年12月31日
国家自然科学基金
0+阅读 · 2013年12月31日
国家自然科学基金
0+阅读 · 2012年12月31日
国家自然科学基金
0+阅读 · 2012年12月31日
国家自然科学基金
0+阅读 · 2012年12月31日
国家自然科学基金
0+阅读 · 2011年12月31日
国家自然科学基金
0+阅读 · 2009年12月31日
国家自然科学基金
0+阅读 · 2008年12月31日
Top
微信扫码咨询专知VIP会员