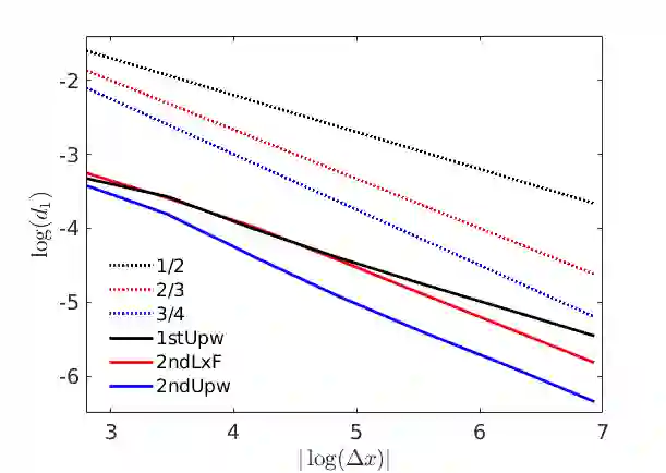
Inspired by so-called TVD limiter-based second-order schemes for hyperbolic conservation laws, we develop a second-order accurate numerical method for multi-dimensional aggregation equations. The method allows for simulations to be continued after the first blow-up time of the solution. In the case of symmetric, lambda-convex potentials with a possible Lipschitz singularity at the origin we prove that the method converges in the Monge--Kantorovich distance towards the unique gradient flow solution. Several numerical experiments are presented to validate the second-order convergence rate and to explore the performance of the scheme.


翻译:在所谓的基于TVD限制的双曲保护法第二序列计划的启发下,我们为多维聚合方程式开发了第二阶精确数字方法,该方法允许在解决方案第一次爆炸后继续进行模拟。在对称的情况下,用Lipschitz的独一性,我们证明该方法在蒙盖-坎托罗维奇距离与独特的梯度流解方法相融合。为了验证第二阶汇合率和探索该方法的性能,我们提出了数项实验。

0
下载
关闭预览

相关内容

让 iOS 8 和 OS X Yosemite 无缝切换的一个新特性。 > Apple products have always been designed to work together beautifully. But now they may really surprise you. With iOS 8 and OS X Yosemite, you’ll be able to do more wonderful things than ever before.

Source: Apple - iOS 8
专知会员服务
52+阅读 · 2020年12月14日
因果图,Causal Graphs,52页ppt
专知会员服务
254+阅读 · 2020年4月19日
神经网络的拓扑结构,TOPOLOGY OF DEEP NEURAL NETWORKS
专知会员服务
35+阅读 · 2020年4月15日
最新BERT相关论文清单,BERT-related Papers
专知会员服务
53+阅读 · 2019年9月29日
强化学习的Unsupervised Meta-Learning
CreateAMind
18+阅读 · 2019年1月7日
已删除
将门创投
5+阅读 · 2018年7月25日
Auto-Encoding GAN
CreateAMind
7+阅读 · 2017年8月4日
Arxiv
6+阅读 · 2018年10月3日
VIP会员
最新内容
超越网格:作战环境对炮兵的影响
专知会员服务
0+阅读 · 52分钟前
KDD 2026 | MixRAGRec:面向LLM推荐的混合专家KG-RAG框架
BES:让语言模型通过双向进化搜索自我改进
专知会员服务
4+阅读 · 5月30日
以色列-美国-伊朗战争中的无人机:关键要点
专知会员服务
4+阅读 · 5月30日
《Palantir任务保障性软件安全标准(MA-S2)》
专知会员服务
14+阅读 · 5月30日
基于声学的无人机检测技术综述
专知会员服务
8+阅读 · 5月30日
《当代混合战争分析框架:俄乌战争经验教训》
相关资讯
强化学习的Unsupervised Meta-Learning
CreateAMind
18+阅读 · 2019年1月7日
已删除
将门创投
5+阅读 · 2018年7月25日
Auto-Encoding GAN
CreateAMind
7+阅读 · 2017年8月4日
Top
微信扫码咨询专知VIP会员