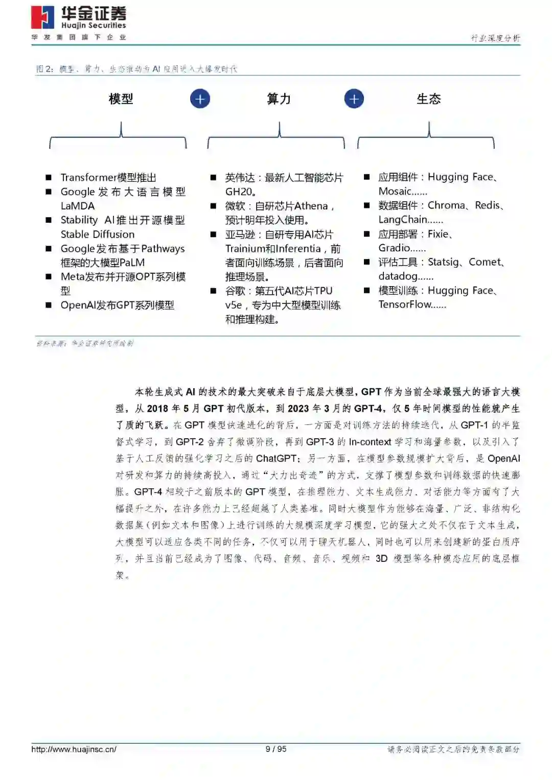
模型、算力、生态推动AI应用进入大爆发时代:   1)算法及模型的快速进步:2017年Transformer模型及2022年ChatGPT的发布标志着生成式AI在文本领域的重大飞跃,并在多项能力上超越了人类基准,未来随着更强大的语言大模型(如GPT-5),以及多模态生态和视觉大模型的技术持续突破,将推动AI应用的持续进化。   2)算力基础设施将更快、更便宜:虽然短期内大模型训练需求的激增推高了算力成本,但随着英伟达GPU性能的持续升级,以及微软、亚马逊、谷歌和Facebook等巨头正在加大对AI算力云服务的资本开支,并积极布局自研A芯片,未来AI算力将更快、更便宜,以更好的支撑应用层的快速发展。   3)AI生态的逐渐成熟:AI组件层(AIStack)的完善和产业分工细化,为A应用在模型训练、数据整合、应用开发、应用部署等环节提供全生命周期的支撑。   全球科技股复盘:算力基础设施层公司率先受益于本轮AI产业浪潮,应用层公司同样有所演绎,从兑现节奏上晚于基础设施层。在基础设施层中,英伟达是AI“掘金买铲”逻辑的核心受益者,其次为微软、Google、AWS、Oracle等头部云服务厂商和大模型厂商。在应用层中,美股年初至今涨幅靠前的AI应用公司有:Palantir(136%)、Duolingo(109%)、Shopify(92%)、PaloAltoNetworks(74%)、Salesforce(67%)、adobe(67%)、ServiceNow(52%)。相较于AI基础设施厂商已经能够从模型训练所产生的巨大需求,订单和业绩也得到了持续验证,B端应用还处于早期,大多数AI应用厂商还尚未进入到商业化阶段,从兑现时间来看预计要晚于基础设施层2-3个季度。   全球生成式AI项目及投融资现状:   1)AI项目数量激增:GitHub上AI开源项目截止8月底数量达到了91万,相较于去年全年的增幅达到264%。根据Replit的数据,23年二季度AI项目环比增速达80%,相较于去年同期同比增长了34倍;   2)OpenAI在大模型上依然具备统治级地位:95%以上的应用项目均是基于OpenAI的模型来构建,同时开源项目数量也开始大幅增长;   3)2023年是生成式AI投融资创纪录的年份:根据CBInsights的数据,截至2023年第二季度,生成式AI的投融资相较于去年全年的25亿美元,增长了4.6倍;   4)生成式AI应用层融资金融仅占三成:目前约七成资金投向了包括大模型开发在内AI基础设施层。而从应用层的融资中,AI数字代理获得融资最多,其次为文本、图像、代码及音频的生成工具。   生成式AI应用按应用领域可以分为工具型应用、通用软件、行业软件、智能硬件四大类,从产品形态上将沿着AIGC(内容生成)、Copilot(智能助手)、Insight(知识洞察)、Agent(数字代理)四个重要的方向演进。   1)工具型应用:包括聊天机器人、搜索引擎、文本工具、AI作画以及代码工具等,主要集中在C端,产品的同质化程度较高,对于大多数文本、图像、视频、代码、3D模型等AIGC工具,模型/算法的能力决定了产品的受欢迎程度,对底层模型特别是GPT-4存在高度依赖。目前行业进入第一轮洗牌期,竞争优势的构建来自于差异化的产品定位以及持续训练更强大的底层模型和算法。   2)通用软件:包括办公软件、企业服务、IT运维、软件开发、网络安全、数据智能等领域,各领域头部厂商均已出现标杆产品,最常见的产品形态主要是AI智能助理(Coplilot),代表有Office365Copilot、SalesforceEinsteinGPT及AdobeFirefly。目前各个赛道竞争格局变化不大,各个赛道的龙头厂商依然率先受益于生成式AI所创造的新的产品功能,未来的竞争关键在于AI与场景/工作流的深度融合,目前通用软件头部厂商预计将在四季度进入商业化落地的关键阶段;   3)行业软件:涉及金融、医疗、教育、工业、游戏、法律等多个行业,生成式AI在游戏、法律、教育、电商等C端场景有较多的结合,而在医疗、金融、工业等B端场景下生成式AI产品的成熟度仍然偏低。AI助手(Copilot)同样得到了广泛应用,而未来在金融、医疗、工业等领域,最具前景的应用来自于数据分析和知识洞察(Insight)工具。同时,目前各行业头部厂商也在开始自建垂类大模型,包括彭博社的金融大模型Bloomberg,以及Meta蛋白质大模型ESMFold,当前垂类大模型在其专业领域的性能普遍超过通用大模型。   4)智能硬件:包括智能汽车、机器人、智能终端等,目前生产式AI与智能硬件的结合主要分为两个方面:一是语音助手,应用场景包括智能座舱、智能音箱、家用机器人等各类智能终端,相较于过去的语音交互模式,大模型和生成式AI技术提升了感知和生成能力,进而带来了用户体验的提升,但是总体而言产品门槛相对较低,另一类则为数字代理AIAgent,主要应用包括自动驾驶、智能机器人等,具备更加广阔的应用空间。目前AIAgent在感知与决策能力上仍存在瓶颈,未来应用空间打开的关键在计算机视觉、具身智能等底层技术的突破。   生成式AI产品目前的商业模式主要包括功能订阅、按量付费、产品销售等,其中C端应用以功能订阅和按量付费为主,商业化已经趋于成熟,而B端应用则主要为功能订阅、解决方案和产品销售,即将进入全面商业化阶段。目前第一批生成式AI应用包括JasperAI、NotionAI、MidJourney等均已经成功实现商业化。其中Office365Copilot的定价为每个用户30美元/月。相较于Office主线产品15-30美元/月的定价,最高提升了2倍以上。Salesforce的生成式AI模块服务GPT和销售GPT分别单用户每月付费为50美元。此外,Palantir、PaloAltoNetworks的AI产品已经在实际场景中得到应用且已经带来了明显的收入贡献,四季度AI应用将正式进入商业化落地阶段。

成为VIP会员查看完整内容
124

相关内容

生成式人工智能是利用复杂的算法、模型和规则,从大规模数据集中学习,以创造新的原创内容的人工智能技术。这项技术能够创造文本、图片、声音、视频和代码等多种类型的内容,全面超越了传统软件的数据处理和分析能力。2022年末,OpenAI推出的ChatGPT标志着这一技术在文本生成领域取得了显著进展,2023年被称为生成式人工智能的突破之年。这项技术从单一的语言生成逐步向多模态、具身化快速发展。在图像生成方面,生成系统在解释提示和生成逼真输出方面取得了显著的进步。同时,视频和音频的生成技术也在迅速发展,这为虚拟现实和元宇宙的实现提供了新的途径。生成式人工智能技术在各行业、各领域都具有广泛的应用前景。
生成式AI实践报告,48页pdf
专知会员服务
156+阅读 · 2023年6月16日
【ChatGPT系列报告】ChatGPT/GPT-4 如何赋能应用,31页pdf
专知会员服务
166+阅读 · 2023年4月9日
【ChatGPT系列报告】AIGC行业应用畅想,22页ppt
专知会员服务
152+阅读 · 2023年3月28日
【ChatGPT系列报告】GPT-4及ChatGPT相关应用梳理,33页ppt
专知会员服务
327+阅读 · 2023年3月19日
【ChatGPT系列报告】ChatGPT 引发的大模型时代变革,80页pdf
专知会员服务
220+阅读 · 2023年2月28日
2021年数字孪生行业概览:工业大脑,41页ppt
专知会员服务
84+阅读 · 2022年2月15日
德勤:2020技术趋势报告,120页pdf
专知会员服务
194+阅读 · 2020年3月31日
综述 | 分布式GNN训练算法和系统,35页pdf
图与推荐
5+阅读 · 2022年11月2日
重磅!AI框架发展白皮书(2022年),44页pdf
专知
28+阅读 · 2022年2月27日
【KDD2020】图神经网络:基础与应用,322页ppt
国家自然科学基金
0+阅读 · 2015年12月31日
国家自然科学基金
4+阅读 · 2015年12月31日
国家自然科学基金
9+阅读 · 2015年12月31日
国家自然科学基金
0+阅读 · 2014年12月31日
国家自然科学基金
0+阅读 · 2014年12月31日
国家自然科学基金
3+阅读 · 2014年12月31日
Arxiv
176+阅读 · 2023年4月20日
A Survey of Large Language Models
Arxiv
501+阅读 · 2023年3月31日
Arxiv
83+阅读 · 2023年3月26日
VIP会员
最新内容
《美陆军条例:陆军指挥政策(2026版)》
专知会员服务
8+阅读 · 今天8:10
《军用自主人工智能系统的治理与安全》
专知会员服务
5+阅读 · 今天8:02
《系统簇式多域作战规划范畴论框架》
专知会员服务
9+阅读 · 4月20日
高效视频扩散模型:进展与挑战
专知会员服务
5+阅读 · 4月20日
乌克兰前线的五项创新
专知会员服务
8+阅读 · 4月20日
 军事通信系统与设备的技术演进综述
专知会员服务
7+阅读 · 4月20日
《北约标准:医疗评估手册》174页
专知会员服务
6+阅读 · 4月20日
相关VIP内容
生成式AI实践报告,48页pdf
专知会员服务
156+阅读 · 2023年6月16日
【ChatGPT系列报告】ChatGPT/GPT-4 如何赋能应用,31页pdf
专知会员服务
166+阅读 · 2023年4月9日
【ChatGPT系列报告】AIGC行业应用畅想,22页ppt
专知会员服务
152+阅读 · 2023年3月28日
【ChatGPT系列报告】GPT-4及ChatGPT相关应用梳理,33页ppt
专知会员服务
327+阅读 · 2023年3月19日
【ChatGPT系列报告】ChatGPT 引发的大模型时代变革,80页pdf
专知会员服务
220+阅读 · 2023年2月28日
2021年数字孪生行业概览:工业大脑,41页ppt
专知会员服务
84+阅读 · 2022年2月15日
德勤:2020技术趋势报告,120页pdf
专知会员服务
194+阅读 · 2020年3月31日
相关基金
国家自然科学基金
0+阅读 · 2015年12月31日
国家自然科学基金
4+阅读 · 2015年12月31日
国家自然科学基金
9+阅读 · 2015年12月31日
国家自然科学基金
0+阅读 · 2014年12月31日
国家自然科学基金
0+阅读 · 2014年12月31日
国家自然科学基金
3+阅读 · 2014年12月31日
微信扫码咨询专知VIP会员