【ChatGPT系列报告】AI+行业应用深度研究,28页ppt

2023 年 4 月 7 日 专知

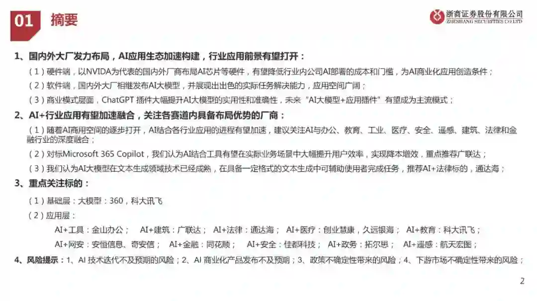
1、国内外大厂发力布局,AI应用生态加速构建,行业应用前景有望打开:

  (1)硬件端,以NVIDA为代表的国内外厂商布局AI芯片等硬件,有望降低行业内公司AI部署的成本和门槛,为AI商业化应用创造条件;

  (2)软件端,国内外大厂相继发布AI大模型,并展现出出色的实际任务解决能力,应用空间广阔;

  (3)商业模式层面,ChatGPT插件大幅提升AI大模型的实用性和准确性,未来“AI大模型+应用插件”有望成为主流模式;


专知便捷查看

便捷下载,请关注专知公众号(点击上方蓝色专知关注)

  • 后台回复或发消息“AIIA” 就可以获取《【ChatGPT系列报告】AI+行业应用深度研究,28页ppt》专知下载链接

                       
专知,专业可信的人工智能知识分发 ,让认知协作更快更好!欢迎注册登录专知www.zhuanzhi.ai,获取100000+AI(AI与军事、医药、公安等)主题干货知识资料!
欢迎微信扫一扫加入专知人工智能知识星球群,获取最新AI专业干货知识教程资料和与专家交流咨询
点击“ 阅读原文 ”,了解使用 专知 ,查看获取100000+AI主题知识资料

登录查看更多
26

相关内容

人工智能杂志AI(Artificial Intelligence)是目前公认的发表该领域最新研究成果的主要国际论坛。该期刊欢迎有关AI广泛方面的论文,这些论文构成了整个领域的进步,也欢迎介绍人工智能应用的论文,但重点应该放在新的和新颖的人工智能方法如何提高应用领域的性能,而不是介绍传统人工智能方法的另一个应用。关于应用的论文应该描述一个原则性的解决方案,强调其新颖性,并对正在开发的人工智能技术进行深入的评估。 官网地址:http://dblp.uni-trier.de/db/journals/ai/
【ChatGPT系列报告】AI+办公:智能化时代来临
专知会员服务
91+阅读 · 2023年4月27日
【ChatGPT系列报告】AIGC行业应用畅想,22页ppt
专知会员服务
152+阅读 · 2023年3月28日
【ChatGPT系列报告】GPT-4及ChatGPT相关应用梳理,33页ppt
专知会员服务
327+阅读 · 2023年3月19日
【ChatGPT系列报告】国内大模型概览,42页ppt
专知会员服务
452+阅读 · 2023年3月8日
【ChatGPT系列报告】AIGC空间广阔,行业应用大有可为
专知会员服务
112+阅读 · 2023年3月8日
【ChatGPT系列报告】AIGC & ChatGPT 发展报告,27页ppt
专知会员服务
365+阅读 · 2023年2月18日
AIGC行业深度报告:ChatGPT:重新定义搜索“入口”
专知会员服务
138+阅读 · 2023年2月10日
中国数据中台行业研究报告,48页ppt
专知
2+阅读 · 2022年11月19日
《军用飞机产业深度报告》28页ppt
专知
1+阅读 · 2022年9月27日
中国金融云行业研究报告
专知
2+阅读 · 2022年9月22日
《自监督学习》最新报告,45页ppt
专知
1+阅读 · 2022年9月14日
军用无人机行业深度报告
专知
16+阅读 · 2022年8月21日
人形机器人行业深度研究报告
专知
3+阅读 · 2022年8月21日
国家自然科学基金
1+阅读 · 2014年12月31日
国家自然科学基金
0+阅读 · 2012年12月31日
国家自然科学基金
0+阅读 · 2012年12月31日
国家自然科学基金
0+阅读 · 2011年12月31日
国家自然科学基金
27+阅读 · 2011年12月31日
国家自然科学基金
0+阅读 · 2011年12月31日
国家自然科学基金
0+阅读 · 2011年12月31日
Arxiv
17+阅读 · 2022年2月23日
Arxiv
13+阅读 · 2021年10月9日
VIP会员
最新内容
技术、多域威慑与海上战争(报告)
专知会员服务
3+阅读 · 今天15:04
“在云端防御”:提升北约数据韧性(报告)
专知会员服务
2+阅读 · 今天14:54
人工智能及其在海军行动中的整合(综述)
专知会员服务
2+阅读 · 今天14:07
美军MAVEN项目全面解析:算法战架构
专知会员服务
16+阅读 · 今天8:36
从俄乌战场看“马赛克战”(万字长文)
专知会员服务
10+阅读 · 今天8:19
相关VIP内容
【ChatGPT系列报告】AI+办公:智能化时代来临
专知会员服务
91+阅读 · 2023年4月27日
【ChatGPT系列报告】AIGC行业应用畅想,22页ppt
专知会员服务
152+阅读 · 2023年3月28日
【ChatGPT系列报告】GPT-4及ChatGPT相关应用梳理,33页ppt
专知会员服务
327+阅读 · 2023年3月19日
【ChatGPT系列报告】国内大模型概览,42页ppt
专知会员服务
452+阅读 · 2023年3月8日
【ChatGPT系列报告】AIGC空间广阔,行业应用大有可为
专知会员服务
112+阅读 · 2023年3月8日
【ChatGPT系列报告】AIGC & ChatGPT 发展报告,27页ppt
专知会员服务
365+阅读 · 2023年2月18日
AIGC行业深度报告:ChatGPT:重新定义搜索“入口”
专知会员服务
138+阅读 · 2023年2月10日
相关资讯
中国数据中台行业研究报告,48页ppt
专知
2+阅读 · 2022年11月19日
《军用飞机产业深度报告》28页ppt
专知
1+阅读 · 2022年9月27日
中国金融云行业研究报告
专知
2+阅读 · 2022年9月22日
《自监督学习》最新报告,45页ppt
专知
1+阅读 · 2022年9月14日
军用无人机行业深度报告
专知
16+阅读 · 2022年8月21日
人形机器人行业深度研究报告
专知
3+阅读 · 2022年8月21日
相关基金
国家自然科学基金
1+阅读 · 2014年12月31日
国家自然科学基金
0+阅读 · 2012年12月31日
国家自然科学基金
0+阅读 · 2012年12月31日
国家自然科学基金
0+阅读 · 2011年12月31日
国家自然科学基金
27+阅读 · 2011年12月31日
国家自然科学基金
0+阅读 · 2011年12月31日
国家自然科学基金
0+阅读 · 2011年12月31日
Top
微信扫码咨询专知VIP会员