技术密集型产业正面临着由颠覆性创新、地缘政治转变和工业4.0动态驱动的加速变革。在这种环境下,管理者需要能够随时间推移协调市场、产品和技术,同时保持适应性的战略工具。技术路线图正被广泛用于此目的;然而,目前的实践在很大程度上仍然是定性化的、以研讨会为主导的,并依赖于领域专家知识。这限制了其在动态环境中的效用。本文开发了一个面向技术路线图的基于模型的系统工程框架(MBSE-TRM),以解决这些局限性。该研究通过引入一个捕捉技术路线图本体论的概念元模型,使用系统建模语言对其结构和生命周期进行形式化,并展示如何将实践者的隐性逻辑显式地表示出来,从而推进了理论发展。该框架在对抗雷达的电子战这一技术密集型领域进行了验证,该领域以快速创新周期和战略重要性为特征。研究结果表明,面向技术路线图的基于模型的系统工程框架能够提高透明度、可追溯性和适应性,支持管理者和工程师在波动条件下引导创新策略。通过将系统工程原则与技术战略相连接,该框架为在工业4.0及以后的时代中将战略意图与不断发展的技术选项相结合,提供了一个结构化且灵活的框架。

面向技术路线图的基于模型的系统工程框架的构建始于一个简单而有力的命题:尽管技术路线图有多种形式,包括图表、模板和流程,但它们共享一个赋予其一致性、效用和持久价值的基础本体论。在本研究中,本体论指的是技术路线图的基础结构:一组概念、关系和规则,这些内容虽常是隐性的,却使得路线图在不同情境下都有用。

通过采用系统视角,可以系统地揭示和形式化这一本体论。在此过程中,本研究试图揭示基础结构,即技术路线图之所以成为有效战略工具的背后“真相”。实践者可能不会明确阐述这种逻辑,但他们的决策和路线图结构通常反映了由积累的经验、战略考量以及对现有路线图格式的非正式复制所塑造的模式。通过对路线图及其生命周期过程采取系统视角,本研究旨在揭示和形式化技术路线图的基础本体论,以定义从初始构建到持续评估和完善的整个技术路线图生命周期中的关键概念、关系和规则。

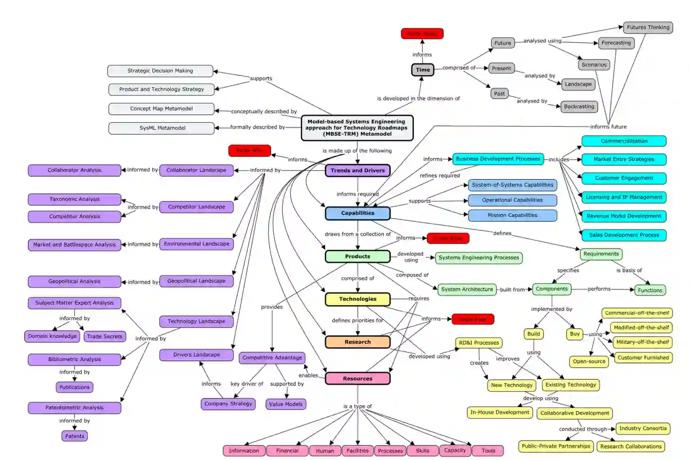
本研究采用元建模方法来识别和表示这一本体论。元模型是一种“模型的模型”,它定义了管理一个建模框架的结构、语义和关系。在本研究中,元模型捕捉了技术路线图和技术路线图过程(而非任何特定的技术路线图实例)的底层逻辑,作为形式化的必要前提。因此,本研究构建了一个概念元模型来描述技术路线图和技术路线图过程,作为将其形式化的前序步骤。概念图,一种用于表示组织化知识的结构化图表,被用作开发概念元模型的主要技术。面向技术路线图的基于模型的系统工程框架的概念图如下图所示。为便于阅读,补充材料中提供了一个突出了该框架主要层次的简化版概念图。

图. 面向技术路线图的基于模型的系统工程框架概念图。

在电子战创新战略中的应用

A. 映射到面向技术路线图的基于模型的系统工程框架

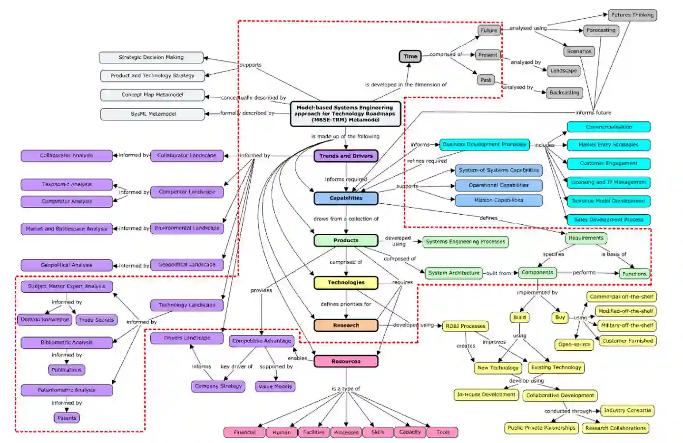
为验证该框架,选择了对抗雷达系统的电子战作为测试案例,因其高技术密集度、快速创新周期和战略重要性。本应用建立在两项先前贡献之上:其一,文献[30]考察了工业4.0对电子战创新的影响,并促使了在路线图中纳入能力层;其二,文献[41]对对抗雷达系统的电子战进行了全面的技术现状回顾,通过文献计量和专利计量分析综合了超过10,000个开源项目。此处的目的并非重复这些分析,而是为了展示该框架如何系统地将此类知识构建到架构和路线图工件中,从而验证其在技术密集型领域的实用性。图9用红色虚线从视觉上勾勒出了所应用的该框架元模型的子集。

**图9.**勾勒出所应用的面向技术路线图的基于模型的系统工程框架子集的概念图。

在该框架的元模型中,还注意到了其他几项分析,如竞争对手分析和驱动因素分析,这些分析往往变得与公司和产品具体相关。虽然完整框架包含了更广泛的方面,如竞争对手分析、商业化战略和价值建模,但技术分析子集被应用于路线图的各个层次,包括“趋势与驱动因素”、“能力”、“产品”、“技术”和“研究”,用于以技术为重点的路线图开发。“资源”层也高度依赖于具体情境和公司,因此被排除在外。在文献[41]的回顾中,对对抗雷达的电子战进行了定量分析,包括文献计量、专利计量和聚类分析。此外,还进行了补充性的定性分析,包括对电子战系统类型和角色的分类学划分,以及对架构和算法进展的批判性评估。这些分析共同构成了审视对抗雷达系统和算法的电子战最前沿进展的视角,揭示了当前研究和创新的格局,并映射到该框架中“技术格局”的形成。

在此基础上,利用该框架,并借鉴先前的贡献,综合出了一个概念性的下一代电子战架构及其实现的战略路线图,可供研究人员用于指导创新电子战技术和方法的开发,也可供电子战从业人员用于指导系统设计、作战部署和能力增强。“概念性”一词旨在表明,此处呈现的电子战架构和战略路线图是战略构想,本质上是主题性的,旨在提供战略方向,而非规定性的。本研究针对对抗雷达系统的电子战对该框架进行的剪裁,侧重于技术方面,并避免了公司特定和机密信息,这为如何定制该框架提供了一个务实的示例。在现实场景中,预计该框架将被定制以适应特定的组织、作战或技术环境。此外,该框架可能以最初未预料到的方式扩展,这反映了其可扩展性和适应性。

该框架的一个显著特点是其明确处理时间维度,涵盖过去、现在和未来,并考虑了框架的生命周期。这种时间结构使得路线图元素不仅能在层级上对齐,还能在时间顺序上对齐,从而实现前瞻性和分阶段规划。在对抗雷达的电子战背景下,威胁环境快速演变,技术创新周期不断加速,按时间顺序规划发展同时保持适应性至关重要。下述的概念性架构和路线图跨越了这个时间连续体,其中“现在”代表本研究撰写时的分析时点。文献[41]中识别的概念性需求精确映射到该框架的“需求”模块。此处不全文重复,仅简要说明以展示使用该框架进行验证。这些需求以封闭系统视角陈述,省略了可测量的指标以保持通用性,同时为不同的实施环境保留灵活性。这些概念性需求本质上是通用的,将由该框架中的电子战“能力”模块定义,包括针对战术和/或战略电子战应用的防区外、防区内、自保护和护航等角色。在该框架内,这些在Vitech GENESYS中捕获的需求验证了框架捕捉下一代电子战系统关键需求的能力,包括:

  • 多域同步:跨陆、海、空、天和网络域的协同作战。
  • 自主性与协同:集成自主平台和人机协作,以进行时间敏感的决策。
  • 对抗性频谱中的弹性:动态频谱管理以及对拥塞、对抗、受限环境的适应性。
  • 模块化与可升级性:无需完全重新设计即可适应快速软件和硬件插入的架构。
  • 认知与网络-电磁集成:利用人工智能和网络-电子战的融合,实现预期性和适应性响应。

在Vitech GENESYS中捕获的这些需求,说明了该框架如何将抽象的能力需求与路线图层级联系起来,强化了其作为结构化、面向系统的技术战略框架的作用。图10所示的概念性下一代电子战架构映射了该框架的“系统架构”模块。

**图10.**概念性下一代电子战架构。

关于架构考量的深入讨论,请读者参阅文献[41]。总而言之,该架构旨在实现高截获概率,这里定义为在宽频率、空间和时间覆盖范围内以高置信度截获雷达辐射的能力,同时实现精确电子支援、精确电子攻击、自适应预测以及全系统控制和编排,以确保任务执行的弹性。

B. 概念性下一代电子战路线图

图11展示了一个利用该框架以多层格式绘制的、概念性的下一代对抗雷达的电子战战略路线图,其绘制参考了文献[30]和[41]中的路线图。该路线图非规定性而是主题性的,提供了战略方向,可针对特定的组织或机密环境进行定制,并侧重于技术方面。

**图11.**下一代电子战路线图的概念性技术路线图。

“趋势”层突出了对抗性和拥塞性频谱、联合电磁频谱作战/电磁战场管理的兴起、多域作战,以及人工智能和自主性日益增长的作用。“能力”层强调预测性电子支援、精确电子攻击、无源传感融合以及人机协作。这些能力指导了产品从基于VME和超外差接收机的遗留架构,经过基于VPX/RFSoC的中间系统,向下一代直接射频采样和认知架构的阶段性过渡。“技术”层反映了在基于机器学习的检测与干扰、宽带数字阵列、异构计算以及量子雷达和网络-电子战融合等新兴范式方面的使能性进展。

虽然此路线图展示了一个向先进的、人工智能增强的模块化架构的过渡,但关键的挑战依然存在,包括确保算法在作战条件下的泛化能力、降低计算复杂性以及在高度动态环境中管理频谱。除了技术之外,电子战系统自主性的日益提高也带来了遵守国际法、网络安全和频谱冲突规避等政策影响的问题。

概念性的电子战架构对应于该框架的“产品”层。在此背景下,“架构”被视为潜在产品配置的系统级表示,而非单一实现。因此,它作为一种设计抽象,可从中派生出多种电子战产品,如防区外干扰机、防区内诱饵或自我保护套件。这保持了与该框架层级结构的直接可追溯性,其中“产品”是连接“能力”和使能“技术”的桥梁。 随着威胁环境和作战条件的变化,人工智能赋能的电子战架构预计会随时间表现出自适应和演进行为。在此类情境下,基于人工智能的分析智能体可以作为信息来源,通过识别新兴的性能趋势、能力差距或威胁特征的转变,为路线图重新评估提供证据。在该框架内,这些洞察通过现有的生命周期反馈和更新触发机制被纳入,而不是通过直接的实时作战集成。这保留了结构化的治理和可追溯性,同时使得在快速演变的电子战背景下,路线图演进能够更具响应性和信息性。

这个根植于该框架的战略路线图,例证了如何应用结构化、基于模型的推理,将新兴趋势、演进能力和架构发展轨迹综合成一个连贯的、面向未来的下一代电子战系统战略。通过这种映射,该框架被验证为一种将多样化的电子战知识转化为结构化、基于模型的、保留可追溯性和抽象性的工具有效手段。

成为VIP会员查看完整内容
1

相关内容

人工智能在军事中可用于多项任务,例如目标识别、大数据处理、作战系统、网络安全、后勤运输、战争医疗、威胁和安全监测以及战斗模拟和训练。
VIP会员
最新内容
电子战革命:塑造战场的十年突破(2015–2025)
专知会员服务
2+阅读 · 今天9:19
人工智能即服务与未来战争(印度视角)
专知会员服务
0+阅读 · 今天7:57
《美国战争部2027财年军事人员预算》
专知会员服务
0+阅读 · 今天7:44
伊朗战争中的电子战
专知会员服务
4+阅读 · 今天7:04
大语言模型平台在国防情报应用中的对比
专知会员服务
6+阅读 · 今天3:12
美海军“超配项目”
专知会员服务
6+阅读 · 今天2:13
《美陆军条例:陆军指挥政策(2026版)》
专知会员服务
11+阅读 · 4月21日
微信扫码咨询专知VIP会员